Fórum témák
» Több friss téma |
Fórum » Csöves erősítő készítése
Ne feledd betartani a fórum viselkedési szabályait, és a topik megmaradásának feltételeit. [link]
A téma átmenetileg fagyasztva lett, hozzászólni nem tudsz!
Az igaz is, de ha jó sugártetródát keres az ember ( nem sok van ) akkor bizony odahajít még a triódáknak is. Mondjuk az én kapcsolásom sem volt egyszerű megépiteni az is igaz, háromszor is majdnem feladtam.
Ha már így szóba kerültek a GU50SE-k, akkor melyiket érdemes megépíteni?
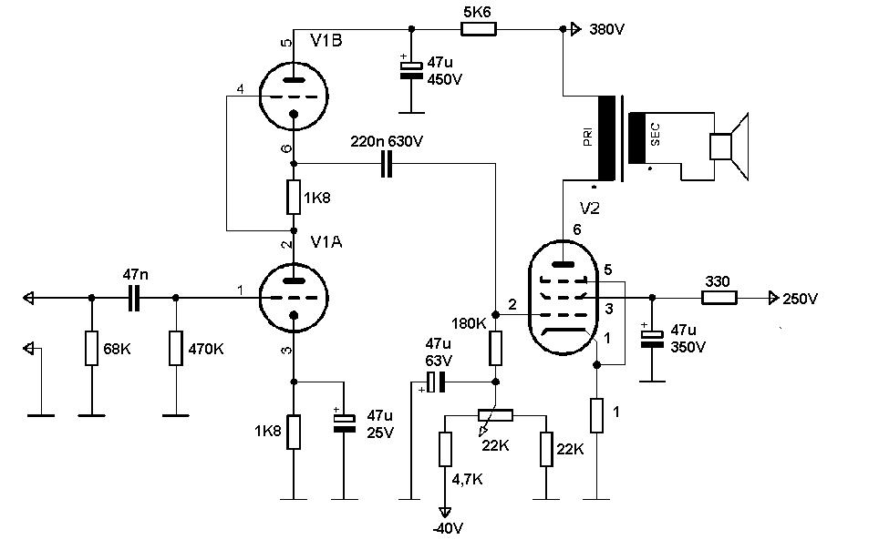
Ha jól emlékszem pechman8 kolléga a 10 éves a GU50SE kapcsolást építette meg Lajos bácsitól.
Ha engem kérdezel egyiket se, de ha visszalapozol CHZ tett fel egy kapcsolást GU50SE meghajtásként, én úgy építeném. A triódám is (majdnem) ugyanúgy van hajtva.
Igaz. Én is srpp-vel hajtanám meg.
A hozzászólás módosítva: Nov 8, 2019
Erosítése kevés lesz, nagy bemeneti jelszintet igényel....
Hangerő szabályozásánál,lineáris potméter használata miért nem javasolt?
Mert a füled érzékenysége logaritmikus karakterű. Mindig azt érzékeled, hogy ha a hangnyomás felére esik. A lineáris potméternél azt jelenti, hogy eltekered fél állásba, akkor csökkent a hangerő a felére, ha a maradék felére, aztán a maradék felére, és így sűrűsödik. Úgy, mint egy mértani sor, a hányados állandó.
Ha lineáris potmétert használsz, akkor a tényleges érzékelhető hangerő változás a pálya első harmadára esik. Akkor viszont gyorsan, úgyhogy nehéz beállítani.
Amit pucuka irt azt jól magold be és ne feledd sosem, mert így van.
Sziasztok!
Egy ismerősömtől kaptam elektron csöveket, konkrétan ezeket: 1ZS24B, 6BN6, 6N2P, 6N3P, 6N6P, 6N7SZ, 6N23P, 6P6SZ, 6ZS9P, ECF82, ECH84, EF89, PCC189, OG3, SZG5B, 4378D, GU17, GU50 Elég sok van mindegyikből. Engem eddig nem hoztak lázba a csöves erősítők, mert alig volt hozzá alkatrészem, de most már talán van. Ezekből a csövekből össze lehet hozni egy jó erősítőt? Ha esetleg igen egy rajzot tudnátok linkelni? Válaszokat előre is köszönöm.
Ma sikeresen megépítettem első "deszkamodelles" csöves erősítőmet, szép tiszta a hangra és elég hangos is, viszont kb 2 perc elteltével elkezd torzítani. Az R9 -es 150R/1 W melegszik rendesen amikor a kezem már nem állja torzít is az erősitő, pár percet hül aztán ismét jó 2 percig. Az R3 330R ellenállással még sorba kötöttem egy 1K ellenállást.
Gerjedsz. Az anód is izzik lehet. A visszacsatolás lehet rosszul van kötve a trafónál, vagy rosz helyre.
Ez nagyon "deszkamodell", biztos, hogy gerjed, összeszed mindenféle zavart és azért lesz torz a hangja.
Tessék szépen a véglegeshez közeli összeállításban próbálni, még akkor is lehetnek meglepetések, de legalább rá lehet jönni, hogy mi lehet a hibás. Itt az R4-R5 nem mindegy hol van elhelyezve, a C4 túl kicsi, legalább 220µF kell ide, meg a szekunderből is kellene negatív visszacsatolást létesíteni, ha másképp nem, a végpentóda katódkörébe jó lenne. Ehhez a végfokhoz igen érzékeny hangsugárzó kell (kb. 93-100dB/1W/1m), hogy méltányolható hangerőt legyen képes produkálni, egyébként kár ezzel foglalkozni. Üdv!
Szervusztok .
Az Ágostonféle GU50 végfokhoz milyen hangerő potmétert javasoltok . /érték ,gyártó ,hol lehet beszerezni / Előre is köszönet !
Az én PP-s erősítőmbe a 6N2P be van építve. De hogy ez a fázis fordító vagy a kaszkód előfok meg nem mondom neked. De páran hallották már szólni. A többi csövet nem ismerem. Bár ahogy végig zongoráztam a listát egyik se egy kimondottan végfok cső az első néhányból.
A hozzászólás módosítva: Nov 8, 2019
C4 re raktam egy 470 µF-ost, 2 perc helyet 3 per után kezd el torzitani, rakok be gy nagyobb ellenállást 150R helyett, mármint 2W-ost. Szép a hangja, és elég hangos is, szobába bőven elég.
A 6N23P-t becsüld meg, az az orosz ECC88.
Van még köztük több is, amivel már volt dolgom, a 6N2P, 6N3P, a 6N6P ( ez is keresett néha), a 6N7Sz. A többit nem gondolnám túl értékesnek.
Rajz szerint van minden bekötve. Az anód nem izzik.
Idézet: „viszont kb 2 perc elteltével elkezd torzítani.” Idézet: „a késői Videoton rádiókba fellelhető ECL-ek elég gyengék voltak, a készülékeket sokszor azért dobták félre, mert rövid idő után betorzult a hangja.” Erre szerettük volna felhívni a figyelmedet, sajnos az ECL-ek elég vacakok voltak a gyártásuk vége felé (úgy tudom, levitték a gyártósort Kaposvárra). Mikor ezek a végüket járták, még bőven a szervizes voltam. Volt velük probléma elég...
Igazad volt a cső csere után, már jól lett, az ellenállás se lesz melegebb a langyosnál.
Már 15 perce megy és nem torzit, tesztelem meddig bírja, pedig +235V helyett + 270V-ot kap.
A hozzászólás módosítva: Nov 8, 2019
Van azért jó cső is, csak - sajnos - nagyon sok a gázos.
Nem az "értékesség" a lényeg, hanem hogy ezekkel a csövekkel lehet-e erősítőt építeni. Szerintem kezdő építőnek megfelel. Aztán, ha már működik neki, kiismeri a technikát, megjön az igény és fog jobb csövekből, jó erősítőt építeni.
Nézz körül a rajzok között, találsz ezekkel a csövekkel kapcsolásokat. Összerakod,-még tán működik is-, közzéteszed, aztán jönnek a guruk és tanácsot adnak, vagy leszólják (ez utóbbiakkal ne törődj).
Technikai szempontból gondoltam, egy - rajzokban gyakori - E88CC értékesebb, mint egy olyan cső, amire nem, vagy csak alig talál rajzot.
Pcl86 cső van benne, meg vagyok vele elégedve, megépítem nyákra , kap egy dobozt.
Úgy néz ki, hogy jó lesz, 1 órája megy. Hálózatról 245V-on 105mA körül vesz fel hangerőtől függetlenül.
|
Bejelentkezés
Hirdetés |





