Fórum témák
» Több friss téma |
Igen...
Ha nem gond a fogyasztás ( + pár mA ), tehetsz a tápra direkt 3-4 kohmos ellenállást, az segít a kisütésben. Ha mérsz szivárgó áramot a diódákon összehasonlításképpen és egy schottky jobb, még jobban kisüti, pár tized voltra. A hozzászólás módosítva: Máj 12, 2019
Hello. Ezt a kapcsolást készítetted nekem. Nos azóta többször is összeraktam de semmi. Nem működik. Készitettem nyáktercet hogy beültessem, megcsináltam lyuggatott panelen is de semmi. Adok áramot, gombnyomásra semmi reakció, ic fűt, de nem reagál semmire.
Szia.
Ha a 4093-as ic fűt, az már kuka... Egyáltalán nem szabadna melegednie. Ha új alkatrészként építetted be, akkor csak elkötés, hibás nyákterv lehet a működésképtelenség okozója. Próbáld feltenni a nyáktervet, és a kész áramkörről értékelhető minőségben készíts képet, az alapján biztosan kapsz segítséget.
Hello! Így van, valami szarvashiba van a dologban. Az IC egyáltalán nem melegedhet. Viszont ha fordított tápot adtál az áramkörre, az gondot okozhat. Mert ugyan van a tápban dióda, de fordított tápnál a a tranyók kollektor-bázis diódája kinyit, és a negatív táp legyilkolja az IC-t. A dióda a tápszűrés miatt van az áramkörben.
Később felteszem, uj alkatreszekkel raktam ossze mindig. Az alapján az áramkör alapján amit készítettél nekem nem tudsz egy nyáktervet készíteni a progival ahogy a pozitiv negativ triggeres kapcsolásnál amit készítettél nekem? Később felrakom amit én terveztem hozzá.
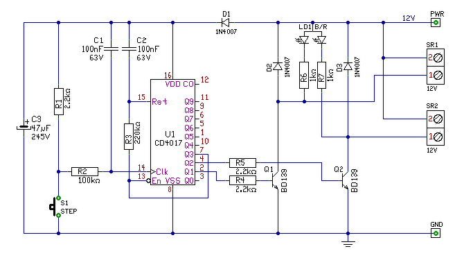
Nem jó az IC felső lábsorának sorrendje. a 8-14-ig, fordítva van.
És tényleg. Hogy tudtam igy benézni, ráadásul ennyiszer. Na igy még nem jártam.. Akkor most ujra nekifutok. Ezer hála majd jelentkezem megint.
Egy valamit leszögezhetünk !
proli007 még nem adott ki a kezéből rossz kapcsolási rajzot. Ha valakiben, - Benne aztán mindig bízhatsz. Üdv janigel
Azért lerajzoltam a nyákot. Na meg a kapcsolást is, mert közben a vinyóm elszállt. Így ne minden pozíciószám/alkatrész azonos a régivel. Az eredeti terv gépkocsi reléhez készült, ami nem a panelen lett volna elhelyezve. Te valami mini relét rajzoltás a panelre, én meg OMRON G2R-2 reléket. De Te majd kiegyenesíted a dolgot.
Hello! Azért volt már rá példa, főleg mikor elírok/átírok vagy lemásolok valamit.
Sziasztok!Egy négyszögjel generátort szeretnék építeni és szükségem lenne némi segítségre a kapcsolási rajzzal kapcsolatban mert az oldalon található segédprogram ide már sajnos kevés lesz. Nézelődtem itt a fórumon is, de félelmetesen hosszú ez a topik és abban reménykedem talán valaki meg tud lepni egy jól bevált konstrukció rajzával. A célom a következő: szeretném ha a frekvencia állítható lenne 1 Hz től egészen 100 kHz ig, és a kitöltési tényezővel is szeretnék variálni vagy fix 50% vagy állítható 50% tól-90-100% ig ez opcionális. Segítő hozzászólásaitokat előre is köszönöm!
Az adatlap segít. Számolásban, és kapcsolásban is.
Hat sajnos az adatlap alapos tanulmányozása után sem kerültem közelebb a megoldáshoz
Ha két paramétert szeretnél egymástól függetlenül szabályozni, akkor két 555 áramkörre lesz szükséged. Egy astabil áramkörre, amivel előállítod a változtatható frekvenciájú jelet ami elindít egy második monostanóbil kapcsolású áramkört, aminek tudod állítani az impulzus szélességét.
Persze ügyelni kell az időállandókra, mert ha nagyobb a monostabil késleltetése, mint az őt triggerelő jel periódus ideje, akkor nem az lesz, amit szeretnél. Mindkét kapcsolás az adatlapon látható, (érdemes több adatlapot is átböngészni), és főleg megérteni az 555 működését. Ezek mind az adatlapokból elérhető információk. Érdemes a téma képei között is keresgélni.
Szerintem ilyen célra jobb lenne két OPAMP, az egyik csinálná a 3szög jelet a másik meg abbol a 4szög jelet a kitöltési tényezö változtatásával. Aránylag egyszerü és többnyire nagyobb frekvencia tartományban müködik ( nagyobb az átfogása).
Lehet abból is, csak azok 555 -ben mind benne vannak egy tokban. 556 -ban kétszer is.
Én speciel impulzus technikai áramkörökből csinálnám, (7404, 74106, 74123, vagy CMOS változataik) De ízlések, pofonok különbözők.
Az SG3525 se utolsó, független freki-kitöltés állíthatósággal. A két kimenetet pedig ( a célodnak megfelelően ) rá lehet vinni 2 fetre, aztán közösíteni.
3 dekádban biztos jó lenne sok mindenre neked, 100 Hz-100 kHz között. 1...100 Hz tartomány felesleges.
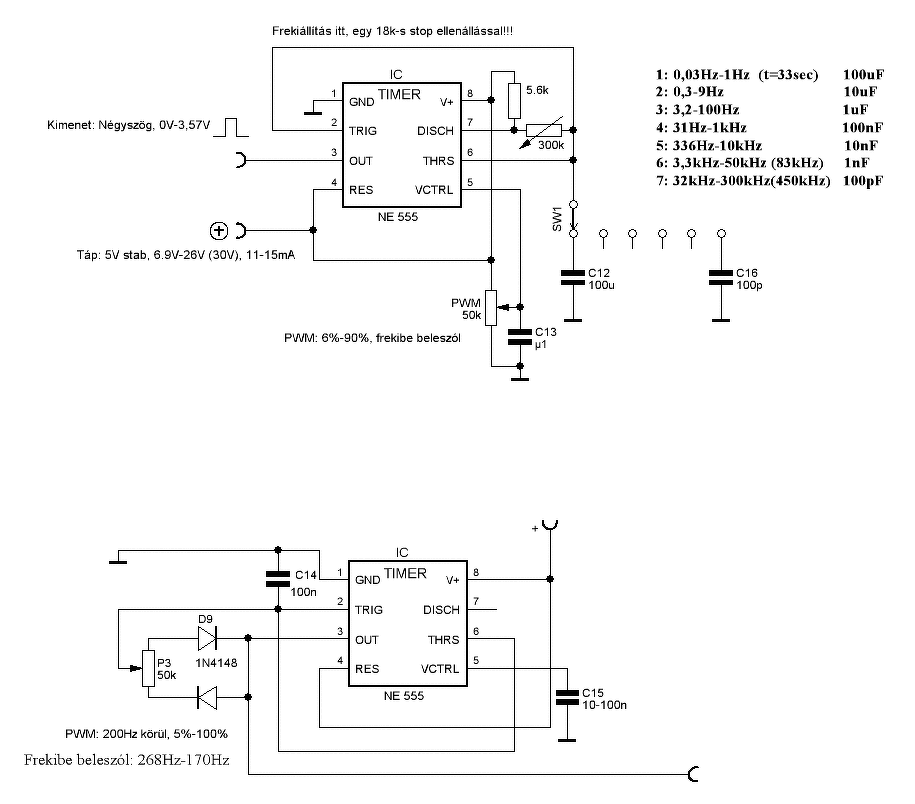
Szia, nálam ez van. Próbáld ki az alsó kapcsolást, ott a kitöltési tényezőt viszi a poti, a frekit a csúszka és a kettes kivezetés közé kötött potival állíthatnád. A tartományt a C14 állítja be.
Nem emlékszem, hogy a felső felső kapcsolást kipróbáltam-e, de a mérések ezt mutatják. Ha az jobban tetszik, próbáld ki azt. Szerintem, ha a CMOS változattal építed meg, akkor szélesebb tartományban tudod állítani. Amúgy nem egy jól hangolható eszköz A hozzászólás módosítva: Jan 20, 2020
Sziasztok. Érdeklődnék tud e valaki nekem egy kapcsolást küldeni. A funkcio az lenne hogy... 12-15v táp autóba lenne. Alaphelyzet áram alá helyezve nulla. Egy gombnyomás relé behúz, masodik gombnyomásra 2es relé behúz 1es elenged. Harmadik gombnyomás 2es relé elenged, illetve áramelvételkor mindegyik elengedett állapotba kerül. Ráadásnak 3 lábú kétszinű 3mm led dioda 3v, középső láb pozitív, kék és piros két szélső láb negatív, egy relével egyik szín, masodik relével másik szín világít.
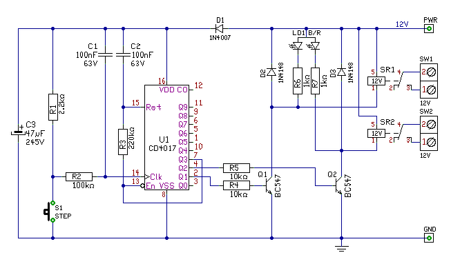
Ez nem az 555 nek való feladat . Talán egy számlálóval (4017 ) megoldható . Keress rá az adatlapjára (datasheet) és ott van az ajánlott alapkapcsolás .
Hello! Ügyesen összeírtad a feladatot, de egy-két dolgot kifelejtettél.
- Mi legyen, ha negyedszer is megnyomod a gombot. Mert most itt újból az 1. relé fog meghúzni. - Mekkora relét fog meghúzni az áramkör. Vagy is mekkora áramút vagy tekercsellenállásút. A hozzászólás módosítva: Máj 7, 2020
Az ugy jó, 4ik nyomasra ujraindul a kör. A lenyeg hogy áramelvételkor dobja el a reléket es nullázza a kört. Ujboli áram ráadásakor gombnyomásra indul a kör. A relé egy hagyományos autóba való relét, pontosan nen tudom még.
Nagyon szépen köszönöm letesztelem van is hozzá itthon minden. A hozzászólás módosítva: Máj 8, 2020
Hello!
Az hogy tápelvételkor elejt a relé az természetes, hiszen mitől húzna meg, ha nincs táp? De egy "hagyományos autós relé"-nek van ám áramfelvétele, ahhoz nem elég egy kis BC547. De a többi úgy lesz..
Nem teljesen világos, hogy mire ez az SMS-el való érvényesítgetés, de legyen....
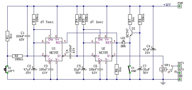
(valaki orvul rajzokat tesz fel egy hobbi oldalra?) Szóval urak: kellene egy időzítő kapcsolás miniatűr relés kimenettel, ami egy nyomógombot helyettesítene. A gomb (igazából kettő, egy "jobbra" egy "balra" gomb, a megfelelő pontot a földre köti (olyan 2-300 mA, egy-egy 12V-os, nagyáramú relé relé meghúzásához (KR sorozat), tehát két darab készülne a kapcsolásból), de annyi csavar van a dologban, hogy az indítást késleltetni kell kb. 4-5 mp.-vel, és a kiadott impulzus hossza kb. 1 mp. kell legyen. Annyi elegendő a relé önzárásához, de a kikapcsolásáról végálláskapcsoló gondoskodik, az indító-jel akkor már ne éljen. Tehát összefoglalva: A tápfesz 12 V, ami folyamatosan rendelkezésre áll, de a bekapcsolás nem eredményez magában indítást, ahhoz a távirányítási ponton működtetni kell valamelyik indító gombot. Az indítás elindít egy 4-5 mp.-es késleltetést, ennek leteltekor kiad egy kb. 1 mp.-es impulzust (relé kimenet) - ami működteti az eredeti áramkört (meghúzatja a "jobb" relét pl.) A vezetékes összeköttetés megoldható, kb. 10-20 m., 200 mA-nél nem lesz nagy a feszültségesés. Ha nem világos, csinálok rajzot is. Találtam a kínaiknál 555-ös panelt, amiből kettő kimeneti jelének kapuzásával megoldhatónak tűnik a feladat, de elég pici a hely a négy 7x2 cm-es panel beépítéséhez, és az indítás is indulna a tápfesszel. Az ötleteknek örülnék..
Hello! Nem tudom jól értem-e a feladatot (mert némi dolgot elhanyagoltál)..
Köszi a fáradozásod.
Mit hanyagoltam el? Mi a szerepe a Q1, K1, Ld1 résznek? Ha az RST-t a földre húzzuk nem indul újra? A relére nem kell egy záróirányú dióda az IC védelmére? Üdv, és még egyszer köszi.
- Nem tisztáztad hogyan működik együtt a KR relé a végállással. Mert ez ugye csak megnyomja az öntartó relét. Mert itt a végállás (End), csak letiltja az indítást, vagy ha menet közben (az időzítések alatt) jön a végállás törli az időzítési műveletet.
- A C7 R8 biztosítja, hogy táp bekapcsoláskor ne képződjön impulzus, a tárolók törlésével. - A K1 a végállás kapcsoló. Ha bekapcsol (vagy amíg be van kapcsolva) törli vagy nem engedélyezi az időzítést, hiába nyomkodod a nyomógombot- -A Leg jelzi, ha az időzítés "szabad". De leginkább szinteltoló szerepe van, mer az 555 Reset bemenete, már 1V felett engedélyezi a működését. A Led pedig ezt kiegészíti kb. 2.2V-al. Tehát a végállás kapcsolónak nem 0,8V alatt kell dolgoznia. Az R7 pedig "megengedi" hogy a Q1 követő kapcsolását büntetlenül lehúzzuk a GND-re. - Az R2/C1 időállandója biztosítja a nyomógomb felől érkező zavarok megszüntetését. Ha ez kevés, akkor a C1-et növelni lehet, akár 1µF értékig is, így kb 100ms lesz a szúrés. Ha ez nem elegendő a 20 méterre (mert nem tudom milyen környezetbe működik a dolog és milyen a vezeték zavarvédettsége), akkor esetleg használható optocsatoló is, ami áramra működik, ne feszültségre. A hozzászólás módosítva: Jún 18, 2020
Végálláskapcsoló nem kell (az időzítőben).
Az be van már építve az alapáramkörbe, mindkét irányban. Az az egység kész, és megfelelően működik. A KR relék egyik segédkontaktusa végzi a jelfogó öntartását, míg a végálláskapcsoló megszakítja a motor főáramkörét, és a fordított irányú indításhoz diódával lehetővé teszi az ellenkező irányú indítást, míg az azonos irányú "ráindítás"-t kizárja. (tehát hatástalan a kétszeri "jobbra vagy balra parancs, hiszen a szélső pozíciókból már nincs hova továbbmenni). A kiegészítésre azért van szükség, mert jelen állapotában "kétemberes" a használat. Kell egy segéderő, aki működteti a kütyüt. Ha a sportoló egyedül szeretné használni, akkor kell a távoli indítási lehetőség, kis késleltetéssel, hogy az indítás után legyen ideje felkészülni. Ha érdekes, előkotrom a főegység rajzát is, de talán így már világos. Ezek szerint az RST-re kötött lehúzást leszámítva a többi elhagyható. Köszike
555 ic időzítését hogyan tudom hosszabbítani ?
Gombnyomásra induljon (pl.2 perc) de ha valaki rányom 1 percnél akkor ismét onnan fusson a 2 perc. Így 3 perc lesz a vége. |
Bejelentkezés
Hirdetés |





















