Fórum témák
» Több friss téma |
- Ez a felület kizárólag, az elektronikában kezdők kérdéseinek van fenntartva és nem elfelejtve, hogy hobbielektronika a fórumunk!
- Ami tehát azt jelenti, hogy a nagymama bevásárlását nem itt beszéljük meg, ill. ez nem üzenőfal! - Kerülendő az olyan kérdés, amit egy másik meglévő (több mint 17000 van), témában kellene kitárgyalni! - És végül büntetés terhe mellett kerülendő az MSN és egyéb szleng, a magyar helyesírás mellőzése, beleértve a mondateleji nagybetűket is!
Hello! Oké, az egy másik helyzet. Mert én a készülék bekapcsolt állapotára gondoltam, nem a "fűtés bekapcsolja" jelzésre..
(De ezt a témát nem itt, hanem egy fűtési topikban, vagy a kapcsolási rajzot keresek topikban kellet volna feltenni.) A hozzászólás módosítva: Jan 21, 2020
Sziasztok! segítséget szeretnék kérni, adott egy DB3C709-es az adatlap szerint két irányú trigger dióda, kérdésem, hogy ha mindkét irányba átenged egy mezei mérő szakadás vizsgálónál, az még attól jó, illetve hogyan tudom a hibátlanságot megállapítani. Köszönöm a segítséget. Üdv Gyula
Pont ezen gondolkoztam, mi van ha menetkozbe irányt váltanak, de akkor így kötöm be, a betapra.
Udv
Nézd meg az adatlapját; csak 30-40 V felett engedhet át. A"mezei" műszerek ennél jóval alacsonyabb feszültséggel vizsgálnak: kuka. Vizsgálat módja fenn van a fórumon. Bocsánat, nem tudom hol, de van.
A hozzászólás módosítva: Jan 21, 2020
Még annyit szeretnék kérdezni, hogy a adatlapon középre van egy csík festve, ezek szerint mindegy a beforrasztás íránya. köszi
A menet közbeni irányváltást így is meg tudják csinálni, csak ebben az esetben ehhez kicsit több idő kell. Az irányváltó kapcsoló átkapcsolásával elenged a mágneskapcsoló (legalábbis úgy kell megcsinálni, hogy elengedjen), ezért az átváltás után újra meg kell nyomni a gombot az indításhoz. A motor terheléstől függő ideig még tovább forog. Ha szerencsésen jönnek össze a dolgok, mire megnyomják újra az indítógombot, talán meg is áll.
1F rendszerhez kellene egy olyan kapcsolás, ami a fázis és nulla helyzetét figyeli. Ha nem megfelelő akkor nem kapcsol be.
Hello! Közben rájöttem, hogy tulajdonképpen egy XOR kapcsolatról van szó a két jel között. Avagy ha a kettő között eltérés van, akkor "intézkedni kell". (Tehát a működési logikát egy (4db.) XOR kapuval el lehet készíteni.) Egy XOR bemenete mindig 1, ha a két bement között differencia van. Ha egyezőség van, akkor 0 a kimenete. Mag is rajzoltam..
Pontosan milyen helyzetre gondolsz? Mihez képest?
Alkalomadtán szeretném megvizsgálni a kondenzátot állapotát és ehhez ledes világítást terveztem. Csak nem tudom mekkora tápegység és egyéb alkatrész kell hozzá. Mit javasoltok?
Nem mindegy, hogy:
- Nullátmenetet kell figyelni. - Fáziseltolodás esetén ne kapcsoljon be. - Dugvillás csatakozásnál ne kapcsoljon be, ha fordítva lett bedugva.
Sziasztok!
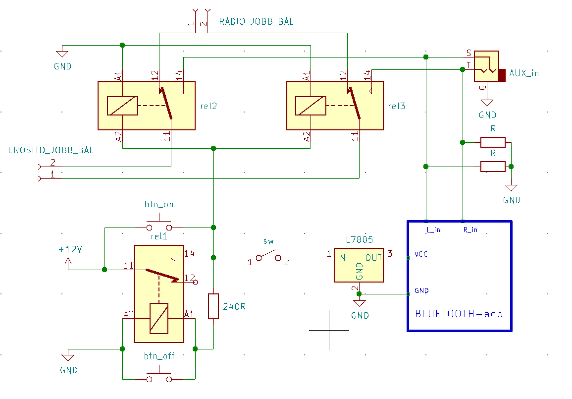
Van egy 6006E CD RDS EON típusú autórádióm, amibe szeretnék Bluetooth és aux lejátszási lehetőséget építeni. Egy kis szöszölés után sikerült elvágni a rádióvevőből a vezérlő IC felé menő stereo hangjelet vivő sávokat, amire ráforrasztottam egy jack csatlakozót, így szépen (bár kissé halkabban mint ha a rádiót kapcsolnám vissza) szól. Vettem egy TP-LINK HA 100 típusú bluetooth adaptert, ezt szeretném beépíteni. Ennek a vezérléséhez terveztem egy kis áramkört relékkel (melléklet). Ha az on gombot nyomom akkor "bekapcsol" a bluetooth rendszer (a rel1 5V-os tekercsfeszültségű, 166 Ohm, a másik kettő 12V), ha az off gombot nyomom akkor rövidre zárom a tekercset, így kikapcsol. Azért szeretném a relé oldását is záró kapcsolóval megoldani mert így a fejegység CD vezérlő gombjaival tudnám kezelni a rendszert. Ezt elmondtam az elektronikai boltosnak és azt mondta, hogy ez így működik, csak ez a megoldás az oldásra finoman szólva szakszerűtlen, mert a tekercsben indukálódó feszültség megzavarja a dolgokat (gondolom a rádiót, vagy a bluetooth-t). Én azért nem gondoltam problémásnak, mert a rádióban gondolom úgy is van csomó szűrő a 12V-os bemenet után, a bluetooth-nak meg ott a 7805. Első kérdésem az lenne, hogy szerintetek ez így használható lesz-e vagy ha nem, hogyan lehetne javítani rajta? Esetleg vegyek ezek helyett egy bistabil relét? Beraktam két darab R ellenállást, amik egy valós fülhallgatót hivatottak imitálni, mert ilyen bütyköléseknél volt már olyan problémám, hogy a telefon egyszerűen nem érzékelte, hogy csatlakoztatva lett valami, szerintem azért mert a csatlakoztatott eszköz (szintén fejegység) bemeneti impedanciája túl nagy volt neki. A második kérdésem, hogy ezek szükségesek-e? Köszönöm, Csaba
Elsőként is, büszke lehetsz magadra, nagyon ritka az ilyen szakszerű és összeszedett kérdés a kezdők topic-ban.
- Ha még nem vetted meg az alkatrészeket, akkor szerintem a bipoláris (ámbár nem mindenütt kapható) elegánsabb. - Az "sw" kapcsoló mire szolgálna? - Az induktív löketek ellen, fordított irányban diódát (akár csak 1N4148) szoktunk tenni a relé tekerccsel párhuzamosan. - A stabilizátor IC ki és bemenetére illik tenni egy-egy 100nF hidegítő kondenzátort. - Az ellenállás nem biztos hogy kell. Tipikusan két szerepe van, egyrészt hogy az eszköz érzékelje hogy "van ott valami", vagy hogy kapcsoláskor ne "pukkanjon/potenciál kiegyenlítés". Próbáld ki.
Léteznek audio kapcsoló IC-k is ilyen feladatra. Kisebb és kevesebb áramot fogyaszt, mint egy relé. Analog mux IC néven keresd.
Két gombbal kapcsolható, külső alkatrész nélkül?
Raknék még mellé egy nyolclábút.
De igazad van, ez így elég egyszerű.
Hello! Nem válaszoltál Bakman kérdésre. Pedig nem véletlenül kérdezett rá.
Én lerajzoltam ezt hogyan lehet megoldani, de életvédelmi célú készüléket, nem biztos hogy szabad amatőr módszerekkel építeni. Egyébként a probléma megoldását csak úgy lehet elképzelni, hogy a védőföldhöz képest figyeljük a fázis és nulla állapotát. Más megoldás nem igazán lehetséges. Egyébként emlékeim szerint volt az Elektorban egy kapcsolás anno, ami a fázis és PE vezeték közötti Glimm lámpa fényét figyelte egy LDR-el. De nem gondolnám, hogy ez már elégséges, mert védővezető hiány esetén is világíthat a Glimm.. A hozzászólás módosítva: Jan 24, 2020
Hello! Szerintem semmivel nem komplikáltabb néhány alkatrészt beépíteni, mint három relét.
Ha kétáramkörös relét használsz a hangjel kapcsolására, akkor egyetlen egy relé is elégséges. Nem kell a nyomógomboknak csak kis áramot kapcsolni, nem fognak tönkremenni. És így mind két nyomógomb egyik pontja a testen van.
Sziasztok!
Kapacitív kijelzőhöz szeretnék egy olyan eszközt, amit úgy érzékel mintha hozzá értem volna. Azaz nem csak akkor működik, ha én is hozzá érek az eszközhöz, és mint vezető funkcionál. pl.: Adott egy ilyen érintő képernyőm amit asztalnak használok. A cél az, hogy az eszközt lerakva akkor is folyamatos érintésként kezelje/érzékelje a kijelző, ha én már nem érek hozzá. A kérdésem, hogy megvalósítható e ez, és ha igen, hogyan? Köszönöm előre is!
A szavak túlnyomó többségét ismerem/értem.
Azt hogy mit szeretnél és miért arról fogalmam sincs.
Adott egy érintő képernyő amit "asztalnak" használok. Ehhez szeretnék egy olyan "valamit", legyen a példa kedvéért egy sakkfigura.
Ha ezt lerakom a képernyőre, akkor ha megfelelő vezető anyagból van, akkor amíg fogom a figurát (hozzá érek) addig ezen keresztül érintésnek veszi a képernyő. Ha elengedem, akkor már nem. Én egy olyan "figurát" szeretnék amit ha elengedek és ott hagyok képernyőn/asztalon akkor is folyamatosan érintésnek érzékeli a képernyő, akkor is mikor már nem érek hozzá.
És gyanítom, hogy vezeték sem menne hozzá, mint itt: Triggering a Capacitive Touch Screen, WITHOUT FINGERS
|
Bejelentkezés
Hirdetés |







De igazad van, ez így elég egyszerű. 





