Fórum témák
» Több friss téma |
Fórum » Futófény
Sziasztok!
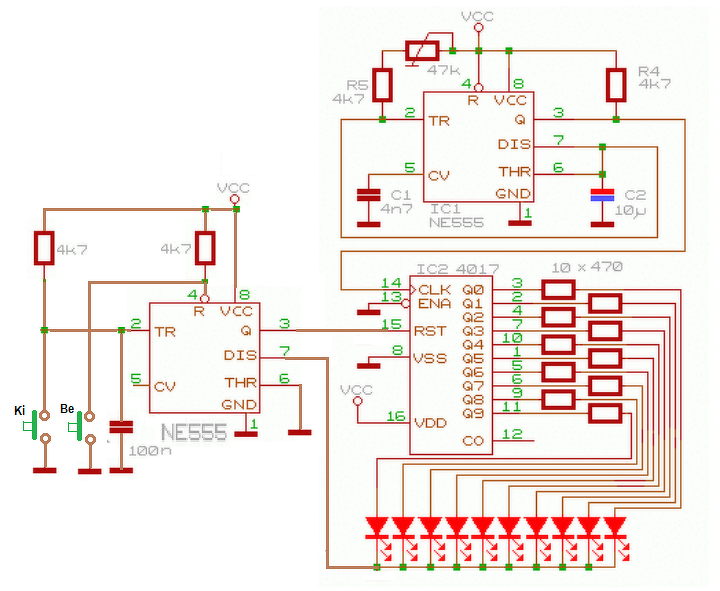
Megépítettem az alábbi kapcsolást, működik szépen. Állandó tápot kap. Azt szeretném elérni, hogy csak akkor induljon a "futás", ha egy záró nyomógombot megnyomok. Hogyan lehetne ezt megoldani? Üdv
Hello! Pld. a gomb nyomásást megtárolod akár egy 555-el, és annak kimenetét a 4017 Reset bemenetére (RST) kötöd. Akkor a Q0-án fog várakozni, míg a Reset állapot fen áll. (Mivel a 4017-nek egy kimenete mindig aktív, az össze Led nem lesz sötét, csak ha elveszed a GND-t a Led-ek "alól".)
A hozzászólás módosítva: Máj 15, 2019
Mi a helyzet? Lemerevedtél..
Szia!
Kormányablakba kellett mennem. Köszönöm! Kipróbálom és jelentkezem a fejleményekkel.
Oké. Egyébként az R4-re semmi szükség. Mint ahogy a 10db. 470 Ohm-ra sem. Egy is elég lenne a Led-ek katódja és az 555 7-es lába között. Tekintve hogy csak mindig egy Led világít..
A hozzászólás módosítva: Máj 15, 2019
Idézet: „az össze Led nem lesz sötét, csak ha elveszed a GND-t a Led-ek "alól"” Gondolatolvasó vagy. Azt nem írtam, további feltétel, hogy egyetlen LED se világítson, csak ha gombnyomás történik. Akkor viszont az egyes LED-től induljon mindig.
Esetleg egy tirisztor, mint tároló elem? Az egész kap áramot vagy sem.
A hozzászólás módosítva: Máj 15, 2019
Természetesen a tirisztor is jó tárolóelemként, csak kis teljesítményűnek kell lenni, hogy a tartóárama elég alacsony legyen.
Szervusz Gábor!
Mostanra sikerült megépíteni az áramkört. Nagyon jól működik. Köszönöm a segítségedet! Üdv A hozzászólás módosítva: Aug 12, 2019
Sziasztok! Tanácsot kérnék: "mozgófilmet"szeretnék csinálni ledekkel. A 4017-es IC-t néztem ki alapul, de lehet mondtok jobb ötletet. Egyszerű futófényről van szo, de a 4017 IC lábaira nem 1 hanem sok led lenne rákapcsolva s ledek nem egymás mellett lennének, hanem kulönböző ábárkat rajzolnának ki, majd a ledcsoportok egymás után felvillannának. Az első kérdésem, mi a maximális ledszám amit a 4017-es 1-1 lába elbír?
Számit e ha egy egy lábon eltérő számu led van s esetleg nem is egyforma ledek? Az egyszerűség kedvéért ugyanaz a led nem lenne több lábra kötve. Olyan kapcsolást nem találtam amin sok led van. Hogyan tudom meghatározni a ledszámokat bizonytalan, bontásból származókülönböző ledek segitségével? A másik kérdésem kaszkádba kapcsolnám a 4017-eseket, van e ebben valami mennyiségi korlát? találtam egy kapcsolást asszem nekem ez megfelel, hány db 4017-esig bővithetem a sort táárervezés nélkül? Köszönöm Amennyiben tudtok erre jobb, leginkább még ennél is egyszerubb vagy kevesebb alkatrészből megoldást, az is érdekelne. LÉnyegében csak egy ledcsoport futofényről van szo a határ az egysezruség. De nem ragaszkodom 100-100 ledből állo 100 elemes ledcsoport futofényhez, már csak azért se mert ez 10 000 ledvől állna, de érdekelne mi az elvi határ mindkét szám esetében akkor ha csak a mellékelt vagy ahhoz hasonlo kapcsolást veszek alapul.
Egy tok maximálisan 500 mW-t bir el, egy egy kimenet meg 100 mW. Többi meg fejszámolás vagy esetleg egy ULN2803A - az kimenetenként 0,5 A-t tud.
A hozzászólás módosítva: Jan 4, 2020
Szia!
Célszerű úgy tervezned, hogy lehetőleg egyforma számú ledek legyenek sorbakötve minden csoportban, így nagyjából egyforma tápfeszről mehetnének ( és nem a 4017 tápfeszéről, hanem sokkal nagyobbról is! ). Ha nem ugyanaz a ledek száma, vagy "eldugsz " pár darabot, vagy áramgenerátorosan táplálod a láncot. A 4017 ebből következően nem hajthatja meg direktben a ledeket, hanem vagy tranzisztorokkal, vagy kis fetekkel, így a ledek árama is maximális lehet. Gondolom, a kimenetek illesztésével tisztában vagy, ha már 4017-tel foglalkozol. Az, hogy hány db 4017 lesz kaszkádban, leginkább tőled függ, mert az 555 kimenete elég sok darabbal elbír. ![]() Először oldd meg a téma elejét, aztán bővítheted tovább. A hozzászólás módosítva: Jan 4, 2020
Sziasztok!
Relékből szeretnék epíteni 4ledes futófényt. Egy relebol es kondenzatorbol kialakitott oszcillatort mar csinaltam. Ezzel vezerelnem a leptetest. Kizarolag ic es tranzisztor nelkul szeretnem megoldani.
Akkor ne az órajelet csináld vele, hanem bővítsd tovább. Esetleg ha rajza van a meglévőnek...
Koszi a valaszt de lehet en fogalmaztam rosszul.
Szoval van egy relem ami ki be kapcsol ez adja a lepteto jelet. Az a kerdes hogy hogyan tudok olyan kizarolag reles leptetot csinalni ami impulzusokra leptet 4db ledet. ?
Ha nincs ütemeződ, akkor kb a tranzisztoros multivibrátorhoz hasonló áramkörrel 4 jelfogó szerintem. Bekapcsolásnál az első késleltetve meghúzatja a másodikat, az a harmadikat, az a negyediket, az meg bontja az elsőt, az a másodikat.. Aztán már csak az érintőket kell összevariálni.
A másik esetben, az ütemadó jelére behúz az első, öntartásba megy, mikor megszakad a jel, behúz a második,( öntartás) ismételt jelre behúz a harmadik,( öntartás) megszűnéskor jön a negyedik,( öntartás) a következő alkalommal jön az 5. ami törli az összes eddigi tárolt állapotot, kezdődhet újra az egész.
Köszönöm szépen a segitséget. Most megint egy problémás helyzethez keresek megoldást. Magasfény ledhez kell futofény, ellenben nem feltétlenul kell 7 db ledes, 3 is elég lenne, esetleg 4. A gond az, hogy az a követelmény, hogy a lehető legkisebb és legkevesebb alkatrészből legyen. Azt képzeltem el, hog SMD lenne a 4017, s az 555-öt egy villogo leddel potolnám. Igaz hogy az 555 SMD-ben majdnem akkora, mint a villogo led, de ahhoz kellenek kiszolgálo egységek, a villogo ledhez ugy tudom nem. Amit nem értek, hogy ezen a képen nincs ellenállás a ledeknél, s az másik két IC-nél is alig van másik kiszolgálo elem. Bővebben: Link Megoldhato esetleg ugy mégse a 4017-et használom, hanem a 74LS14-et és a 74LS93-at, de villogo led lesz az utobbi 14-es lába és a táp között, és tényleg nem lesz semmi más, csak a 2 db IC a villogo led s a 16 led. (meg persze a 470 ohmos ellenállás aminek más érték kéne mert a tápfeszultség csak 4 volt lenne. (az nem baj ha 16 led van az csak jobb, a 4 ledet ara az esetre irtm ha ez nem menne s másmegoldás kéne szintén kevés alkatrésszel.
A hozzászólás módosítva: Jan 24, 2020
Van ott ellenállás, 470 Ω. Mivel egyszerre csak egy LED világít, egy közös ellenállás elég.
Egy mikrokontrollerrel amelyiknek van négy aktív kimenete (Totem-pole), négy ellenállással 12 LED-et lehet vezérelni. A hozzászólás módosítva: Jan 24, 2020
Ja hogy felváltva ad polaritást? És tudnál adni tipust is, hogy esetleges kapcsolási rajzra s programra rákeressek? NUllárol hogy tudok elindulni efelé? s ennek akkor nem kell semmi csak tápfesz és a ledek meg a belevitt program? és persze az ellenállások.
Bővebben: Link ez lenne az? a filenév töredék alapján találtam. A hozzászólás módosítva: Jan 24, 2020
Csipből akár a nyolclábú ATTiny-k is már alkalmasak. Pl keresés: https://www.hestore.hu/search.php?f=price_p1&o=asc&q=attiny
DIP és SMD is van. Ezeknek van belső órajele, így csak tápot kell adni nekik, illetve illik egy kondenzátort tenni a GND és VCC közé. Ennél több nem kell, hogy működjön. A RESET-et illik még egy ellenállással VCC-re kötni. PIC-ből is tuti, hogy bármelyik legalább 8 lábú, ha ahhoz könnyebben találsz programot. Elvben hatlábú is jó lenne, de akkor a RESET-et rendes lábként kellene használni, és azután problémásabb az újraprogramozás. Ennyire nem érdemes spórolni, legyen inkább nyolclábú. A nyolc lábból 5 tetszőlegesen használható.
Hello! Esetleg egy ilyesmi megoldás túl bonyolult lenne?
Minden megoldás érdekel, még az is lehet hogy tanulásként mindet megcsinálom végul. Ha jol látom ennél több az alkatrész, de nem kell programozni. a 4017 és 55 páodban miben tér el a gyakorlatban? A másik amit irtam még fentaz a gond hogy az egyik 74-es több mint ezer forint ugyanakkor joval több ledet hajt meg. A mikrokontrolleres verzioban meg gondolom átprogramozással utána bármit meg lehetne csinálni. Ez is eléggé csábít.
Nem erre a kapcsolásra gondoltam. A 'Charlieplexing' egy módszer arra, hogy kevés lábbal sok LED-et hajtsunk meg (Wikipédia), vagy sok gombot kezeljünk (Hobbielektronika).
A felhasznált lábak számától függően lehet x mennyiségű LED-et vezérelni. x=n^2-n Pl. Tíz lábbal már 90 LED-et lehet működtetni. Ahogyan asch már leírta, egy átlagos és viszonylag egyszerű nyolc lábú mikrokontroller esetén öt lábat lehet használni ilyen célra, cserébe a kontrollert programozni kell.
Köszi, olvasom, asszem ezt még emésztenem kell. De felmerult bennem egy régi ötletem a táncolo százlábu. szeretném megkérdezni, milyen mikrokontrollert javasolto arra,ha pl. 100 mini léptetőmotort kell egyenként vezérelni egy megadott korreográfia szerint? nem elég a sima szervo mert elég precizen kéne csinálni. Látom ezt: és látom ezt: meghajto modul és látom ezt https://www.hestore.hu/prod_10035505.htmlLéptetőmotor ezek erre elvileg alkalmasak, de jobb lenne sokkalta kisebb hisz robotlábakrol van szo, és azt hinném elég valami kisteljesitményu motor is de a fő kérdés milyen icvel hajthatom meg? bocsi az offért de fogalmam sincs melyik topicban kellene ezt feltennem s itt jutott eszembe erről a Charliepexing modszerről, mégha ezzel nem is valosithato meg.
A százlábú a futófénynél sokkal bonyolultabb. Én úgy csinálnàm, hogy 1-2-4-x motort vezérlő modulokat fűznék valami buszra, es 1 kozponti cucc parancsolna mindnek. Egyszer vezéreltem sok motort egyszerre pwm-mel: amikor egyszerre indul mind az lerántja a tápot rendesen! Közös órajellel meg lehet csinálni, hogy egymást kiegészítő fázisokban menjenek a pwmek, ezzel kicsit lehet spórolni a tápon. De ezt megcsinálni igen komplex feladat.
Olyan mikrokontroller nincs amibe bele van intergálva több léptetőmotor vezérlő? Mondjuk 10? S akkor lenne 50 lába ami 10 motort vezérel s a többi láb a táp, test, reset, amin programozni lehet, stb? S akkor programbol oldhato meg hogy egyszerre csak egy motor menjen ha nem akarunk a táppal is vacakolni. Kisméretu léptetőmotorra gondolok, olyan kicsire aminek integrálhato lenne a vezérlője. Nincs ilyesmi? Nem feltétlenul baj, ha nem száz lábu elsőre, gondolom annyi végkép nincs egybeintergálva.
Ebből kell 2 motoronként (van smd vátozatben is) Sajnos olyan pic nincs amire gondolsz .
A hozzászólás módosítva: Jan 25, 2020
köszi. még mindig jobb mint az én példám. bár gondolom ehhez is kellenek kiszolgálo alkatrészek.
ez ugyanez lenne csak készen?Bővebben: Link. Esetleg olyan variácio is van aminek USB a vége s laptopra kell illeszteni? Az első kisérletekhez nem foglalkoznék a mikrokontrollerrel is amihez nem is értek. Ha azt el tudnám érni hogy megadott poziciokba állitsam a lábakat már valami lenne A hozzászólás módosítva: Jan 25, 2020
Igen amit linkeltél az egy kész egység (elvileg 2 léptetőt tud meghajtani , usb-s léptetőmeghajtóról nem tudok maximum a CNC gépeknél ahol a program egy Gkód -ot követve mozgatja a léptetőmotorokat (csak azt nem tudom miért itt beszéljük ezt meg ?? Keress rá a témák közt a léptetőmotor kifejezésre ..
|
Bejelentkezés
Hirdetés |

















