Fórum témák
» Több friss téma |
- Ez a felület kizárólag, az elektronikában kezdők kérdéseinek van fenntartva és nem elfelejtve, hogy hobbielektronika a fórumunk!
- Ami tehát azt jelenti, hogy a nagymama bevásárlását nem itt beszéljük meg, ill. ez nem üzenőfal! - Kerülendő az olyan kérdés, amit egy másik meglévő (több mint 17000 van), témában kellene kitárgyalni! - És végül büntetés terhe mellett kerülendő az MSN és egyéb szleng, a magyar helyesírás mellőzése, beleértve a mondateleji nagybetűket is!
8.4V-ról járatni egy 6V-os izzót igen rövid élettartamot fog eredményezni.
Vagy soros dióda, vagy soros ellenállásra lesz szükséged.
Sziasztok!
Sony TV tápegység típusa "ACDP-085E02" - erről a típusjelről szeretném kideríteni betűről betűre és számról számra, hogy mit jelent. A "085"-ről a fesz és áram alapján tudom, hogy a teljesítménye. A többit nem sikerült kiderítenem. Próbáltam regisztrálni a Sony közösségi oldalon, hátha tudok ott kérdezni, de hibás az oldaluk - nem tudok belépni. (Vagy csak kitiltották a magyarokat, én nem tudom.) Bárkinek bármi ötlete van, merre lehetne kotorászni doksik után, tippnek örülnék. Előre is köszönöm.
Szia,
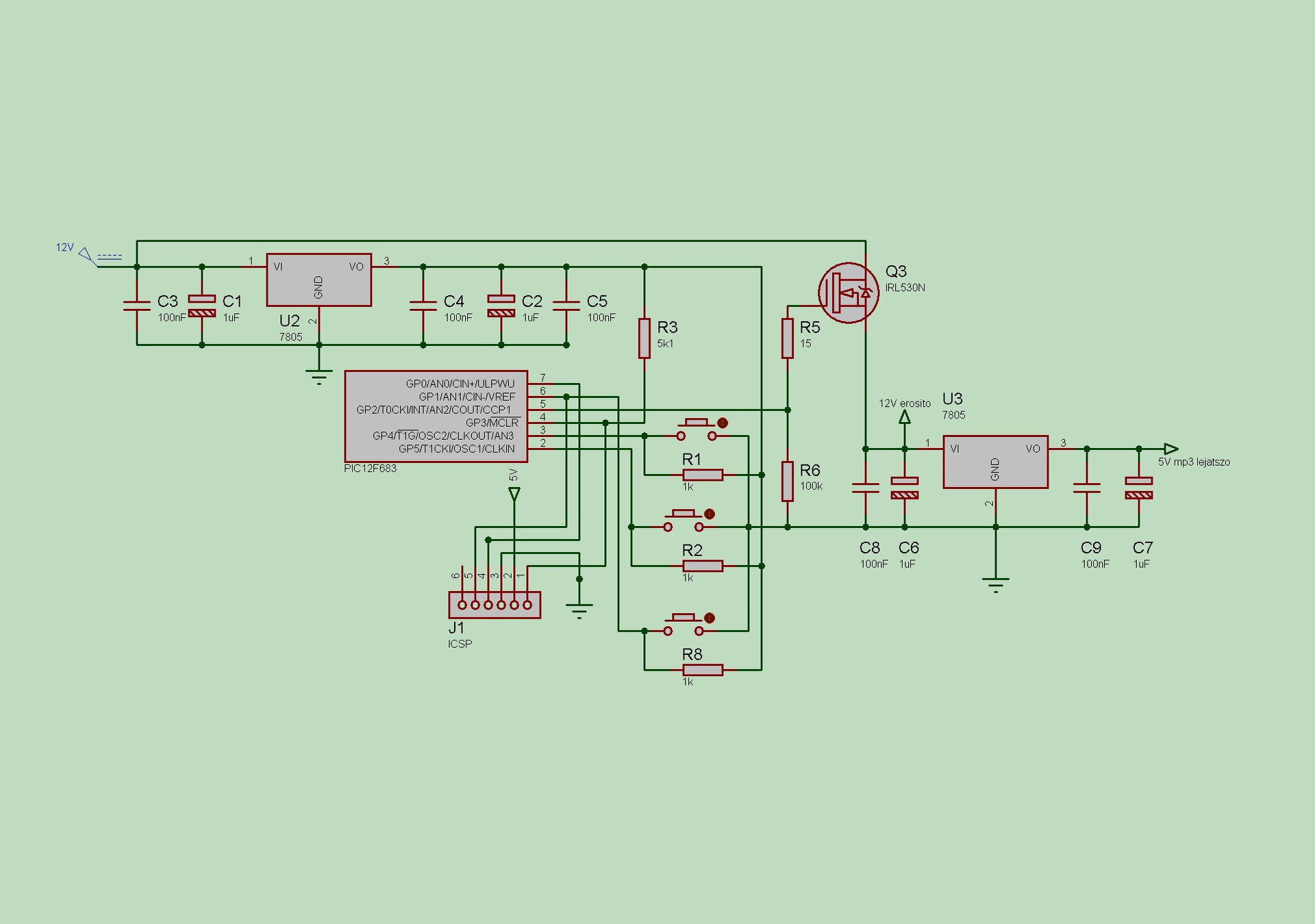
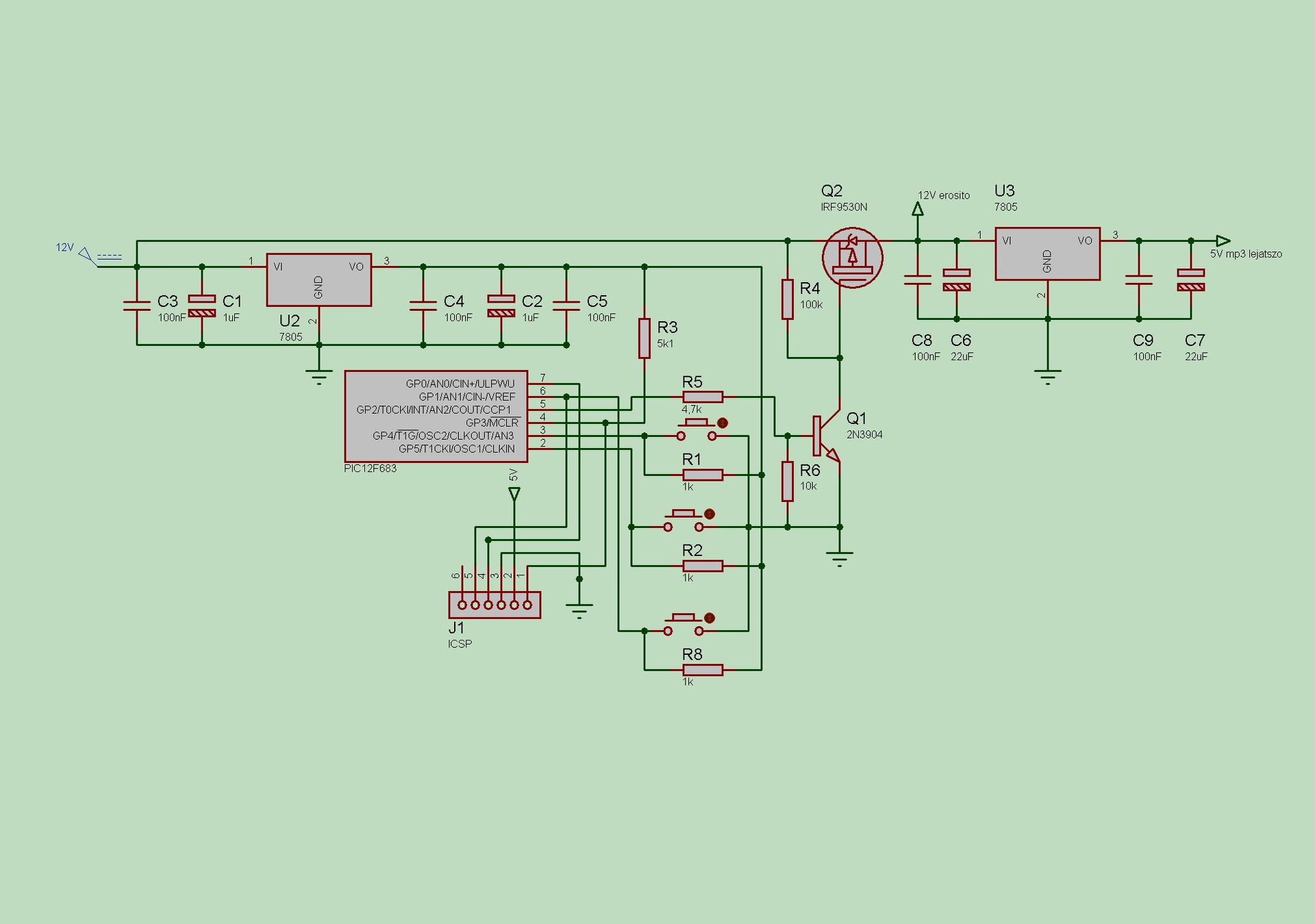
mellékeltem két rajzot. Az egyik logikai fettel, a másik pedig egy tranzisztoron keresztül PFET-tel kapcsolná a 12V-ot a két fogyasztó felé. Melyikkel lenne szerencsésebb megoldani? Illetve mi az ami esetleg nem jó a rajzon és javítani kellene? Köszönöm a segítséget most is!
irl530 Nfet, az így soha nem fog kinyitni, a gate-nek pozitívabbnak kellene lenni a source-től.
a másik rajz jónak tűnik. javasolt még a q1 tranyó B-E re kötni egy ellenállást (10k-47k között). 683-nak nincs tápja. c6-c7 én nagyobbat tennék, főleg c6 Idézet: „Pár másodpercre?” Annyi idő gondolom elég arra, hogy pl. lelőjön egy vaddisznót, vagy egy őzet... Puskalámpa.
hello mindenkinek segitséget szeretnék kérni valaki be tudná nekem rajzolni melyik ellenálás és a tranzisztor melyik lába hova megy a nyák rajzon ?
A hozzászólás módosítva: Szept 9, 2020
Nem világos a kérdés. Melyik ellenállás, melyik tranzisztor?
A beültetés is ott van a képeden, ami nem egyértelmű azt meg a kapcsi rajz alapján nem bonyi berajzolni.
Javítottam, amiket mondtál. Szerinted így műr működhet stailan? Megépíthetem?
A PIC-nek azért nem látszil a tápja, mert amiben rajzoltam, ott nem jeleníti meg. Azt szeretném kérdezni még, hogy az IRL-lel mit csináljak, hogy jó legyen? Alapból azt szerettem volna, hogy logikai FET-tel direktbe menjen, így kevesebb alkatrészt használva helyet spórolnék.
Sziasztok!
Segítségre lenne szükségem! Van egy köröm csiszoló gépe egy manikűrös ismerősömnek. Egy alap doboz, amiben benne van minden (elektronika, potméter, irányváltó, stb), ehhez csatlakozik vezetékkel egy elektromos fogkefe formájú valami, amiben van a motor, a végén meg forog a csiszoló. Az a probléma vele, hogy bekapcsolom és tökéletesen működik, a potméterrel állítom a fordulatot is, majd kb fél perc múlva felpörög maximumra és már hiába tekergetem a potit, kis fordulat változáson kívül semmi nem történik, csak őrülten forog. A potmétert kiszedtem és ellenállást mértem rajta, de úgy működött rendesen. Befújtam érintkező tisztítóval, visszaraktam, de ugyanaz. Fél percig megy normálisan, majd felpörög. Mi lehet a baja?
Szerintem locsolhatod kontakt spray-el literszámra a potmétert, ezt a hibát nem fogja megoldani.
Távolbalátási képesség hiányában, kérhetünk képet az "elektronikáról"?
Ha P-FET-et használsz, nem tudod az alatta levő tranzisztort kispórolni. És P-FET-et kell használnod, szóval ez így jó, ahogy van. Használj SOT-23-as tranzisztort, az kis helyet foglal.
Hát megpróbáltam.
Köszönöm, igy már jobb.
A bal alsó részen lévő "nyolclábúról" le tudnád olvasni a feliratokat?
Nincs rajt semmilyen felirat.
Ez a "nemtommi" amit bekereteztem viszont fel forrósodik és akkor kezd el felpörögni. Ahogy nézem , a lábánál kicsit barna a nyák is. Viszont, mikor felpörgött, elkezdtem fújni és rögtön megjavult. Majd újra forrósodott-felpörgött, fújtam-megjavult.
a nyákrajzon az ellenálás melyik hova való ?
Mutasd meg a nyák másik oldalát is. Azon van a PWM-vezérlő.
Szia! Be van rajzolva, csak ki kell silabizálni.
Szerintem a pvm jó. Utána van a motor szabályzója és az forrósodik túl, ezáltal átereszt mindent. Esetleg annak vezérlője, de szintén a melegedés miatt. Mérni.
Jó, de azért érdemes lenne rápillantani arra az oldalra is.
Ezen az oldalon is barnás az a 3 lábú valami.
A nagy FET lábainál a forrasztások jók, a gate SMD ellenállása is stabil? Többi forrasztás ok?
A hozzászólás módosítva: Szept 10, 2020
Hát ezzel megfogtál. Sajnos ennyire már nem értek hozzá. A FET gondolom az, ami melegszik. A gate SMD nem tudom mi. A forrasztások szerintem jók.
A hozzászólás módosítva: Szept 10, 2020
Igen, ezt értem. Csak a logikai fet helyes bekötésére és használatára lettem volna még kíváncsi. De ha tuti jó, akkor gyorsan rendelek alkatrészt. Talán megjön holnapig és hétvégén építhetem is.
Köszönöm a segítséget!
Ezzel kapcsolatban is van egy laikus kérdésem amin már gondolkodtam a napokban, de nem találtam megoldást rá sajnos.
Adott továbra is a TDA2030-as erősítő és egy mp3 lejátszó. Ezeket szeretném összekötni. Azt javasoltátok, hogy az mp3 lejátszó végerősítőőjét (U4 IC) iktassam ki és a TDA bemenetével menjek rá a dekódoló IC kimeneti lábára. Viszont amennyire be tudtam azonosítani a rajta lévő IC-t, itt a kimeneti negatív pólus nem a testen van. Hogy illeszthető a két eszköz egymáshoz? Hova és milyen kondit kell a kettő közé rakni, hogy működjön? Az mp3 IC-je GPD2846 névre hallgat elviekben. Köszönöm és üdv: spgabor
Ha kevés alkatrészt szeretnél, akkor hagyd el Q1, Q2, R4, R5 és R6-ot és a U3-nak 7805 helyett használj olyan LDO-t, aminek van engedélyező lába, pl: LM2941
Ez változtatható kimenetű, ezért 2 ellenállás kell az 5V beállításához, de az ON/OFF láb mehet direktbe a kontrollerről.
Köszönöm, de elvileg elfér smd passzív alkatrészekkel így is pont. De azért rendelek egy javasoltat is. Az mp3 erősítő problémámra esetleg van ötleted?
A GPD2846 3,3V-ról működik, a kimenete a VCOM, DACOL, DACOR.
Ahol a VCOM valószínűleg fél tápfeszen van, azaz, kb 1,65V. A DACOL és DACOR-on is ekkora DC feszültség van és ehhez adódik hozzá a tényleges hang kimenet AC-ben. Azaz van egy DC offszet a kimeneted a szimpla tápfesz miatt. 1. megoldás: Teljesen független tápot adsz az erősítőnek és az mp3 lejátszónak. A VCOM-ot kötöd össze az erősítő GND-vel és a DACOL és DACOR megy az erősítő R és L bemenetére. Itt nem kell semmi csak a külön táp. 2. megoldás: Ha nem akarsz teljesen külön tápot (azaz közös a GND), akkor az mp3 IC VSSREG lábát kötöd össze az erősítő GND-jével és a DACOL és DACOR megy az erősítű R és L bemenetére mindegyik 1µF fólia kondin keresztül. Ezzel csak az lesz a gond, hogy a hangszóróban valószínűleg meg fog jelenni valami cicergés a mp3 IC digitális földjéről. Ezt úgy tudod kiküszöbölni, hogy például az 1-es megoldást használod (Itt mehet az MP3 IC egy kis 1W-os izolált DC/DC kockáról, pl, ha 24V az erősítő tápod, akkor egy ILYEN-ről)
Köszönöm a választ!
Nekem az erősítőm egy mono erősítő, így csak az egyik csatornát használnám a kimeneten. Ez probléma esetleg? Szerettem volna közös tápot neki, mert akkor az erdeti kapcsolásomban (lent mellékelve) közösen tudnám be és kikapcsolni az erősítőt az mp3 lejátszóval. Az erősítő 12V-on megy, az mp3-nak 5V a bemenete és van rajta egy 3V-os stabkocka az IC-nek. Az esetleg megfelelő megoldás, ha a PIC-kel a 12V-ot kapcsolom és az általad javasolt módon, de az mp3 lejátszót függetlenítem B0505S-1WR3. Vagy szerencsésebb lenne függetleníteni az erősítőt inkább? A hozzászólás módosítva: Szept 10, 2020
Nem véletlen kérdezett rá kadarist a forrasztásokra, a képről nagyon úgy tűnik, hogy messze vannak a jótól.
|
Bejelentkezés
Hirdetés |




















