Fórum témák
» Több friss téma |
- Ez a felület kizárólag, az elektronikában kezdők kérdéseinek van fenntartva és nem elfelejtve, hogy hobbielektronika a fórumunk!
- Ami tehát azt jelenti, hogy a nagymama bevásárlását nem itt beszéljük meg, ill. ez nem üzenőfal! - Kerülendő az olyan kérdés, amit egy másik meglévő (több mint 17000 van), témában kellene kitárgyalni! - És végül büntetés terhe mellett kerülendő az MSN és egyéb szleng, a magyar helyesírás mellőzése, beleértve a mondateleji nagybetűket is! Idézet: Én kb.: 400 db. ilyen felépítésű led kijelzős ketyerét gyártottam CD4543 közvetlen led meghajtással semmi gond, led áram pont jól "jött ki". „Azt mondanám, hogy 5V-os tápfeszültségnél direktben:”
Ez az ic erre is lett kitalálva, mármint led kijelző hajtására.
Szia!
Értem, köszönöm. Keresek valamit, de az ULN2803-at jó hogy írtad. Így egy kicsit egyszerűbben meg lehet oldani mint mindegyik LED-hez egy külön FET-et akartam rakni ami kapcsolgatja. Bakman: köszi, olvasgatok. pucuka: elég béna az adatlapja, de azért mostmár kezd összeállni a kép. Köszi.
Közben rájöttem, hogy a villogó LED-es megoldással eléggé nem véletlenszerű mintázatot tudok csak csinálni. Ámbár a hacsak igy nem, macskák csak nem oldják meg egyhamar.
Sziasztok!
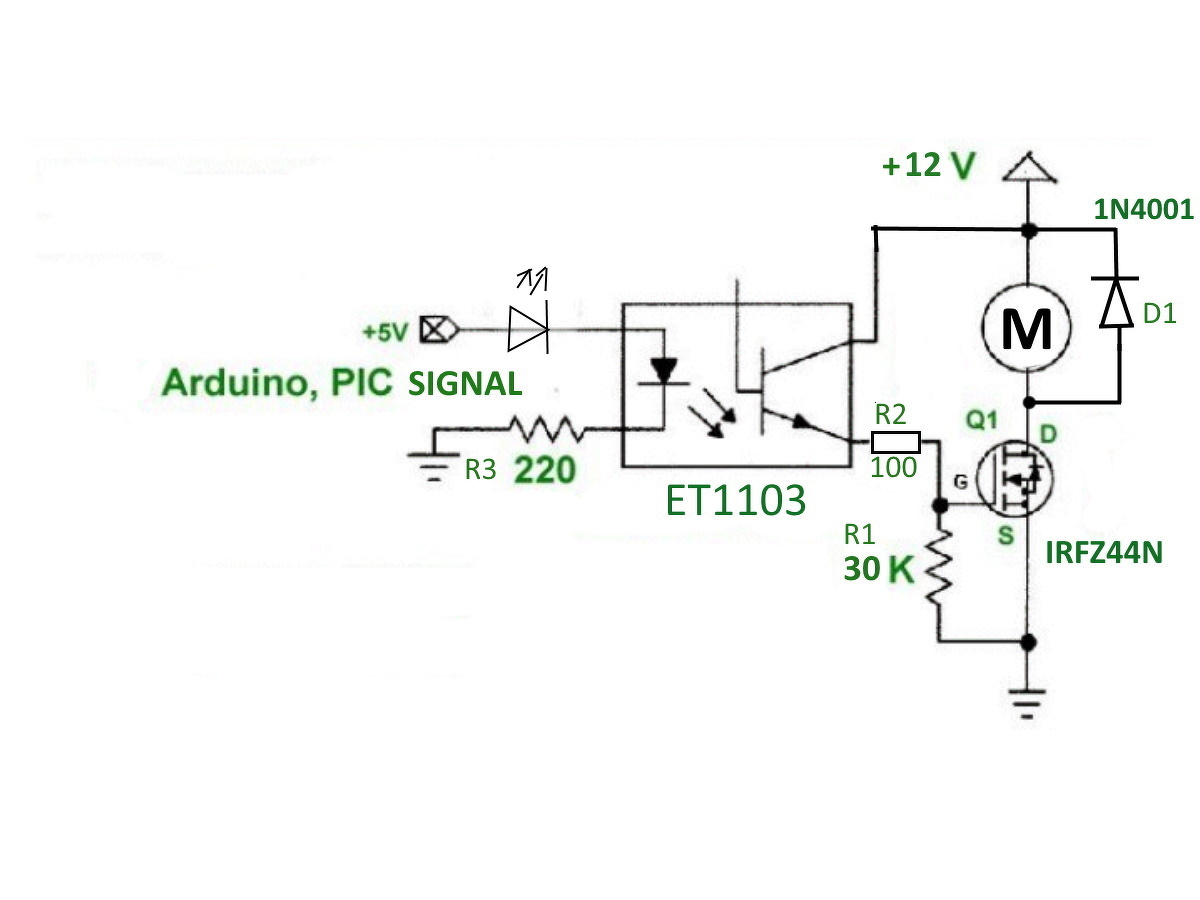
2-3 hete szükségem lett volna egy amolyan galvanikus leválasztóra mert arra tippeltem , hogy egy motor zavarja az arduinomat. Csak külföldi weboldalaokon lett volna megfelelő ezért inkább építettem egyet itthoni alkatrészekből. A működését tekintve jónak tűnik (azaz akkor kapcsol amikor kell )de nem vagyok benne biztos hogy a kapcsolás is helyes. A jelenlegi áramkör az 1-es képen van ezzel az a kérdésem lenne, hogy baj-e az, hogy a föld közös? Ha igen hogy lehet szétválasztani (1 db 12Vos tápról megy az egész)? A 2-ik képen már nem 5 voltról menne az opto kollektor -emitter hanem 12v ról. Ezzel az a kérdésem hogy szabad-e átengedni ezen az optón 12V-ot? És a 2 ik ábrán gondolom R2 értéke meg fog változni és lehet jobb helyen lenne a kollektor előtt.
Ha nem lépi túl a maximumot, ami azért nem 12V inkább 2...3 szorosa és a maximális áramot, (disszipáció), akkor minden rendben.
Sziasztok! Azt szeretném kérdezni az akkumlátor töltöbe hogyan kell bekötni az amper mérőt.?
A szabályzó áramkör elé kell kötni, hogy ne bolondítsa meg a szabályzót a műszer belső ellenállása.
Összeraktam a bináris számlálót a CD4020-al, aminek az órajel bemenetére egy kapcsolóval adom a jelet. Az a probélmám, hogy csak minden 7. vagy 8.-ra vált. Lépteti rendesen de 8-szor meg kell nyomnom a gombot mire egyet léptet. Azt szeretném, hogy minden gombnyomásra lépjen egy számot. Mi lehet a probléma?
Ha digitális áramkörökkel foglalkozol, szükséged lesz egy (jó) oszcilloszkópra. A digitális áramköröknél fontos a meghajtó jelek fel-, lefutási idejének gyorsasága.
Ennek megfelelően pl. egy gomb helyes működéséhez szükséged lesz egy jelformáló áramkörre, amit egy Schmitt triggeres bemenetű inverterrel valósíthatsz meg. Figyelni kell a prellezés meglétére. Ezeket csak szkópon láthatod.
Közvetlen nem lehet egy órajel bemenetet tisztességesen vezérelni nyomógombbal. Eksősorban felhúzó ellenállás kell, majd pergésgátló RC integráló tag, végül jelformáló. Mert egy órajelbementnek a fel/lefutásának van minimum sebessége. Másik megoldás RS tároló, ha a nyomógombnak van záró és nyitó érintkezője. De egy 555-ből os készíthetsz jelformálót vagy astabil kapcsolást ami lépteti a számlálókat.
Bement..
Értem, köszönöm. A mellékletben lévő rajz alapján raktam össze annyi különbséggel, hogy 5V a bemeneti feszültség nem raktam C2-t a reset-re, C3 sincs, és 100k helyett 10k-t raktam. Jaa, és persze LED-ek sincsenek.
Vagyis majdnem ugyanaz, csak teljesen más .Egyenlőre csak méregetem a kimeneteket hol jelenik meg a feszültség. A prellezéssel így nincs gond (szerintem) de Te majd megmondod, a Schmitt triggeres bemenetű inverterre meg ránézek. Ezt még nem ismerem annyira, de akkoris furcsálom hogy minden 7-8. gombnyomásra vált.
Köszönöm a linket, most olvastam a második válaszodat.
Üdv!
Mottó: Amit tudni akarsz a ...rózsaszín generátorról de sosem merted megkérdezni... Mivel ez nem teljesen világos előttem, tanult Kollégák segítségét szeretném. A rózsaszín zajról nagyjából tudom, miből áll - frekvenciák csökkenő amplitúdóval vannak jelen a zajban - nagyjából így tudom. Az amplitúdók csökkennek, a teljesítmény szint marad a frekvencia "csomagokban". Rod Elliott egy cikkéből vettem néhány ábrát, a Szerzői jogok miatt törölt alkatrész értékekkel mutatom. Van: 1, jelgenerátorunk 2, -3 dB szűrők 3, sáváteresztő szűrő 4, átviteli szint ábrázolása dB/Hz koordináta rendszerben Kérdésem, a legutolsó, áteresztő erősítést, frekvenciát hogyan tudom megjeleníteni egy szkópon? Gondolom inkább egy pc-s erősítés, THD-IMD, stb. torzítások mérésére készített program alkalmasabb, vagy alkalmas egyáltalán. Meglévő erősítő rendszer tesztelésére és nem szimulációra gondolok. Pontatlanságra, pongyola megfogalmazásra, tévedésre minden jogomat fenntartom! A hozzászólás módosítva: Szept 21, 2020
Akkor én inkább maradok Brüel-nél, hamár zaj. Az a zörgős dobozos rózsagenátoruk feledhetetlen volt.
Idézet: „áteresztő erősítést, frekvenciát hogyan tudom megjeleníteni egy szkópon?” Egyszerűen sehogy. A szkópból segédberendezéssel spektrum analizátort kell varázsolni, vagy megfelelő műszert kell használni. Számítógép esetén a hangkártyás megoldások igencsak korlátozottak (kb. 10 kHz -ig), de pl. egy PC -s digitális szkóppal ha van spektrumanalizátor funkciója, megoldható.
Még egy kérdés. Az ULN2803-nak a 10-es lába mit jelent pontosan?
Szia! Induktív terhelésnél így használhatjuk a diódákat.
A linken ULN2003 van, de az elv remélem érthető. A hozzászólás módosítva: Szept 21, 2020
Szia Jonni,
Ha galvanikus leválasztást szeretnél akkor a közös föld semmi esetre sem jó. Ha nincs külön tápod, mondjuk egy trafó két független tekercséből, akkor külön tudod választani egy kis izolált DC/DC konverterrel, pl.: Link Azt, hogy az opto elviseli-e a 12v-ot a opto adatlapjában meg tudod nézni. A rajzon lévő típusra a Vceo = 70V, tehát ezzel nincs gond. Max. 50mA lehet a kimenet árama, ez szerint kell a gate ellenállást megválasztani, de ... Az opto bekapcsolásakor a FET határozottan nyit (kis R2 gate ellenálláson), viszont ha lezárod az opto-t, akkor lagymatagul zár le a nagy R1 miatt. A kapcsolásra tervezett FET-ek ezt nem szeretik, simán tönkre lehet ezzel tenni, mert a lassú lezárás közben a FET a lineáris szakaszban működik, még nagy áram folyik rajta, de már a feszültség is nő. Megnő a pillanatnyi disszipáció amit akár elvezetni sem tud és tönkremehet. Ha nem akarsz PWM-et, csak ki be kapcsolás és eléggé túlméretezett a FET-ed akkor ez így működhet, de PWM-hez vagy beteszel az opto és a FET közé egy korrekt FET driver IC-t, pl. TC4420CPA vagy MC33152P, stb. vagy eleve olyan opto-t használsz ami FET driver kimenettel rendelkezik, pl TLP250.
Szia, látom reloop válaszolt, de azért egy gyors magyarázat tőlem is - ha már megírtam mielőtt láttam volna. Ez - ahogyan a neve is mondja - "szabadonfutó" dióda. De a viccet félretéve: ha egy tekercsen áram folyik és az áram útját megszakítod, az áram szeretne továbbfolyni, de nem tud hova. Erre elkezd nőni a feszültség és a kimenet szomorú véget ér. A 10-es csatlakozót a terhelés felső - általában közös - pontjára kötve a diódán elfolyik a fölös áram és mindenki boldog lesz. Induktív jellegű terhelésnél általában kötelező. Ha LED-et kötsz rá, nem kell, persze ártani sem árt.
Elnézést, ha ezt tudtad már korábban is. A hozzászólás módosítva: Szept 21, 2020
Az induktiv terhelés pozitiv tápfeszültségére kötjük mint már irták. LED esetében ez nem kell (bár szokásjog alapján nem hagyunk semmit "lógni", amit lehet valahová kötni.
![]() Az számomra még nem derült ki, hogy milyen LED-ről beszélünk, de szerintem maga az IC sem kell... Idézet: „Egyszerűen sehogy.” Ettől tartottam, nem a képen látható áramkörök elkészítése a kihívás...
Alapos tanulmány, egy új rész hamarosan:
The noise of the grass when she grows
Skori teljesítményszabályzójában a 470k potméternek mekkora teljesítményűnek kell lennie? Nekem öt és fél Watt jön ki a 10k után, de akkora nincs.
Szia majkimester!
Köszönöm a sok jó tippet. Kipróbálok belőlük minél többet, kezdem a dc/dc konverterrel mert az pont van itthon. Bár az is lehet, hogy a többit is kipróbálom a kísérletezés kedvéért. (R1 azért lett ilyen nagy mert 5V ment be a gate-n és kisebb ellenállással nem akarta kapcsolni) A hozzászólás módosítva: Szept 22, 2020
Célszerű lett volna linkelned a kapcsolást, de ha az egy triakos szabályzó, a hagyományos 2 W-os poti megfelelő.
Adott egy "Microsoft LifeCam VX-3000".
Javítás közben kiugrott a csavarhúzó a csavarból és lepattintotta a panelről a webkamera "telefonkagyló" jelű (egyetlen) gombját és így számítógép már nem ismeri fel az eszközt. ![]() Valahogyan át lehet-e kötni a gomb helyét, hogy a webkamera ismét működjön? A hozzászólás módosítva: Szept 22, 2020
Úgy van.
Most olvasd el a hozzászólásomat. Sajnos Windows képernyő-billentyűzetből beszúrt szimbólum esetén a beszúrt szimbólumot követő szöveg elküldéskor "megsemmisül".
Ha nyomógomb, nem biztos, hogy szereti az állandó átkötést. Nem tudod visszaforrasztani?
|
Bejelentkezés
Hirdetés |






.








