Fórum témák
» Több friss téma |
Köszi a választ,kivettem a kocsiból az aksit ,azzal próbáltam.4,5 A -el tölti 12,4 V -nál.
A potit hiába tekerem semmi nem változik. Pont azért akartam megjavítani,hogy ha sürgős meg tudjam szórni akár 8-10 A-el is. Ez az áramszabályzó rész úgy látom nem lesz sehogy jó sajna...
Az elég érdekes. Mert a poti a gyújtásszöget változtatja és az áramkörnem működnie kell, mert különben nem lenne gyújtóimpulzus. Meg kellene nézni, hogy a poti jól van-e bekötve és szabályoz-e. Tehát kikapcsolt állapotban a két rámenő vezetéken mért ellenállás változik-e 0..10k között. És megnézni, hogy a C1 kondi helyén megfelelő értékű kondi van-e benne.
Potit átforrasztottam,bemértem,0-10K az értéke
A tirisztorok valamit csinálnak,mert kb 50 fokosok. Graetz dolgozik ,az is meleg. C1 -et meg tudom mérni,de ki kell forrasztani? meg ami a panelból kijön 2 fehér vezeték,az továbbra is üresen áll,ez nem befolyásol semmit?
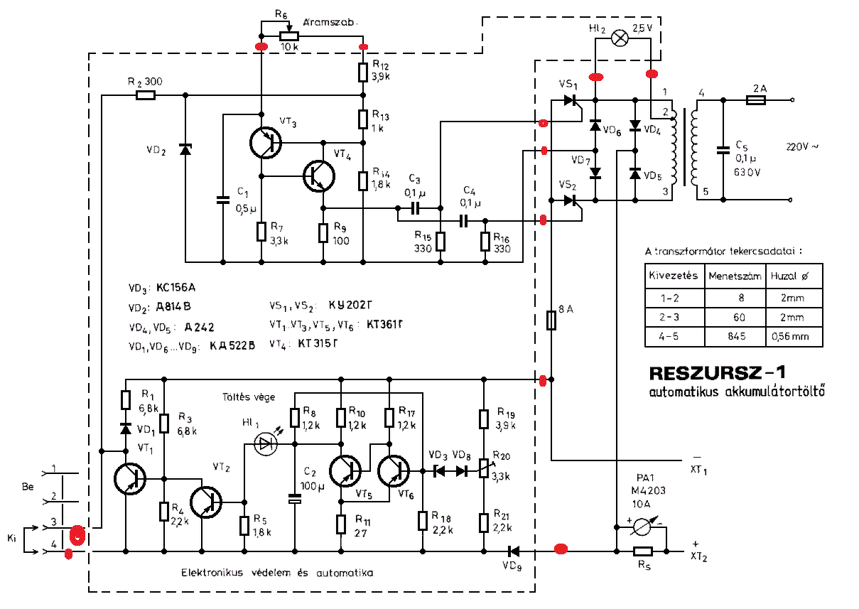
Én nem tudom milyen vezetékek vannak amik "lógnak". De viszonylag könnyű beazonosítani azt a pár drótot. A kapcsolási rajz jobb felén (mivel én a fizikai valóságában nem láttam még ilyen töltőt) 5 vezeték van.
- Kettő a tirisztort vezérli, az két 100nF-ra megy, onnan könnyű azonosítani. - Egy ami az áramszabályzónak viszi a negatív tápot, az a VD2 zénerdióda anódjára megy. - Egy az akkumulátor negatív pontját viszi az R19-re a potihoz. - Egy pedig az akkumulátor pozitív pontját viszi a VD4 anódjához. - Még két vezeték jöhet a panelről, ami a csatlakozóra megy ami a feszültség figyelő áramkört hatástalanítja, ha arra nincs szükséged. Ez pld. ha lóg, az nem probléma. (A gyújtóelektronokánál azért nem "tudományoskodtam", mert a kérdéseid alapján gondolom nincs szkópod.)
"Kettő a tirisztort vezérli, az két 100nF-ra megy, onnan könnyű azonosítani"
ezek bekötve gondolom mindegy melyik tirisztorra kötöm VS1 v.VS2 re " Egy ami az áramszabályzónak viszi a negatív tápot, az a VD2 zénerdióda anódjára megy." ezek a nyákon alapból össze vannak kötve,DE innen jön ki egy fehér vezeték ami szabadon lóg " Egy az akkumulátor negatív pontját viszi az R19-re a potihoz." kimenő "-" és 8A bizti között rendben bekötve "Még két vezeték jöhet a panelről, ami a csatlakozóra megy ami a feszültség figyelő áramkört hatástalanítja, ha arra nincs szükséged. Ez pld. ha lóg, az nem probléma" Na ezek melyikek?
"5 vezeték van."
sajnos 11 vezeték van A hozzászólás módosítva: Okt 2, 2020
Oké, de mind könnyen beazonosítható.
- Ha két vezeték megy a D2 anódjától, azt nem tudom hova menne. - Ami a csatlakozóra (vagy választó kapcsoló-dugó vagy mifene) az a VT1 kollektorába és emitterébe megy. -Gondolom a poti vezetékeit is könnyű azonosítani, az R12 és a C1 alapján. - Az izzóra menő kettőt meg nem hinném hogy gond lenne megtalálni.
Valahonnan innen a fórumról van azt hiszem,mellékelem a szóban forgó töltőről egy képet,hátha jobban el tudsz igazodni.
Először is megköszönöm,hogy tudásod és időd rám áldozod.
Új képet mellékelek. Képen jobbra fent L1 és L2 vezetékkel (töltés visszajelző izzó)megvannak de nem érdekel Képen fent P1 és P2 rendben,bemérve képen balra lent K1 és K2 gondolom kapcsoló,ha összekötöm ,ha nem semmi változás nincs képen VD6 és VD7 között "üres"feliratos lóg a semmibe viszont VD4 és VD 5 nem létezik fizikailag ezek a panelon kívül lehettek Külön hűtőborda nincs találtam a házon 2 furatot de szerintem ezekbe volt rögzítve az eredeti KU202 tirisztor Ha ez a megoldás veszek 2 nagyteljesítményű diódát (tipp?)ami jó lesz VD4 -5 helyett (orosz D242) Már az sem érdekel ha többe lesz mint egy új,de szeretném megmenteni ezt az ikonikus darabot...
Alkatrészek helyettesítésére egy megoldás.
Köszönöm D242 helyett keresek egyforma teljesítményűt
![]() ez például? https://www.hestore.hu/prod_10031970.html A hozzászólás módosítva: Okt 2, 2020
Köszönet Erdgab-nak a rajzért, mert ezt a rajzot kerestem én is. Mert emlékeztem valamire, hogy a tirisztor vezérlésénél volt valami módosítás. De azt nem tudom ez gyári vagy utólagos valami-e.
- Ha megnézed az új rajzot, van egy-egy ellenállás ami a tirisztor Gate-katód-ra csatlakozik. Lehet hogy a VD6-VD7-re csatlakozó pont ezért van, mert az a pont a VD2 tirisztor katódja. Az ellenálás meg a panelen lesz. De akkor a másik tirisztor katódjának is ott kell lenni és lehet ot is van, mivel az megegyezik a lámpa egyik pontjával. - A kapcsoló persze hogy nem tesz semmit, mivel ha az aksi feszültsége alacsony a VT1-es tranyó ugyan úgy bekapcsolva tartja az áramszabályzót, mint ahogy a kapcsoló tenné (ki állásban). - A VD4 és VD5 nyilván nincs a panelen, hoszen az két 10A-es dióda lesz valami hűtőfelületen. Mint ahogy a tirisztorok is, hiszen annak az anódja van a hőtőfelület felé, a diódénak meg a katódja. - Tanulni-megismerni mindig érdemes.
Holnap nappali fénynél felteszek képeket a panelról.
Mekkora tűz lesz ,ha a 2 szabadonálló vezetéket (képen lilával) összekötöm?
Az elektronikában nem próbálgatunk, mint kutya a b..-t!
Nekem volt ilyen orosz akkutöltőm, nálam működött is elég jól, de aztán később a nagy hypersil trafóját én elhasználtam másra (egy SUB láda erősítőjéhez), míg a többi megmaradó cuccot - /nyák, doboz, műszer, stb./ kidobtam.
Mellesleg - ha egy gyárilag 4 A-es trafó 4 ampert képes leadni, attól aztán sohasem lehet elvárni, hogy valamiért 10 A-t adjon le. Hiába van rajta valami töltő-áram szabályozó potencióméter, a semmiből az sem tud majd varázsolni többlet-áramot.
Ez a töltő tudja a 10A-t ,a műszer is 10 A-os
A régi 6A-os Graetz-zel melegedés nélkül vitte is izzókkal terhelve véletlen rövidzár miatt a 10A -os bizti simán kilőtte Az vele a bajom,hogy nem lehet a potival állítani semmit,mint ezen: https://www.youtube.com/watch?v=19Wa5F1soBA&vl=ru
Köszönöm a 32:59 nél látható hűtőborda nekem nincs meg,de tettem helyette hűtőborda
Pihent fejjel ráöttem mi volt a baj: 1.A képen levő piros X -el jelölt vezeték hiányzott.(D6 - D7 diódáról) 2.A két kilógó vezeték pont ezt hivatott megoldani ,valamit módosítottak a panelon, ezeket rátettem a trafó 2 kimenetére Így már működik szépen,potival lehet az áramot és feszültséget állítani Lehet a hídat kiváltom a 2 KY710 -el bár az 10A-os a híd meg 12 A-t tud Köszönöm mindenkinek a segítséget,lassan összeállt a dolog,már csak össze kell rakni
Egész biztosan tudja a 10A-t, hiszen azért van a hátuljára 6A írva, meg 8A-es biztosíték beletéve gyárilag.
A műszer... hát az én kocsimban 220 km/h-s műszer van, biztosan annyival is tud menni.
Na jaa!
Egy 10 A-es szerkezetre legalább 16 A-es műszert szokás tenni. Többnyire (mindig túl kell méretezni egy kissé a méréshatárt) Szerintem a gyakorlatban nem úgy van az, hogy annyit tudna, amennyi a műszer számlapjára rá van írva. Csak a példának okáért - az autók sem tudnak 220-240-260 km/h-t, mert mondjuk a műszerfaluk (elvileg) addig lenne képes mérni. Aztán mennek 160-at, 180-at, esetleg 200-at ...
Ez az orosz töltő azt is tudja, hogy kitéríti a műszert a hitéből és még a biztosíték se megy ki.
Ez egy nagyon jófajta töltő, igen eltalált darab. Annyi hibája van hogy feszültségkorlát nincs benne, de az meg nem is kell,mivel az öreg akkukat szokás tölteni! Annyi áramot vesz az akku amennyit kíván. Olyan 15,6-16V.-nál fejezi be a töltést. Alaposan közel 100%.-ra tölti. Egy merítés után (10,5V) gyönyörűen visszatölti, olyan 8-10 óra alatt, és utána olyan az akku 2 évig, mint az új. Míg a "hipermarketes" töltögetések után 2 hét és csodálkoznak hogy nem jó, s ki kell cserélni az akkut. A LIDL.-ös töltő már egy fokkal jobb, de a többi áruházas 3500Ft-os olyan is.
A hozzászólás módosítva: Okt 5, 2020
Sziasztok! Boldog Karácsonyt! Hogy működhet ez a kis orosz masina? Látom hogy van rajta 6-12V (jobb oldali nyomógomb) , illetve ha a másik gombot (jobb oldali) lenyomom, azaz nyomva tartom, mert nem marad úgy ,akkor megjelenik 12V-on 3A , és 6V 1,5A, de amúgy semmi egyebet nem csinál.
A hozzászólás módosítva: Dec 26, 2020
Szia!
Elméletileg valami csepptöltő,egy rajzot tudok mellékelni róla. A felirat alapján keress rá a neten,hátha van róla infó.
Sziasztok! Kaptam én is egy hibás Reszursz-1 töltőt alkatrésznek, épp olyat ami amúgy nekem is van. Ki akarták dobni, de én elhoztam, gondoltam jó lesz valamire, meg amúgy is egy igen jó kis töltő ez szerintem. Természetesen a kíváncsiság hajtott, így szétszedtem, mert semmi életjelet nem adott. Kicseréltem a 2A-es biztit, és van fény. Azaz a 2,5V-os üzemet visszajelző égő világít. Enyhén zúg a trafó, de semmi egyéb. Habár ilyen töltőm van nekem is, soha szét nem szedtem, így a belsejét most látom először. Látok benne egy bazi nagy elszigetelt hűtőbordát, ezen két KU.. tirisztort, illetve mellette a szerkezet fém vázáról felhajlított lemezen 2db diódát. Miután megnézegettem a kapcsolási rajzot elsőre 4db diódára számoltam volna, de ahogy látom csak kettő van benne. Miután kicseréltem a 2A-es biztit természetesen próbálgattam is, rácsíptettem egy gépkocsiizzót hogy lássam van-e a kimeneten bármi is. Hát ööö.. első körön nincsen. Tehát nem úsztam meg egy biztosíték cserével sajna. Aztán próbálgatás közben vettem észre hogy a bekapcsolás pillanatában mintha próbálkozna, "gyújt", azaz felvillan az égő, hol csak pillanatra, hol intenzívebben, és ilyenkor az árammérő is picit moccan. De nem indul meg, hanem pillanatok alatt "leáll". (8A-es biztosíték ép). Arra gondoltam hogyha működőképessé tudnám tenni, akkor kiemelném az alkatrész státuszából, és lenne 2db töltőm. Merre induljak, mi lehet a problémája?
Tele van a topik erről szóló beírásokkal, kapcsolási rajzokkal: csak képek keresése.
Tegyél rá egy akkut, a dupla refiizzót kapcsold vele sorban és tekergesd a potmétert, látsz-e folyamatos áramot valameddig. Van rajta egy kis kapcsoló, az se mindegy, milyen állásban van - érzékelteted-e a végfeszültséget vagy sem. A hozzászólás módosítva: Jan 24, 2021
|
Bejelentkezés
Hirdetés |

















