Fórum témák
» Több friss téma |
- Ez a felület kizárólag, az elektronikában kezdők kérdéseinek van fenntartva és nem elfelejtve, hogy hobbielektronika a fórumunk!
- Ami tehát azt jelenti, hogy a nagymama bevásárlását nem itt beszéljük meg, ill. ez nem üzenőfal! - Kerülendő az olyan kérdés, amit egy másik meglévő (több mint 17000 van), témában kellene kitárgyalni! - És végül büntetés terhe mellett kerülendő az MSN és egyéb szleng, a magyar helyesírás mellőzése, beleértve a mondateleji nagybetűket is!
Valaki meg tudná mondani hogy hol tudok beszerezni trafót a képen látható led panelhez?
Sziasztok!
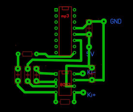
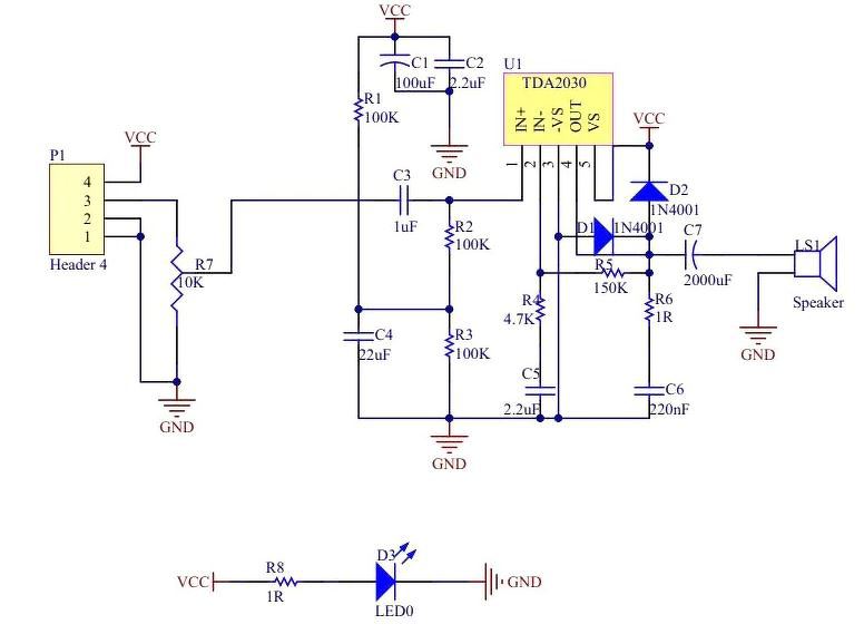
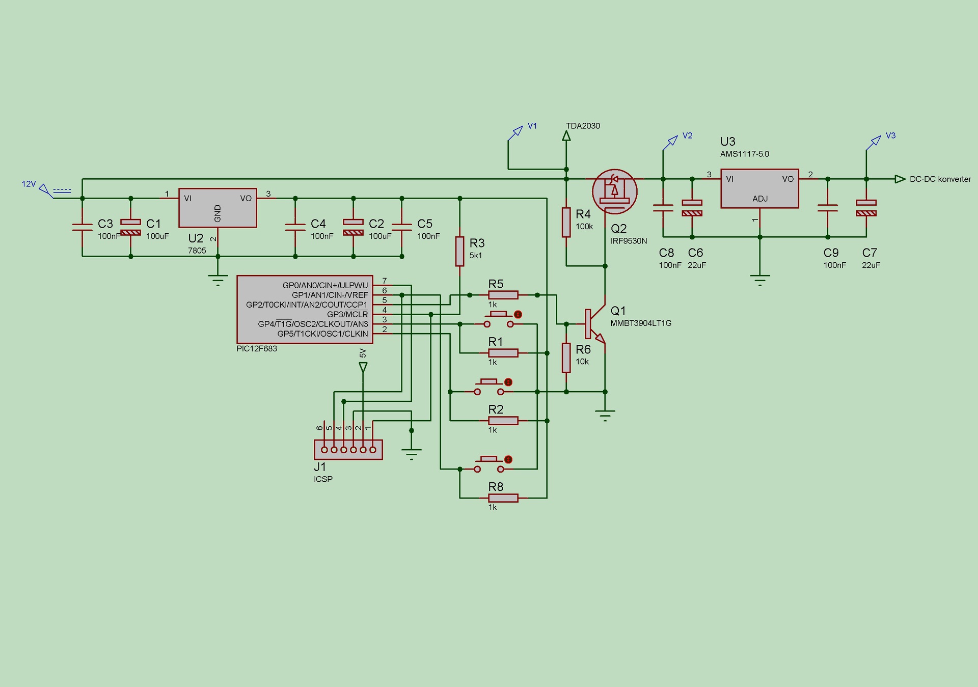
Megépítettem a korábban már többször kérdezett időzítő áramköröm. Most működik stabilan, ezzel nincs is probléma. Építés közben az itthon fellelhető és méretcsökkentés miatt smd-re cserélt alkatrészeket módosítottam a rajzon. Ez az idozito.jpg. A lényege, hogy az FET-en keresztül a TDA2030-at illetve az mp3 modult kapcsolja a pic. Az mp3 modul feszstabja után van egy izolált DC-DC 5V-os konverter, amit korábban javasoltatok, hogy független legyen a tápja az mp3-nak és a végfoknak. A TDA kapcsolását is mellékeltem, ez egy alis előre gyártott panel. Az mp3 az szintén egy egy dolláros kínai panel, a címkéje alapján beazonosíthatatlan vezérlő IC-vel. A nyákon visszacsipogtattam az összekötéseket, mert a rajta lévő végfok IC helyett a TDA-t szerettem volna rákötni. Ez az mp3_modulon látható. Itt az IC 9-es és 11-es lábaira közvetlenül kötöttem az erősítő bemenetét, az mp3 ic és a 8002 közötti passzív alkatrészeket meg eltávolítottam. Tettem még fel képeket dobozolás előtt, mert a problémám itt jelentkezett a modulok teljes tesztjénél.. A hangszóróra zaj kerül. Amit észrevettem, hogy ha az mp3 modul nincs rákötve az egészre, az erősítőn üresen is jön zaj. Illetve ha valamelyik vezetéket megfogom, vagy a FET hűtését megfogom, akkor is kicsit elhalkul. Mit tudok csinálni a zajok ellen? Mit kellene változtatnom, vagy pluszba belerakni, hogy a gerjedés megszűnjön? Köszönöm a tanácsokat előre is! Üdv: spgabor
A képrészlet alapján csak annyit lehet megállapítani, hogy körülbelül (legfeljebb) 1A áramú tápegység (pontosabban áramgenerátor) kell a panelhez.
A hozzászólás módosítva: Szept 30, 2020
Mert a kék az olcsó. Mint írtam. Kismillió kék.
A kéket azért használják, mert a legkevesebb energiával a legjobban látható fényt adja.
Mennyivel olcsóbb a kék, mint a más színű?
Azért a fehérre sem lehet nagy panasz. Már olyan kis áramnál egyértelműen fényt ad, amit a zöld, piros, sárga nem.
Többször jártam úgy, hogy soros referenciának használtam LED-eket. Becsapott párszor, hogy csak a fehér világított, a zöld, vagy piros nem. Azt hittem a piros, vagy zöld nem is működik.
A fehér is kék, csak a fénypor hatására hisszük fehérnek.
Mellesleg Nóbel dijat kaptak a kék LED-ért.
Van olyan kismegszakító, ami 3 van egyben, de lehet külön kapcsolni? Vagy van ilyen 3-as kapcsoló? 1-2e-ért?
A hozzászólás módosítva: Okt 2, 2020
Ha a kismegszakító három pólusú, akkor csak egyszerre lehet fel- vagy lekapcsolni. A látható fülek közül nem hiába szeded ki az összekötő rudacskát, belül még össze vannak kötve. Neked három db. egy pólusú kismegszakító kell. Igen, van olyan kapcsoló bőven, kb. 4-5000 Ft-ért. Vagy használtan, bontottan kevesebb pénzért.
Bakman hozzászólására is reflektálva, ahhoz hozzáfűzve:
A többpólusú kismegszakítók valóban belülről is reteszeltek. Itthon most 3P kapcsolóból a vállalható márkák közül egy hajszállal. de talán a VA Elektronika Kbi-163 típusa a legolcsóbb. Nem túl ergonomikus, de masszív cucc... Sínre szerelhetőből például az Ensto kapcsolóit találom népszerűnek, de sok más is van... DE! Pontosan mit is szeretnél és hogyan kapcsolni? Mert nem vagyok biztos benne, hogy nem valami háromágú csillárkapcsoló-félét szeretnél... Azt viszont többnyire valamilyen modul rendszerű kapcsolócsaládból lehet összehozni– Olyanról a Villanyszerelés topikban volt szó. Most így hasra ütve, a Gewissnek van ilyen rendszere, talán a Schneidernek és a Legrandnak a Program Mosaic,... De tényleg nem ártana némi plusz infó pl.: mit akarsz kapcsolni, hogyan, mekkora feszültséget, áramot stb. ? A hozzászólás módosítva: Okt 2, 2020
És az 1P+N az olyan, hogy az N mindig vezet? 3x220V 375W infralámpát kapcsoltam lengőkapcsolókkal, de nem bírta az egyik, a többi se igen fogja. Én külön-külön akarom kapcsolni, sőt, ha lehetne még néha úgy is kapcsolnám, hogy kettőt sorba. De kérdés, hogy kapcsolás tekintetében jobban, ugyanúgy, vagy kevésbé bírja a kismegszakító, mint egy kapcsoló? Ez a sín+pár kismegszakító egyszerűbbnek, és olcsóbbnak tűnik.
Hali!
Kismegszakító nem való gyakori kapcsolgatásra, hamar kikopik Idézet: „És az 1P+N az olyan, hogy az N mindig vezet?” Tudomásom szerint nem. Az N mechanikai kényszerkapcsolatban van a másik pólus érintkezőmechanizmusával. Élettartam tekintetében a kellemetlenebb esetekre van valami pipi hozzászólásában... Bár amennyire én emlékszem, tankönyv szerint ki kéne bírnia, nyilván bizonyos gyártók illetve gyártósorok lankadatlan és éber munkájának köszönhetően vannak a piacon olyan kismegszakítók, amik a beszerelést sem bírják ki... Szóval, ha jól értem, 3 db 230 V-os infralámpa, egyenként kapcsolandó, egyfázisú betáppal. + Bármely kettő sorbakapcsolhatósága. Nos... Valószínűleg meg lehetne oldani, egy ilyen kapcsolást, DE1.) ahogy nő a kapcsolás komplexitása, úgy nő az anyagár is. 2.) 230 V-ról lévén szó kérdés, hogy milyen villamos irányú képzettséged van? Ugyanis megfelelő képzettség hiányában megbocsáss, de alkalmasabb keresni egy szimpatikus villanyszerelőt, aki ideális esetben a legjobb ár/érték arányú megoldás kiválasztásában is segít (Pl. ha állattaráshoz, mezőgazdasági épületben vanerre szükség, akkor megfelelő technológia megfelelő védettségű alkatrészek szükségeltetnek) – mintsem az én, vagy bárki távirányításával és felelősségére begyűjteni egy jó kis magyaros áramütést . 3.) Néhány próbálkozás után be kell látnom, hogy pillanatnyilag teljesen alkalmatlan vagyok a megfelelő soros-párhuzamos kapcsolás kitalálására, úgyhogy, ha kiderül, hogy villamosan megfelelően felkészült vagy, akkor holnap tisztább fejjel nekiállhatok kitalálni valamit, ha csak valaki meg nem előz... ![]() Illetve javasolnám a komplett téma átvezetését a Villanyszerelés c. topikba. A hozzászólás módosítva: Okt 2, 2020
Azért jó lenne, ha valaki tudná, hogy vezet-e kikapcsolva az N vagy nem, meg, hogy tartósabb-e a kismegszakítónak kinéző kapcsoló. Ha az utolsó kettő nincs egyformán, ha minden igaz, nincs zárlat.
A hozzászólás módosítva: Okt 2, 2020
De még jobb lenne ha lenne fényerőszabályzó. Olyan ami nem vibrál, meg zavart se okoz, meg kézzel lehet csavarni.
A kétpólusú kismegszakító úgy működik, mint egy leválasztó kapcsoló, mindkét vonalat bontja. Ugyanakkor túláramfigyelés csak a fázis ágban van, a másik oldal egy egyszerű kapcsoló.
Idézet: „Azért jó lenne, ha valaki tudná, hogy vezet-e kikapcsolva az N vagy nem, meg, hogy tartósabb-e a kismegszakítónak kinéző kapcsoló” 1.) Mint mondtam nem, nem vezet – vagy most megnézve ezt így konkrétan tényleg nem mondtam , az igaz, de akkor most mondom, hogy igen, pontosan úgy van, ahogy Bakman mondja.2.) Ha nem tévedek, idáig kismegszakítókról szólt a kérdés és nem "kismegszakítónak kinéző, sínre szerelhető, moduláris kapcsolóról". >Lehet, megint nem voltam világos + ami az említett kapcsolókat illeti: Feltéve, hogy valami normális gyártmány – a sínre szerelhető moduláris kapcsolók többnyire [Példa 1.; Példa 2. stb.] ún. terheléskapcsolók, tehát a névleges áramukat, illetve az annál korlátozottan – megszabott mértékig – nagyobb áramokat üzemszerűen és viszonylag gyakran (a tervezett élettartamuk végéig) képesnek kell lenniük be-és kikapcsolni. >A kismegszakító noha kis teljesítményű, de megszakító, s mint ilyen, túláramvédelmi eszköz, a névleges áramán túl – szintén meghatározott mértékig ÉS behatárolt számú alkalommal – túlterhelési és zárlati áramok üzemszerű megszakítására is alkalmasnak kell lennie. Itt jegyzem meg, hogy javítson ki, aki máshogy tudja . Ezutóbbi a "sima" (terhelés-)kapcsolóknál nem elvárás. Az ok, amiért nagyobb a választék és viszonylag alacsonyabbak az árak a kismegszakítóknál, mint a moduláris terheléskapcsolóknál, az a nagyobb kereslet. Ettől függetlenül általános kapcsolási célokra kismegszakítót használni szakszerűtlen. Idézet: „De még jobb lenne ha lenne fényerőszabályzó. Olyan ami nem vibrál, meg zavart se okoz, meg kézzel lehet csavarni.” Nekem is az volt az első ötletem, hogy miért nem az, aztán végül azért nem ejtettem azonnal a soros-párhuzamos átkapcsolást, mert elméletileg kisebb eséllyel okoz zavart, van rá esély, hogy olcsóbb mint a szabályzós megoldás, meg mert meg akartam tornáztatni az agyam. DE! fölöslegesen bonyolulttá tud válni az ilyesmi és az eredmény olcsón hozzáférhető alkatrészekből (pl. falon kívüli épületinstallációs 'villanykapcsolók' stb.stb. – mint mondám, a moduláris kapcsolók nem a legolcsóbbak...) összeállítva nem az esztétikum diadala... VISZONT, lámpánként egy, megfelelően kiválasztott (~400 W, izzólámpás terhelés) ÉS jó minőségű teljesítményszabályzó (dimmer) biztos, hogy drágább (darabja alsó hangon 5000), de szakszerűbb, egyszerűbb és szélesebb tartományban, függetlenül, tetszés szerint beállítható megoldást nyújtana, én is ezt javasolnám, meg esetleg egy villanyszerelőt. Olcsóbb alternatíva lehet még – kellő gyakorlottsággal, saját felelősségre, a csatolt figyelmeztetések és óvintézkedések szigorú betartása mellett – keresni valami teljesítményszabályozós kapcsolást itt HE-n, és azt megcsinálni. Végezetül még két dolog: Először is haragudj, és semmi esetre se vedd személyeskedésnek, vagy szőrszálhasogatásnak, de az általad feltöltött rajznak (számomra) nagyobb a művészi értéke, mint az információtartalma, nem egyértelmű, hogy ki mit, mikor és hogyan kapcsol – és hát 230-on "nagy szikra, nagy pánik"... Másodszor pedig ismételten javasolnám a témának a Villanyszerelés topikban való felvetését, mert ott valószínűleg több, a problémához megfelelően értő szakembert találsz és nem csak az én költeményeimet kell olvasgatnod.
Javítás: *"Először is NE haragudj..."
Hát minden látszik... És mindent úgy kapcsol aki kapcsol, hogy az történjen, amit akar... Én nem hiszem el, hogy dolgoztatni akarod az agyad. De az jó, hogy azt írod, hogy a kismegszakító tovább bírja, mert olyan követelményeknek is meg kell felelnie aminek a kapcsoló nem, meg olcsóbb is, de nem illik azzal kapcsolni. Amúgy meg, hát pont, ha már van lehetőség zárlatot kapcsolni, nem árt a védelem. Nem találtam megfelelő teljesítményszabályzót. Amúgy vagy egy hete érdeklődtem itt párral kapcsolatban, nem kaptam választ, azóta elkezdtem olvasni a fajtáikról, és találtam olyat ami modernebb, de azt meg nem találtam sehol, csak abban a leírásban. És nem kérdeztem itt arra is rá, mert úgyse mondanak rá semmit, és azóta már nem is tudom, mi volt az.
Ha a számok kapcsolók... Ki garantálja hogy tetszóleges állípotot nem kapcsolnak? A felhasználók mindent kipróbálnak, aztán Pakson meg haragudni fognak. pl 2-4-5. Szigorúan garantálni kell bármely esetben a füstmentes kapcsolást. Még arra is kell gondolni váltókapcsolók esetén, hogy esetleges ívképzédéskor lesz-e az íven át zárlat...
Idézet: „de nem illik azzal kapcsolni” Nem szabad. Nem üzemszerű kapcsolásra készült. A kilincsmű hamar kikophat. Nem több ezer kapcsolásra készült, ha már valaki látta a belsejét. Az egy biztonsági berendezés.
Ezért kérdeztem, hogy melyik bírja tovább, és azt írta amit írtam a megfelelésről.
Egyrészt én kapcsolom, másrészt leírtam, hogy direkt egymás mellé tettem azt a kettőt, ami ne legyen egyszerre bekapcsolva, és direkt a szélére. Meg még ott van a 0 is, meg még az óránál is ott van. Ha már itt tartunk, van értelme az óra utáni után? Abból a szempontból, hogy ne kapcsoljon le az óránál minden, csak a 0-ás megszakító?
Idézet: „Hát minden látszik... És mindent úgy kapcsol aki kapcsol, hogy az történjen, amit akar... Én nem hiszem el, hogy dolgoztatni akarod az agyad.” Nézd, erről úgy látom, nem fogunk tudni építő jellegű párbeszédet folytatni. Mellesleg, be kell látnom, hétvégén, kávémegvonástól sújtva, kicsit tényleg lankadt az alkotókedvem, de hát mit is dolgoztatnék... És bocs a csípős hangért... pipi és Epu2 urakat nem ismétlem... Idézet: „Amúgy meg, hát pont, ha már van lehetőség zárlatot kapcsolni, nem árt a védelem.” Hát ne haragudj, erre nem is gondoltam, tényleg, ha már egyszer üzem közben előreláthatóan és számszerűsíthetően jó eséllyel sikerül zárlatot produkálni, akkor nem is kell más megoldás után nézni, elég, ha kismegszakítót használunk kapcsoló helyett, hadd szóljon! Nem, nem így van. Teljesítményszabályozó-ügyben, illetve annak alapján amit írtál magamat tudom ismételni: Villanyszerelés topik és KERESS EGY VILLANYSZERELŐT!, Ő valószínűleg tudja minek és hogyan van értelme. Neki a pénzedért kutya kötelessége megfelelően felmérni a dolgot és megfelelő felkészültséggel, a megfelelő ismeretek birtokában, a megfelelő, biztonságos és gazdaságos megoldást ajánlani – ha nem így tesz, akkor meg vele is csak többen vagyunk... Idézet: „Egyrészt én kapcsolom, másrészt leírtam, hogy direkt egymás mellé tettem azt a kettőt, ami ne legyen egyszerre bekapcsolva, és direkt a szélére.” Nem, ez nem jó megoldás. És egyáltalán nem biztonságos. De ha te vállalod érte a felelősséget... És legalább kitaláltál valamit, nem úgy mint én, aki mindenféle agytornákat emleget egy ilyen pofonegyszerű kérdésben..
Elsősorban fényerőszabályzóra lenne szükségem, mert nagyon világos, másrészt pár éve már felmerült, de ki-be kapcsolós szabályzást javasoltak, ami nem csak hogy zavaró, a szemnek, hanem a lekapcsolás pillanatában rámzúdul a fagy. Ez mindenképpen csak egy ideiglenes megoldás lenne, mint a zsinórkapcsolós is, ami most van. Persze ideiglenesen lehetne egy főkapcsoló, amit kikapcsolva kapcsolhatom a zsinórkapcsolókat, és nem mennek tönkre. Csak akartam már valami szabályzást is. És még mindig nem tudom, hogy milyen kapcsoló bírja tovább, ilyeneket néztem, mivel ez néz ki ugyanúgy, de most se tudom, hogy tovább bírja-e, mint egy kismegszakító, vagy mint egy billenőkapcsoló. Vagy mennyivel bírja tovább egy olyan nagy, széles 2x ilyen vastag, tízszer ilyen drága.
De így működik. Nem terveztem direkt úgy kapcsolni, de egyszerű, az utolsó olyan, ami akkor kapcsol ki, amikor fel van húzva, aztán összekötjük olyan rúddal, mint amilyet először kérdeztem, és kész...
Egy egyszerű 6 A-nél nagyobb terhelhetőségű billenőkapcsoló pilácsonként szerintem tökéletes, ha falon kívülit veszel, akkor kevesebbet is kell szöszölni vele, mint a modulárissal. Elnézést kérek szs úrtól de ez a CHINT nem az a márka, akire bármit is bíznék, viszont a Legrand ennél olcsóbban gyárt (igaz beltérre) a fent leírtaknak megfelelő kapcsolót, ami ráadásul kifejezetten tetszetős.
A zavaró "fényerő" csökkentésére a legegyszerűbb megoldás szerintem, ha kisebb teljesítményű izzót veszel, vagy az ekkora teljesítményt és hőterhelést elviselő ernyős lámpatestbe helyezed az izzókat, úgy, hogy a szemedet ne bántsa. Esetleg más hőelőállítási mód választása. Azt sem árt tudni, hogy ha csökken a teljesítmény és ezáltal a "fényerő", akkor a leadott hő is csökken, ez az izzólámpák alkati adottsága (illetve kis túlzással a legtöbb hagyományos vezetőanyagé). És ugyanez a helyzet a fényerőszabályzóval és a soros kapcsolással is: csökkented a feszültséget, csökken az áram, csökken az izzószál leadott teljesítménye mind a látható tartományba eső (a zavaró fény), mind az infravörös tartományba eső (a meleg). Ugyanaz az izzószál adja mindkettőt, ha elveszel az egyikből, elveszel a másikból is. Ha belefér a semmittevésembe, akkor körülnézek a neten dimmer ügyben. Ui.: Idézet: „De így működik...” Én akkor sem ajánlanám ezt a megoldást, de hát vér ne follyék itt véleménykülönbség miatt... Viszont tudd, hogy a te felelősséged és egy vilszerrel jóval előrébb lennél. Nem kéne neked föltalálni a vajas kenyeret. A hozzászólás módosítva: Okt 3, 2020
|
Bejelentkezés
Hirdetés |














Valószínűleg meg lehetne oldani, egy ilyen kapcsolást, DE

, az igaz, de akkor most mondom, hogy igen, pontosan úgy van, ahogy 




