Fórum témák
» Több friss téma |
Dehogy ures.
A hozzászólás módosítva: Ápr 19, 2019
Szerintem az 1 voltos osztás túlzás. Más tekercsbeosztást és relékialakítást választanék, hogy ne kelljen egyszerre több relét kapcsolni, mert úgysem fog egyszerre megtörténni, ami tranziensekhez vezethet.
Izles szerint mas osztas is valaszthato. Nincs tranziens, mert a kapcsolgatas idejere a triac-al meg van szakitva az aramkor.
A hozzászólás módosítva: Ápr 19, 2019
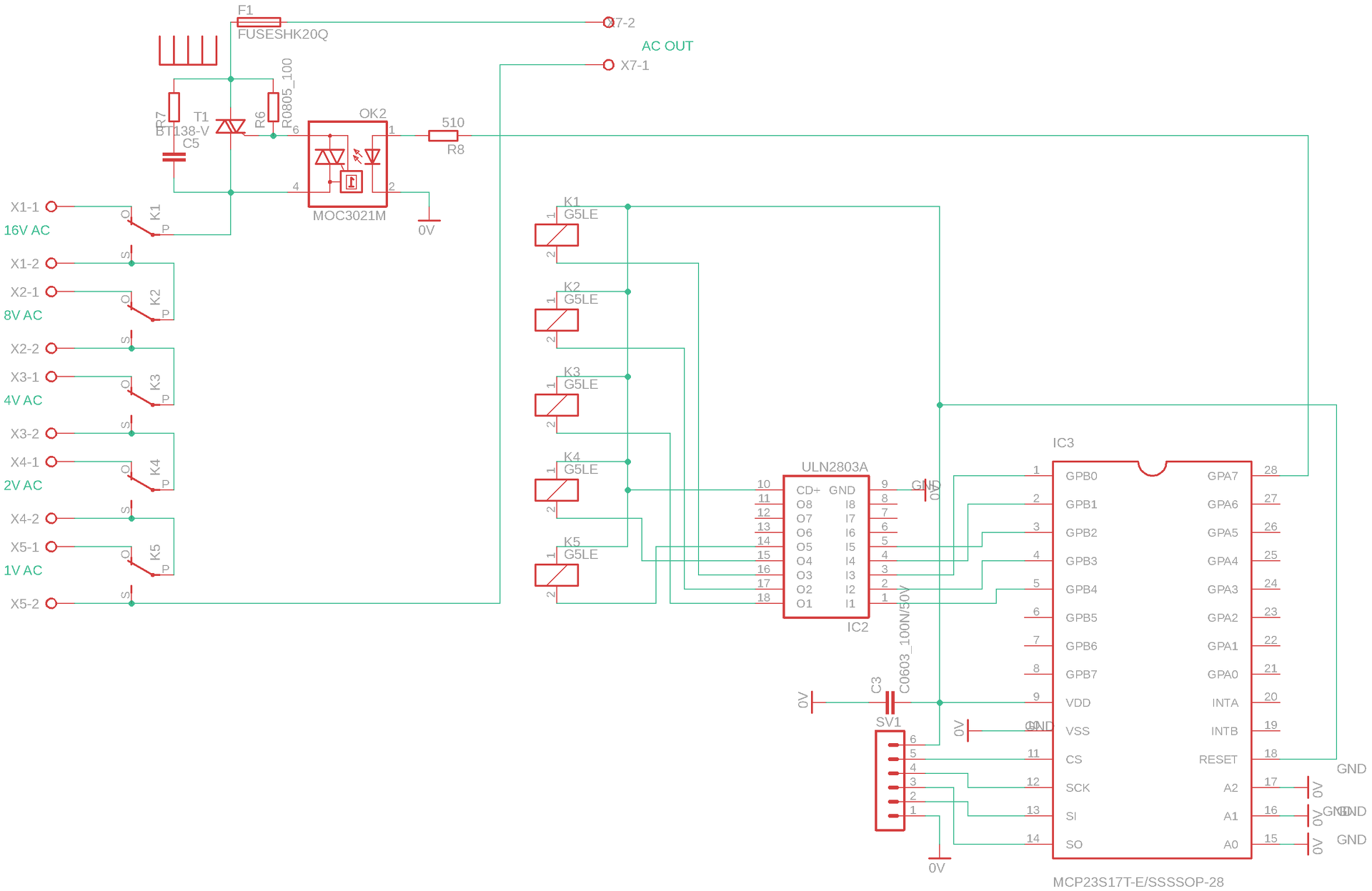
Akkor nézzük más szemszögből: Kapcsolási rajz szerint az SV1 6-os pin lóg a levegőben, a mostani feltett brd szerint az SV1 6-os pin az IC3 9. és 18. pinre. Én látom csak rosszul?
A hozzászólás módosítva: Ápr 19, 2019
IC3 1. pin jó helyen van? Nem kell fordítani az IC-n?
Kezdetben vala a kapcsirajz. Aztan keszul a PCB. A kenyelemsebb huzalozas erdekeben valtozik a kapcsirajz. Neha elfelejtodik kirakodni a valtoztatott kapcsirajz.
A hozzászólás módosítva: Ápr 19, 2019
Akkor van. Lesz a vezerlesen egy uzemmod, amikor permanensen felkapcsolja maximumra. Olyan esetre, amikor zavaro lenne egy rovid ideju feszultsegeses a kimeneten. Tobbnyire az elektrolit kondik fogjak elnyelni a lokeseket.
A hozzászólás módosítva: Ápr 19, 2019
Jó lenne egy végleges sch, vagy brd, amelyek együtt futnak.
Majd, ha mindenki elmondja a velemenyet es arra erdemesnek talalja.
Addig, aki latja a hibakat, javitani is tudja azokat. Aki nem, az megvarja a vegleges verziot. Reszemrol mar csak azert sem vegleges a PCB, mert meg nincs meg a doboz, amibe rakni fogom. Majd ahoz igazitom formailag. A hozzászólás módosítva: Ápr 19, 2019
https://www.hobbielektronika.hu/forum/topic_post_2262802.html#2262802
Ezt a változatot tetted fel sch formátumban utoljára, én ezt kritizáltam, ami rossz (SV1 bekötése hiányos). Ez a feltett brd nyákod: https://www.hobbielektronika.hu/forum/topic_post_2262933.html#2262933
Nem ertem, mit szeretnel.
A hozzászólás módosítva: Ápr 19, 2019
Mar kiraktam az aktualis PCB es kapcsolasi rajzot. Nem tehetek rola, hogy ezen a forumon nem lehet torolni a hibas verziokat.
A hozzászólás módosítva: Ápr 19, 2019
Szerintem amit Te neztel, kapcsolasi rajzot, az egyaltalan nem ehez a PCB-hez tartozik. Ugyanis a processzoros verzioban log az SV1 csatlakozo 6.PIN-je a levegoben, mint ahogyan lognia is kell a szabvannyos ICSP csatlakozoban.
Azota mar egy masik verziot targyaljunk, amiben nem PIC van, hanem egy port expander IC, SPI meghajtassal. Ebben a verzioban az SV1 csatlakozon a tap es a SPI vonalak jonnek-mennek. A hozzászólás módosítva: Ápr 19, 2019
Nem fogok többet hozzászólni, de nézd az időrendi sorrendben a hozzászólásaimat:
https://www.hobbielektronika.hu/forum/topic_post_2262929.html#2262929 ekkor írtam először a hibáról, addig fel sem tettél semmit, csak utánna ...
Szeretnem, ha a tovabbiakban is hozzaszolnal, annal is inkabb, mert megneztem a belinkelt .sch-t es .brd-t. Az .sch a PIC-es verziot abrazolja, a .brd pedig a port expanderes verziot. Koszonom, hogy eszrevetted es szoltal!
Azt tudom csinalni, hogy a tovabbiakban jobban odafigyelek es verzioszamokkal latom el valtozatokat. Annal is inkabb, mert lesz egy kapcsolouzemu tappal meghajtott verzio is. Amiben szabalyozhato lesz a kapcsolouzemu resz is. A hozzászólás módosítva: Ápr 19, 2019
A triacot nem a 4-es lábról kellene vezérelni? (MOC3021)
Koszonom, hogy tovabb segitesz!
Szokas szerint a 4-es lab megy a triac vezerloelektrodajara, amikor egyenes logikaval mukodik a vezerles. Tehat, amikor a MOC3021M infra LED-jen keresztul megfelelo erossegu aram folyik nyito iranyban, akkor a 6-os es a 4-es lab vezet es nyitja a triacot. A mi esetunkben, alaphelyzetben kell nyitva lennie a triacnak, es amikor megvezereljuk az optocsatolot, akkor kell bezarjuk. Ez az elkepzeles. Szoljatok, ha nem jol van most bekotve ahoz a funkciohoz, amit leirtam. Esetleg nem akartok belejavasolni az optocsatolo 4-es laba es a triac a rajz szerinti "also" elektrodaja koze egy ellenallast? P.S.: R8 nem 510, hanem 150 Ohm. A hozzászólás módosítva: Ápr 19, 2019
Van egy ZXY6005 tápegységem, ami a következő fura dolgot csinálja: bekapcsoláskor 15 Volt bemenet-5 Volt kimenetnél terhelve a ki- és bemeneti áram megegyezik, ami nagyon nem logikus.
Ha hozzáérek egy pillanatra a FET Gate-hez akkor helyre áll a kb. 1:3 áramviszony. (képek: az első bekapcsoláskor, a második érintés után mutatja a Gate pontot) Mit kellene csinálni vele, hogy induláskor már jó legyen? ( a szkópon azok a vizszintes csíkok sajnos a kijelző csati hibája, néha eltünnek) A hozzászólás módosítva: Máj 31, 2019
Sajnos a problémád sem teljesen érthető.
Lehet, hogy a tap analóg üzemben is működik (egyenlő áram a be és kimeneten?). Nézd meg, mennyire melegszik a mosfet. Mérjél a gate-en jelet, pwm-van-e jelen, vagy analóg feszültség?
PWM-jel van a gate-en, mint a szkóp képen látszik.
A gondom, hogy ha a kimeneten 5V 8Ω terhelésnél közel 700mA folyik akkor a bemeneten 15V-nál is ugyanaz az áram kell neki. Gate-érintés után a bemeneti áram lecsökken 280mA-re és úgy is marad a továbbiakban. Közben a gate jelalak a képeken látható módon változik meg. (a kitöltési tényező jelentősen más lesz)
Sziasztok! Épített valaki közületek itt már egy átalagnál sokkal precíziósabb labortápot? Kis zaj, nagyon jó tranziens viselkedés, sok A (legalább 10) és nagy feszültség, legalább 100V. Digitális vezérlés, nagy pontosságú méréssel, minimum 10mV és 1mA felbontás, de inkább jobb. Csak érdekelnének a tapasztalatok. Esetleg számítógépes vezérlés ethernetporton keresztül?
Szerintem ez már nem hobbi kategória, de én is kíváncsi lennék rá...
A kérdés az, hogy kell-e egyáltalán ilyen és ha igen, érdemes-e belefogni a feljesztésbe.
Félreértés ne essék, nem az építés ellen vagyok de ilyen vagy magasabb kategóriában egyedül már nem lehet versenyezni tőkeerős mérnökcsapattal.
Belefogni? Nem érdemes, legfeljebb hobbiból
Kellően sok (nagyon sok) időt rászánva, sok szívással, megy az, és közben rengeteget tanul az ember. A legnehezebb (de nem lehetetlen) az elképzelést, a követelményeket, a megvalósíthatóságot, és a realitást szinkronba hozni. Meg persze a fejlesztés nagy részében azon agyalni/vitatkozni, hogy milyen kijelzője legyen , ugye tothtechnika2?
Meg néha a "véletlen" is segít. Elindul az ember egy jónak vélt elgondolás mentén, hogy veszünk egy 0,5ppm alatti referenciát meg egy ultra low drift-ű OPA-t és kész is van. Aztán azzal szembesülünk hogy az OPA nem akar úgy működni a másik helyén mint kellene, meg a két egység driftje gyakorlatilag összeszorzódik. Aztán egy más megoldás mentén meg kialakul egy olyan állapot, hogy a félvezetők pozitív TC-je meg a 6ppm körüli ellenállások negatív TC-je ha nem is tökéletesen de kompenzálják egymást, és elkel a táp kimenetére a 4,5 digites feszmérő.
|
Bejelentkezés
Hirdetés |










Kellően sok (nagyon sok) időt rászánva, sok szívással, megy az, és közben rengeteget tanul az ember. A legnehezebb (de nem lehetetlen) az elképzelést, a követelményeket, a megvalósíthatóságot, és a realitást szinkronba hozni. 




