Fórum témák
» Több friss téma |
Most tekertem egy 6 szekunder tekercset tartalmazó trafót. Ha van időd te is meg tudod csinálni.
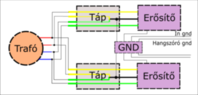
Szia! A két táp nem tekinthető függetlennek, mert az egyenirányítók összekapcsolják őket. Kell egy testpont a két táp közé.
Szia! Köszönöm!
Arra gondoltam csinálok egy külön panelt test pontnak (máshol láttam hasonlót). Erre rákötöm a GND-ket táp, erősítő, bemenet, hangszóró-ét. Ez így jó lesz, vagy egyszerűen a két táp GND-t kössem össze? jani1987: Ezt trafót nem tudom átalakítani, mert toroid és a közepe be van öntve. Egyébként a toroid-transzformator.hu -ról rendeltem volna, de lekéstem megszűnt. A hozzászólás módosítva: Dec 14, 2020
Éreztem, hogy ezt nem úszom meg rajz nélkül.
Szerintem a 1.ábra amit építeni szeretnél. Itt is, mint a további három változatnál a kondenzátorok egyetlen közös pontba, azaz a csillagpontba vannak bekötve. Innen indul valamennyi végfok teljesítményföld, hangszóró, Boucherot-cella bekötése és az egyetlen közös jelföld. (A jelföldet kiviszem a bemeneti RCA csatlakozóra és onnan jön vissza előerősítőn, hangerőpotin keresztül a végfokok jelföld csatlakozási pontjaira.) A 2.ábra is megfelel Király Tibor tanácsának, mely a Tápellátás fejezetben található. Innen vettem át az ábráim alapját - köszönet a szerzőnek! Amennyiben a két szekunder terhelt feszültsége 5%-nál kisebb mértékben tér el, nyugodtan ajánlom a 3. és 4.ábra szerinti kialakítást. Helyesen rajzolt NYÁK esetén oly keveset romlik a pufferek ESR értéke, hogy azzal nyulat nem lőnek. Ha bemutatod az erősítő rajzát, megírom melyik ábra szerint építenék hozzá tápot.
Köszönöm a részletes magyarázatot!
A táp és az erősítő borda is kész van, jól működik. Ha zárva a bemenet nincs semmi zaj, rákapcsolom a jelforrást egy kínai DAC-ot kissé zajos lesz. Bár potméter nélkül használtam, mert most nincs itthon 10k-s. Egyébként a végeredmény egy több csatornás erősítő lenne. Már ha meg lesz egyszer... Erősítőt az adatlap alapján készítettem, a tápot meg "összeollóztam" olvastam Király Tibor tanácsait is, ezért is van két Greatz híd. Eredetileg négy szekunderre akartam kötni, ez csak egy ideiglenes megoldás lenne. De ezek szerint akkor is össze kellene kapcsolni a földet, mivel a bemenet közös lenne?
Igen, hiszen a jelforrásoknak is közös a földje.
Sok-sok (sok) évvel ez előtt egy valamilyen elektronikai újságban láttam egy tápegységet, amely 220 V-ról üzemelt, és a trafója 1-2-3-4-5-6-7-8-9 voltnál valamint 10-20-30-40-50-60-70-80-90, és 100-200 Voltnál volt megcsapolva.
Ezek kombinációjával pl. 147 voltot úgy lehetett beállítani, hogy az egyik kapcsolót 100 v-ra, a másikat 40 V-ra, a harmadikat a 7 Voltra kellett állítani, és így lett 147 volt. Ismer ilyet, vagy emlékszik erre valaki?
Egy leválasztó transzormátorra kötött szabályozható toroid egyszerűbb megoldás. Mindkettő kapható készen, nem kell tekercseltetni.
Szia!
Én készítettem régebben pár darabot, de mi a konkrét kérdés?
Igen, "mestertrafó"-nak nevezték. És ha minden feszültségen ki akarták venni a trafó teljesítményének legalább 70%-át, akkor az alacsonyabb feszültségű tekercsrészeket nagyobb keresztmetszetű huzalból tekerték. Arra csak mazochisták vetemedtek, hogy minden tekercsrészt más-más keresztmetszettel tegyék fel.
Manapság inkább 1-2-4-8 aránnyal csinálnám.
Köszönöm mindenkinek a választ.
Azon gondolkodtam, hogy hozzáfogok egy ilyen tápegység készítéséhez, de a trafót valakivel készíttetnem kell, mert ahhoz nem értek. (már) Szívesen vennék információt arról, hogy hol készítenének, és ha van valakinek a tápegységhez kapcsolási rajza, azt is megköszönném.
Tudsz adni egy linket a beszerzési forrásra?
Szabályozható toroid: Bővebben: Link, leválasztó: Bővebben: Link.
Köszönöm!
(De ebbe nincs semmi nosztalgia.)
No, igen... És mekkora teljesítményre gondoltál? Mekkora áramra van szükség a 30V alatti részeknél?
Szia!
Ha mindenképpen építeni szeretnél, javaslom a régi UBT biztonsági trafókat alapnak. Hirdetési oldalakon olcsón hozzá lehet jutni 400 VA, esetleg 630 VA-es típusokhoz is. Néhány éve készítettem az utolsó darabot egy 400 VA-es donorból, saját részre (azelőtt is készült, de mindig elkunyerálta valaki). Munkahelyen van több Statron 5315 sorozatú toroidos leválasztótrafó is, DE ezek valójában kb. 20-25 V fölött használhatóak. A saját viszont pontosan beállítható 1 V-os lépésekkel. Az ajánlott trafóknál két különálló csévetest van, a 220 V-os primer maradhat változatlanul. A szekunder az igényeknek megfelelően tekercselve. Én az általad kérdezett 10x1 V, 10x10 V, és 2x100 V változatot építettem meg. 30 V-ig 3 A, afölött 1,2 A a terhelhetősége. Van vele munka, de nekem adott volt minden, így rászántam azt a pár hetet. ![]() Mellékletben a szekunderek menetszáma, átmérője. A "Ki mit épített" topikba teszek fel több képet, leírást.
Szia!
A Statronnak van más rendszerű igen profi tápja. 1-70 V-ot, 10 A-t tud. Abban a munkatrafót dimmelik egy BT triaccal. 3 cdarab 2N 3055-nek megfelelő az átresztő benne. Külön táp van az elktronikának. Én ezt a szisztémát jobban prefrálom. A tanyáról letölthető a doksi, én tettem fel.(statron_3256.3_labortap) Mind a két szisztémát a RT ÉK 2002 labortáp építése cikk taglalja. A dimmelős előnye, hogy nem kell trafót tekerni. A hozzászólás módosítva: Dec 25, 2020
A csöves topikot érinti de tápegységgel kapcsolatos a kérdésem. Ha egy tápegység rendesen meg van szűrve (220u-150 Ohm-100u-150 Ohm-47u) akkor muszáj az anód elé még egy kondit tenni egy impedancia illesztő áramkörbe?
Igen kell, mert ott felerősödik a brumm és egyéb zaj, ha nincs blokkolva.
Így lesz földelt anódú (váltóáramúlag) a kapcsolás.
Szia!
Tudom, hogy gyártanak profi labortápokat is, de OFK nem labortápot szeretne építeni, hanem egy "mestertrafót".
A Puskás börzén vettem két kondit amiből az egyik 500nF és 1600V míg a másik 1µF és 1kV. Gondolom nagyobb kapacitás érték nem igazán létezik ebben a feszültség tartományban. A tápegység közvetlen a trafóhoz van téve csavaros rögzítéssel.
Van itthon 3 db fázisjavító kondim, 10 µF 2500 V. Hengeres fémházban, közepes befőttes üveg méret.
Üdv!
Érdekes problémám adódott egy egyszerű tápegységgel. A gyári ajánlásában a kimenetet meghatározó osztó a kimenettől veszi a beállító feszültséget. Mivel az eredeti IC árama kevés és kockázatos felhasználni 1:1-ben, bár 10-20mA-ról van szó. Disszipációs probléma is van, tehát a kimenetre FET kerül. A mások által is megépített változatban a referenciához továbbra is az IC kimenetéről és nem a FET után a valós kimenetről van véve a referenciához a feszültség. Magától értetődőnek gondoltam, onnét kell venni, így is nyomtattam, készítettem az áramkört. Nem kis meglepetésemre a kimeneti feszültség szép lassan emelkedett, majdnem a betáplálási feszültségig és nem reagált beállítási kísérleteimre. Nagyjából a FET védő zenerének feszültségét levonva a kimenet ezt a feszültséget tartotta. Szaggatott rajzolattal.ábrázolva. Azt az egy db ellenállást a kimenetről átforrasztottam az IC kimenetére és működik. Nem értem, de akkor is... Így a terhelésre változó feszültségesés (a FET-en) a terhelés változásával nincsen kiszabályozva. Nagyon pici lehet, de a kimenetről miért nem dolgozik a referencia "hálózat", ez számomra talányos... Áteresztős tranzisztoros ajánlást találtam a neten, így biztos voltam benne, hogy FET-el is mennie kell, mint minden jóérzésű stabilizált tápnak. Tranzisztorral nem próbáltam, FET-el szeretném használni. A hozzászólás módosítva: Ápr 14, 2021
Hello! Mert nem ismered a háromlábú stabilizátor működését. Abban a belső referencia hozzá van kötve az OUT kimenti ponthoz. Tehát ez a szabályozás viszonyítási pontja. Továbbá a kimenet minimális terhelőárama elő van írva.
A tranzisztornál a bázis-emmitteren keresztül tud áram folyni a kimenet felé. A Fet viszont térvezérelt, nem folyik vezérlőáram. ami terhelné a stabit. Mivel a referencia a kimenthet kötött, a bázis emitter feszültsége hiányzik a kimeneti jelből. Vagy is a tranyó emitterkövetőként dolgozik. A Fet is ezt teszi, csak annak vezérléséhez nem 0,6V, hanem 3..4V GS feszültség szükséges.
Üdv!
Hogyan oldható meg a kérdés? A kimenetről kéne a referenciát előállítani, hogy korrekt legyen a dolog...
Ezzel a háromlábú lóval sehogy. De egy 200V-os stabilizátornak egyébként sem kell precíznek lenni. A legtöbben csak egy Fet-el meg egy potival oldják meg a dolgot, ha körül nézel.
Idézet: „De egy 200V-os stabilizátornak egyébként sem kell precíznek lenni.” Meggyőződésem, hogy a céljaimra nagyon is jó, terhelésre mV eltéréseket sem produkáló stabilizátorra van szükségem. Ebből van egy példányom és az ilyen. Akkor ezeket kell megvalósítanom. Ez a megvalósítás még azok közé tartozik, ami nem csillagászati pénzbe kerül, megéri megcsinálni. A kapcsolást 10-20mA-el terheltem szakaszosan, sem feszültség változást, sem brumm feszültség megjelenését sem tudtam indikálni. Persze akármilyen műveleti erősítővel nem lehet jó. A mai, hamisított, "utángyártott" alkatrészek korában ez nem egyszerű.
Az áteresztő bázisát (gate-jét) egy feszültségfigyelő tranyó szabályozza, aminek az emitterében egy zéner van (referencia) a bázisosztója pedig a kimeneti feszültségen van, ennél egyszerűbb nincs (RT87/9 446. oldal a stabilizátorokról), nyilván az egyszerűségnek ára is van, mert hőmérsékletfüggő lesz, azaz a figyelő tranyó hőmérsékletével együtt változik a kimeneti feszültség is.
Ezzel együtt prolinak tökéletesen igaza van, mivel csöves tápban az áramfelvétel és annak változása is minimális, semmi szükség nincs szabályozásra, a stabilizálás is tökéletesen megfelel. Még az én torzítógépembe is, ahol 140mA-es anódáram van. Nincs zaj, nincs brumm, nincs feszültségingadozás, és az áteresztő feten meg a zéneren kívül aktív elem sincs benne. Egyszerű és nagyszerű, valamint alapból van még úgymond kapacitás sokszorozás és anódkésleltetés is egyben (relé meg egyéb hóbelevanc sem kell), mindössze 6db alkatrészből. Nagyon sokan használják megelégedéssel... |
Bejelentkezés
Hirdetés |



















