Fórum témák
» Több friss téma |
Fórum » Csöves erősítő készítése
Ne feledd betartani a fórum viselkedési szabályait, és a topik megmaradásának feltételeit. [link]
A téma átmenetileg fagyasztva lett, hozzászólni nem tudsz!
Köszi! Egyenlőre most még katódellenállással jár (235R) 22,5V esik rajta. Egyébként az anódfesz 360V és az áram 100mA tehát 36W-al fűt. Ha megcsinálom a külön negytív előfeszt akkor nyerek vissza 24,5V anódfeszt. A segédrácsnak külön szejunder tekercse van 180V és egyenirányítva 250V mert ennyi lehet a max ott.
Ja-ja SE-re. Hát egy pár hónap mire olyan állapotba kerül mint az EL84 SE
Ez a max. 250V a G2-re tuti? Mert a köbzoli szerint és ez elektrocső.hu szerint is (ami tudjuk hogy etalon
) több kell hogy legyen. Az utóbbi szerint 100ohm-al van felkötve a 450V-os anódra!
Nem, nincs ott hibás volt a rajz, de már javított. A 320V-ra van felkötve.
Szia Balázs, igen de akkor triódának van bekötve. És ha én pentódának akarom akkor jogos a max. 250V? Egyébként nem a rajzon hanem a cikkben van megemlítve a 100 ohm.
Igen, ha pentóda akkor 250V max, bár bizonyos példányok még 340-et elmennek átütés nélkül. de ez példányonként más-más ne számíts rá.
Az elég elegáns megoldás a segédrácshoz ha a 480V-os anódfeszt két sorbakötött ZY 100 + ZY 180 zener diódával lehúzom 280V-ra meg mondjuk teszek be párhuzamosan egy 100 mikro / 450V-ot?
Igen, de közben szereztem SM74 trafókat. Azok lesznek a 10-12W-os PP kimenők. És az SM102b-k meg a 60-80W-os PP kimenők!
Szóval a GU50 SE-vel befejeztem az együteműeket.
Szia köbzoli, megérkezett a szkópzsinór köszönöm szépen
. Bár amilyenek a kilátásaim az elkövetkező napokra / hetekre akár egy darad ruhaszárító kötelet is küldhettél volna és ki tudja mikor derült volna ki a turpisság! Sebaj megbeszéltem Hansal, hogy kölcsönadom neki a szkópomat...
szevosztok!eggy kérésem lenne,van tőbb őreg csőves rádióm és szeretnék belőle erősitőt késziteni.EZ80-as táp ECH81-es előerősitő és EL84 végerősitő cső van benne, sajnos ilyen felállitásban még nem találtam kapcsolási rajzot.Amit találltam mind ECC-kel van az előerősitő tudna -e valaki linket küldeni vagy rajzot ebben a felállitásban? Szeretném a rádió minél tőbb alkatrészét kihasználni.ELŐRE KŐSZŐNŐM.
Csak most lattam a kerdesed .. kulfoldon vaggyok ,de beneztem ma ide ...
E88CC , ECC88 a cso a fet az csak vedelmi celt szolgal a DC csat,. miatt , a csovek nem egyszerre elednek es ebbol problema adodhat ... ezt vedi ki , de ha kesleltetve adod ra az anodot el is maradhat , vagy sima si dioda is potolja , de kaphato a NEDIS-nel a FET , nincs 100Ft
Ha akarod teszek fel megepitett hibridrol rajzot ...
De ne varj 100%-os csoves hangot !
Köszi a választ, megpróbálom beszerezni a fetet, mivel messze lakunk Pesttől és a Nedis elég drágán küld, körülnézek más cégnél, vagy helyettesítő után kutatok.
Szia!
Az ECH81-es triódáját a régi készülékekben szokták használni HF céloka is. Egy próbát megér.
Köszi, érdekelne a dolog. Ha találok valami segítséget trafótekeréshez majd, akkor egy teljes csövest is lehet hogy megpróbálok később összerakni.
Ok.akkor keresek , de azt kellene tudnom , hogy megis milyen bonyolultsagut es FET vagy tranyos pufferrel .
itt 1-2 probalkozasom : http://kep.tar.hu/tar/galeriaim/50250155#2
Mint irtam SI diodaval kivalthato .
A 6dj8 helyett abba a fokozatba az ecc82 is megfelelo , mivel sima katodkoveto .... Igen a csomagkuldes draga , 2 J FET ami max .200Ft , ahhoz tetemes koltseg jonne
Ha van nem nagyon bonyolult kapcsolásod, FET-es akkor az kellene. De igazából tranyós is lehet, csak szépen szóljon. A galériát nem tudom megnézni, email címet meg jelszót kér.
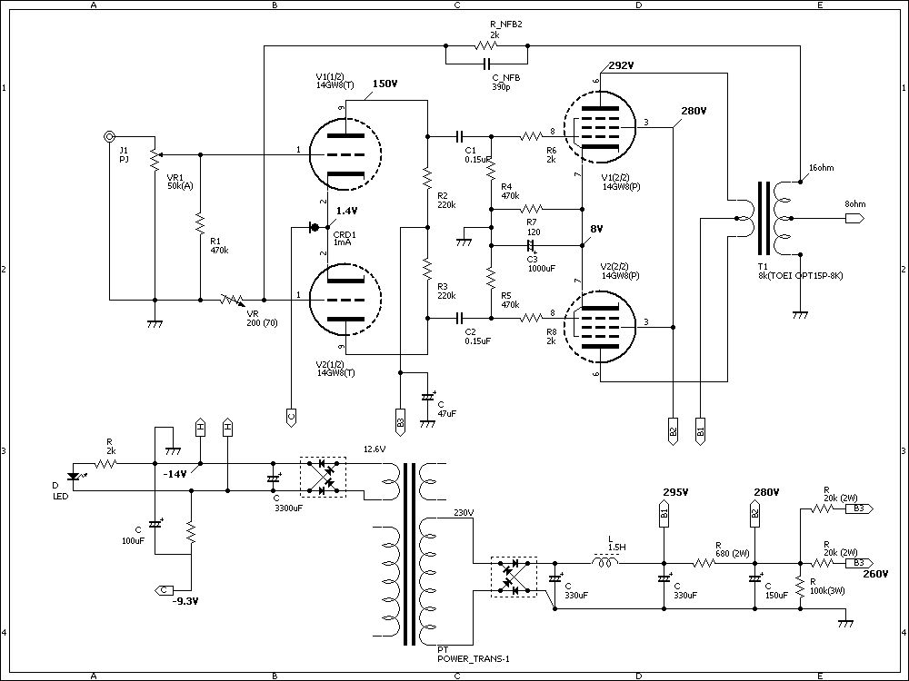
toyboy kérésére Itt a táp rajza. Ez lesz a PCL86PP tápja. Ez egy másik kapcsolás, meg itt van az audio innovation amit meg fogok csinálni. De lehet, hogy annyit fogok rajta változtatni, hogy a két trióda katódját a másik rajz alapján -9.3V ra rakom, nem egy 1K-s ellenállással a földre.
Akkor talan így :
http://kep.tar.hu/hajduz/50250155#2
Szia !
Itt az egyszerűbb hibrid rajza ,.bár a csöves része nem annnyira..... Ha megcsinálnád , akkor további info is mehet , a beállításokhoz és egyebek ... Galériában rátalálsz a megépített változatára , fekete dobozban , félvezetős része 2db . trafóról , de minden táp dupla L/R külön . Csöves meghajtása lehetne minimalistább is , de arra törekedtem ,hogy erősítés során egyetlen fokozaton sem forduljon fázis , ez így teljesül , kimenete is jól terhelhető aktív katódkövető miatt .. Megépíthető kettős +/- táppal is , kipróbáltam , nekem ez a változat , az 1 tápos hozta jobban a csöves hangzást . Alkatrészek beszerezhetők és nem drágák , jobb FET-tel 2SK1058 / 2SJ162 is megépíthető és a hőkompenzáció is egyszerűbb lenne , de nagyon drága fetek és sok a hamisítvány közöttük ... Visszcsatolás nélkül 1% alatti torzítással 40W jön ki , kapacitív terhelést is jól tűri . Ha lenne még kérdés , akkor javasolnám a többit magánban , mert it nagyon sok ez a félvezető mennyiség
Itt van a kienő rajza el84-hez 15W-ra UL-el. Köpeny trafóra. 25%-nál van az UL. És a tekercsek úgy vannak összekötve hogy szimmetrikus legyen a két oldal ellenállása. Szerintem ez jó lenne nekem csak SM74-re átszámolt menetszámokkal. Mit gondolsz?
Sziasztok!
Szeretnék csinálni egy csöves erősítőt,egy ECC 83-as és egy EL 84-es csőből. Várom a kapcsolási rajzokat. Köszönöm.
Ez nem lehet igaz!
Csöves erősítő készítése Nemhiszem el, hogy ezt nem dobta ki a kereső!! Milyen rajz kell? SE, PP? Konkretizáld légyszives.
Miért ne lenne igaz?
Még csak 1 napos a reg... sajnos , nincs az automatikusan feltüntetve új esetben, hogy csak minden szab. oldal elolvasása és topik átnézése után szabad kérdést feltenni. 1 db EL84-gyel SE... Pedig mennyi hsz van a csöves topikban, ahogy írtad...
Kösd be a heptóda részt triódának ( 6,1 anód ) és első fokozatnak, a trióda rész meg a második..
7. láb GND. |
Bejelentkezés
Hirdetés |


Szóval a GU50 SE-vel befejeztem az együteműeket.
. Bár amilyenek a kilátásaim az elkövetkező napokra / hetekre akár egy darad ruhaszárító kötelet is küldhettél volna és ki tudja mikor derült volna ki a turpisság! Sebaj megbeszéltem Hansal, hogy kölcsönadom neki a szkópomat... 








