Fórum témák
» Több friss téma |
Mielőtt kérdezel, a következő két dolgot ellenőrizd!
I. A helyes tápfeszültségek megléte.
II. A kimeneten van-e egyenfeszültség.
Élesztés.
Köszönöm, de ezzel tisztában vagyok. Inkabb a triak es a vezerlese erdekelne, hogy mi a kapcsolas lenyege.
A lényege az, amit írtam ég módosításként. Amúgy nagyon jó és én is szeretem az ilyet, mert nincs relé, aminek a érintkező pogácsái elkorrodálódnak, mint oly sok végfokban. Védelem is sokkal jobb így. Relé ugye nem képes egy +- 80-100V-os hangfalra kijutó 10-20A-nyi DC-t lekapcsolni még sorba kötött érintkezőkkel sem, mert olyan ívet húz, hogy össze is olvad. Itt ilyen nincs. A triak még bekapcs késleltetést is elvégzi pluszban.
Ha jól látom nem csak ki-be hanem fázishasításos teljesítmény szabályzást is csinál. Vélhetően nem feszültség stabilizálás, hanem lágyindítás miatt. Ekkora kondenzátor mező már jó nagy áramlökést okozna bekapcsoláskor.
Szia!Beraktam a 10 ohmos ellenállást.Mérni nem tudtam még,mert ujra átnézve találtam hibákat,az SI 903 bizti kiütve,R908,906 kiégve.Most ott akadtam el,hogy a service manualba nincs benne az R908 értéke nem tudom mekkorát tehetek be.A 470 kondit cseréltem bár nem volt zárlatos.
A hozzászólás módosítva: Feb 14, 2021
Az R908 értéke a rajzról olvasható le, 330 Ω.
Az enyémen nincs rajta.Felraknád ide a rajzot?Vagy mailben?
Már meg van benéztem 2 töltöttem le,a másikon rajta van.Köszi.
Sziasztok!
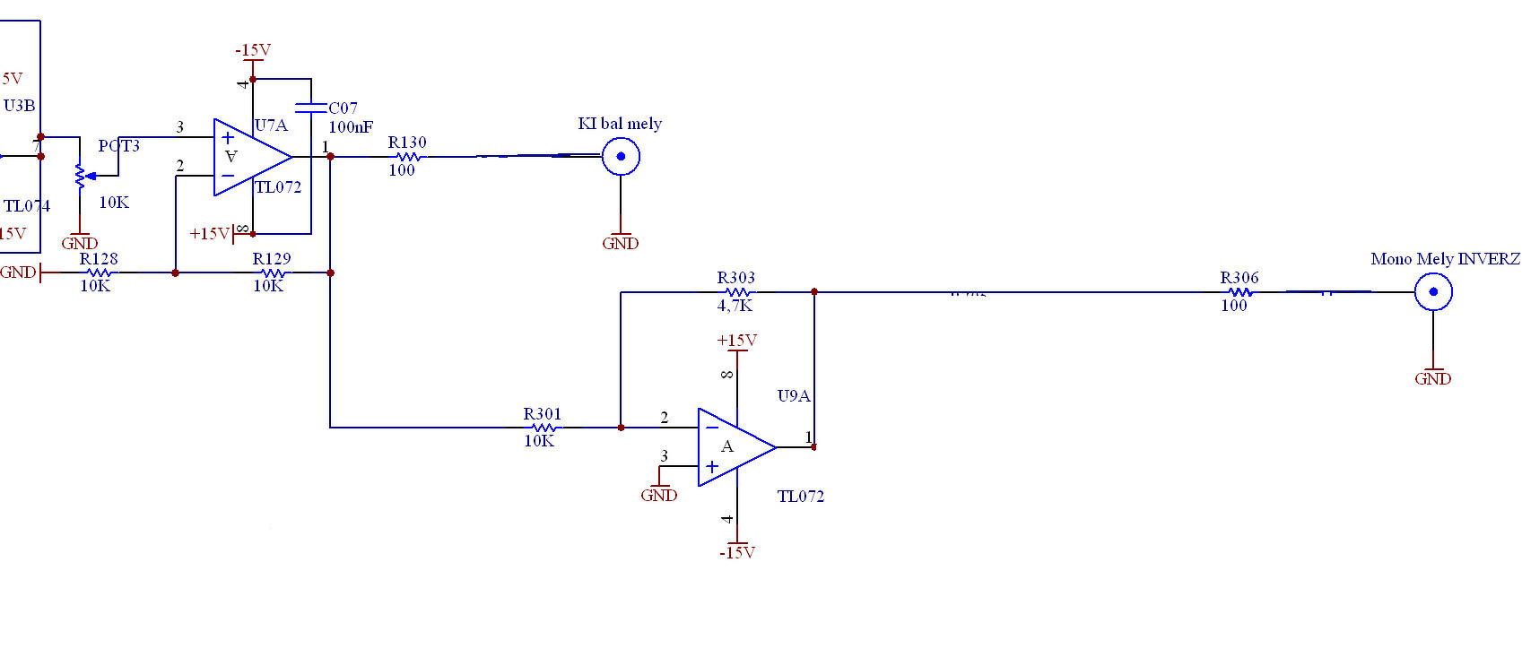
Erősítő modulhoz szeretnék fázisfordítót elé csatlakoztatni hidalás céljából. Háromcsatornás aktív hangváltó mély hang kimenetére, a cikkből vett példa alapján. A végén a puffer műveleti erősítő másik felét használnám fel. Ez egy részlete a hangváltónak, így jó lesz?
Szia! Végül is nem tudom, mert szó szerint kimásoltam a cikkben lévő kapcsolásból.
Az U9A egy keverő fokozat, az U9B a fázisfordító!
Kösz! Úgy jó lesz ha a 4,7K ellenállás helyett 10K rakok be?
A két erősítőnek a bemenetére azonos vagy eltérő nagyságú jelet kell adni? Mert a normál hídnál az egyik nagyobb erősítésre van állítva.
Gyakorlatilag az áramkör U9B részletét kell lemásolnod.
Linkelj egy példát, mit értesz normál híd alatt? Azzal számoltál, hogy híd kapcsolásban csak kétszer akkora impedanciájú hangsugárzót köthetsz az erősítőre, mit amivel szólóban terhelhető volt?
A normál híd alatt ezt értem mint az IC adatlapján szerepel.
Számoltam a kétszeres impedanciával, sajnos az LM4766-nak így 12ohm minimum kell. A hangszóró minimum impedanciája 6,6 ohm ezért plusz 6 ohmmal kell növelnem.
A mellékleteden az A és a B erősítő egyaránt 21x-es erősítésű. A neminvertáló kapcsolás (B) erősítése (Rf+Ri)/Ri = Rf/Ri + 1
A 6,6 Ω ohm-os ellenállás valószínűleg 8 Ω névleges impedanciát jelent, tehát ráköthető.
Az LM4766 áramhatárolója miatt a kivehető legnagyobb teljesítmény talán 3 dB-lel növelhető a hidalás által, melegedni viszont négyszeresen fog.
Köszönöm a segítséget!
Igen 8 ohm a névleges impedancia a hangszóróknak. Azért gondoltam, hogy 12 ohm kell mert az adatlapi tesztek 6 ohmmal szerepelnek. Nem vagyok biztos benne, hogy ezzel az IC-vel kellene építkeznek mert nincs igazán összehasonlítási alapom. De ha már megvettem csak meg kellene próbálni, hogy sikerül-e és milyen lesz a hangja. Csak annyit értek hozzá, hogy kimásolni, megrajzolni és megcsinálni tudom. Az Eagle-val már egész jól megy a rajzolás, biztos számít a több mint 10év Autocad digitalizálás. Még ami eszembe jutott, hogy a kondenzátort kihagyom a kapcsolás végén mert az erősítő előtt úgy is lesz. És kihagyom az erősítő előtti potméter is, viszont ezt bírja a műveleti erősítő (NE5532)?
Üdv!
Szeretnék segítséget kérni hátha valaki már találkozott Dynavox VR-80E erősítővel. Ez egy mono erősítő és szeretnék sztereót készíteni belőle. Van rá esély? Előre is köszi a válaszokat.
Csatoló kondenzátorral valóban felesleges még egyet sorba kötnöd.
Pár szóban foglald össze ezt a projektet, mert lehet, ráfér egy gyakorlati áttekintés.
Tehát, jelforrás PC lenne utána DAC ( igaz kínai de jobb fajta ) és amit építenék az három csatornás aktív hangváltó, ( fent mellékelt cikk szerint, de kicsit áthangolva) magasnak és középnek egy sztereó IC, mélynek hidalva ugyancsak sztereó IC. És hangszóróvédő Skori féle, elég alapos a leírása de még át kell néznek a hidalás miatt lehet problémám (de külön relék minden csatornának). Ezek mind külön hangfalamként bontva.
Hogy miért aktív hangváltó? Mert beütött a "bogár" hogy szeretnék egy ilyet. A másik ok amin már nem tudok változtatni, hogy a mély hangszórónak van egy jókora kiemelése a közép tartományban. És már kész a hangfaldoboz is. Röviden... De lehet át kellene mennem az Aktív hangsugárzó topikba? A hozzászólás módosítva: Feb 14, 2021
Jó az elgondolás.
A háromutas hangváltó közép és magas csatornáját elég a POT1,2,4,5-ig megépítened, ezek csúszkájára közvetlenül rákötheted csatoló kondenzátor nélkül ezen végerősítő bemenetét. Ha a magas csatorna kimenetére 10 uF, a középre 100 µF bipoláris kondin keresztül kötöd a hangszórókat, nem szükséges DC védelmet építened ezekbe a csatornákba. A hídkapcsolást az LM4766-ból a gyári rajz szerint készítsd el Bővebben: Link! Itt kell egy-egy egységnyi erősítésű buffer a POT3,6 és a híd bemenete közé. A buffert 22-47 µF kondenzátorral csatold a híd bemenetre. Itt már kell DC védelem. A sztereó híd miatt a Skori által rajzolt kapcsolásban szereplő két párhuzamos DC-figyelőt egészítsd ki négyre, hogy mind a négy kimenet ellenőrzés alatt legyen. A relével elég a hídra kötött hangszóró egyik ágát megszakítanod, mondjuk a pozitívat. A fenti ajánlásból amit esetleg nem sikerült értelmezned, az akár le is rajzolhatom.
Cserélve az ellenállások.A 10 ohmoson 16,5v mértem.Teljes csend van UKW-n,de LW,MW,KW-n ugyan ez a helyzet.
Sajnos a TCA530 minden bizonnyal zárlatos.
Akkor igy nem érdemes foglalkozni vele tovább.Igazábol nem a rádiózás miatt akartam megjavitani,hanem igy működött volna.Igy jártam.Köszönöm a segitséget.Botva esetleg érdemes keresni,vagy inkább felejtős.
Bontottról nem tudok. Elszánt restaurátorok megépítik az IC áramkörét diszkrét alkatrészekből. Nem hiszem, hogy megérné a vesződést.
Okés akkor ennyi volt.Nem töltök vele több időt.
Amennyiben nem sürgös akkor tudok adni NDK megfelelőjét ,csak a gond hogy hirtelen nem tudom hol van ,keresnem kell mert egy panelben van eltéve
Köszönöm nem sürgős,érdekel ha meg van irj privit és megbeszéljük!
Gondoltam összerakom a technikát,miközben megláttam,hogy elfelejtettem visszadugni a panel teskábelt,enélkül mértem előtte.Visszarakva a helyére,bekapcsoláskor abban a pillanatban kiégett a 10ohmos ellenállás.Ezt tudva is az ic lehet a hunyó?
Ami eddig feltételezés volt, az mostantól teljes bizonyosságot nyert, csont zárlatos szegény.
|
Bejelentkezés
Hirdetés |














