Fórum témák
» Több friss téma |
Fórum » Csöves erősítő készítése
Ne feledd betartani a fórum viselkedési szabályait, és a topik megmaradásának feltételeit. [link]
A téma átmenetileg fagyasztva lett, hozzászólni nem tudsz!
Szerintem meg a 6H8C a szebb mert az szép nagy oktál foglalatos cső. Nekem a modernebb novál csövek nem tetszenek annyira. De hát kinek mi...
De , ez volt a meghajtása .
A vége is meg lett ..
Nálam a GU a határ mert az is elfűt 40W-ot ahhoz a 10-12W-hoz a 6c33c meg a 18-hoz 60W-ot. De nekem is nagyon tetszik. CSak hát azzal egy stereo SE igen veszteséges. Ezért csinálok a 10W-os első el84-es próba PP-m után az SM102b hiperszilekkel és GU-kkal egy nagyobb teljesítményűt
Lemaradt , pedig fent volt ..
Köszönöm a segítséged, köbzolival is tárgyaltam és nagyon úgy tűnik, hogy kell 2 darab 320V / 400mA-es toroidot tekercseltetnem (Hans tud jó áron ha minden igaz!) az anódhoz mer az egyszer 350mA kevés lesz
.
igazad van , ne kapkodd el , ECC82 is szép cső , nálam az dönt , hogy melyik illik jobban a végcsövek formájához , nagyságához .
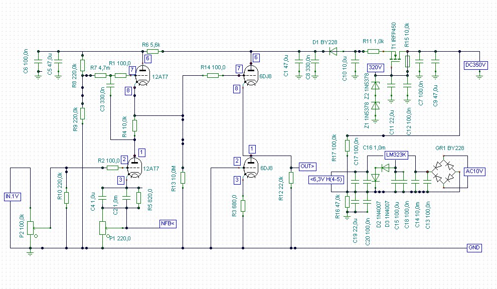
Most ezt csinálgatom PP meghajtáshoz , szimulálva is gyakorlatban is lepróbáltam , nagyon szimmerikus , mV-ra egyforma ellenfázisú jelet, produkál , gyakorlatban a P1-el beállítható a csövek aszzimmetriája . P2 -vel a munkapont széles határok között állítható , ezért több csöhöz is belőhető alkatrész csere nélkül .
Na most vagyok igazán bajban..., nekem oldalanként csak 1-1 novál hely van kiképezve a 6N9C-nek! Hogy lesz ebből 2 darab meghajtó cső!?
Miért kell 2 db? Legyen 1 de izmosabb a két trafó többe kerül.
Akkor a dobozodnak új fedlapot kell gyártani a csöveknek megfelelő furatokkal.
De miért nem jó így ahogy van? Jól működik és szépen is szól.
Akkor próbáld elhagyni az utolsó fokozatot , az nem erősít , csak impedanciát illeszt , akkor a GU-k Rg1 ellenállását 330k alá ne választd , 1 próbát megér , ha nem nehéz kivitelezni
A williamsonban az a két elektrolit kondi tényleg 8mF, azaz 8000uF?
bemeneti fokozat A másik kérdésem, ha valaki meg tudja válaszolni, hogy hogyan tudom kiszámolni, hogy milyen bemenő jellel lesz ez az erősítő teljesen kivezérelve. Gondolom a bemeneti fokozatot kell csak figyelembe venni. Nekem a 775mV lenne a jó, de gyanítom hogy 1949-ben még nem arra terveztek.
Az 8 uf lenne , de 22-47uf mehet bele , régen nem voltak igazán nagy kapacok .....
A negatív visszacsatolással tudod belőni , ha jól emlékszem kb. 22 K NFB ellenállással pont jó lesz .
MrBrown !
Azt hiszem Te említetted , hogy lehet kapni BP-en oktal foglalatot (reléhez gyártott), sajnos már nem találom a címet . Ha tévedek elnézést , ha nem , akkor megadhatnád a pontos címet .
Lehet kapni elektroncso.hu-n, és ham bazárban is kerűámia szigetelésű anódspkát, de ott körül van, mint magának a csőnek az ára
Sziasztok epitenek egy kisebb 2x15 wattos csoves erositot,csak az a gond,hogy pont azok a csovek nincsenek meg amelyikekk kellenek,tehat arra kerlek benneteket,hogy segitsetek,hogy mivel helyettesithetok az alabbi csovek?? ECC83 es az EL84,kernek tobb letezo helyettesitheto tipust
ha lehet az ECC EL PCL PCF vagy mas jelzessel ellatott kategoriabol,mivel hogy ilyenek vannak itthon,nagyon megkoszonnem,mert mar reg ota akarok epiteni egy szep kis csoves cuccot Hello.Udv mindenkinek
Boltolhatsz is itt a srácokkal, van nekik EL 84-ük, meg még ecc 83-uk is. De ha nagyon meg akarsz maradni a PCL sorozatnál, és tv-k ből építkezel, akkor 4db PCL 86-al ugyanolyat lehet építeni, mint EL 84-el. Két PCL 86-ot párhuzamosan kötsz, az ugyanolyan erős mint egy EL 84, és még lesz is két triódád, ami ha jól emlékszem pont az ECC82-nek, vagy a 83-nak felel meg...
Van egy rakacs tvbol kiszedett csovem,majd csinalok valamit,tudnal adni valami fele kapcsolast esetleg?PCL 86oshoz?
Keress vissza, már a létező összes rajzot feltettük.
Ok,engem az elektroncso.hu(n) talalhato 2x15 wattos csoves erosito erdekelne,azt irjak hogy meg lehet csinalni PCL 86osal is?Ez lehetseges?Mert ha igen akkor kerem valaki mondja meg hogy hogyan?!
Elore is kosz
Elkezdtem kiszámolgatni a megfelelő kimenő trafó adatait EL34 csövekre a Williamsonhoz. Egykét helyen elakadtam.
A vas keresztmetszetre 8,6 cm2 adódik hiperszilnél 15W-ra. Nekem ez 13 cm2, úgyhogy ezzel nem lesz gond. A primer tekercs induktivitásánál PP üzemben az optimális illesztőimpedanciánál a két cső miatt ugye duplán kell számolni, de a belső ellenállást is? A tippem az hogy igen, így kiszámolva látszólag egy jó érték jön ki. Mindenhol 10Hz-es alsó határfrekvenciával számoltam. (remélem nem hibásan) Ahol elakadtam az a tekercs menetszámok. Az erővonal hosszát honnan tudom megállapítani a SM85B hipersilre, és a kezdeti permeabilitás értékét sem tudom. Van esetleg erre valami táblázat?
A kezdeti permeabilitásra találtam valami talán jó értéket ami 3000 körüli.
Már említettem EL34 Raa 6K , anódtól anódig .
Lehet más értékeket is összehozni , bellítástól függően , de nekem ez adta az optimumot ehhez a rajzhoz
Én az Rb-re lettem volna kíváncsi, hogy az 36K vagy csak 18K PP esetén.
15W EL84-essel is csak PP kapcsolástechnikával jön ki, 2 darabbal. A PCL erre így nem képes, 10-12W lehet a vége. Ecopityu azt javasolta, hogy köss 2 darab P(C)L86-ost párhuzamosan, és ebből használj fel a két végére a kimenőnek, összesen 4-et. Így lesz még 4 szabad triódád is, ami megegyezik 2 darab ECC83-al. Ha ügyesen használod ki a csövekben rejlő lehetőséget, akkor - akár - nem is kell melléjük más cső.
Hát nem nagyon jutottam előrébb a közepes erővonal hossz témában. Toroidra találtam egy képlet szerűt, ha jól emlékszem (D+d)*pi volt. Gondoltam megosztom hátha valakit érdekel.
Úgy döntöttem hogy első kanyarban a primert 2*1000 menetre választom, a szekunder pedig 4*80-ra. Talán elég lesz ha ennyi felé osztom csak. Még a megfelelő tekercselési ábrát kell kibányásznom az irodalomból, mert szeretnék 8 és 16 ohmos hangfalhoz is leágazást.
Ha ezt 8 Ohm-ra számítotad , akkor ez 25 -ös áttétel ami 5K Raa .
Igazából nem számítottam hanem különféle kapcsolásokhoz javasolt kimenőkből próbáltam összehozni. A pontos számításhoz sajnos még hiányzik az erővonalak hossza a vasmagra, amit nem tudok.
Ha az alapján számolom hogy a impedanciák arányának a gyöke az áttétel, akkor 6K-ra 27,39-es arány jönne ki, ami a 2000 primerhez 73 menet lenne. Amitől a 4*70 párhuzamosan nem áll messze. Szerk.: Hopsz most látom hogy az előbb 4*80-at írtam. Elnézést lehet hogy mellényomtam ott. A 70 menetet azért tartottam jónak, mert olvasmányaim szerint a hangszórók impedanciája általában a névleges alatt szokott lenni a legtöbb frekvencián. (7,3 ohm egyébként a 70 menettel). Másrészt szép kerek szám |
Bejelentkezés
Hirdetés |











