Fórum témák
» Több friss téma |
ha most módosítok a mappába,azt lehet?
Vagy töröljem és kezdjem elölről?
rossz volt az útvonal,mert úgy gépeltem be betűvel.
Most hogyan tovább főnök? Hibát nem írt ki,de nekem ez valami zagyvaságnak tűnik. A hozzászólás módosítva: Márc 6, 2021
Az van a képen: "build succeeded". Azaz a fordítás sikerült. A project könyvtárban ott kell lennie az előállított hex fájlnak. Amúgy javaslom, hogy ékezetet és szóközt nem tartalmazó elérési útvonalat használj, mert néha sok fejtörést tud okozni.
Szevasz Zsolt!
Összejött,letöltöttem,szuper! Igaz hogy nem értek az egészből semmit,de azért jó volt. Azt hittem eljutok oda ahol át lehet írni közvetlenül,és látom mit követek el. Azért így is szuper,és még egyszer köszönöm. Próbálok még utána nézni,hogy hogyan tudnám én átírni,de már csak nyugiba,mert a lényeg,hogy a program működik.
Hello! Miért nem húzod ki azt a szerencsétlen Output ablakot jobbra? Így sosem tudod meg milyen figyelmeztetések is vannak..
Gratulálok!
Innen már csak egy lépés, hogy átírd a programokat a saját igényed szerint. Pl. egy fix mérési tartomány használata...
Ettől nem kell tartani.
Egyébként a segítséged nélkül 0 lett volna. Esetleg ha majd ráérsz,és kedved is lesz hozzá,akkor leírhatnád pár szóban ,hogy hol ,és hogyan tudom megtekinteni ebben a programban a forráskódot,amibe belepiszkálhatok.
A forrás állomány nevére duplán kattintva megjelenik a forrás egy szerkesztő ablakban.
Szimulálni is lehet, lépésenként, vagy törésponttól töréspontig. Lehet vizsgálni a memória tartalmát, az FSR -eket és lehet végrehajtási időt mérni. A kimenetek állapotát egy logikai analizátor szerű diagramon is lehet követni. És még sok másra is képes...
Sziasztok!
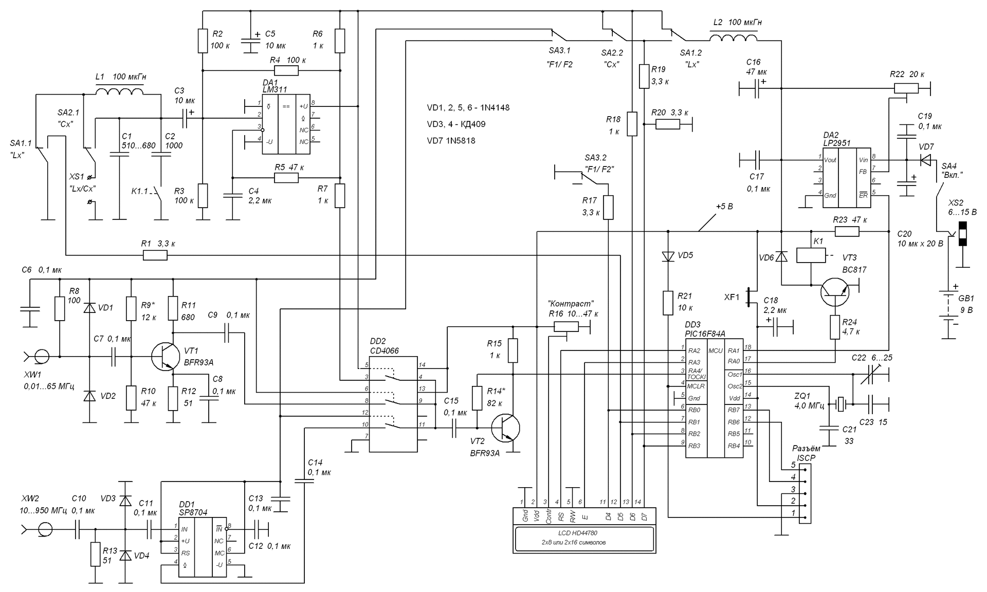
Megépítettem a csatolt doksi szerinti FLC mérőt, némi módosítással. Bemeneti osztó MB501L, 50 MHz-es erősítő BF961+2N2369. CD4066 helyett reed kapcsolók. CD4066 nem ment csak 10 MHz-ig. VT2 tranyó helyett 74LVC1G14. Gondom az, hogy kb 15 MHz-ig 500 KH-el mér kevesebbet 30-40 MHz-en már 7 KHz-el többet mutat. Valaki találkozott már hasonló jelenséggel? Már mindenféle hidegítást, 4 MHz-es kvarc állítás stb kipróbáltam. A csalt értékek mindíg stabilan megvannak. Előre is köszönöm, hogy elolvastad: Attila
Tisztelt Csoporttársak!
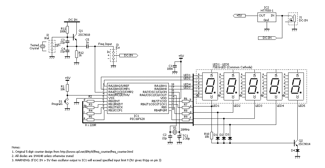
Már több bolt kínál DIY Kits RF 1Hz-50MHz Crystal Oscillator Frequency Counter-t kedvezőnek mondható árban. Sajnos kapcsolási rajzot nem találtam hozzá. Annyit látok, hogy a tesztelendő kristályon kívűl tartalmaz 1 beépített kristályt is. Vagyis 2 oszcillátor jelét alkalmazza valamely módon? Ha az ismeretlen kvarc oszcillátor jele helyett egy generátor jelét adom, akkor 1 "hagyományos" frekvencia-mérőt kapok? Már csak azt kellene tudnom mely elemeket hagyhatom el és milyen bemenetet valósítsak meg a BNC és az IC között? Köszönöm a válaszokat!Kvarc tester
Szervusz!
Például itt van egy megoldás. Bővebben: Link A kérédses rész kapcsolási rajzát is visszafejtette a kolléga. A feliratot és az automatikus fordítást bekapcsolva, egészen értehtően elmondja a lényeget.
Szia, a két oszcillátor jelét úgy használja, hogy a 20MHZ-es a PIC működéséhez kell, az adja az órajelet, az határozza meg a pontosságot, míg a rácsatlakoztatott kristály frekvenciáját csupán megméri úgy hogy a panelen lévő oszcillátorral berezegteti.
Bizonyára megmérné a kvarc helyett betáplált jel frekijét is (sőt erősítené is), de a tisztességes eljárás az, ha a panelen erre kijelölt lábon (in) adsz neki mérendő jelet. Frekimérő bemeneti erősítő megoldásokra bőségesen találsz megoldásokat a neten, csak válaszd ki a neked tetszőt és megvalósíthatót.
A drón a távirányítóval 2,4GHz-en kommunikál. Azt mivel tudom kimérni? Egyszerű frekvenciamérővel is?
Mit a,arsz azon mérni. Az nem egy frekvencia, hanem egy sáv, digitális sok frekvenciás modulacioval. Csak az erre kifejlesztett müszerek tudnak ilyesmivel boldogulni.
Egyszerű frekvenciamérővel de mivel az max 100 MHz-ig dolgozik kell egy ECL osztó előfokozat hozzá MB506 IC-re építve
Üdv! Egy régi "házikészítésű" nixie csöves frekimérővel kapcsolatban kérdeznék. Sajnos még nem teljesen térképeztem fel.. Nem találtam rajzott hozzá.. Régi TTL IC vannak benne: SN7400, SN7493, SN7490, SN7410... A kérdésem az lenne így rajz nélkül hogy azt mi okozhatja hogy a mérő rendelkezik egy "Khz" és "Hz" osztókapcsolóval és a Khz osztásnál "folyamatosan képes figyelni a freki változást míg a Hz-es osztásnál kb 10 másodpercenként frissül a kijelzett érték.?
A kapuzó órajel Hz méréskor 0,1 Hz, míg Khz mérésnél vélhetően 100Hz-1kHz.
1kHz alatt érdemesebb priódus időt mérni. A hozzászólás módosítva: Máj 22, 2024
most így gyorsba belemértem és a kapuknál találtam 1Hz-t amikor Hz-es osztás van és 100Hz-t amikor Khz-es... Gondolom ezek lesznek azok. Kérdés: ha az 1hz-t emelem 10Hz-re abból lehet baj?
A hozzászólás módosítva: Máj 22, 2024
Az alacsonyabb frekvenciák mérése lesz kevésbé pontos. Más nem.
Hagyományosan a kapuidő 1 sec szokott lenni. Akkor a pontosság 10 Hz-nél +- 1Hz. Ha szét van szedve a műszer, fényképezd már le alul és felülnézetben. A hozzászólás módosítva: Máj 22, 2024
A képek:
Húúú! 70-es évek eleje. Szép munka.
Az egyes modulok kihúzhatók? Foglalatban vannak? Ha lehet azokról is kérni képet? Köszi. A hozzászólás módosítva: Máj 22, 2024
Itt egy kép 10Mhz-es meghajtással (siglent sdg810es függvénygeneráttorral meghajtva).
Igen minden modul kihúzható. Van egy 100Khz-es oszci., egy 10es osztó 5db 7490el, 7400 NAND panel és egy "vezérlő panel amin megint vannak kapuk meg osztók.. 2db bemeneti erősítő (kisfrekis, nagyfrekis).
A jobb frekvenciamérök ilyenkor átmennek periodusmérésbe azaz a belsö gyors oszcillátor nem kapuzik hanem a külsö jel kapuzza a belsö oszcillátort és kapja a periodus idöt amit vagy azonnal átszámol frekire vagy kijelzi, hogy nem Hz hanem idö a mért érték. Igy jelentösen meg lehet növelni a müszer átfogását.
Sziasztok!
Van egy kérdésem egy frekvencia mérő IC-vel kapcsolatban és ez a legfrissebb fórum a témában,legalábbis azt hiszem.Az IC a ICM7226B jelzésű,elég régi tipus A datasheetjében az üresjárati áramára max. 5mA van megadva és én meg 8 mA-t mérek.Ettől még lehet az IC jó? Ha valaki tudna erre felelni azt nagyon megköszönném.
Hello! Azt nem tudhatod, hogy eredeti Intersil gyártmány-e. Meg az is oda van írva, hogy a Display ki van kapcsolva és minden nem használt bemenetnek a Vss-en kell lenni. De nem lehet kritikus ez a pár mA többletfogyasztás.
|
Bejelentkezés
Hirdetés |



















