Fórum témák
» Több friss téma |
Hello! "terhelésre mV eltéréseket sem produkáló stabilizátorra van szükségem."
Mi lesz ez tápegység, vagy DC kalibrátor? Mert akkor feltétlenül ilyent vegyél.. ![]() " Papa! Van maguknál a faluban rasszizmus? - Nincs de igény az lenne rá.." De ha nem kalibrátor, csak táp, akkor pld. Így lehet megoldani.. A hozzászólás módosítva: Ápr 15, 2021
Az érdekes problema nem fog működni. Egy kicsit még gyúrjál ezen.
Pedig roppant pontos kis tápegység
Eleve GND lába NINCS az IC-bek kedves Orbán Józsi és a szabályozó ref. lábat mifelénk nem kötik se kicsi, se nagy elkóra!
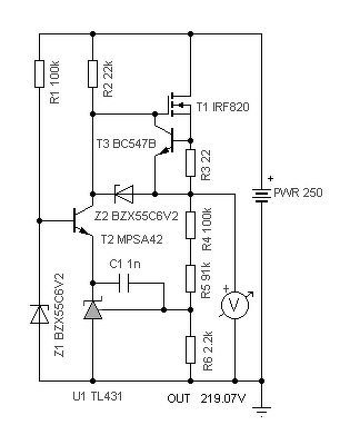
Ebben maradtam... Még nyers, átnézem párszor és aztán gyártatok néhányat, hogy többet ezzel se kelljen törődnöm.
Befejezve, mehet a "gyárdába"...
A PH3 tápja jó választás!
Én is több példányban megépítetem.
Látom, hogy az LR8N-nel is szemezgettél. Páran akik megépítették -többek között az ARC előerősítőihez-, jobbnak ítélték mint a gyári műveleti erősítős tápegységét. Rövidzárat nagyon nem szereti!!!!
A hozzászólás módosítva: Ápr 16, 2021
Az a helyzet, ahonnét én tudom, az eredetit, helyettesítő OPA-kra nagyon kényes a kapcsolás és az okozza egyedül a stabilitási és gerjedési problémákat. Kis túlzással, bekapcsoltam a tápot, minden második alkalommal valami nagyon nem illő feszültségre állt be, használhatatlan az OPA134PA-val pl. Jót kell használni és számomra nagyon is jó az a kapcsolás. Fillérekért kapható, amit használok, LF255H! Kissé túloztam múltkori hsz-emben, mert nem is tudom mérni a mV eltérést terhelésre, hanem a 10mV -os nagyságrendig, pl. 222.54V. Az eredeti PH3 szabályozót periodikusan terhelve a kimeneti feszültség általam mérhetetlen változást mutat (nem mutat), valamint a kimeneti feszültségen szkóppal semmi zajt, hullámosságot sem tudtam felfedezni.
Az LR8-al nem a klasszikus stabilizátor áramkört építette meg az egyik barátom sem, hanem, szemre számomra egy teljesítmény zéner a kapcsolás. Az "A" osztályú terhelésekre nyilván lehet jó, de én a klasszikus szabályozó (gyors) rendszerűt részesítem előnyben. Az LR8-as megvalósításomat még átnézem és lehetséges felhasználása kisebb követelmények mellett. A mutatott kapcsolástól teljesen eltérő kapacitásokkal építettem meg, nincsenek nagy kapacitások, elkó meg egyáltalán. Rajzot nem tudok arról mutatni, mert egyszerűsége miatt csak nyomtattam egy áramkört vele, skiccről. Egyelőre (végleg) PH3, LS7 tápnak biztosan nem fogom használni. Maradok a klasszikus megoldású szabályozónál... Ui: Az általam mutatott, a barátomtól kapott rajz már kissé "kiherélve" van, ő az IC kimenetéről egy 68k-al egy nagyobb kapacitású elkóra megy a feszültség és onnét egy kb. 1k-val a FET G-jére. Már nem tetszett... A hozzászólás módosítva: Ápr 17, 2021
Idézet: „IC kimenetéről egy 68k-al egy nagyobb kapacitású elkóra megy a feszültség és onnét egy kb. 1k-val a FET G-jére.” A 68k és az elko lágy indítás feladatát látja el, lassan emelkedve jelenik meg a kimenetén a DC. Egyetlen hátránya van, a kimeneti feszültség beállításánál poti szabályozását is lassítja.
Szerintem ez a lassú feléledés eredményeként ugyanígy, rendkívül lomhán reagál a terhelés változására az áramkör. Az "A" osztályban ez lehet nem probléma, de nekem a klasszikus szabályozás a megfelelő.
Ha neked nem tetszik kihagyható.
Phono és előfokhoz nagyon megfelelő, mivel nem változik az áramfelvétele. Egyébként nem érzékeny egy ilyen áramkör sem kisebb feszültségváltozásra, szűrés minősége sokkal lényegesebb. Erősen visszacsatolt stab. tápok lengései nagyobb probléma lehet, hiába mV-ra pontos a kimeneti feszültségük.
Úgy ahogy mondod. Egy ilyen csöves tápnál az esetleges feszültség csökkenés jóval kisebb probléma, mint a szabályozás működéséből adódó tápfeszültség rángatása, ami nem kívánt zajt visz a kimenetre ezzel együtt a terhelésre. És ugye, nagyimpedanciás terhelésről beszélünk.
A lényeg a szűrésen van, nem pedig a szabályozáson, nem véletlen hogy nem is nagyon csinál ilyet senki, gyártók sem, diyerek sem.
Ahogy látom, amit ő tervezett, a tápszűrése eléggé átgondolatlanra sikeredett. Pedig a hatalmas nyákon el kellene férjen pláne, hogy sok múlik rajta. Nem látok semmilyen több lépcsős szűrőt ott.
Sajnos sokan ezt nem veszik figyelembe, nagyon pontos kimeneti feszültségre hajtanak.
Itt nem műszer tápellátása a feladat. Egyszerűbb megoldás jobb eredményt hozhat.
Nem ő tervezte, ARC tápegység, ami nem is rossz.
Sajnos érzékeny, gerjedésre hajlamos, nehéz igazán jóra megcsinálni. Működik több OPA-val is, de nem jól, DC méréssel ki sem mutatható ha nem tökéletes. Beállításához, ellenőrzéséhez szkópos mérés elengedhetetlen.
Nincs is annál jobb, ha a hibrid, vagy full mini csöves előfok/ phono preamp. Tápja gerjed. Az az igazán baba helyzet.
![]() “Magoss Déva várát” is építgették-építgették, aztán csakugyan áll még most is. Jó magas. A hozzászólás módosítva: Ápr 17, 2021
Biztos tudják az okát is, én nem, mert nem értem mi változik ha 275V helyett 274V-ról megy egy cső, mert kb. semmi. Viszont a szűrés hatékonysága nem mindegy, ahogy a szimuláción is látszik. A zöld AC vonal szinte egyenes a piroshoz képest, pedig ott csak 220µF a puffer, míg a másiknál 10000µF van. Mindkét esetben 150V a kimenő fesz, 500 ohm a terhelés és 5 ohm van oda téve forrás (trafó) ellenállásnak. És van 6db alkatrészből nagyon jó szűrés, némi stabilizálás, meg még közel fél percnyi (vagy ki mennyit akar) anódkésleltetés is. Még a CLC szűrőnél is jobb eredményt ad, nem utolsó sorban kisebb is, nem kell fojtó.
Megcsináltam egy proto áramkört a PH3 (LS7, VT-60) előfok tápjából.
Van régről egy méretre indokolatlanul nagy áramköröm, ami viszont hűen követi az eredeti villamos felépítést. Mint jeleztem, ca. 15mA terhelésre semmiféle feszültségváltozást nem produkált - a századvoltig tudom mérni. Az én kutyulmányom kicsit szegényesebb a pufferelésnél, de a továbbiakban követtem az eredeti ajánlást, értékeket. Jónak minősítem, de persze majd a RIAA-val való együttműködése lesz a döntő. Amiért most hangot adok meglepődésemnek: Az áramkört tartósan leterheltem ca. 17mA-el. Közben kikapcsoltam a kis helyi, 20W-os lámpát a tárgyasztal fölött és a kimeneten feszültségugrás jelent meg. Először a villamos impulzus zavarásával magyaráztam, de kiderült, a fényre csinálja a rendetlenséget az áramkör. A rajzon szereplő diódák helyett egy másik fajta, szintén üvegtestű diódát használtam, kitakargatással rábukkantam a "modulátor" diódára. Álmomban sem gondoltam volna, mik vannak..? ![]() A változás mértéke számszerűen világításnál 210.43 V, kitakarásnál 210.86 Volt.
Ha normális nem üvegtestű diódát használnál és a nyákod vonalvezetése is rendben lenbe áramútilag, akkor ilyen probléma nem adódott volna. De ne is foglalkozz eztel, hosz hiába írtunk, nemhogy megfogadtad volna, homlok egyenest az ellenkezőjét csináltad. Mit vártál??
Azt id mondtuk, hogy ennek a tápnak vannak hibái, főleg s gerjedés. De falrahányt borsó. Így id van, nem is kell ránk hallgatni sose. Majd rájösz. Pedig szépen ügyesen célravezetően le lett neked minden írva. A hozzászólás módosítva: Ápr 24, 2021
Ennyire pontos DC feszültség nem szükséges az adott áramkör táplálásához, akár 4-5V eltérés sem okoz minőségi problémát! Én inkább szűrését ellenőrizném, mekkora zaj, brumm mérhető a kimenetén, ez sokkal fontosabb itt minőségi szempontból.
Nincs semmiféle gerjedés, sem hullámzás - nem észlelhető - a kimeneten.
A "fénymoduláció" kivételével abszolút rendben van! Egy kis fekete zsugorcsövet ráteszek a diódákra, hátha egy mozdony bevilágítana a fémdobozba, ahol az áramkör lesz. Tehát - semmiféle gerjedés és probléma nincsen az áramkörrel, azzal a néhány százzal együtt nincsen vonal vezetési problémám, amit az utóbbi 50 évben létrehoztam. Nem egy nagy durranás, de mégis tökéletesen működik. A házi próbaáramkör hevenyészett ellenére sem csinál rendellenességet, az eztán gyártatott kicsit más lesz. Megjegyzem, megnéztem a VT60 eredeti fotóját és üvegtestű dióda van a 2 pozícióban. Idézet: „...a VT60 eredeti fotóját és üvegtestű dióda van a 2 pozícióban.”
Nem teljesen mindegy mi van a VT60-ban? Az úgysem az a kategória amivel az ember álmokat kerget. Nézd meg CHZ mit írt az avx-re legutóbb. Én nem követem az ottani dogokat mert kicsit sem érdekel, de erre felkaptam a fejem, mellesleg benne volt már a pakliban...
Még egyszer mutatom, hátha.
CRCRC !!!!!!
Nem tudhattam, hogy mérted szkóppal is, 10mV AC állásban, nem mutattad.
Ha a kimeneten nem mérhető zaj jó, de lengés sem lehet, ha fel le mozog még nem ok.. Ha ez is rendben van, akkor tökéletes, mV szintű kimeneti DC feszültség erőltetése felesleges.
Szerinted bedobozolva milyen hatása van? Fény nem érheti, így változást sem okozhat.
Ott lemaradt a szmájli. Nem mindenki érti a tréfát.
Pl. a VT60 látványerősítőként már fényben fürödhet, de nem tulajdonítok neki nagy jelentőséget, csupán észrevétel volt tőlem. A hozzászólás módosítva: Ápr 24, 2021
Tréfásnak azt tartom, hogy mV pontosságú kimeneti DC szintre gyúrsz előfokhoz készülő tápban.
Nem műszer tápegysége, itt igazán csak jól szűrt, lengésmentes DC re van szükség.
Fogalmam sincs, milyen a műszer pontosság, amire gondolsz, nekem ez tökéletesen megfelel - majd elválik persze.
A fotó kicsit gyatra, de látható, 3.7mV pp hullámosságot mutat a szkóp. Ebből 1 mV - ennyit mutat a szkóp - ha árammentesen van a mérőzsinór a kapcsoláson. Így sikerült és én elégedett vagyok vele, ha lehet jó, miért ne legyen az... |
Bejelentkezés
Hirdetés |


















