Fórum témák
» Több friss téma |
Órajel ellenőrzése. Quartz csere: 32.768kHz.
Sziasztok! Roy_77 köszönöm mégegyszer a rajzot! Két óra működik, az egyik pontos. Van még 3 db, egészben, ha valakit érdekel. Üdv: Feró
Van Csövem ha érdekel. Van új, de van gyengébb is, ha nem akarod, hogy nagyon különbözzenek.
Üdv!
Milyen csövekről van szó, esetleg IV 12-es?
Nagyon szuper, legyen is így még jó sokáig.
Újabb segítségre lenne szükségem, bár gyanús, hogy ugyan az a gond mint a másik óránál.
Vettem egy B6-403 hibás órát! Bekapcsolás után a tizes cső 1-et ír ki 0-a helyett, és utánna nem világít. Az óra elindul, de mint a másiknál, folyamatosan 10-nél vált az 1 órás cső, a 10-órás nem jelez. Viszont van még egy érdekessége, nagyon sokat késik. Folyamatosan számoltam a másodperc villogását, és azt tapasztaltam, hogy eleinte 60-nál vált, majd valami miatt 120, 180 240 300- másodpercenként léptet egyet, majd újbol 60-nál. Esetleg van valamilyen ötleted?
Szóval nem szívesen de megkellett bontanom az órát, amin még a három érintetlen gyári plomba megvolt!
Egyrészt, mivel az előlapi zöld plexi is ki volt esve, és nem világít a 10-es kijelző. Igazából, most annyit csinál, hogy egy pillanatra kijelzi a 10-es számot, de tovább számlál 10-ig, majd megint felvillan a 10-es kijelzése. A késés továbbra is fenn áll. A hozzászólás módosítva: Júl 3, 2020
Nem akarom elkiabálni, de közben megoldódott az óra összes hibája!
A hozzászólás módosítva: Júl 7, 2020
Egy db alkatrészt kellett kicserélni, és azóta, mint az atomóra, olyan pontos!
Idézet: „Egy db alkatrészt kellett kicserélni” Ezzel nem válaszoltál a kérdésre, hogy mi volt a hiba. Megkérdezem én is, mi volt a hiba, melyik alkatrészt kellett cserélni? De kérlek ne azt válaszold, hogy az egyiket, mert az nem válasz!
A választ találóskérdésnek szántam, mivel az óra problémájának felvetésére senki sem reagált!
Viszont a hibaelhárítása után, már jöttek az érdeklődések. „Egy db alkatrészt kellett kicserélni” Amiből csak egy db van a nyákon! Sajnos ez lemaradt! Öt ilyen létezik, ha jól számoltam. 1 hálózati trafó, jó 2 biztosíték, jó 3 quarcz, jó 4 trimmerkondenzátor, jó 5 elektrolit kondenzátor, nincs kapacitása, cserélve lett, és egyből működőképs lett az óra! Ennyi volt a hiba oka! Remélem így megfelelő a válaszom! A hozzászólás módosítva: Szept 8, 2020
Jó, hogy megírtad, minden ilyenből lehet tanulni.
A hozzászólás módosítva: Szept 8, 2020
Az oroszok nem tudnak jó elektrolit kondenzátort csinálni, az összes Junoszty tévében is mindet ki kellett cserélni, utána jók lettek. Azt már nem is sorolom a hibák közé. Természetes, hogy az idén az "Elektronyika" kvarcórába is új elkó kellett. Legalább 40 éves már biztos megvan. Ebben is azok a különálló zöld csövek vannak. Azokat is fel kellett csereberélni, a gyengébbeket tettem az órák és a percek helyén is a tízes pozíciókba, ott kevésbé feltűnő, hogy fakulnak.
A hozzászólás módosítva: Szept 8, 2020
Idézet: „Az oroszok nem tudnak jó elektrolit kondenzátort csinálni” Lehet csak megelőzték a korukat...( bár azért még fejlődhettek volna a tervezett elavulásban) Neves videók is voltak rossz szériával szerelve, a 2000-res évek szerkezetei még az 5 évet sem mindig élték meg. A maiak között is van 1000 óra, már gyártáskor ráírva..( a jobbak meg 5000... a legtöbb orosz óra azért a 20*365*24 -et kihúzott . ) A hozzászólás módosítva: Szept 10, 2020
Sziasztok!
Nálam egy Elektronika 11-03 típusú óra van és a problémám a következő vele. A középső pont szegmens halványan világít ha kihúzom a konnektorból akkor az összes szegmens felvillan a kijelző. Kondenzátort már cseréltem benne 100µF 50V (100µF/63V). Trafóját mértem az jó. A kondi is 27V-ot kap. Esetleg lenne e valakinek tapasztalata hogy hol keressem a hibát?
Órajel van egyáltalán? A kvarc is szokott rossz lenni időnként.
Szia!
Ma cseréltem kvarcot de semmi változás. A fűtőszál haloványan (izzik) ![]() Még a két kapcsolóra gyanakszom mert nem igazán szuperálnak egyiket be sem lehet nyomni rendesen. Kipucolom aztán meglátom mi lesz.
Ha lejjebb vittem a feszültséget az órának, (27-ről 15V-ra) akkor néhány szegmens világít de nem csinál semmit.
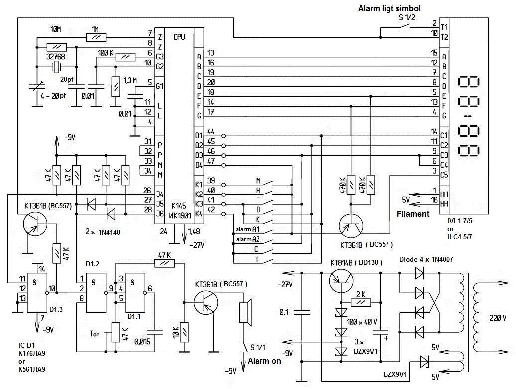
Lehet hogy a K145NK1901 ic rossz :/ Ötlet esetleg valakinek?
A kapcsolási rajza nincs meg nekem így hirtelen, de ebben mindent 1db IC old meg. Sajnos előfordulhat hogy rossz, de ebayen biztosan beszerezhető, kérdés mennyiért. Jó lenne oszcilloszkóppal rámérni, hogy melyik lábon milyen életjel van, avagy nincs... Az órajelet is emiatt kérdeztem, mert ha az nincs, akkor a kijelzés sem megy.
Szerk: találtam közben valami rajzokat, de nem látom, hogy az órajel bárhol ki lenne vezetve az IC-ből. Esetleg a kvarc kondenzátorát és trimmerét is nézd meg. A hozzászólás módosítva: Jan 26, 2021
A nagy IC 2. lábán elvileg a 32768 Hz frekvenciájú négyszögjelnek meg kellene jelennie, ha a quartz oszcillátor beindul.
Az esetleges feszültség is jelezheti az oszcillációt. Ha mindkét lábon közel azonos, de nem tápfeszültség közeli érték van, az szerintem működő oszcillátort jelez.
Majd beindítom a csöves oszcilloszkópomat és megnézem a jelet. De megmérem a feszt is. Köszönöm.
Igazad van, a másik rajzot néztem jobban át, ezt csak felületesen. Tényleg ott van
Kíváncsi vagyok tandem mit lát majd a mérések után.
Üdv Mindenkinek!
A nagy bezártság alatt kilomoltam néhány felesleges dolgot. De kezembe akadt ez a régi óra. Sajnos a képen lévőnél valóságban sokkal gyengébb a kijelző láthatósága! Működik és meglepően pontos. Lehetséges e javítani/cserélni, ill. van 12 db. új IB-6 (IV-6) csövem, ami pénztárgép kijelző volt. Lehetne ezeket felhasználni valahogyan a mostani kijelző helyett? A hozzászólás módosítva: Máj 29, 2021
Szia! Első körben én megnézném, hogy az elkók jók-e benne, mert rendszeresen rosszak, és a legkülönbözőbb hibákat tudják okozni. IV-6 csövek nem hiszem, hogy egyszerűen belefaraghatóak, mert azok egyedi csövek, ebben meg 1 db multiplex üzemű cső van. Kis utánajárással biztosan szerezhető bele eredeti cső is, igaz a szállítás alighanem drágább lesz a csőnél.
Köszönöm az útmutatást!
Kicseréltem az elkókat, de nem változott semmi. Keresgéltem és ámulatomra ezt találtam: A hozzászólás módosítva: Máj 29, 2021
|
Bejelentkezés
Hirdetés |













