Fórum témák
» Több friss téma |
Helló.
Lehet volt már kérdés kérés, egy olyan kapcsolásra lenne szükségem ami a tápfeszt megkapva meghúz egy relét majd 4-5 másodperc elteltével elenged.
Én erre gondolnék, kb 4,5másodpercre:
Tinában összeállítva nem működik.... lehet hogy én néztem el valamit
Az, hogy a Tina mit tesz, az az Ő dolga. Nem szereti ha a tápfesz kapcsolva van, "nem fogadja el" a trigger jelet. De az sem mindegy, hogy a tranziens mód hogyan van beállítva.
"Egy szimulátor csak szimulál. Nem kell a szimulánsoknak mindent elhinni!" A hozzászólás módosítva: Márc 1, 2021
Annyira nem vágom ezeket a dolgokat csak gondoltam kipróbálom benne. Akkor holnap öszzerakom próba panelen. Köszi
A Tina-t csak akkor lehet használni, ha van már gyakorlatod benne és ismered a "baromságait" amit elkerülsz a tesztnél. Meg előre tudod minek kellene kijönni..
Üdv kolegák!
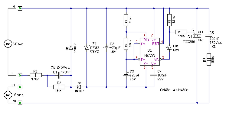
Egy olyan feladatot kaptam hogy astabil multivibrátort kell készítenem 555 ic vel. Ez eddig tök egyszerű de vannak további feltételek. 5s bekaocsolás után 20s kikapcs majd ujra 5s bekapcs. Ez adja az első problémát mivel a 3 as láb kimenő jelét invertálni kell. Hogy ne legyen ilyen egyszerű az élet a kimeneten egy triak kapcsolgat majd 230V halozati feszültséget, és ennek megfelelően erről a feszültségszintről kellene a tápot a lehető legegyszerűbben megoldani. Gyakorlati alkalmazása: egy porszívóban kapcsolgatja majd a rázót.
Szia!
A megbízód annyira szegény, hogy egy időrelére és egy szilárdtestrelére sem futja?
Hello! Valahogy így..
Köszönöm! Kipróbáljuk
Jobb oldalon C5 és R7 mi célt szolgál? Milyen teljesítményű az ellenállás?
Ha a terhelésnek induktív jellege van, akkor kell az RC tag. Az ellenállás jó ha 2W-os, hogy elviselje az impulzusáramokat.
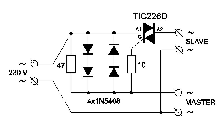
Még annyi kérdésem lenne hogy ugyanehhez a porszívóhoz készülne egy master/slave kapcsoló is. (mellékeltem a rajzot) Nem pontosan ilyen típusú triakom van hanem TIC236M. A porszívó 2 motorral van ellátva, amik darabonként 1400W osak. Ha két triakot építenék be, motoronként egy db az működőképes lenne? Természetesen a diódákat is combosabbra cserélem.
A hozzászólás módosítva: Márc 22, 2021
Hello! Működni fog, ha külön Gate ellenállást teszel a másik triac-nak és remélem a két triac-ot nem párhuzamosan, hanem külön Slave kimenetként gondoltad elkövetni. Ha a Master fogyasztása nem nő, akkor nem kell erősebb dióda. A kismegszakító lehet örülni fog a három gép egyidejű indításának..
Pontosan így képzeltem
Igen az biztos hogy ez így bárhol nem fog működni, esetleg lehetne kicsit késleltetni a második motort
Biztos, csak ahhoz már nem csak egy ellenállás kell..
Sejtettem
De talán nem kell eljutnunk a rázó áramkörének bonyolultságáig?
Sziasztok!
Megépítettem az alábbi kapcsolást de nem szuperál sajnos. Az 555-ös 3-as lába rögtön a tápellátással (nyitott kapcsolóállás mellett) magas szintre ugrik és nyitja a triakot. Ha a kapcsolót működtetem kb 15 sec-re alacsony szintre billen a 3-as láb(nyitom az áramkört) majd vissza magas szintre. Hibás a rajz? Ja a Működése: A K kapcsoló bekapcsolásakor (ez a normál világításkapcsoló) a lámpa azonnal bekapcsolódik. A kényelmi funkció kikapcsoláskor jön: a 7555 (az 555 CMOS megfelelője) timer IC-nek köszönhetően kb 15 másodperc múlva alszik csak ki a lámpa, ami elég idő, hogy elérjük a szoba bármely pontját. Így megspórolhatjuk a sötét szobában való botorkálást az ágyig. A hozzászólás módosítva: Aug 8, 2021
Hello! A kapcsolás elviekben nem hibás. Ez egy újraindítható monostabil kapcsolás. Az időzítés a 2-es láb alacsony szintre húzásával indul. De ha ez tartós (és nem csak egy impulzus) akkor a tranyó nyitása miatt nem tud töltődni a 10µF-os kondi. De ez alatt a 3-as lábnak magas szinten kell tartózkodnia. Ha a kapcsoló bont, a tranyó lezár és indul az időzítés. Ennek lejárta után a 3-as láb alacsony szintre vált.
Tekintve hogy ez egy CMOS Ic, bemeneti lába nem lóghat a levegőben, mert az meghülyítheti a működését. Főleg, hogy az egész a hálózati feszültségen van, tehát rengeteg zavarjelet szedhet össze. És a nagy impedanciák miatt gondos (átvezetés mentes) nyáktervezés szükséges. A táp bekapcsolásakor azért indul el egy időzítési ciklus, mert a 10nF egy pillanatra lehúzza a 2-es lábat. De mivel az áramkör állandóan tápfeszültségen van, ez csak az első tápra kapcsoláskor fog megjelenni. Ha megtáplálod egy 10V-nál kisebb táppal (pld. 9V-os elemmel) és a triac helyett (Gate-MT1) egy Led-et kötsz, akkor tesztelhető a leírtak szerinti helyes működés.
Szia, Köszi!
Sajnos elég sok a jumper. Próbanyákra épült. Esetleg ferritgyűrűk segíthetnek? Állítható autótrafóról próbáltam alacsony feszről hasonló végeredménnyel. Amint elérem az ic minimum tápját ez a jelenség... Holnap tesztelem a leírtak szerint! A hozzászólás módosítva: Aug 8, 2021
Az áramkör beépítési helyén gondot okozhat a kapcsolóhoz menő vezetékek kapacitása is. Már 1nF szórt kapacitás is probléma lehet a 2-es láb és a 230V között. Ezért célszerű a 10nF-ot 100nF-ra cserélni, esetleg a 100k-ellenállást is 10k-ra cserélni. Mert ha zavarjel jut be a 2-es lábra az megannyiszor indíthatja a monostabilt.
A funkciója nem a lámpakapcsolgatás lenne hanem elszívó ventilátor cca.:20W
Amúgy az én tippem is a 2-es láb volt amit kikötöttem egy próbára de akkor is u.e. volt a jelenség. A próbanyákon amúgy külön területen alakítottam ki a 10V-os részt. Esetleg holnap fotózok is. Sajnos nekem nincsen nyáktervezőm.
Hajjaj! Ha Te nem nyúl ketrecet gyártanál, hanem nyulat, akkor a másik végéről kell nekiállni..
Minek ez a sok dezinformáció, lámpáról szobáról amiket leírtál? Miért nem lehet egyből leírni mi a cél, mit és hogy tettél? ![]() Egy lámpa nem induktív terhelés, mint a ventilátor. Ahhoz a triac MT1-MT2 közé RC tagot kell kötni, mint ahogy itt a 13-as ábrán látható. A 330nF épp el tudja látni táppal az áramkört ha a táp 230V. He ezt Te lecsökkented, gond llehet a működéssel. Mert az Ic ha nincs bekapcsolva a triac, szinte semmit nem fogyaszt. Viszont amikor bekapcsolja a kimenet az 1k ellenállást összeomolhat a táp. Hiszen akkor már lesz fogyasztás. Főleg ha Te a működési határra csökkented azt. Amennyiben próbanyákon van a dolog, akkor viszonylag könnyen átalakítható az áramkör és zavarmentesíthető a 2-es vezérlése. (Az hogy kikötötte a 2-es lábat nem tudom mit jelent, de nem lóghat.)
Elnézést kérek a szegényes információkért!
Tehát: A ""sok dezinformáció"" egy honlapról származik amit csak egyszerűen idemásoltam. Szándékom a kívánt működés ismertetése volt. azt gondoltam ez az áramkör alkalmas lehet egy 20W-os elszívó ventilátor vezérlésére is (lehet itt tévedtem). -""Egy lámpa nem induktív terhelés"" próbáltam izzószálas (40W-os) égővel is hasonló eredménnyel. -""A 330nF épp el tudja látni táppal az áramkört ha a táp 230V. He ezt Te lecsökkented, gond llehet a működéssel."" Próbáltam hálózatról működtetni izzóval. Eredmény ugyanaz -""Főleg ha Te a működési határra csökkented azt."" Ez már csak egy későbbi teszt eredménye volt. (szokat próbálkoztam, hogy megtaláljam a hibát ill. hogy hol és min keresztül szedi össze az áramkör a zavart okozó jelet.... Sajnos nem jöttem rá ezért irogatok ide. Tudom sokmindent kihagytam az elején ami másokat összezavarhat ezért elnézést kérek! -""Az hogy kikötötte a 2-es lábat nem tudom mit jelent, de nem lóghat"" De sajnos lógott. Ezt már korábban írtad is problémaként.
Oké, akkor teszteld egy elemről vagy tápról és ha úgy működik a leírtak szerint, akkor lehet továbblépni.
Ezzel el fogsz kinlódni egy pár napot.... közben a kereskedelemben árulnak vezeték nélküli kapcsolókat.
Sziasztok,
Szeretném ezt a kapcsolást használni: Bővebben: Link A problémám, hogy bekapcsoláskor túl nagyot ránt a motor a tápból ezért szeretnék egy soft-start áramkört hozzáadni ami kb. 1-2mp alatt építené fel a kívánt PWM-et. Hogyan lehetne ezt megvalósítani?
Szia!
A 100 k-s poti pontosan azért van, hogy tudd a sebességet szabályozni. Oda álltsd inditáskor ( skála..) , ahol már megindul motor.
Szia,
a kapcsolásodban a FET meghajtása a DIS kimenetről megy, ami egy open collector, azaz a FET-et csak lezárni tudja. Kinyitni a 10k-n keresztül lassan fog. Ehelyett az OUT-ot kellene használni a FET nyitására. Mint ITT. A lágy indítást el tudod érni úgy, hogy az 5-ös lábra menő kondinak jó nagyot teszel be. Az értéktől függ a felfutás hossza. A belső 5k ellenálláson keresztül fog töltődni kb 2/3 tápfeszre. Amíg töltődik, addig minimálisról lassan éri el a poti által beállított kitöltési értéket. Ha nem tévedek nagyot, akkor kb. 220µF kell 1 másodperces felfutáshoz. |
Bejelentkezés
Hirdetés |








De talán nem kell eljutnunk a rázó áramkörének bonyolultságáig? 

