Fórum témák
» Több friss téma |
Még néhány gondolat:
Az első kis pnp tranzisztor nagy erősítőjű legyen, nagyobb, mint 200... A meghajtó npn szintén nagy erősítőjű, én 2N2219A-t tettem, jobbnak találtam az eredetileg ajánlottnál - 2N1711-nél. A végtranzisztorok erősítése "becslése" részemről, mert írhatnék katalógus adatokat, vagy kézi műszerrel mérteket, de az nem lesz jó, azért itt 1-2A közötti áramok fognak csörgedezni. A tápegységet 10V és 1.7A áramhatárolásra állítottam és a kézügyben levő 649 Ohmos ellenállással a kollektor-bázis között megfigyeltem a kialakult áramot. Nálam 1.5A egyik típusnál, 1.7A a másiknál. A régebbiek épphogy elérték az 1A-t ilyen feszegetéssel, vagy azt sem. Tehát ezzel a fapados módszerrel elég jól megtudhatjuk, mivel érdemes építkeznünk a JLH végén. Mindezek bizonyára nem a Szent Grál, ami nélkül nem lehet jó az erősítő, nálam így működik részemről elfogadhatóan. A használt nyákkal, az, hogy brumm, nem fordult elő egyszer sem. Sok sikert Mindenkinek!
Dobozba vele! Nekem 2n3442 vannak benne. Azok nem jók? Olcsóbb mint az Mj.
A 70mikronos nyákot hol vetted?
A jó előbb emlegettem a bontott BEAG erősítőket...
Találtam egyet közben a lomosban és TESLA 2N3442-ők vannak benne. Nosza, kitermeltem őket, mind hibátlan! Egyetlen gond, a fentebb mutatott erősítési próbán fényesen megbuktak, 0.5A-t mutattak csak, na jó, azt nagyjából egyformán mind a 4. Miután most belemásztam újra a 69-esbe, alaposabban megnéztem, felületesen mértem is. A hangzása anno is megfogott, már többször említettem, az LP-im 1/3-át kigolyózta, annyira hallatszott, mi a "sztereó", miről jön csőhang, tompaság...A 70 mikronos nyákos JLH panelt a gyártó szállította kérésemre, de lehet kapni 100x150mm-esben a TME-nél. Kicsit nehezebben forrasztható, kisebb teljesítményű páka hajlamos rágyógyulni forrasztás közben, 80-100W-os már döfi. Ezt a végtranyó erősítési gyengeséget nem tudom, füllel lehet-e érzékelni, mert szerintem a 15kHz és fölötti zenei tartalom már csekélyebb nagyságban létezik, így a kb. 10kHz-is egy gyengébb tranyók által is megfelelő nagyságban ott lehet. Ha csak arra gondolunk, egy átlagos több utas (pl.3) a magas sugárzók egy 50W-os dobozban csak csak pár wattosak. Megjegyzem, saját tapasztalatból, hogy az ilyen egyszerű áramköröknél a legnagyobb hibákat sajátnak lehet tekinteni, elnézett alkatrész érték, rossz polaritással beforrasztott félvezető, vagy félig feltekert bemeneti potméter... ![]() Utóbbival magam is "dicsekedhetek", kétségbeesetten panaszkodtam az erősítőm érzéketlenségére, mert a mérésekor a bemeneti poti félig körülire volt tekerve... Azóta persze sokkal profibb vagyok, így manapság sokkal raffináltabb hibákat ejtek, saját "szórakozásomra". Idézet: „Ezt a végtranyó erősítési gyengeséget nem tudom, füllel lehet-e érzékelni, mert szerintem a 15kHz és fölötti zenei tartalom már csekélyebb nagyságban létezik, így a kb. 10kHz-is egy gyengébb tranyók által is megfelelő nagyságban ott lehet.” Alapvető tudni, hogy az akusztikus zenében, valamint az emberi hangban a harmonikusok megléte, aránya fontos a felismerhetőség szempontjából. Nem véletlenül határozták meg évtizedekkel ezelőtt a minimálisan teljesítendő 20 kHz-es felső frekvenciát az erősítőknél....a high end meg innen indul ![]() Ami pedig a felső végtranzisztort illeti - ez a kritikus pontja ennek a JLH 1969 kapcsolásnak, mivel a két ellenállással és egyszerű kondenzátoros utánhúzással nem lehet megoldani a romló paraméterű teljesítmény tranzisztor korrekt meghajtását. TJ. A hozzászólás módosítva: Aug 24, 2021
Kihagytam valamit? A felharmonikus szót leszámítva...
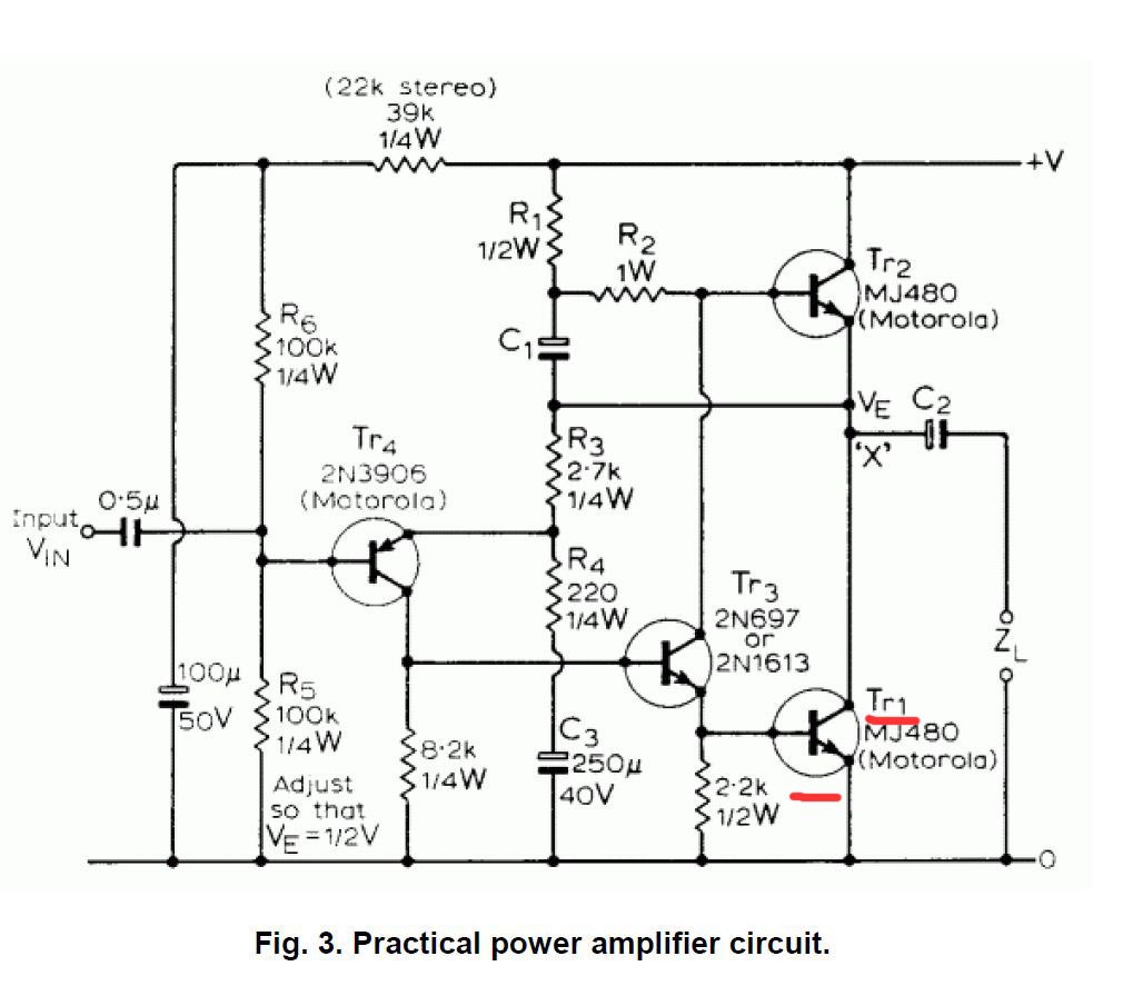
![]() Én az alapvető eredeti leírásra támaszkodtam, bízva a Szerző alaposságában, tudásában. (Remélve titkon, hogy a felharmonikusok nem 20V cs-cs-ig vannak a zenébe, de ez csak az egyéni elképzelésem.) Alább írja, melyik tranzisztornak kell a jobbiknak lennie, ha nem egyformák. Az eredeti dokumentumból a gugli fordította: Idézet: „Megfelelő tranzisztorok Néhány kísérletet végeztek annak meghatározására, hogy az áramkör teljesítményét milyen mértékben befolyásolták a használt tranzisztorok típusa és áramerőssége alapján. A várakozásoknak megfelelően a legjobb teljesítményt sikerült elérni amikor nagy nyereségű tranzisztorokat használtak, és amikor a kimeneti fokozat egy párosított párt használt. Nem megfelelő helyettesítője ismert a meghajtó szakaszban használt 2N697 / 2N1613 típusnak, de példák erre a tranzisztorra három különböző gyártó típusát használták, látszólag azonos eredménnyel. Hasonlóképpen a használata alternatív típusú bemeneti tranzisztorok nem okoztak látható változást a teljesítményben, és a Texas A 2N4058 műszerek teljesen felcserélhetők a prototípusban használt Motorola 2N3906 készülékkel. A legjelentősebb teljesítményváltozásokat a kimenet jelenlegi erősítési jellemzőiben tapasztaltuk tranzisztor pár, és a lehető legalacsonyabb torzítás esetén bármely párral, a feszültség azon a ponton, ahonnan a a hangszóró betáplálását úgy kell beállítani, hogy a tápvezeték potenciáljának felénél 0,25 volton belül legyen. Az egyéb eredményeket a 2. táblázat foglalja össze. Az ezekben a kísérletekben használt tranzisztorok a Motorola MJ480 / 481, a (6) kivételével Texas 2S034 eszközöket próbáltak ki. Az ebből levonható fő következtetés az, hogy a típusa A használt tranzisztor nem feltétlenül fontos, de ha vannak különbségek a kimeneti tranzisztorok esetén szükség van arra, hogy a nagyobb erősítésű eszközt a Tr1 helyzetben használja.” A képek metszve az eredeti dokumentumból. A hozzászólás módosítva: Aug 24, 2021
Ez érdekes. Az Ágoston könyv pont fordítva írja a végtranyók különböző erősítése esetén a pozíciókat. Ott azt írja, hogy a Q4-nek kell nagyobb bétájúnak lenni, és a rajzában a Q4 van felül. Itt meg a Tr1-nek, és az van alul.
Na kinek higgyünk? Én inkább JLH-ra szavazok.
Logika...
A méréskor látott 20kHz-jes el felső, pozitív félhulláma torzított - amikor a felső végtranzisztor próbálja a kimeneti áramot a terhelésen áthajtani. Mivel ez nem sikerül neki a berakott mérések és ábràk szerint - mi lehet a probléma fő oka? ![]() TJ.
Szerintem az, hogy a bootstrap elkó túl hamar kisül, és főleg a táp irányában, mert az a kisebb ellenállás. Én eleve a T3 kollektor ellenállásának a közepére kötném a bootstrap elkót. Vagyis úgy, hogy az R1, R2 kb azonos legyen, persze úgy hogy a nyugalmi áram jó legyen. Ekkor a legnagyobb a bootstrap kör időállandója.
Na jó, ennek kicsit ellentmond, hogy pont magasabb frekvencián torzul a jel. Majd megmérem, ha kész lesz az enyém is. A hozzászólás módosítva: Aug 24, 2021
Ma már azért egyáltalán nem gond taláni bele 120-130 fölötti erősítésű végtranzisztorokat, mindkét pozícióba.
Nem kívánok állást foglalni tranzisztorok bétáját illetően, nem vagyok tudősa kellő mértékben az elektronikák tervezésében, modellezésben.
Csupán szolgaian másoltam a Tervező leírását. A JLH (variánsaival együtt) 800 egynéhány oldalon vesézve ITT. Valóban, az első építésemnél a végtranzisztorok bétája magasabb lehetett, mint a most használtakkal. Nekem ennyit ér ez az áramkör, lehető legolcsóbban hozni azt a szintet, amit jó néhány évtizeddel ezelőtt mutatott. A fülem nem lett jobb azóta - nem dicsekvés...
Szép kis világmozgalom kerekedett a téma köré.
Nem kell állást foglalni semmiben, mert le van írva évtizedek óta a táblázatban, hogy hány ohmos hangszóróhoz, hány ohmos ellenállások szükségesek.
A megfelelelő áram értéke ha nem áll be, akkor lehet végtranzisztort cserélni, mert ami ezt nem tudja azt nem kellene beleerőltetni....TJ.
... és? Ezen olyan 10 éve túl vagyok. Mármint az építésén. Amikor az elsőt csináltam.
Amiket akkor használtam teljesítmény tranzisztorokat, nem adott okot aggodalomra mérve sem. A mostaniakból meg néhány igen. Nincs itt semmi látnivaló... ![]() Elárulom, a rosszul szereplő tranzisztorokkal is simán beállítottam akár a táblázatban látható áram értékeknél nagyobbat is. De nem ez volt a megfejtés. Ui: A beállítás során azok az ellenállás értékek létrejöttek, áramok, de mégsem lett jó a teljesítmény sávszélességet tekintve. 100 Ohm fix és 500 Ohm trimmer van benn a kapcsolásban elejétől fogva. A hozzászólás módosítva: Aug 24, 2021
Akkor sajnos le kell mondjál azokról a végtranzisztorokról amit eddig a fiókodban és máshol találtál, és elvetheted a sz@rból építünk várat elképzelésed is...
TJ.
Nem szívesen mondok ellent, a most felhasznált tranzisztorok 20-25 év voltak a fiókokban, bontottak. Lásd ITT.
...és végül: Mivel lassan a sok bába között elveszni látszik a JLH ![]() A személyes tapasztalatom: 1, Nagy erősítésű pnp és npn meghajtó 2, Nagy erősítésű ( > 100) a végére. Az eltérésű erősítésüket ízlés szerint cserélgetjük egymással alulra-felülre és élvezzük a pár alkatrészből milyen kellemes erősítőnk született. Részemről örültem, ha bárki hasznát veszi a tapasztalataimnak. A hozzászólás módosítva: Aug 24, 2021
Idézet: „A felső végtranzisztor áramerősítését mérted? Mert lehet, hogy ott van a gond, a magasabb frekvenciákon még belép a Cbe nagy értéke -így aztán annyi... TJ.” Úgy látszik kellett egy hét, amíg ezt a hozzászólásomat megértetted, és talán kerülnek belevaló végtranzisztorok abba JLH 1969-be ![]() Részemről befejeztem. TJ.
Udvariatlan lennék, ha nem válaszolnék:
Mint írtam, oda tettem a kisebb erősítésűt...Akkor most ki kivel van? ![]() De mindenben igazat adok - nekem az semmibe se kerül - csupán azt írtam le, amit a saját szememmel láttam, mértem.
Sziasztok.
Szeretném megépíteni a 2000 verziót, mert úgy látom itt a fórumon, hogy az a jobb. Nagyon hobbista vagyok, tehát számolni nem tudok, csak megépíteni ha minden adat megvan hozzá. Ehhez kérném a segítségeteket, próbáltam összeollózni a fórumról, de annyiféle változtatás van hogy nem tudom eldönteni melyik a jó. Amit tudok, hogy a végtranzisztorok ne TO3 tokozásúak legyenek, 4 Ohm -os a hangszóróm, és 10 Watt kimenő teljesítmény elég lenne nekem. Kellene kapcsolási rajz, amin megvannak az alkatrészek értékei, amin már nem kell változtatni, ha van nyák terv, azt is megköszönném. Illetve a táp része is érdekelne hogy akkor milyen teljesítményű legyen, milyen feszültségek kellenek, mennyi puffer kondi, stb. És ehhez mekkora hűtőbordára lenne kb. szükségem? Lényegében egy érdemi összegzés kellene, szerintem másoknak is jól jönne a későbbiekre. Köszönöm ha tudtok segíteni. Üdv
Ha EZT keresed, minden itt van egy kupacban. A gugli elmagyarázza...Sok sikert!
Szia
Nem mert to3 tranzisztor van rajta, meg nem 4 Ohm, és a Google amit magaráz, az az én tudásomhoz édes kevés, az az érdekes, hogy több száz ember megcsinálta, de egy olyan leírás nincs sehol, ami alapján meg lehetne kérdés nélkül építeni.
Kénytelen leszel kicsit beleásni magad az elméletbe is, mert nehéz egy egyszerű hibát is kijavítani, ha nem érted a működését. A TO-3 tok (2N3055) nem szentírás, ha utánanézel, látható egy csomó másfajta tranzisztor, aminek a tokozása kedvedre való.
Ha csak lemásolni szeretnél egyet, akkor keresni kell itt, vagy a neten, ami konyhakész és csak össze kell rakni, de annál is lehet probléma és bele kell kérdezned majd. Segítenek itt sokan, ha kell. A 4 Ohmról annyit, amit én csináltam most a fapados JLH-t, egészen más tápot számolhatunk ki, mert 6 és 4 Ohmra fog dolgozni az éppen soros hangdoboztól függően. Ehhez képest azzal lesz boldog, amit csinálok neki. Ugyanis a számolás egy dolog, aztán az alkatrészek szórása miatt érdemes módosítani. Idézet: „de egy olyan leírás nincs sehol, ami alapján meg lehetne kérdés nélkül építeni. ”Meg lehet, de nagy esély van a hibákra. Ezért kéri itt nem egy topik nyitója, hogy bizonyos alapismereteket, méréseket sajátítson el, hogy segíteni lehessen. Ui: Vagy venni kell egy kit-et, összeforrasztani... A hozzászólás módosítva: Aug 26, 2021
Azért van ez így, mert ezt az erősítőt nem lehet kérdés nélkül megépíteni. Ez egy olyan áramkör, amit "el kell találni", és bizony a többségnek nem sikerül.
Határozott véleményem szerint, épeszű ember semmilyen energiát nem fektet egy ilyen bizonytalan kimenetelű feladatba.
Még egy fontos dolog: Ennél a változatnál semmiféle hangszóróvédelem nincsen!
Hogy melyik erősítő változat jobb, azt mindenki a saját ízlése, igénye szerint dönti el és ez nem szentírás. Az ős JLH-t nagyon sokan a biztonsága, egyszerűsége és az olcsósága miatt is választják. Egy idegen honlapról: Idézet: „Szia Terry. Az állandó áramot 1,9 amperre állítottam. Ezt pusztán az erősítő válaszának különböző tesztfrekvenciákon és kimeneti szinteken történő megfigyelésével sikerült elérni, nem túl tudományos, tudom! Az enyém is főleg az eredeti cikk alapján készült, de különböző tranzisztorokat használ. Követtem a kimeneti pár Hfe -jével kapcsolatos tanácsokat. A 2N3055 -ös sorozatom legalacsonyabb Hfe -jét használtam felső tranzisztorként, hogy megpróbáljam 0,1% alá csökkenteni a harmonikus torzítást . A bemeneti áramkörbe beépítettem a 2 ellenállást és 330 pF kondenzátort tartalmazó roll -off szűrőt is. Van egy Radford torzulásmérő készletem, ami valahol leselkedik, ezért érdekes lenne ezt kiásni és méréseket végezni valamikor. Egyetértek azzal, hogy ez az erősítő nagyon jól hangzik. Nagyon hiszek abban, hogy a dolgok a lehető legegyszerűbbek legyenek, ez az egyszerűség csak fokozza ennek az erősítőnek a vonzerejét.”
Sziasztok sikerült a gerjedest megszüntetése az épített Jlh-n külön raktam a tápegységet és a hálózati védő föld ott van lekötve onnan csak a trafó váltó feszültségét és annak a nulla pontját vittem az erősítőbe azt kötöttem a jell nulla pontjával össze 10ohmos ellenállással igy most nulla zúgás van az rca kábelen az árnyékolás az erősítő elott rca ról lekotve működik rendesen. Köszönöm az írásokat azok segitettek.
Ezt a szörnyűséges Google fordítót nem lehetne mellőzni? "torzulásmérő készlet valahol leselkedik"
Alkotó: abszolút egyetértek veled. 2021-ben rendelkezésre álló korszerű félvezetőkkel sokkal jobb erősítő építhető, sokkal kevesebb bizonytalansági tényezővel, ami egy kezdőnek tökéletes. Ehhez az erősítőhöz igen csak szükség van gyakorlati ismeretekre, meg eredeti NOS tranzisztorokra, amik 30-40-50 évesek, nem pedig mai kínai hamisítványok.
Sziasztok.
Köszönöm a sok választ. Értem. Szóval ennél vannak egyszerűbben összerakható erősítők. Akkor mit ajánlatok, lemezjátszóhoz, hogy ne az erősítő hangminősége legyen a gyenge láncszem? 4 Ohmos a hagfal, és nem kell több 10 Watt teljesítménynél. Régi tesla lemezjátszó hangfalhoz kell.
JLH 1969, lásd előző oldalak.
Remélhetőleg csak végerősítésre van szükséged a lemezjátszó vagy kristály hangszedős, vagy mágneses és van beépített RIAA elektronika benne, vagy mellette.
Pl.: ebben a topikban: Bővebben: Link
Igaz, hogy több, mint 10W, de semmilyen beállítást nem igényel, első rúgásra indul és szépen szól. Bővebben: Link A hozzászólás módosítva: Aug 26, 2021
Erősítő , hűtőborda hozzá , ha kell hangszínszabályozó.
Ha a RIAA korrektor nincs beépítve, akkor még azt is érdemes nézni valahol. Meg tápot kell adni nekik. Ha kit-ben veszed meg, akkor még az építés öröme is adott. A hozzászólás módosítva: Aug 26, 2021
|
Bejelentkezés
Hirdetés |





Találtam egyet közben a lomosban és TESLA 


Én inkább JLH-ra szavazok. 







