Fórum témák
» Több friss téma |
Fórum » Erősítőhöz való hangsugárzó védelem (koppanásgátló)
Témaindító: Thom, idő: Márc 14, 2006
Témakörök:
A relé lábain 6,12v van
Relé csere megoldotta a problémát,de viszont ha a bemenetre adok 12v-ot ,akkor nem old a relé.
Na mindegy nem kínlódok vele,inkább csinálok egy bevált kapcsolást.
Ha elfogadsz egy tanácsot..
Rossz az irány! Inkább keresd meg hol van elhibázva a dolog, abból többet tanulsz. Mert ha a "bevált kapcsolás" sem fog működni, akkor ismét újat fogsz keresni?
Nem baltáztam el semmit minden a helyèn van.
Igen van bevált kapcsolás amiből jópárat kèszítettem s mind azonnal működött. Erre csak kíváncsi voltam de ezentúl elkerülöm ezt a kapcsolást messzire.
Szevasz!
Jó lenne tudni mit mérsz a T3 bázisán, és emitterén a földhöz képest, akkor amikor 12 V-ot adsz a bemenetre. Üdv. M. A hozzászólás módosítva: Szept 6, 2021
Általában nem célszerű abból kiindulni, hogy "minden jó", pláne ha valami nem jó.
Nekem van olyan emlékem, ahol ehhez a panelhez látszólag nagyon hasonló, az elvárások szerint működött.
Ez nem műszaki megfontolás, hanem előítélet..
Idézet: „A relé lábain 6,12v van” A fényképen lévő relék 12 V-osak, talán emiatt nem húznak be? A hozzászólás módosítva: Szept 6, 2021
A fénykép nem az építő által készített áramköré, hanem egy letöltött fotó.
Nem tudjuk a tényleges építés látványban milyen.
Helló!
Át terveztem s átrajzoltam a koppanásgátló kapcsolását,s így már tökèletesen működik. E szerint a rajzzal volt gond mègis csak. A kètelkedők kedvèèrt miszerint van hogy minden jól van beültetve,s mègsem jól működik. Eszerint a nyákterv hibás. Olvastam hogy nagyobb hangnál a piros led elkezd a zene ütemère villogni s a relè is kapcsolgat,ezt megcáfolom,mert ez nem üzemszerű működès, s akár már 12v nál is protektel holott ebben is volt eltèrő vèlemèny. Protect jelzèsnèl a zöld led elalszik az nyomba kivilágít a piros led,s a relè azonnal bont. Szerintem így működik rendesen. A hozzászólás módosítva: Szept 10, 2021
A kapcsolást módosítottad, vagy csak a paneltervet?
Ha az előbbit, akkor oszd meg a fórumot olvasókkal is a jól működő áramkör rajzát.
Csak a nyáktervet módosítottam,de persze mindenkèpp felteszem mai nap folyamán.
Kèzzel rajzolt,de így biztosan működik.
Azt hiszem innen lelehet másolni.
Csak Layout 5.0-ám van. Ha kiteszed PDF-be, vagy JPG-be, vagy akármibe, megrajzolom neked.
Üdv! Mellékelem az "ez lesz" fájl képét, mert a kolléga nem ismeri a Sprint-Layout-ot.
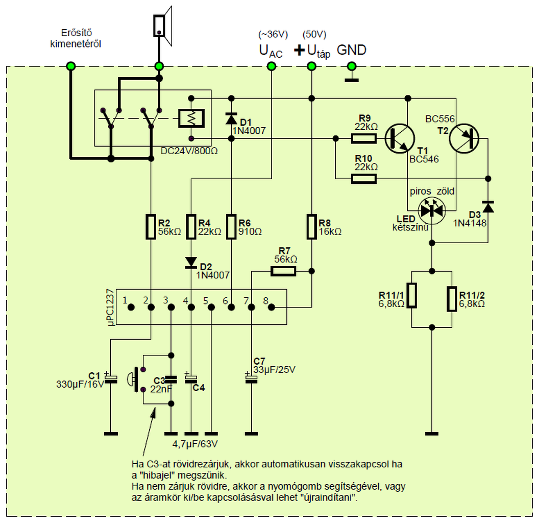
Kapcsolási rajz. Az R6 helyére valószínűleg kisebb értékű és főleg nagyobb terhelhetőségű alkatrész kerül.
Szia! Köszönöm!
Már csak azt kellene tudni, hogy Omron vagy Schrack és ezek milyen tekercs-feszültségűek? Van-e segédtáp, mekkora feszültséggel és milyen? Csúszósarus legyen a kimeneti- és egyéb csatlakozó, sorkapcsos, vagy fixen akarja-e beforrasztani? Két színű LED legyen, vagy külön zöld és piros?
Szia!
Néztem a rajzot és összehasonlítottam a Kopp_3 kapcsolási rajzával. A NYÁK-on a T2 collectora és a FET Gate között van 1 dióda, amit nem láttam a kapcsolási rajzon. Ennek mi a szerepe?
Szia! A NYÁK-on két független hangszóróvédő áramkör van, egyetlen közös pontjuk a tápfeszültség figyelő. A kapcsolási rajzon a T4 pozíciószámú tranzisztor felel meg a NYÁK-on a T2-nek. A diódák biztosítják a DC védelem független működését.
Értem, köszönöm. Akkor, ha egy védő áramkört használok, de 3 relével (2.1-es rendszerhez készítem), akkor ezekre nincs szükség. Ha 3 relét kötök rá az befolyásolja a működését a védő áramkörnek? (Mintha egy korábbi hozzászólásodban azt olvastam volna, hogy az érzékenysége változhat a több csatorna figyelése miatt.)
A plusz csatornától valóban csökken az érzékenység, de nincs gyakorlati jelentősége, hogy legkisebb érzékelt egyenfeszültség 1,8 V-ról 2,4 V-ra növekszik.
Sziasztok!
Azt vettem észre, hogy a UPC1237-es védelem lekapcsol, ha kontakthibás az erősítő bementi kábele. Ez normális? Most használom először ezt az IC védelemre és nem nagyon ismerem, de pozitív tulajdonság, ha védi a hangszórót ilyen esetben is.
Sziasztok!
Azon gondolkodtam, hogy mikrovezérlővel monitoroznám az UPC1237-es áramkört. Az állapot visszajelzés ugye adott, piros vagy zöld LED. Ez eddig sima ügy, viszont én azt szeretném, ha túlmelegedésre is leoldana a védelem. Tud valaki valami megoldást, hogy külsö jel hatására a védelem aktivzálódna?
Ha már van uC, minek az UPC1237 ?
Hello! Ott van az IC 1-es lába szabadon, azt erre szánták. Adatlap elég elnagyolt (vagy én), a küszöbérték van feltüntetve, de vélhetően a tetstre kell húzni, hogy aktiválja a védelmet.
Nem testre kell húzni. Áramot kell küldeni rá, tipikusan 1mA körülit (max. 3mA)
Szia. Két okból is:
- olyan szinten nem tudok programozni hogy egy komplett védelmet készítsek - az uPC-s áramkörök készen vannak
Bimetallos kapcsoló, és egy soros ellenálláson át az 1 portra.
A hőmérsékletet egy modul mérné, így a bimetall kapcsoló nem jó. A magas hőfok "jelét" pedig a mikrokontroller adná az uPC-nek
|
Bejelentkezés
Hirdetés |













