Fórum témák

» Több friss téma
Fórum » Elektronikában kezdők kérdései
- Ez a felület kizárólag, az elektronikában kezdők kérdéseinek van fenntartva és nem elfelejtve, hogy hobbielektronika a fórumunk!
- Ami tehát azt jelenti, hogy a nagymama bevásárlását nem itt beszéljük meg, ill. ez nem üzenőfal!
- Kerülendő az olyan kérdés, amit egy másik meglévő (több mint 17000 van), témában kellene kitárgyalni!
- És végül büntetés terhe mellett kerülendő az MSN és egyéb szleng, a magyar helyesírás mellőzése, beleértve a mondateleji nagybetűket is!
Lapozás: OK   3645 / 4061
(#) Lamprologus válasza Alkotó hozzászólására (») Szept 17, 2021 /
 
Diagram beszúrása - Diagram típus Pont (X Y)
(#) Alkotó válasza Lamprologus hozzászólására (») Szept 17, 2021 /
 
Köszönöm, azt hiszem megtaláltam.
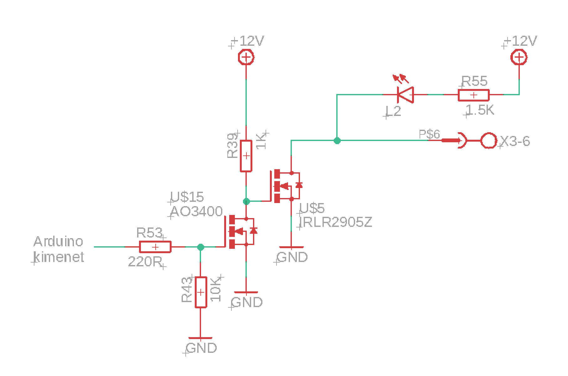
(#) atiotezer hozzászólása Szept 17, 2021 /
 
Sziasztok

Ez így működőképes?


Köszönöm.
(#) Bakman válasza atiotezer hozzászólására (») Szept 17, 2021 / 1
 
Igen, működőképes, csak pazarló. Ha már mikrokontroller kimenet, akkor a programból egyszerűen átírható a kimenet vezérlése aktív alacsonyról aktív magasra, így az első fokozat (AO3400) akár el is hagyható.
(#) Epu2 válasza atiotezer hozzászólására (») Szept 18, 2021 /
 
Szerintem nem. A kimeneti 3,3V annyira le van osztva, hogy az első MOSFET csak lesni fog.
(#) kendre256 válasza Epu2 hozzászólására (») Szept 18, 2021 /
 
Szerintem elnézted valahogy, mert szinte semennyire nincs leosztva (a 10k-hoz képest a 220 Ohm mintha ott sem lenne). Az a fet pedig már 2V gate feszültségre kinyit.
Nézegettem az IRL2905 adatlapját, valószínűleg 3V-al is vezérelhető (nem tudjuk mekkora áramot kell kapcsolnia), és így kihagyható az első fet, ahogy Bakman írta.
(#) Epu2 válasza kendre256 hozzászólására (») Szept 18, 2021 /
 
Igazad van. Bocsi! Benéztem.
(#) Tambi hozzászólása Szept 20, 2021 /
 
Kedves Fórumtársak!
Most épülő 20 A-es tápegységemhez hálózati LC szűrőt szándékozom alkalmazni, mely 2x10000µF elkóból, és közöttük 40 mHy induktivitásból állna. Számításaim szerint a brumm 20 A-nél 6 mV (!) körül alakulna.

Ez talán csak akkor lenne igaz, ha az induktivitás hipersil magjában a mágneses indukció nem haladná meg az 1-1,5 Teslát... A számított érték az adott vasban 12,5 T 20 A-nél...

Ez megengedhető, vagy így olyan lesz, mintha ott sem lenne az induktivitás?

Köszönöm szépen.
(#) Gafly válasza Tambi hozzászólására (») Szept 20, 2021 /
 
Megértem a problémát és jó hogy gondoltál rá.
Szerintem tudod Te a választ:
Ennyire brutálisan túlgerjesztve olyan mintha ott sem lenne. Légrés kell, de akkor sokkal több menet kell, nagyobb vas és talicskával fogod csak szállitani...
(#) rectamas válasza Tambi hozzászólására (») Szept 20, 2021 /
 
Légrést használj, és/vagy nagyobb vasmagot. Így rosszabb, mintha ott sem lenne az induktivitás, a telítés miatt sok felharmonikus keletkezik.
(#) Suba53 válasza Tambi hozzászólására (») Szept 20, 2021 / 1
 
Az egyenirányított 230V-ra akarsz 10.000µF elkókat rakni? Nem olcsó mulatság.
Miért fontos ott a 6mV brumm? 325V DC 20 amperrel a táp kimenete?
(#) jan5650 hozzászólása Szept 20, 2021 /
 
Sziasztok!

Egy projektben futottam össze a TO220-as tokozású LF50CV-vel. Áramfelvétele az eszköznek ~120-200mA között mozog. A bemeneti feszültséget stabil tápról kapja meg, egészen pontosan 6V-ot. Kérdésem a következő lenne:

- Kell-e bárminemű hűtés pluszban az IC-re, vagy ezt az áramot el fogja bírni a gyári bordával? ~1 V-ot ejt az eszköz és 200mA megy át rajta állandóan, de még a peak sem megy 300mA felé.

- Sajnos úgy lett tervezve az eszköz, hogy a bemeneti oldalról hiányzik a kondenzátor, mondván hogy úgyis stabil tápról kapja az áramot. Viszont az LF50CV után már van egy 100 nF-os fólia kondenzátor... Ez így elfogadható? Vagy mindenképpen kell elé kondi? Egyáltalán ami utána van elegendő?

Elektronikában nem vagyok túl erős, ha lehet a válaszokat ennek megfelelően kérném

Köszönöm!
(#) Epu2 válasza jan5650 hozzászólására (») Szept 20, 2021 /
 
Plusz hűtés nem igen. Már egy TO99-es tok is elbír ennyit, pedig milyen pici. A stabil táp kimenetén alapból van kondenzátor a kimenetre sem kell puffer. Csak a gerjedés megakadályozása a cél.
(#) Tambi válasza Gafly hozzászólására (») Szept 20, 2021 /
 
Köszönöm szépen kedves Barátaim, hogy ismét fejemen találtátok a szöget...

Időközben leltem egy SM102b, 300 VA-es hipersilt. Ha az AL 4000 nHy/menet2 körül lenne, akkor számításaim szerint 40 menet 6,4 mHy körül alakulna, és 7 A-nél lenne az indukció 1,76 T. Ha a kondikat megnövelem 20000-20000 µF-ra, akkor 7 A terhelésnél 74 mV lesz a búgófeszültség. Amatőr gyakorlatomban nem is emlékezet ekkora áramigényre, kivéve az akkumulátor töltését, ott meg nem nagyon izgat...

Köszönöm szépen még egyszer!

U.i.: A táp 2x80V, 10+20 A-es, disszipatív, 5 voltonkénti előválasztós lesz. Ha lesz...
(#) Tambi válasza Gafly hozzászólására (») Szept 20, 2021 /
 
És a lényeg: szerintetek jól számoltam???

Köszönöm szépen!
(#) jan5650 hozzászólása Szept 21, 2021 /
 
Köszönöm a gyors választ.
Akkor ezek szerint a hőmérséklettől nem kell tartanom, a beszerelt 100 nF-os kondi pedig kárt akkor ezek szerint nem okozhat.

Másik kérdésem: ha egy eszközt párás helyen használnak, akkor a NYÁK lapot mivel kezelhetem le biztonságosan oxidáció ellen. Egyáltalán ez működhet úgy, hogy a nyáklapot kiveszem a dobozból, lefújom valamivel, visszateszem és már védve is van?

Most áll bent egy rendelésem a Hestore-nál, tudnátok onnan linkelni ilyen védőspary-t, mert akkor hozzácsapnám a kosárba...

Nagyon szépen köszönöm!
A hozzászólás módosítva: Szept 21, 2021
(#) Epu2 válasza jan5650 hozzászólására (») Szept 21, 2021 /
 
Mezei akril lakkot használok. Később a forrasztás problémás, de száradás után jól véd.
(#) Bakman válasza jan5650 hozzászólására (») Szept 21, 2021 /
 
Tedd az érzékeny részeket légmentesen záródó dobozba. Plastik 70 jól védi a vezetősávokat, könnyű vele dolgozni de ettől még az alkatrészek (lábai) korrodálódhatnak.
(#) jan5650 válasza Epu2 hozzászólására (») Szept 21, 2021 /
 
A lakk számomra is szimpatikus megoldás lenne. Tehát ha jól értem miután minden forrasztással, javítással végeztem fogom, és az egészet telibe fújom?

Arduino, pár ellenállás, fólia kondik, csatlakozók, fesztab ic van csak a nyákon.
Az arduinora is fújhatom telibe?
(#) Bakman válasza jan5650 hozzászólására (») Szept 21, 2021 / 2
 
Fújhatod telibe az egészet, ha már nem akarsz módosítani rajta.
(#) kendre256 válasza jan5650 hozzászólására (») Szept 21, 2021 / 1
 
A csatlakozókat burkold le (és ha van rajta pl. potenciométer, azt is), a többit lefújhatod. A mozgó, érintkező alkatrészeknek árthat a lakk, a többinek nem. Akár több rétegben, vastagon is lefújhatod, én is csináltam már ilyet, erdőben használt áramkörrel.
(#) Tambi válasza rectamas hozzászólására (») Szept 21, 2021 /
 
Bocs, ismét itt vagyok...

Az SM102b-re kísérlet képen tekertem 38 menetet (ilyen hosszú volt a huzal). Ebay-os univerzális induktivitásmérő 53 mHy-t mér (AL~40.000!!! lenne), a garanciális bolti MAX25304 mHy állásban nem képes megmérni, Hy állásban 0,003 Hy-t mér. Az "etalon"ként használt bolti 10 mHy-t mindkettő 9,9 mHy-nek méri.

Hol a hiba??

Köszönöm szépen!
(#) tbarath válasza Tambi hozzászólására (») Szept 21, 2021 /
 
Szerintem a Hy-ben (bocs, de nem tudtam kihagyni)
(#) Tambi válasza tbarath hozzászólására (») Szept 21, 2021 /
 
Igazad van Tbarath! Én még "H"-nak tanultam (ha megtanultam volna...), de egyre többször találkozom a "Hy" "mértékegységgel", sőt, mi még tanultunk "daN/cm2 (deka Newton) is. Hát persze, hogy eltévedek ebben a "computeres - gitáros" világban...
(#) Ge Lee válasza Tambi hozzászólására (») Szept 21, 2021 /
 
A hiba ott van, hogy mezei olcsó induktivitásmérő, vagy multiméterbe kiegészítő funkcióként meglévő ami egyetlen frekin (1KHz) képes csak mérni (a régi analóg mérőhidakat is beleértve), azokkal nem lehet a vasmagos induktivitásokat megmérni, ugyanis azokat 50-100Hz-es frekin kellene mérni, de azt a műszer nem tudja. Nagyjából a legolcsóbb ami tudja az a DER EE DE-5000.
Szóval ha ki is ír valamit a műszered, az az érték biztos hogy valótlan. Ha érdekel holnap majd mutatok példát is.
(#) Macsek71 hozzászólása Szept 21, 2021 /
 
Fórumlakók !

Egy olyan eszközre lenne szükségem, ami egy (másik szinten lévő, kábellel jól elérhető) ajtó kinyitásakor rövid hangjelzést, illetve az ajtó nyitva tartása alatt fényjelzést adna.

Létezik ilyen gyári (nem vészes árú) eszköz ? Milyen néven kell keresni ?

Köszi M.
(#) proli007 válasza Macsek71 hozzászólására (») Szept 21, 2021 /
 
Hello! Lehet ilyesmit bagóért kapni. Ez ugyan nem tudja egészen azokat a funkciókat amit szeretnél, de alapvető dolgok benne vannak. Úgy mint a mágnes, a Reed kontakt, és a nyikorgó. Ha ezt kiegészíted a mellékelt áramkörrel, akkor azt fogja tenni amit szeretnél. 10uA alapfogyasztásával, egy 9V-os elemről akár 20000 órát is működhet (ha nem nyitnák ki az ajtót).

Door-Beep.png
    
(#) Ódenka hozzászólása Szept 22, 2021 /
 
Talán ide is jó lesz.
Kishamisok

kishamis.JPG
    
(#) Ge Lee válasza Ódenka hozzászólására (») Szept 22, 2021 /
 
Ajaj... Letorkolltak itt minket már többször is a "hozzáértőbbek", hogy ilyen hogy félvezető hamisítás nem létezik, mi találtuk ki, meg egyébként se értünk hozzá azért megy tönkre...
(#) Kovidivi hozzászólása Szept 22, 2021 /
 
Hello.
Ezt a krimpelni való hüvelyt hogyan tudnám a leggyorsabban/legegyszerűbben levágni a gyűjtő csíkról?
Köszi.
Következő: »»   3645 / 4061
Bejelentkezés

Belépés

Hirdetés
XDT.hu
Az oldalon sütiket használunk a helyes működéshez. Bővebb információt az adatvédelmi szabályzatban olvashatsz. Megértettem