Fórum témák
» Több friss téma |
Köszönöm szépen, látom megérte vele dolgozni
Nem mondom megdolgoztál vele!
Annyira jó lett, hogy színvonalába nem tudnék semmit hozzátenni. De talán nem is kellene.
Fiatal korom óta zenebarát vagyok. Szóló hangszer, zenekar egyre megy. Tapasztalatom szerint a
technika fejlődésével jelentősen nőttek az adott előadó, és az adott darab megszólaltatási lehetősége. És ez műfajfüggetlen. De ez egy rendszer valójában. Van egy szerző az egyik végén, és van egy hallgató a másik végén. Ajánlatos, hogy ezek klappoljanak, mert különben adódik a nemtetszés, ami nem jelent persze ellentétet, legfeljebb illesztetlenséget, ha műszakilag akarnám ábrázolni. Alapvetően elkülönül a hordozón kiadott zenemű, a koncert változatánál. Mindkét esetben beszélhetünk előnyökről és hátrányokról. Egy viszont biztos, hogy egy nagy zenei élmény létrejöttéhez kell a csillagok egyben állása. Az érzések keltéséhez alkalmas zenedarab, az arra alkalmas előadó, a technikailag megfelelő háttér, és a mindehhez megfelelő, hallgatóság. Értem ez alatt az előzőekben írt, két végére gondolva. Mind ez persze nem kötelező senkire nézve! Mindenki úgy tölti a számára „engedélyezett” életét, ahogy neki jól esik. Az ember élete nem hosszú, így az idő rövidsége miatt menthetetlenül sok dologból kimarad. Így voltam én a Foo Fighterts-el. Véletlen volt, mivel a hétköznapok rohanása, más dolgok időigénye meghatározó az ember életében. Az akkori letöltéseim között volt egy SACD velük. Valamikor egy- két nappal utána hallgattam meg. A rockzenében ritka igényességgel készített albumot egybe hallgattam meg elsőre. Pár nap alatt leszedtem az elérhető dolgokat róluk, hogy méltányosan kiválogassam a magam számára. De hát ezt tettem annak idején a Genesissel is, meg Csajkovszkijjal is. Egy életmű feldolgozásával sok új információhoz lehet jutni. A Foo Figters esetében ez volt a Nirvana, Csajkovszkijnál Schnittke, és amikor a Schnittke kóruskoncsetóját előadták a Mátyás- templomban a nagyar rádió énekkarával, a kórusmű vetített szövege, ami lehetőséget adott a zeneművel a jobb kontaktusra. Foo Fighters, David Grohl 260 millkójáért igencsak megdolgozott. Hosszú évek megannyi konzertjéből származnak. Annak idején, amikor megismertem őket, épp itt jártak 20 év után. Sokat gondolkodtam, hogy megtehetem e, hogy kimegyek, mert nekem drágácska volt a beugró. Végül is megtettem az utolsó pillanatban. Úgy voltam vele, mint a hívők a templomba menetellel. Tudtam mivel kell számolnom. Már nem is tudom, talán a Cseheknél, Szlovákoknál játszottak előző nap. 1-2 napos eltéréssel voltak a fellépéseik a náluk szokott hangerővel. Ezt azért írtam meg, hogy valahogy jellemezzem egy zenehallgatási „rendszerben”, mondjuk egy fejhallgató erősítőben rejlő lehetőségeket azzal, hogy ha a Foo Fighters lemezt meghallgatok fejhallgatóval, ott egyesével hallom a gitárok játékát akkor is, ha torzítóval mennek, hogy melyikük épp milyen hangokat fog a húrokon, és amikor ez egybecseng, és hogy azzal épp mit akartak elérni. A koncertek meg a személyes találkozók helyszínei a rockzenében. A hangerő arra való, hogy elkenjék vele a fáradságból származó hibákat. És ehhez nem célszerű egy hallgató elemző képessége. Az EVAmp bejáratása közben akad ez az, mondjuk egy ACDC is részletesebben szól minden hepaj ellenére. És a részletek jobban megmutatják, hogy mit is tudnak zeneileg. A képeken az én „Japán képeim”.
A vége előtt eggyel….
Fejhallgató erősítő építés kapcsán sok bejáratási tapasztalatom van. Ami miatt ezt megemlítem, hogy egy estleges vásárlás esetén segítsek a választásban. A bejáratások időigényesek, és némi figyelem sem árt közben. Van egy pár naplóm is ezzel kapcsolatban, mert ki tudja mindezt fejben tartani. EVAmp 150 óráig tapasztalat, hogy eddig nem érzékeltem ennyi finom részletet. Ezt úgy próbálnám ábrázolni, hogy a térben a részleteknek is aurája van, nem csak hallani ott valamit. Ebből adódik az egész hangkép széltében, mélységében. Jelen helyzetemben a Maxell, és a HD650 a kontrol. A Maxell a jellemzően üzemelő, mivel sokat megy magában, és új építés. Amikor meg felteszem, tájékozódom, meg, ha épp sikerül, hát elégedettkedek. Meglepett, hogy az EVAmp építésem mennyire kritikus az előzőekhez képest. Nem csak a műsorra, hanem a hallgatóra nézve is. Jól érezhetővé teszi a Maxell gyengéit, akár frekilyuk, vagy doboz rezonancia hangsávja, mert ez nem lehet az erősítő tulajdonsága a hallott linearításhoz képest, mivel nem szelektív erősítő. Aki nem rendelkezik elég tapasztalattal, bizony nem könnyű helyzetben van, mikor új hallgató vásárlásra adja a fejét. Ezért javasolnám , ha lehetséges a kiszemelt fejhallgató meghallgatásakor, hogy bejáratott darab legyen, és legyen lehetőség a saját készülékkel történő kipróbálásra. És amikor az új változatát otthon a fejedre teszed ne csodálkozz, ráérsz 2-300 óra múlva. Akkortájt fog hasonlítani a boltban hallottakhoz. Ebből persze az következik, hogyha egy új fejhallgatót teszel a fejedre (bejáratatlant) nem fogod megtudni, hogy az mit tud. De ha hónapokig nem használod akkor is el fogsz csodálkozni, hogy szól… Vagyis előtte egy ideig járasd, mielőtt a füledre teszed. Ennek ideje a használaton kívüli idő, és a típus függvénye. Persze ez nem azt jelenti, hogy egyáltalán nem fog szólni, de ne másban keresd a hibát, ha akkor elégedetlenkedsz majd a hangját illetően.
Már megint egy véletlen….
Mostanság csak a baloldali kapcsolót használom, mivel csak az EVAmp megy. Általában előbb az erősítőt kapcsolom ki, és utána a tunert. Épp egy klasszikus ment a Bartókon. Valami húrosat pengettek egyenletes tempóban vonós aláfestéssel. És bekövetkezett, amit más nézőpontból már említettem, amikor kikapcsoltam, és maradt a táp 4x24000uF, mint a táp. Hát pár másodpercig semmi változás. Valahogy megérzésből hagytam a fülemen a fülest, és így az aktuális zenemű segédletével hallhattam, hogy milyen, mikor a tér síkba megy át, mielőtt összeomlik a hangzás. Az biztos, hogy nem bántó hallgatni, viszont poszterré válik a tér. Ebből következik, ha a cél egy „sima” hangzás (háttérzene), akkor minimumra célszerű a pufferértéket venni, mert a kisebb dinamika ebben segíthet. És evés közben jön meg az étvágy…. Milyen lenne egy olyan erősítő használhatósága, ahol a pufferérték változtatható lenne, az adott alkalomhoz, vagy felvételhez, annak megfelelően……
Konyec ?, Ende?, azaz itt a vége,
fuss el véle, ha nem fáj a térded, mint az enyém…. Aminek eleje van, csak idő kérdése, hogy mikor ér véget. Ennek a projektnek ebben a témában most. Azonban ez csak része volt a készülő DAC-nak, amit majd a Sztereó DAC topikban szeretnék közölni. Ez olyan kettő az egyben konstrukció, nevezzük társbérletnek. Az EVAmp-ot jelenleg olyan 180 órát járattam. Kácsáék szerint, occ silver vezetéknek legalább 200 óra dukál. Csak kedvcsinálónak, a közölt készülék hangja még metálos egy kicsit, de azért jelenleg is kínál élményeket, még a Maxellal is. Nem rég botlottam bele Faragó Judi István által előadott Elvis számba. Hát kikötött, mint Gulivert a törpék. Persze a zenei téma, az előadó, és a hangmérnök kiválósága nélkül könnyen szabadultam volna. Hogy egy acélszállal milyen zeneiséget lehet produkálni… Hogy milyen mikor az ember előtt valaki neki gitározik, csodás kizengéssel, a hangszerből kihozva amit csak lehet, a számnak illő érzékenységgel játszva azt…. És az ember nem tudja, hogy a zenei témát csodálja, vagy a hangszer hangját önállóan….. Nemrég diskurzáltam egy fórumtársunkkal hallgató témában. Ő azt mondta, nem kedveli a hallgatókat, mert a két füle közötti zenebona idegesíti. Jobban kedveli a hangfalas, asztali rádiós zenehallgatást. Én ezt nem akarom vitatni. Magam is szoktam ehhez hasonló megoldást választani. Azonban amit jelenleg az EVAmp produkál, az nem ilyen. Azaz, ha úgy vesszük a két fül tere középen van, mindez jelentős térben a hozzátartozó mélységgel. És amikor „belehallom magamat a térbe”, akkor, mintegy belesüllyedek abba , és úgy érzem, hogy az körülvesz. Persze bizonyos felvételek esetén. Most semmilyen következtetésre nem mernék vállalkozni az EVAmp bejáratás utáni hangját illetően. Anno a FH6, FH6-TB300 is hasonló elvek szerint készült. A FH6-ban Jantzen silver kondik voltak, és ezüstözött tömör rézkábelekkel volt huzalozva. A FH6-TB300-ba már Jantzen silver gold becsatoló volt, és már volt benne occ silver huzalozás is. Most viszont ehhez képest három eltérés is van. A tápok jelenlegi kivitelezése, a visszacsatolás kapacitásának tagolása, és a Dale CPF ellenállások tekintetében. Azt, hogy ezek külön-külön milyen változásokat jelentenek, azt ne kérdezze tőlem senki, mert engem csak a végeredmény érdekel. Azonban van egy olyan érzésem, hogy mindenért kárpótolni fog a végső eredmény, hiszen ennek hallható jeleit mutatja a készülék jelenleg is. Vissza a jelenbe, a hátralevő munka még jelentős. Elfogyott az összes eddig elkészített 1mm-es tömör ezüstözött huzal. Körülbelül még legalább ennyi, amit készíteni kell. A hálózati kapcsolók bekötése éjszakai műszakba nyúlt. A huzalok sprődsége, a hely szűke, no meg a hármas kötés forrasztása élményszámba ment. A kapcsolók visszajelző glimmje kellemesen melegedett, de bátran lefeküdtem, és felkelve jó érzés volt, hogy a kapcsolók egyben voltak, és nem voltak melegebbek. Viszont most nincs nagy meleg. És nem szoktunk a lakásban csontig tekerni a radiátorokat. Talán 30 cm volt az újonnan beépített új huzal hossza, és mégis, ahogy az előzőekben, kismértékben ugyan, de üveghangú lett. Ez már ilyen ennél a kábelnél, de mikor bejáródik, fokozza a részletességet. Gondolkodom még egy prímér biztosítékon, majd meglátom. Ha az időm engedi, folytatom a DAC-tápokkal, de azt már, mint írtam a Stereo DAC témában lesz olvasható. Aki teheti, és érdeklődése is van spéci hangzásra, annak csak ajánlani tudom az efféle építési megoldást!
Epilógus1
EVAmp 300 óra után… Megjöttek az igazán magasak és mélyek, de még ingadozik a hangkép átviteli sávja. Ezzel együtt pár elgondolkodtató akusztikai gondolat. Ami nem igazán szerencsés a hangzásban, annak mi lehet az oka…. Az eddig tapasztalt változásokból mennyiért felel a hallgató, és mennyi az, ami erősítő bejáródásának tudható be. Mert az eddig is tapasztalható dinamikatöbblet eléggé anyagpróbáló lehet egy hallgató számára. És mindegy, hogy alacsony, vagy magas jelszintről van szó, az anyag reakciójára tekintettel, a különböző frekvenciák esetében. De ez így tudálékosnak hangzik. Egyszerűen fogalmazva, ha van függöny, az milyen anyagból van, és mi hallatszik át rajta. Átmennél e rajta, mert jó, amit hallani előtte, vagy nem poén az egész. Nos, az EVAmp jelenleg elhúzatná ama bizonyos függönyt, ha halkan hallgatom. Most már egyértelmű, hogy a HD650 nem igazán jó társa a 300 ohmja miatt. Nem a hangerő miatt, hanem mert, nem illeszkedik jól hozzá. A FH6-TB300 +-24 voltja valamivel szerencsésebb volt. Azonban ezeket a különbségeket nem mindenki érzékelné, mivel lehet, hogy pont ezt tartaná kellemesnek benne. Azonban a FH6-TB300-hoz képest távolságtartóbb. A hangerőváltozásokra jelentősen reagál mélységben. Értem ezalatt az eltávolodó hangképet. Ebben jelentősen meghatározó az adott felvétel milyensége. Egy zenemű ideális leképezésének sok akadálya van. A két végén a hangmérnök és a zenehallgató a maga rendszereivel, és elképzeléseivel. Az elszánt amatőr küzdhet az élethűbb hangzásért, de így is úgy is, előbb-utóbb, korlátozva lesz a technika jelenlegi adottságai miatt. Nem szeretnék hangmérnök lenni, mivel, mint általában, az üzleti érdek eleve háttérbe szorítja a minőségi hangfelvételt. Vonatkozik ez már az adott épület akusztikai képességeire is. És a többi már csak akusztikai maszatolás. És ez nem eleve szándék, nevezném inkább tüneti kezelésnek. Akinek van audiofil tapasztalata, az nem használ hangszínszabályzót, mivel annak gyakorlatilag nincs lineáris állása. Talán így érthetőbb egy zeneterem utólagos akusztikai korrekciójának eredménye, az élethűség szempontjából. Műszerek a két végen…. Akik az élethűségre vadásznak, megtapasztalhatták, hogy a bemérések eredménye nem azonos a hallgathatósággal. Azonban a hangmérnök is csak viszonylag támaszkodhat az előtte lévő műszerekre. A fülén lévő hallgató alapján tájékozódik hallása alapján, és korrigál vissza a szabályzókkal. Jól hangzik, ha valaki beszél idegen nyelvet. Mondogattam a fiaimnak, ha valaki ki akar menni külföldre dolgozni, annak nem elég a nyelv ismerete, mert ott a koldusok is beszélik azt. Ezt azért írtam, hogy valahogy kifejezzem a hangmérnöki állás mélyebb problémáit. Igen hasznos lehet ilyen állásban komolyabb zenekultúra ismeret, esetleg egy kis esztétikai alapismeret. Mindez használhatna a meglévő régebbi felvételek összevissza elkorrigálásának elkerülésében. Értettem ez alatt azokat a „szakembereket”, akik rögzítéssel foglalkoznak, és nem mondjuk hangosítással. A kivitelezésem szerinti EVAmp igen érzékeny a felvételek minőségére. Mint egy vadászkutya a szagokra. Az igaz, ha jobb falat jut neki, igen hálás. Ha a neten sóvárgok éppen (24/192), hát a sok ilyen-olyan extranevű demók között is igen nagy eltérés adódik. Persze azokat is valakik tették fel adott beállításokkal. A semminél persze jobb. Ezekből is megvannak a tesztdarabjaim, és nem mindegyik 24/192, és az egyikben ez, a másikban persze lehet más, amit az élethűség szempontjából figyelembe veszek. A rádió igen zavaros, de bejáratni költséghatékony. A hangzás szempontjából vannak benne kisebb csodák. Egy-két stúdiókoncert, különleges felvételek, amiket elég ritkán, a Bartókon, esetleg Dankón szoktam hallani. Összességében, mivel nehéz az EVAmp-ot etetni, bizonyos továbblépést ajánlatosnak tartanék. A bemondók mikrofonhangja szerint csöves is lehetne, de a felvételek esetében igencsak változó hangképe van. Várom a végső eredményt. 350 óránál azonban egyértelműnek látszik a hallgatócsere. Különben nem lesz világos számomra, hogy mekkora változást mutat az EVAmp hangja. A Maxell jelenlegi hangja azt sugallja számomra, hogy nem fog ennél többet mutatni. A tapasztalataim szerint 400 óránál már kell mutatni magát a tesztalanynak. Az EVAmp azonban teljesen bizonytalanná tesz. A Maxellt így még nem hallottam. És az az érzete az embernek hallgatva, hogy ott van előtte, amit akar, de mégsem látja azt. Minden részlet hallható, de nem igazán kellemes az összkép. Persze vannak kivételek is…. És innentől most már kétségtelen, hogy fülest kell találni neki. Nade ez nem olyan egyszerű. Nem mehetek be egy üzletbe a fadobozommal, hogy végig hallgassam a kollekciót… Maradt a találgatás, egy költségkorláttal persze. És a tévedések pénzbe kerülnek. EVAmp, kisDAC, Maxel (alkalmilag) Analogue Sound Master Recommend - Audiophile Jazz 24 bit anyagot, aki feltette sajnos mély mániás lehetett, így oda lett az igazi műélvezett, mivel jó vastag függönyt sikerült behúznia az eredeti hangzás elé. Gondolom a hangfalai mélyszegények lehettek, és feltételezte, hogy más rendszere is ilyen. Analogue Sound Master Recommend - Audiophile Jazz 24 bit, az első darab igen gyenge alapanyagra utal. Attól kezdve meg a fedettség az úr, szűk térrel. 10:14-től mindjárt más, az előzőekhez képest. EVAmp 450 óránál, további kétségek. Eddig nem hallott részletérzékenység, de az ember agya nem tudja igazán élethűnek modellezni a hangját. Hallottam már ilyet egy kedves fórumtársam készülékével. Akkor azt hittem, én nem tudok ilyet építeni. Nos, most sikerült. Azért megemlíteném, sokan díjaznák az EVAmp jelenlegi hangját. Vagyis kis dolgokról van szó. És innentől nem egészen látom a folytatást. Persze vannak elképzeléseim, de minden további újabb kiadás, ezért meggondolandó. Hallgató csere mindenképp. Elég érdekesen reagál a HD650 300 ohmjára. Távolságtartó és szűkebb sztereó tér, nem drasztikusan, de érezhetően. Pedig lineárisabb a Maxellnél, meg jobb anyagokból készült, és mégis jelenleg összességében annak kedvezőbb az összképe. Rögtön a függönye vékonyabb, és pazar a sztereótér nagysága. Nem igazán viseltem el a HD650 tartózkodását. Ha nem akartam távolról hallani, és feltekertem a potit, akkor is három lépést tartott, mikor kellemetlen volt már a hangerő. Persze felmerülhet a kapcsolás sajátossága is, de erre csak akkor kaphatok választ, ha visszaépítem a FH6-TB300-at hasonló perifériával. Persze, ha időm, meg ….. engedi, és végre elkészül a DAC fokozat, akkor az összekötő kábelek okozta anomáliák ki lesznek zárva (RCA). És talán valamivel okosabb lehetek. Mint már írtam, sajnos hallható volt a kábelek okozta eltérés az eddigi tesztek során. No és amivel tudom, bosszanthatok olvasókat (Ők nézzék el nekem), nem hagyom ki azt a lehetőséget, hogy meg akarom tapasztalni, hogy milyen a hangja 6-800 óra táján. Nehogy csak ez legyen az egész oka. Végül is felén túl vagyok.
Sziasztok!
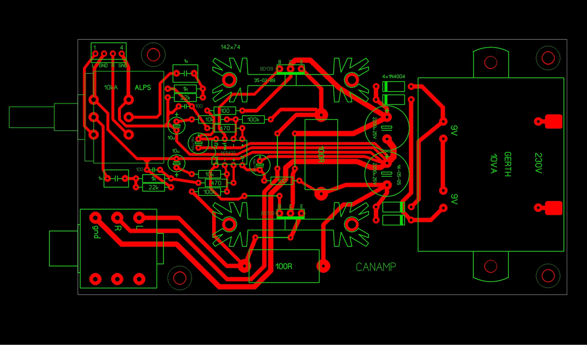
Valaki tud segíteni hogy mi a hibája a Canampomnak. Az egyik teljesítmény ellenálláson 18V esik a 12V helyett. Szerintem nem a táppal van a gond mert a kimenetein mindenhol egyforma 12,5V van. Egyszer már nekifutottam hogy megjavítom ,de nem találtam mechanikai elváltozást egyik alkatrészen sem. Illetve kicseréltem a hibásnak vélt tranzisztort ,de nem segített.
OPA +, -, és kimenetén a GND-hez képest mekkora DC feszültséget mérsz?
Első mérés(hidegen): kimeneten 4,5V ; - oldalon 2,4V ; + oldalon 2V ezek nem túl jó eredmények...
Majd ezután rákötöttem egy DAC ot az erősítő bemenetére és megjavult az erősítő,illetve egy régi fejhallgatót is raktam a kimenetre : kimeneten 650mV ; -oldalon ~0mV; +oldalon ~0mV Fogalmam sincs hogy mi lehet a gond,de mikor tönkrement (kb 2-3 hónapja)akkor is hasonló értékeket mértem mint most az első mérésnél.
Megint megmértem és most a kimeneten 8V van és nem működik.
Két gondolatom van.
Egyik, ami a legvalószínűbb, hogy időnként elgerjed és "tönkreteszi magát". A nyák rajzolata, a hidegítő kondenzátorok elhelyezése nagyon sokat számít az erősítőknél. Ha tudsz tegyél fel fényképet a panelről, mindkét oldaláról. Vagy én vagy rutinosabb kollégák biztosan adnak néhány jótanácsot, hogy miket kellene változtatni a stabil működés érdekében. Időnként egy-két (jellemzően föld) vezetősáv elkaparása, és máshonnan átkötés csodákat tesz. Hidegítő kondik utólagos elhelyezése a forrasztási oldalon szintén. (Ha van olyan műszered amivel tudsz kondit mérni, ellenőrizd a becsatoló 470nF kondit. Esetleg egy ohm mérővel is rámérhetsz, ha nagyon rossz akkor nem szakadást mutat, hanem x száz kohm-ot vagy még kevesebbet, akkor már lehet gyanakodni. Esetleg ha van esr mérő, azzal is nézd meg.)
Megépítettem az ESP-t a panelterv reloop terve alapján, és az A osztályú átalakítás szintén reloop terve alapján..
Csak mértem eddig, rendben van, köszi reloop az ötletet! ![]() (Kínai csoda becsatoló kondik kicsit nagyobban lettek mint gondoltam, 100V MKP kondi volt rátervezve eredetileg...)
Ez a panelterv szerintem nem a legjobb, vékony a huzalozás, elkók az ellenállások mellett, nehogy megfázzanak...
Igen, azok a kondik, főleg hogy csak a szükségesnél nagyobb fesz. tűrésű és egyel nagyobb értékű volt itthon, így szinte összeérnek a szükségesnél szintén jóval nagyobb emitter ellenállásokkal. (A mák hogy ebben a vasban nem igazán fűtenek az emitter ellenállások, kb. 0.4W.)
Siralmas ez a "nyákterv". Egészen biztosan gerjed, emiatt nem állnak be a DC szintek.
Számból vetted ki a szót..
Alapból az opa visszacsatoló körébe lehetne tenni egy gerjedésgátló kondit, valamint a bemenetre se ártana, hogy ne rádiózzon. Az opa lábainál se látok közvetlenül hidegítő kondit a panelen, több sebből vérzik. Bár nem okoskodok, nem vagyok mérnök, de nekem ezek a megoldások eddig mindig beváltak.
Éppen ezt akartam írni és ajánlás is van az OPA2604 adatlapján erre.
1-2 és 6-7 lábakra 22 pF Ha ezután stabil lesznek a DC szintek akkor "kiment" a gerjedés. De a legjobb lenne rendes nyákot rajzolni hozzá. Ez az opamp egyébként is túl gyors ide, valószínűleg kompenzálni mindenképpen kell. Ui: Megpróbálok rajzolgatni valamit - hátha beválik. A hozzászólás módosítva: Dec 27, 2021
Bemenetre is érdemes lenne minimum 1-1 100pF kondit tenni, hosszabb vezetékkel képes összeszedni a Kossuth rádiót, vagy legalábbis én jártam már így OPA2604-el. Közvetlen az ic alatt táplábakra 100nF xr7 kerámia se árthat sokat, kicsit stabilabbá tenné a működést. A legnagyobb baj az egyenirányító diódák rákötésénél van a puffer kondikra, azzal a szép nagy fólia hurokkal. Az kizártnak tartom, hogy nem zajos, ha már kapásból táp oldalon ott a földhurok.
A hozzászólás módosítva: Dec 27, 2021
A nyák trafót is levenném a panelről, tapasztaltam mekkora szórása van, érdemes lenne távol tenni a paneltől.
A trafó nálam még soha nem szórt meg semmit - igaz mindig Gerth-et használok. (RET).
Teszek a bemenetre aluláteresztőt. Már rajzolom.... Az egész nyákkal baj van, a hosszú, vékony fóliákkal, stb...
Mellékeltem az egyszerűbbik canamp nyákomat, ha nem gond a kétoldalas, akkor hasznát veheted. Gerber kompatibilis. Korábbi verziójából jópár példány készült és működik problémamentesen. Ezt a verziót egy olcsó, lomexes hűtőbordához terveztem, de még nem teszteltem.
Engem DAC-ban szívatott meg, a trafós+csöves i/u konverter illesztőtrafóit szórta meg szépen még 10cm-ről is, (abban pont gerth trafókat használtam), azóta amennyire csak a doboz engedi elpakolom a trafókat az elektronikák közeléből.
Köszönöm a segítséget. Valószínű megépítem újra, ha van még valami jó tanács vagy egy jó nyák rajz az szívesen várom. Lehet külön szedem a táp részét meg az erősítőt így a DAC nak is lesz egy stabil tápja (nem csak usb 5V).
Ilyen. Ha valahol valamit másmilyenre szeretnél módosítok rajta.
Pofás lett, de szerintem a 2 puffer kondi nagyon közel került a hűtőborda széleihez.
Építettem én is egy fülhallgató erősítőt.
Már egy ideje félbe hagyva hevert a műhelyben, de az itteni ötletelések megadták a kezdő löketet, hogy végre befejezzem. Ideiglenesen műanyag dobozba került, ha megérdemli, majd kap rendes dobozt. A fórum cikkei közt található hibrid fülhallgató erősítő kapcsolási rajzát használtam alapnak, de más táp megoldással készült (számomra hangtechnikában életidegen a kapcsoló üzemű dolgok használata), stabilizált 12V-al a fetes A osztályú végnek, és jól szűrt (C-R-C-R-C) anódtáppal, valamint az ECC83 is egy ideálisabb munkapontba került, mint ami az eredeti rajz szerint volt. A cső fűtése AC-vel történik, külön szekunderről, 2db ellenállással kiközepelve. Zajt nem tapasztaltam, pedig a doboz nincs árnyékolva és a vezetékezés is csak ideiglenes. Hosszabb meghallgatása majd eztán következik.. |
Bejelentkezés
Hirdetés |





































