Fórum témák

» Több friss téma
Fórum » RIAA korrektor
 
Témaindító: Ghost Rider, idő: Aug 25, 2006
Témakörök:
Lapozás: OK   136 / 152
(#) zenebolond válasza Moszkvai hozzászólására (») Ápr 1, 2022 /
 
Szia! Érdekelne.
(#) nandika76 hozzászólása Ápr 2, 2022 /
 
Szia!
Engem is!
(#) Moszkvai válasza nandika76 hozzászólására (») Ápr 4, 2022 /
 
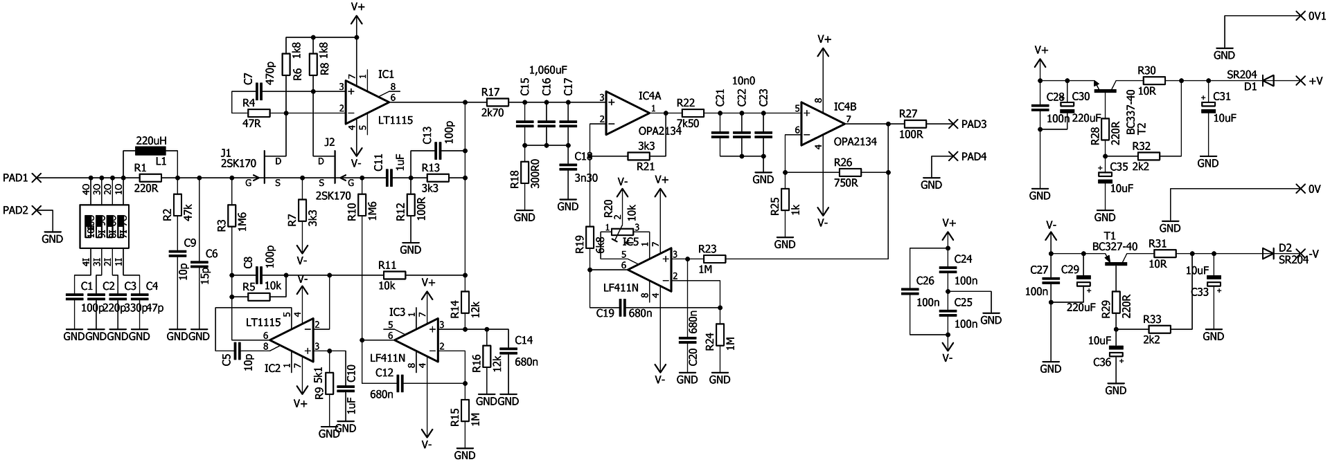
ITT megtalálható.
(#) nandika76 válasza Moszkvai hozzászólására (») Ápr 5, 2022 /
 
Köszönöm!
(#) zenebolond válasza Moszkvai hozzászólására (») Ápr 5, 2022 /
 
Köszi.
(#) soskajoska válasza Moszkvai hozzászólására (») Ápr 6, 2022 /
 
Készítettem egy JLCPCB "ready" változatot. Egyetlen kompromisszumot kellett kötnöm: az eredeti kapcsolásban lévő O4 és O5 helyett kettős műveleti erősítőt használtam. És bár a kapcsolási rajzon még OPA2134 van, én LM4562-t raktam be, illetve, ha megérkezik az LME49720, azt még szintén kipróbálom (IC-k foglalatban).
A hozzászólás módosítva: Ápr 6, 2022
(#) soskajoska hozzászólása Ápr 8, 2022 2 / 1
 
Bogarászom a fórumot és változatlanul nem értem a csöves korrektor "őrületet". Ugyan én a csöves "érában" nőttem fel és úgy tudom, hogy a törzsfejlődés az: cső, germánium tranzisztor, szilícium tranzisztor, IC. Én őszintén szólva ebben a csöves dologban csak egyes cégek üzleti fogását látom.
Először is nézzük a problémákat.
A Hi-Fi nemcsak arról szól, hogy 20Hz-20kHz. Bár ha egy erősítő végén kimenő transzformátor kell legyen (mivel a hangszóró nem rakható közvetlenül a csőre), akkor már a frekvencia átvitel is kérdéses. A torzításról már ne is beszéljünk. Vagy a trafót mérik aranysúlyban, ami megközelíti az 1%-nyi torzítási értéket. És akkor ott van még az impulzus átvitel. Bocsánat, nincs ott! Márpedig, ha Csajkovszkij 1821 művét hallgatom, akkor repüljenek a hangszóró membránok az ágyú lövéseknél, ne csak vánszorogjanak!
Ott van az is, hogy csöves erősítőben csak vért izzadva lehet megoldani a dc csatolást, oda bizony csatoló kondi kell. Az összes hátrányával együtt. Durván bele tud szólni a fázismenetbe, valamint a frekvencia átvitelbe is! És akkor megint csak ne beszéljünk az u.n. audió kondenzátorok áráról. Nézem az ajánlott csövek tulajdonságait, pontosabban nézném, ha találnék ilyet a neten. Árak viszont vannak! 10-15 ezer Ft/cső alaphangon. Ahhoz, hogy a hangszedő 3 mV-jából 0,775 V-ot csináljunk az mintegy 260x erősítés. Ha egy cső max. 100x erősítést tud, az két cső/csatorna. Nagyjából most tartunk 50-70e Ft-nál. Vegyük még az "audio" kondenzátorokat és a 260-300 V-os trafós tápot és boldogok lehetünk, ha megállunk 100e Ft alatt. És ez csak egy (csöves) RIAA.
Nézzük meg pl az Analog Devices AD797 IC-t. 0,9 nV zaj, -120 dB THD, 20 V/us műveleti meredekség, stb... Ha ezzel építem meg az Aktidamp MK-IV-t, az akkor is megáll 30e Ft alatt! A hangzás pedig teljesen korrekt, impulzus átvitel megvan. Ami nincs az a misztifikáció, amivel a csöves erősítők bővében vannak.
De ez csak az én saját véleményem.
A hozzászólás módosítva: Ápr 8, 2022
(#) Massawa válasza soskajoska hozzászólására (») Ápr 8, 2022 1 /
 
Erröl csak beszélgetni lehet. Jo 30 éve, amikor DC csatolási mánia dult egy neves amerikai cég kifejlesztett egy komoly keveröpult családot, aminek a hang utjában egyetlen csatolokondi sem volt. A hangja a pultnak még ma is szinte referencia, csakhát a használata - föleg élö koncertekre - nagyon kinos volt. Pl egy mikrofon szintváltoztatása hatalmas zajjal jár.
Vért izzadtunk koncert elött beszintezni a bemeneteket és csináltattunk extra védötakarot, hogy koncert alatt senki ne tudjon hozzányulni a bemenö potikhoz.
Az egyik ilyen 40 csatornás pult egy nagy kongresszusi terembe lett beszerelve ahol szinte naponta voltak koncertek, muzikálok stb. A hang sok osztállyal jobb volt, mint elödje, de a hangmérnökök nagyon nem szerették. Ugyanennek a pultnak egy másik példánya viszont a város legkeresettebb studiojában volt (söt azt hiszem még mindig meg is van) és sok zenész, zenekar választhat az analog meg a egyik legujabb digitális pult között és hang között.
(#) Suba53 válasza soskajoska hozzászólására (») Ápr 8, 2022 1 / 1
 
Szerintem, de hangsúlyosan az egyéni véleményem szerint, teljes mértékben igazad van.

De ez is, mint minden hitbéli kérdés, nem tud eldőlni pro, vagy kontra anélkül, hogy egymás torkának ne esnének a különböző szekták hívei.

Úgy hogy ezen kár is vitatkozni, mindenki tisztázza le magában, hogy miben hisz, mit élvez a zenében, és ne próbálja ráerőltetni másra a saját hitét. A történelem során nagyon sok népirtást hajtottak végre hittérítés címszó alatt.

Én elolvasok mindenfajta véleményt, eltűnődök az olvasottakon, megpróbálom szakmai szemmel átgondolni. Nagyon sok okos és felkészült érvelő van minden oldalon. Sokszor érzem, hogy a vakhit, vagy a misztikum vezeti a kezét némelyeknek, és sokszor komoly elméleti megfontolás is helyet kap. Ebben, amíg a hallás maga egy szubjektív folyamat, és annyiféle egyéni tényező befolyásolja, ahány ember él a földön, közös nevezőre jutni képtelenség.
A hozzászólás módosítva: Ápr 8, 2022
(#) Massawa válasza Suba53 hozzászólására (») Ápr 8, 2022 1 / 1
 
Igen a bajok akkor vannak amikor le nem irhato paraméterekre kezdenek el hivatkozni, amikor egy rendszernek “ zenei hangja “ van. Akkor miröl is beszélünk? - egy hangszerröl vagy egy semleges, a hangot legkevésbé befolyásolásolo müszaki berendezésröl?. Mert ha az utobbirol, akkor értelmetlen a zenei hang (stb) fogalom. Ha viszont zenei berendezésről (majdnem hangszerről) akkor viszont nem a müszaki paraméter a fontos, és akkor jön pl a Bösendorfer - Stenway örökös vita stb.
És az nyilvánvalo, hogy más az elvárás egy rockkoncerten meg megint más egy klasszikus koncerten, arrol nem is beszélve, hogy a két zenét egészen másképp rögzitette az agyunk igy elvárásaink is egészen mások.
Sajnos ez a RIAA korrektorra is nagyon vonatkozik. A baj ott kezdődik, hogy a felhasználonak rendszerint fogalma sincs a felvétel eredeti hangjáról, és csakis a konzervből a neki legjobban tetsző hangot probálja kivarázsolni. Gyakran még az sem biztos, hogy ez hosszutávon egyáltalán sikerül és az sem biztos, hogy másnak is tetszeni fog.
(#) Karesz 50 válasza Massawa hozzászólására (») Ápr 8, 2022 1 / 1
 
Idézet:
„A hangja a pultnak még ma is szinte referencia”


Idézet:
„ahol szinte naponta voltak koncertek, muzikálok stb. A hang sok osztállyal jobb volt, mint elödje”


Idézet:
„a bajok akkor vannak amikor le nem irhato paraméterekre kezdenek el hivatkozni, amikor egy rendszernek “ zenei hangja “ van. Akkor miröl is beszélünk?”


Most akkor úgy kell érteni, hogy létezik "referenciahang" és "sok osztállyal jobb hang", de nem létezik olyan, hogy "zenei hang"? És mik a le nem írható paraméterek? Amik mérhetőek lennének ha tudnák mit kell mérni, hogyan és mivel?
Komolyan nem kötekedni akarok, csak megkérdeztem.
(#) Massawa válasza Karesz 50 hozzászólására (») Ápr 8, 2022 1 /
 
Nézd a studiovilágban vannak bizonyos beidegzödések és vagy a zenészek, vagy a mérnökök bizonyos tipusu hangzást szeretnek elönyben részesitenek. Volt olyan is, hogy más studioban vették fel a zenét és más studioban keverték ( más pulton) és megint máshol csinálták a lemez maszteringot. Ilyen esetben valoban a müszaki berendezésekröl, mint hangszerekröl kell beszélni, ami alig mérhető, de a hangzás szerethető, illetve az ott dolgozo szakemberek fülei és rutinja adja a végleges hangzást.

Ahogy vannak zenészek akik a csak egy bizonyos tipusu zongorán, gitáron, szintin stb hajlandok játszani ugyanugy vannak, akik csak a saját mikrofonjukba hajlandok énekelni és csak bizonyos studiokban dolgozni. ( manapság már inkább a házi studiokban).

Ennek az otthoni utánzása egy nagyon kemény dio, és nagyon ritkán sikerül. Persze beszélgetni lehet rola. Az otthoni berendezés már nem lehet zenei eszköz mert otthon csak passziv hallgatok vagyunk.

( Most megint van egy hullám, a YT-n követhető, hogy neves zenészek hangszereit és azok hangját igyekeznek most, 40-60 évvel késöbb ujra elérni. Ép a minap néztem, egy srác Paul McCartney eredeti basszusgitárját épitette vissza. A márka ma is kaphato, eredeti néven valoszinü már Kinábol, de már 2 pickup van benne, egy kapcsolo, meg egy hangszin is és hangerö - nos ezt szerelte ki, mert Paul gitárján csak egy PU-t használt és nem volt hangszin sem benne.
De maga Brian May a Queenből is rendszeresen meséli milyen technikát használt és hogyan érte el a közismert hangzást. És az sem volt nála ritkaság, hogy bizonyos hangokat Marshall erösitön és ládán szolaltatta meg, megint más hangot egy más tipusu erösitön. Általában egy gitárhoz 4 erösitö és hangszoro kellett, és a pedáljai más, más erösitöbe mentek, mindegyiken gondosan beállitott hangszinnel)
A hozzászólás módosítva: Ápr 8, 2022
(#) mek-elek válasza Karesz 50 hozzászólására (») Ápr 8, 2022 2 /
 
Két dolog a kérdéseidre, - kérdezni is tudni kell,- a jó kérdésre adott jó válasz, szerintem a tudás magja....
(#) mek-elek válasza Massawa hozzászólására (») Ápr 8, 2022 2 / 1
 
Én úgy vélem értelek. Azonban nem tartom szerencsésnek a "zenei" fogalmat mindennel mixelni. Ha az ember meg van győződve, hogy a saját rendszerén élethűnek vél egy akusztikus gitárhangot, akkor a mandolinban sem fog csalódni,és élvezheti egy torzítós elektromos gitárhangot, mert a lényeg adott zenének zenei értéke, az ami valójában élmény. Hogy melyik zenész, stúdió mire hajaz az az ő dolguk. Mi pedig kiválasztjuk a nekünk megfelelőt. A zongorák között nincs értelme a vitának, hiszen csak a Steinway dinamikusabb és részletezőbb, így más megközelítést kíván játékstílusban. Amit az egyik tud, az nem a másik erőssége. Azonban a jó előadó az igazi zenei megoldás ebben.
(#) Massawa válasza mek-elek hozzászólására (») Ápr 8, 2022 1 / 2
 
Évtizedeket töltöttem el studiokban, nagy koncerteken ( klasszikuson is) rengeteg helyen.
Van egy amerikai hangmérnök barátom, aki kizárolag mozihangot csinál. Az ha bemegy egy studioba a zsebéböl elöveszi a hangnyomásmérőt s mielött bármilyen hangot meghallgat elöször beállitja 80 dB-s hangszintet ( ez a mozihang alapja). Ö más hangszinten semilyen hangot nem hajlando meghallgatni.
Akkor otthon is ilyen szinten kellene hallgatni a zenét, hogy azt halld amit studioban kialakitottak?

Életemben rengeteg hangot hallottam, s már az ember messziröl tudta milyen “iskolábol” jött a hangmérnök vagy a zenekar. A német hangvilág egészen más ( gyakran a mai napig) mint az angol hangvilág vagy az amerikai.
Érdekes manapság még inkább odafigyelni, hiszen ma már szinte a világ valamennyi szinpadán elérhetö a nagyon jo hangtechnika ( gyakran ugyanaz) mégis egetverö különbségek vannak. Természetesen most nem a csucskoncertekre gondolok, ahol a hang gondosan és egyedien megvan tervezve, hanem pl mindenféle fesztiválokra, ahol több zenekar is fellép. Ilyenkor melyik az igazi?
(#) Suba53 válasza Massawa hozzászólására (») Ápr 8, 2022 1 /
 
Ez nagyon érdekes, hogy a német, angol meg egyéb hangvilágokat említed. Biztosan a hangzások értékelése ugyanúgy lehet a kultúra, az adott területen megszokott évszázados zenei hagyományokon való nevelkedés eredményeként eltérő.

Még a CRT televíziók hőskorában olvastam egy cikket, hogy egy európai szakember Japánban bement egy műszaki áruházba, és valami nagyon idegesítette a hatalmas TV fal előtt, ahol a több tucat TV volt kirakva, ahogy ma nálunk is egy Média Markt TV falon. Mindegyiknek számára idegesítő színvilága volt, hideg kékes árnyalatok mindenütt. Utánajárt a dolognak, hogy miért nem képesek normálisan behangolni a TV-k színegyensúlyát. Kiderült, hogy gyakorlatilag ugyanazok a típusok vannak ott is, de a gyárban más-más színegyensúlyt állítanak be attól függően, hogy milyen piacra kerül a készülék. Az európaiaknak a meleg színek a kellemesebbek, a távol keleti országokban pedig a hidegebb kékesebb tónusokat kedvelik jobban.

Vajon a koncerteken is másként állítják a hang színezeteket attól függően, hogy éppen hol van a koncert, milyen földrész lakóinak kell a számukra tökéletes hangzásvilágot produkálni?
(#) mek-elek válasza Suba53 hozzászólására (») Ápr 8, 2022 2 /
 
Régen sokat jártam moziba (kb 1960-85). Régen sok művészfilmet vetítettek, így más kultúrák elérhetőek voltak. Az ilyen érdekességek amit mások szokásai jelentenek nem voltak számomra meglepőek. Manapság a google az isten, nem gondolnám, hogy valaki ilyesmi után érdeklődne...
Minden konzert egyedi, az előadók, és rajongóik kapcsán. Nemigen az élethűség a jellemző, inkább egy közösség jelenléte véleményem szerint.
(#) mek-elek válasza Massawa hozzászólására (») Ápr 8, 2022 2 /
 
Értem eme problémát, azonban ezt nem lehet erőszakkal kezelni. Kedvencem a Jessi Tone sorozat. Minden rész igen kellemes zenével indul. Mondom magamban emlékeztet valamire, és beugrott a Róma HBO sorozat zenéje. Utána néztem kíváncsian, talált. Bizonyos Jeff Bael az elkövető. De most végül mire is akarunk megoldást keresni, kinek a füléhez, kinek a rendszeréhez, kinek a pillanatnyi lelkületéhez, kinek a pénztárcájához, kinek a zenei élményeihez?
(#) Massawa válasza Suba53 hozzászólására (») Ápr 8, 2022 1 /
 
Ez sokkal bonyolultabb kérdés. Emlékszem az évtizedes vitákra a német szakemberekkel, hogy hogyan kell modulálni a hangot. Az angolszász világban minden hangberendezésen VU méter volt/van ami sokkal lunyhább mint a germán világban bevezetett csucs ( peak) mérő. S nyilván egészen máskép figyeli a hangmérnök a két müszert és egész más lesz az eredmény. Jo 40 éve megjelentek az elsö digi berendezések azokon a 0 dB majdnem a skála közepén volt és ha jol emlékszem vagy 16 dB felsö tartalék volt ( Headroom), az analog világban csak 3 néha 6 dB. Megint baj lett a hangszinttel . Ekkor jelent meg egy dán cég a müszeren 6 skálábol lehetett választani.
Természetes ez mind befolyásolja a helyi hangképet, de az otthonit duplán.

Nyilvánvalo, hogy a koncerteken is a hangmérnök a saját hangvilágát probálja létrehozni. Nevesebb zenekarok saját hangmérnökkel jöttek, még gazdagabb zenekarok saját keveröpulttot is hoztak.
Az egyik ilyen utolso koncerten, ahol elöfordultam 7 szinpad volt, és mindegyiken más pult, és a zenekarok elöre értesitve lettek, hogy választhassanak és kb 4 ora állt a rendelkezésre a keverőpultok programozására, beállitására. Érdekes volt megfigyelni, hogy többen a 2 szinpadon rendelkezésre állo analog pultot választották.
Ami megjelenik a lemezen az mindig egy kompromisszum az adott studio/koncerterem hangzásvilágának és a zenész, karmester, rendezö és a hagmérnök izléseinek az eredöje.
A modern zenében jobban beleszol a technika ( utomunka) és a zenekar a studioban alakitja ki a hangzást. A klasszikus zenénél a zenekar meg a karmester hangulata.
Volt egy olyan sorozat 4 nap klasszikus felvétel nagyon jo szimfonikus zenekarral világhirü karmesterrel, hogy az elsö 2 napon valamennyi zenét csak 2x- 3x kellett felvenni és kis utomunkával jo lett, az utolso 2 napon minden zenét vagy tizszer kellett felvenni s taktusonként ujravágni. Senki nem tudta megmagyarázni mi a gond. Utánna még hetekig ment az utomunka a studioban.
(#) Massawa válasza mek-elek hozzászólására (») Ápr 8, 2022 1 /
 
Ez az, ezért csak beszélgetni lehet ilyesmiről, eldönteni a kérdést nem lehet. Egy néhai dusgazdag angol gyártulajdonosnál elöször hallottam elképesztöen drága elektrosztatikus hangszorot ( állitolag közel 100000 fontba került a berendezés). Mit mondjak, klasszikus zenére tetszett, Rolling Stones vagy Queen ugyanazon a cuccon siralmas volt. Teljesen hiányzott a koncertekröl jol ismert levegö mozgatás a basszusokon a dinamika, mintha egy vastag müanyagzsákot huznál az otthoni hangfalakra.
A hozzászólás módosítva: Ápr 8, 2022
(#) Massawa hozzászólása Ápr 8, 2022 1 /
 
Amugy szinten a YT-n jelentek meg filmek, nagy koncertek müszaki hátteréröl. A hangmérnök részletesen elmeséli mit és hogyan használ. Érdekes nézni ( számomra emlékek tömege).
(#) soskajoska válasza Massawa hozzászólására (») Ápr 9, 2022 /
 
Köszi! Ilyen hozzászólásokban reménykedtem.
Ahogy Suba is írta, ez a téma legalább 85%-ban hit kérdése (szerintem), és a maradék 15% a tapasztalaté.
Egy kicsit talán provokáltam , de örülök, hogy (egyenlőre) a tapasztalat nyert.
Mindenesetre említettél egy olyan problémát a DC csatolással kapcsolatban, amire nem is gondoltam.
Nem az első korrektoromon vagyok túl, (Marshall, Rewox, J.Linsley Hoods, ... Most éppen az Aktidamp MK-IV-vel és egy "Sipos Gyula után szabadon" áttervezett hibrid (passzív+aktív) korrektorral kísérletezek), de van még mit tanulnom.
A hozzászólás módosítva: Ápr 9, 2022
(#) Massawa válasza soskajoska hozzászólására (») Ápr 9, 2022 /
 
Kösz szépen!

A felsorolásbol kihagytad a csillagok állását, amikor az alkoto csapatban valakire lecsap a muzsa és kitalál valami olyasmit, amit még más nem talált ki, mint az ABBA hangmérnöke, vagy az exciter alkotoja, de klasszikus zene felvételénél is sok szerencse kell hova teszed a mikrofonokat. Volt olyan felvétel, ahol egy speciális 4 irányu mikrofonnal tökéletes lett a felvétel, pár honappal késöbb egy templomi orgonakoncerten ugyanaz a mikrofon végül csak disz lett. De volt olyan rockkoncert szimfonikus zenekarral kiegészitve, ahol minden hangszeren mikrofon volt, mégsem állt össze a hang, használhatatlan lett az élö felvétel.. rengeteg utomunka kellett, a studioban vették fel ujra a szimfonikusokat és helyettesitették az elö felvételt.
(#) soskajoska válasza Massawa hozzászólására (») Ápr 9, 2022 /
 
Ha már előjöttek ilyen dolgok, nos a legemlékezetesebb templomi hangosítás !nélküli! komolyzenei koncert emlékem: Kapolcs, Völgy fesztivál, Taliándörögd. Koncertem pedig Tangerine Dream, 1982, Sportcsarnok. (Na jó, van azért még pár Ifi Klubos koncertélményem is, amire érdemes emlékezni)
(#) sandor1632 válasza soskajoska hozzászólására (») Ápr 9, 2022 / 2
 
Látom, ezen irományod egy újabb vita indítására szolgál csupán, de ha gondolod, van időd, energiád, gyere el Hódmezővásárhelyre hallgatózni egyet..

Teljesen elektroncsöves rendszer, a dac, előerősítő, RIAA korrektor és a végfok is.
40W-os teljesítmény környékénél van 0,1-0,2% torzítás.

Nem vagy tisztában a különböző működési elvű elektroncsöves erősítők torzítási adataival, csak ezért beszélsz itt 1%-os torzításról.
Ez igaz egy együtemű(SE) erősítőnél, itt lehet 2-3% torzítás is már 2W körül is.
Ellen ütemű erősítő esetében(PP) már igencsak más a helyzet, ott 0,..%-ról beszélünk, megfelelő kapcsolástechnika és beállítás mellett.

Rábeszélni senkit nem fogok, mivel saját magam építettem a rendszerem, tudom mennyibe kerülnek az adott alkatrészek, azonban mielőtt leszólsz egy "elavult" technikát előtte érdemes kicsit tájékozódni, fülelni egyet kettőt, hogy vajon miért is van ekkora rajongótábora a csöves cuccoknak.

Megsúgom, nem csak érzelmi/látvány elemek miatt, szimplán másképp szólnak ezek a dolgok, kellemesebb hallgatni, sokan ezt preferáljuk, nem a 0,00000%-nyi torzítási adatokat.
(#) soskajoska válasza soskajoska hozzászólására (») Ápr 9, 2022 /
 
Természetesen helyesen: Ifi Park
(#) CHZ hozzászólása Ápr 9, 2022 / 7
 
Elméleti okoskodások utan egy kis gyakorlat.
Néhány hete készítettem, mérve, meghallgatva is jól teljesít.
Eddig próbált felvezetős korrektorom lealázza.
Négyszög 50Hz, 1kHz, 20kHz
4mV bemeneti szintre, 750mV kimeneti eff. feszültség, kimenete jol terhelhető.
A hozzászólás módosítva: Ápr 9, 2022
(#) Suba53 válasza CHZ hozzászólására (») Ápr 9, 2022 /
 
Nagyon szép, nem csak a jelalakok, de a kivitel is. Gratulálok!
(#) CHZ válasza Suba53 hozzászólására (») Ápr 9, 2022 /
 
Köszönöm!
Anti RIAA beillesztésével mindig végig mérem, jól megmutatja az átvitelét és a korrekciós tagok pontosságát. Mindenikinek javaslom ezt a mérési módot…
Ha túlövést, vagy tetőesést tapasztalok meg sem hallgatom, már tudom hangja sem lesz jó.
Elnézést, négyszöges mérések sorrendje megkeveredett, de értök be tudják azonosítani igy is.
A hozzászólás módosítva: Ápr 9, 2022
(#) Karesz 50 válasza CHZ hozzászólására (») Ápr 9, 2022 / 5
 
Tényleg szép. Gratulálok! Annak ellenére, hogy idegenkedem a csövektől mindig is tetszettek a munkáid.
A félvezetősömnek nincs ilyen jó mély átvitele. Szándékosan.
Következő: »»   136 / 152
Bejelentkezés

Belépés

Hirdetés
XDT.hu
Az oldalon sütiket használunk a helyes működéshez. Bővebb információt az adatvédelmi szabályzatban olvashatsz. Megértettem