Fórum témák
» Több friss téma |
Az öregem ilyen vizsgálatra szinte semmire sem való. Túl vagyok rajta régen. Csak egy próbaáramkör tud mutatni valamit. ezek a műszerek nekem is jónak mérték azt is ami egy tized másodperc alatt elszállt, mint a győzelmi zászló. Sajnos csak a helyén, vagy próbaáramkörön méregetve látod, hogyan viselkedik és így lehet válogatni is példáúl Erősítő bemenetébe való párt.
A hozzászólás módosítva: Feb 19, 2021
Például a BS170-et nem lehet beforrasztani úgy, hogy túlélje, még akkor sem ha leföldeli az ember kezét-lábát-pákáját. Jó néhányat tönkretettem anno, mire rájöttem, úgy kell, hogy bedugom a nyákba és a fólia oldal felől összesodrom egymással a három lábát. Beforrasztom, majd lecsipkedem a lábait. Ezzel a módszerrel egy sem ment tönkre azóta.
Ez is jó módszer. /Bocsi./Csak Karcsi, mikor veszek 6db DN2540-et, J-feteket és egy se jó, csak 4db, akkor kicsit felmegy a pumpa. Olyankor nem kell hozzám sem szolni senkinek órákig. Azokat már direkt jó helyről vettem, mert tudtam, hogy lehet rosz is.
A hozzászólás módosítva: Feb 19, 2021
Ha netán félre sikerednének a fet ek akkor szólj itt van eredeti nálam...
Tudod közel van.
Érdekes a tapasztalatod. Nekem egyetlen szériából való példányok vannak, amikből néhány 10 db-ot forrasztottam be eddig labortáp panelbe, és egyetlen darab sem ment tönkre. Sőt mástól sem hallottam, hogy gondja lett volna az építés során (pedig itt sokféle forrásból származó típus fordulhatott elő).
A BS250-el (ami nálam a párja) szintén nem volt gondom.
A BS170-nel másnak is voltak ilyen gondjai nem csak nekem. Ma már ritkán használom őket, talán 20 éve vettem 100-100 db-ot ebből és a BS250-ből és kb. a fele még van. A BS250-nel valóban nincsenek ilyen sztatikus gondok, de a BS170 gyakran úgy megy tönkre, hogy kimérni is alig lehet, csak kivezérelve látszik, hogy valami nincs rendben és ez nem egyedi hiba, hogy némelyik jó, némelyik meg nem, hanem teljesen egyértelműen beforrasztáskor üt át.
Ezen az egyetlen MOSFET-en kívül soha semmivel nem voltak ilyen jellegű problémáim, de másnak akadhatnak és erre javasoltam a fenti megoldást. TAttila ettől még vehetett hamis alkatrészt, amik eleve rosszak voltak... de utólag már nem fog kiderülni, hogy a tyúk, vagy a tojás volt-e előbb.
Estére kiderül
Nekem csak 20 darab van az emlitett fet ből , hirtelen felindulásból fogtam eggyet oszt mindent elkövettem vele amit földi halandó nem tenne egy fettel ,nos gyakorlatilag mindent túlélt .
Akkor vagy ezek hamisitványok vagy még egy fetet sem tudok kinyirni ? Mivel azt az eggyet nem tudtam tönkretenni igy folytattam még további 4 példánnyal de azok is túlélőként viselkedtek. A hozzászólás módosítva: Feb 21, 2021
Neked szerencséd van, mert nem silányat kaptál régebben, mint én tavaly.
A hozzászólás módosítva: Feb 21, 2021
Az ötlött fel bennem, hogy a mostanában divatosabb felületszerelt tokozásokkal ezt a módszert nem lehetne alkalmazni.
Említetted, hogy ez a típus különösen érzékeny. Ennek mi lehet az oka? A gyártástechnológia az valószínűleg azonos az összes típusnál, illetve a polaritásra való érzéketlenség is elvárható lenne.
Helló. Jelzem neked, hogy évek óta használok SMD J-fetet áramgenerátorként több helyen, csövesben, tranyósban, fetesekben és hibrid áramkörökben is. Teljesen tökéletes és osztom CIROKL szavait, mert, ha jó szériából vásárolsz akkor nem lehet gond /Most momentán MMBF J200-at használok mini csöves előfok áramgenerátorában, full SMD az egész áramkör./
A félkész: A hozzászólás módosítva: Feb 21, 2021
Ez jó hír.
De azt még jó lenne megfejteni, miért lett az a bizonyos BS170 annyira érzékeny.
Vagy négy nekem is jó. Nem tudom, aúgy MMBF J-t használok ah hibrid csöves fejhallgatóerősítőmben is. Itt az eleje
Írtam, hogy ezeket nagyon régen vettem és ezek ilyenek. Akkoriban még nem volt olyan fogalom, hogy "hamisítvány", tehát lehet, hogy a gyártástechnológiával volt valami gond.
Örülök, hogy a manapság kapható BS170-ek már mentesek ettől a hibától.
Pár éve vettem BS170 -eket. A lábuk gyárilag össze volt kötve alufóliás papír szalaggal. 4-et válogattam dugóspanellel, beforrasztás után a 4-ből 3-nak annyi lett, meg a válogatásomnak is. Ezt az összekötős a forrasztást kipróbálom, kössz a tippet.
Sziasztok, jelenleg így néz ki a végfokom: 4 Ohm-os hangfalat hajt, 3 izzóval kb. 3A árammal.
- Mivel rádió tunerről is meg szeretném majd hajtani, ezért keresnék hozzá valami előerősítő kapcsolást, ami ugye a hangerőszabályzást is megoldaná. - A jobb hőelosztás miatt próbáltam volna párhuzamosítani az IGBT-t 10 Ohm-os gate ellenállásokkal, de sajnos begerjed, ehhez is várnék ötleteket vagy ha hülyeség ill. nem lehetséges, akkor azt.
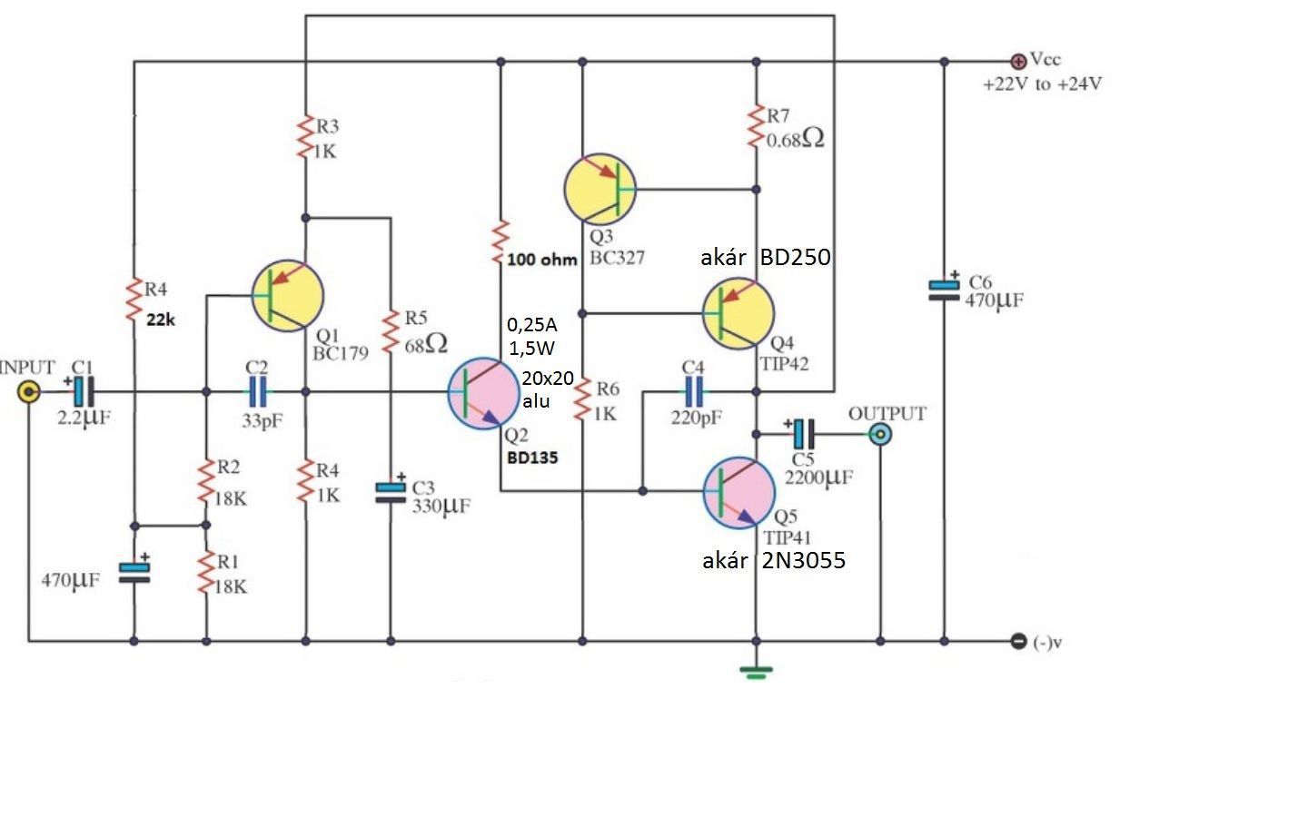
Sziasztok! Azt hiszem Tóth Béla fórumtárs valahol közölt egy "A" osztályú erősítőn végzett módosítást. Én csak annyit szeretnék kérdezni ezt a kapcsolást valaki már elkészítette -e? Milyenek a tapasztalatok? Mennyire stabil a kapcsolás? Q2 értéke valóban 100R?
Idézet: „Q2 értéke valóban 100R?” Nem! Nézd meg még egyszer azt a kapcsolást!!
Rosszul fejeztem ki magam. Helyesbítve a Q2 tranzisztor kollektorában lévő 100 ohmos ellenállásra gondoltam. Már kiderült, hogy a termikus torzítást csökkenti, illetve rajta kb. fél tápfeszültséget kell mérni.
Üdv! A 100 Ω-os ellenálláson Q5 bázisárama folyik (ha eltekintünk Q2 bázisáramától). Értékben 20 mA körül várható, mely a Q4 generátor áramának és a Q5 bétájának a hányadosa.
Sziasztok!
Szeretnék venni egy erősítőt, ezt írják hozzá: "70Watt, 8ohm! kizárólag csak 8ohm-os hangfalak köthetőek rá! 4db esetén 16ohm! kisebb nem, mert túl melegszik!" Épített hangfalam van, a mély és a közép 8 Ohm, de a magas 4 Ohm, és a hangváltóm kitt, szóval nincs speciálisan ehhez illesztve. Ez problémát okozna neki?
Gondot nem okoz ha a magas 4ohm bár nem ismerem a kiépítést de hülyén szólhat.
4ohm-os magas majd dupla teljesítményen megy (eléggé rikácsolhat). Amugy a magas le van választva így az erősítőre való visszahatása elhanyagolható.
Az lehet majd ha rámtör a hangfal buherálás, akkor megpróbálok méregetni.
Azt mondták a hozzáértők, hogy az nem probléma, hogy a 4 Ohm a magas, a váltóban kell valamit buherálni!
Az új elektroncsöves 6528 PSE erősítő tervem is "A" osztályban működik, ezért feltenném ide. Érdekessége a kapcsolásnak, hogy nincs benne sem fix ellenállás, sem kondenzátor
![]() Mivel végre megérkezett a neten levadászott Tango NC15 interstage transformator, így a beépítése után a deszkamodellen méréseket tudtam végezni A Tango NC15 az 1:2-es áttétel melletti 35kHz-es specifikációt megfelelően tudja, a további nagy trükk, ami a Hammond 1640SEA UL kivezetéséről való "bootstrap" meghajtását jelenti - szó szerint - simán megugorja ![]() Így elérhettem azt, hogy a Western Electric 417A driver csőnek a kimenő transzformátor primer tekercsének a meghajtàsához szükséges feszültség negyedét(!) kell előállitania. Tehát a végcső ugyan katódkövetőként működik, de mégis ugyanazt a jelszintet produkálja a kimenőn, mintha hagyományos kapcsolású SE végcsővel készìtettem volna el A deszkamodell mérései: Max. teljesítmény: 1kHz/8R/12W/THD 1,5% 1W teljesítmèny: 1kHz/8R/THD 0,4% Frekvenciamenet: 1W/8R 10Hz-35kHz -1/-3dB TJ. A hozzászólás módosítva: Máj 20, 2022
Tetszik. Tulajdonképpen akkor itt leginkább az interstage trafó minőségén múlik minden.
A 6528 PSE erősítő deszkamodelljén további méréseket végeztem, 100Hz/1kHz/5kHz-es négyszögjeles bemenettel. Annyi megjegyzést fűznék hozzá, hogy "csak" azért van 5kHz-es mérőjel, mert az interstage transzformátor 35kHz/-3dB-s átvitelt tud.
TJ.
Az 1 de még inkább az 5kHz-es jelen szépen látszik hogy a négyszögjel teteje hullámos, leng, vagyis vagy a kimenő nem lett jól tekerve vagy már az interstage viszi ezt be, de olyankor szokott így kinézni ha nagy a primer önkapacitása.
Ez a négyszögjel a generátorból <1usec felfutással jön - honnan kaphatunk a valóságban ilyen gyors bemeneti impulzust?
1. LP-ről, ahol egy mechanikusan mozgatott tű kovályog a hanglemez barázdáiban? 2. CD-ről, ahol 20Hz-20kHz a jelátviteli sáv? 3. FM tunerről, ahol a 19kHz-es MPX pilotjel miatt 15kHz-ig adnak? TJ.
4. DSD512 formátum, ahol 100kHz feletti az átviteli sáv teteje?
|
Bejelentkezés
Hirdetés |



















