Fórum témák

» Több friss téma
Fórum » Rádió építés a kezdetektől a világvevőig
Lapozás: OK   258 / 278
(#) mek-elek hozzászólása Máj 3, 2022 /
 
Üdvözlök minden témalátogatót!
Egy segítségre szoruló öreg műkedvelő lennék. A kérdésem lényege, remélne itt megoldást, nem aminek a kiegészítésére szolgálna. Aminek a javítására kellene, az egy DAC órajele lenne. A kvarc típusa YRC 100.000. Nem találtam hozzá lábkiosztást. Így a negyedik láb funkciója ismeretlen számomra. A DAC rajzon is csak 3 láb jelölt. Erre azért lenne szükségem, mert le szeretném választani a közös tápról az órajelet, de test-telepileg, és jó lenne a kvarcot a panelen hagyni, mert nem tudom nem mászik e el a frekije a forrasztási hőtől. Ugyanakkor szemmel csak részben olvasható a panel vezetékezése. Azt már kinéztem magamnak, hogy a DAC chip a 29-és 30 lábán fogadja az órajelet, de jelenleg itt elakadtam az említett problémával.

Minden segítséget előre is köszönök!

ui.: elnézést a képminőségért, de csak kézből fotóztam, és a lényeg talán felismerhető.

kvarc.png
    
(#) Kera_Will válasza mek-elek hozzászólására (») Máj 3, 2022 /
 
Idézet:
„Így a negyedik láb funkciója ismeretlen számomra.”

Lónak is 4 lába van mégis megbotlik , ennek meg azért van 4 lába , hogy legyen mire támaszkodnia , el ne dőljön ... ennyi a lényeg .
NC ... Not in Circuit ... nincs bekötve az 1-es lába, mechanikai stabilitását adja a toknak.
Esetleg 2 didódás csúcs egyenírányítóval és 1 multiméterrel is körbe vizsgálhatod .
DC pontokon tápot vagy 0 kell mérned ahogy az elvi rajz is mutatja (klasszikus IC táp bekötés alapján). A kimenő RF jelet tudod a csúcs egyenirányítóval indikálni. a 8-as lábon.
A hozzászólás módosítva: Máj 3, 2022
(#) mek-elek válasza Kera_Will hozzászólására (») Máj 3, 2022 /
 
Köszi a gyors segítséget! Szóval csak egy lába köt a testre. Nem látok a panelbe, hogy hány réteges. Az alját háló fedi. Tartok attól, hogy akár több rétegű is lehet. Vagyis bizonytalan vagyok a test leválasztás miatt. Mit tanácsolnál ez esetben? Hogy függetlenítenéd a kvarctok test lábát esetemben? A 3,3 volt nem téma, mert az induktivitás felállításával meg lenne a dolog.
(#) sdrlab válasza mek-elek hozzászólására (») Máj 4, 2022 /
 
És mit érnél el vele, ha leválasztanád a táp körét az oszcillátornak?? Amit meghajt, gondolom az a lényeg. Annak van egy közös pontja, amihez képest vár egy tiszta órajelet.
Ha leválasztod erről a közösről az oszcillátort, annak ugyan tiszta lesz a tápja, így mondjuk az órajel is az lesz..., viszont maga az órajel ugyanúgy zavar terhelt marad, hisz most már lebegő földje van, ami nincs merev kapcsolatban a meghajtandó bemenet földjével...

Érdemi javulást max úgy várhatsz, ha csak a táp ágát választod le, és szűröd meg jobban!
(#) mek-elek válasza sdrlab hozzászólására (») Máj 4, 2022 /
 
Én csak "műkedvelő" vagyok a témában, aki fiatal kora óta zenebarát jó hallással. Értem ezalatt a részletérzékenységet. Valamikor hajdanán csináltam ugyan egyszerű hordozható rádiót, később meg CB antennát 27 Mhz-re. Úgy emlékszem, hogy az ellensúly is sugároz. A hifiben tapasztalataim szerint a megfelelő csillagpontos földhálózatnak hallható eredménye van. Az említett szerkezetnek a jobbítására egy másik fórumon írták ennek az eljárásnak a hallható előnyeiről. Az említett panelnek "épphogy" tápolása van. A hangzásban történő javulását az eddigi megépítés számlájára írnám. Nehogy félre érts nem vitatnám az utolsó sorodat, de hajtana a kíváncsiság, ha ki tudnám vitelezni eredeti terveimet, akkor annak vajon van e hallható hozadéka. Az előzőekben írtakban említettem az első lépcsőt, mert azon nincs mit gondolkodni. És az valójában a utolsó mondatod.
(#) bigrobi hozzászólása Máj 11, 2022 /
 
FM vételre milyen csövek jók? A trióda része érdekel. Az ECC85 nagyon érzékeny jó vevát ad tapasztalom éppen, botantennával akár egy gyári rádió. De műs cső? Az ECH81? annaka triódája? A heptódával már fogtam FM adót de 110-120V jobban örül még az ECC85 80-90V is szépen megy de mit tud az ECH81 triódája, szerintem nem olyan frekvenciára tervezték.
(#) Gafly válasza bigrobi hozzászólására (») Máj 11, 2022 /
 
Kidobott TV tuner csövekkel sokkal jobban jársz...
Bővebben: Link
Élvezetes olvasmány.
A hozzászólás módosítva: Máj 11, 2022
(#) tnl hozzászólása Máj 11, 2022 /
 
Sziasztok olvastam arról, hogy egy kvarc oszcillátorban egy
kristály tönkremehet, ha túl van vezérelve.

Mikor lép fel ilyen, és mit tehetek ellene?

Nálam a 8MHz-s kvarc 7.4 V Vpp -on rezgett ami szerintem túlzás.

Az alábbit építettem meg a Youtuberól , amit csatoltam. Ráírtam pirossal,
amiket megváltoztattam.

cr_osc.jpg
    
(#) Medve válasza tnl hozzászólására (») Máj 11, 2022 / 1
 
Csökkentsd a tápfeszültséget.
(#) bigrobi hozzászólása Máj 11, 2022 / 1
 
Abból dolgozom amim van ECC85 az van amit nem tudtam hogy az EF80 vagy 89 amiből van szinten jo FM vételre. Egy csomó új csövem van de legtöbb ECH81. PCF82-vel már csináltam kísérleti rádiót. Bővebben: Link De ez most jobban szól és botantennával
(#) bigrobi hozzászólása Jún 5, 2022 / 2
 
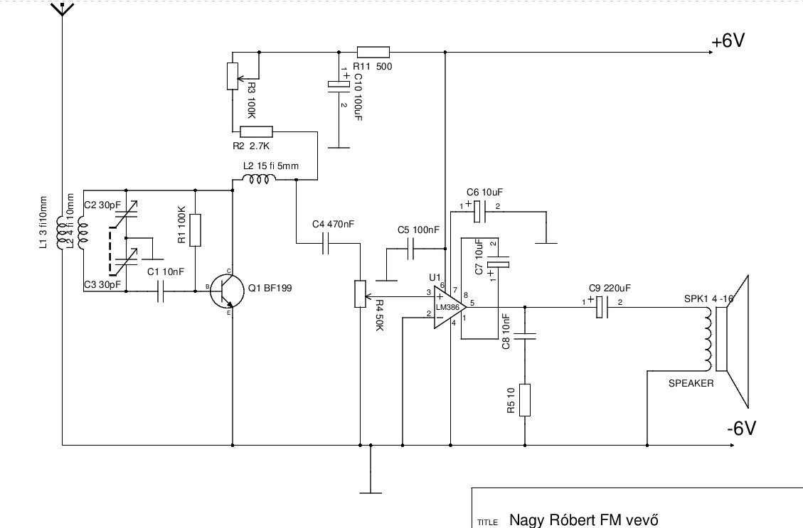
Sikerült egy többé kevésbé érzékeny FM rádiót építenem. De van egy gond, az állomások a forgókondenzátor kb 25% be vannak zsupolva, hogyan lehetne szét húzni őket. 20km-ről fogja az 5-10 kW adókat sőt egy 0,3kW is. A rádió nem kész, fejlesztés alatt van, Van esély hogy kapjon egy erősítőt 1 tranzisztorral az LM386 elé, de nem biztos. A tekercs nagyobb a rajzon lévőtől egy AAA elemre tekertem 5 illetve 3 menetet.
A hozzászólás módosítva: Jún 5, 2022
(#) Kera_Will válasza bigrobi hozzászólására (») Jún 6, 2022 / 3
 
Soros padding kondenzator a forgo mindket oldalara... kb 15 pF aztan majd latod sok e vagy keves?
Mennyire surusodik , ritkul az allomasok helyzete.
(#) bigrobi válasza Kera_Will hozzászólására (») Jún 6, 2022 /
 
Kb 30 és 15pF között vannak az állomások esetleg ha több menetet rakok rá. a 100pF meg lecseréltem 10nF ra a BF199 bázisén, azal hangosabb lett.
(#) Kera_Will válasza bigrobi hozzászólására (») Jún 7, 2022 / 2
 
Akkor 1 2 menettel tobb, talan jo lesz a kondid vagy nyomd osszebb a meneteket.
Ha megis surubb lenne az allomasok 15 20 pF padding soros kondi segithet.
(#) tnl válasza sdrlab hozzászólására (») Jún 7, 2022 /
 
Nem keletkezik ekkor rengeteg a kívánt frekvenciához közeli frekvenciájú jel,
e miatt nem kell e nagyon éles sávszűrő?
(#) sdrlab válasza tnl hozzászólására (») Jún 7, 2022 /
 
Mitől keletkezne? A jelek különbségi-összeg frekvenciái keletkeznek, harmonikusaival egyetemben...
(#) tnl válasza sdrlab hozzászólására (») Jún 8, 2022 /
 
De ehhez két tiszta szinusz jelet kell keverni, nem kapcsoló keverővel ?
(#) tnl válasza tnl hozzászólására (») Jún 8, 2022 /
 
nemkapcsoló keverővel, hanem hagyományossal??
(#) sdrlab válasza tnl hozzászólására (») Jún 8, 2022 /
 
Őszintén szólva már azt se tudom, miről volt szó konkrétan....
(#) tnl válasza sdrlab hozzászólására (») Jún 8, 2022 /
 
Két oszcillátort (amik stabilak ) mixelnék össze,
hogy kapjak más frekvenciákat.

Pl 4Mhz és 10 Mhz a 14 Mhz -hez.

De ez nem megy simán, mert összemixeltem két frekvenciát,
és létrejött a (folytatom később)
(#) tnl hozzászólása Jún 9, 2022 /
 
Két stabil frekvenciából mixelnék egy harmadikat.

Ezen történne a vétel.

Az egyik oszcillátor kvarccal menne, a másik kerámiarezonátorral.
Ezek mixelésével elérhető sok amatőr frekvencia.
(A kerámiarezonátoros osc. jól elhúzható)

  1. Mixelt  Kerámia Kvarc
  2. 7       4       11 vagy 11.059
  3. 10.1    6       16
  4. 14.0    6       20
  5. 18.068  6       24
  6. 21.0    4       25
  7. 28.0    4       32

A mixelés sajnos nekem nem sikerült jól se a gyakorlatban,
se szimulátorban.

Lehet azért mert, nem tiszta szinuszt használtam, lehet másért.
(#) sdrlab válasza tnl hozzászólására (») Jún 9, 2022 / 2
 
A keverés, az szorzás művelet. Az az, az egyik jel közvetlenül modulálja a másik amplitúdóját! Ezt ezerféleképpen el lehet érni.... És nem szükséges korántsem tiszta sin hozzá..., sőt, ilyen szinte sohasincs! Éppen ezért (is) keletketik mindenféle keverési termék, amikre nincs is szükség. Ezek elnyomására kell a végén a szűrés, hogy csak az a komponens maradjon meg, ami kell... A szűrés miatt viszont már az eredetileg sem tiszta sin jelből is elég tiszta lesz a végére....
(#) Kera_Will válasza tnl hozzászólására (») Jún 9, 2022 /
 
Ezekkel így szinkrodinhoz tudsz csinálni lokáljelet , ha jól sejtem.
(#) bigrobi válasza Kera_Will hozzászólására (») Jún 10, 2022 /
 
Az FM rádió 6V megy, megpróbáltam 9V azon már nem megy valószínűleg más frekvenciatartományban működik. Akkor azt el bírom felejteni hogy 6 és 9V is menjen? 9V elem kisebb de drágább es kevesebbet ezért gondolkodtam a dupla megoldáson.
(#) tnl válasza Kera_Will hozzászólására (») Jún 10, 2022 /
 
Pontosan!

Stabil oszcillátorral menne az ft8 vétel magasabb frekvenciákon is.
(#) tnl válasza bigrobi hozzászólására (») Jún 10, 2022 /
 
A 9V-os működésnek mi az előnye?
(#) bigrobi válasza tnl hozzászólására (») Jún 10, 2022 / 2
 
Kisebb helyet foglal az elem. De marad 6V os. Alakítottam meg a rádión meg jobb, most már tervezem hogyan és milyen dobozba rakjam. Túltesz a kínai zsebrádiómon.
(#) bigrobi válasza bigrobi hozzászólására (») Jún 10, 2022 /
 
Mivel az egyik kezembe volt a telo így nem bírtam állitani az oszcilátoron csak az állomásokon futottam át. Botantennával 20km re van a legközelebbi adó, de Horvátország is bejön.
(#) tnl válasza bigrobi hozzászólására (») Jún 10, 2022 / 2
 
A 20+ km nincs közel, egy egyszerű rádiótól jó teljesítmény!

Itt Debrecenben könnyebb dolga annak aki fm rádiót akar építeni.
Hallottam a vége felé a rádiótelefon tornyokat.

Én arra vágyom hogy egy egyszerű vevővel vegyek valami érdekes VHF
adást.
(#) tnl válasza sdrlab hozzászólására (») Jún 10, 2022 /
 
Nem tudom milyen mixert használjak, és azt se melyik lenne a legjobb szűrés.
(Több frekvenciához is jó legyen)
Következő: »»   258 / 278
Bejelentkezés

Belépés

Hirdetés
XDT.hu
Az oldalon sütiket használunk a helyes működéshez. Bővebb információt az adatvédelmi szabályzatban olvashatsz. Megértettem