Fórum témák
» Több friss téma |
Nem tudom, de itt túl sok az anomália már.
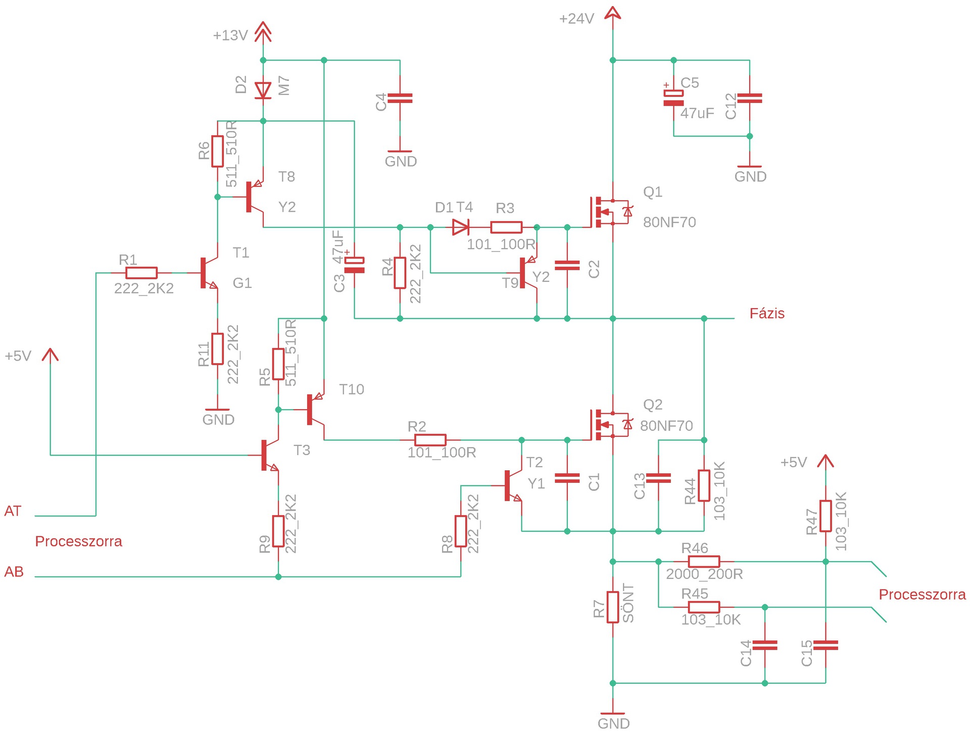
![]() Ha jól látom, és az előbbi méréseim nem csalnak, akkor a T3-as tranzisztor bázisán megkapja az 5v-ot (4.92V) ki is kellene nyitnia, viszont az emitterén a processzortól megkapja az 5V-ot(4.83). kollektor feszültsége 13.5V.
Nem lehet, hogy próbálja elindítani a motort, de mivel a visszacsatolásban (Back EMF?) mondjuk nem érzékel elfordulást egyből letilt, vagy ez nem ilyen rövid időn belül tilt le? Mármint, hogy nincs egy értelmes ciklus sem?
Megmértem, feltöltődik 13.5V-ra, majd elkezd csökkenni, ha ismét bekapcsolom egy pillanatra feltölti, majd ismét csökken ( szép lassan csökken a feszültség).
Kipróbáltam, hogy a T8 bázisát 2k2 ellenállással lehúzom földre. Egy pillanatra kiadja a 24voltot, majd beáll kb 10,3V-ra.
Sikeresen kinyírtam a 3. fázis T8-át, mert egyből GND-re kötöttem a bázisát, szerintem túl nagy bázis áram folyt rajta. Kellett nekem szórakozni vele...
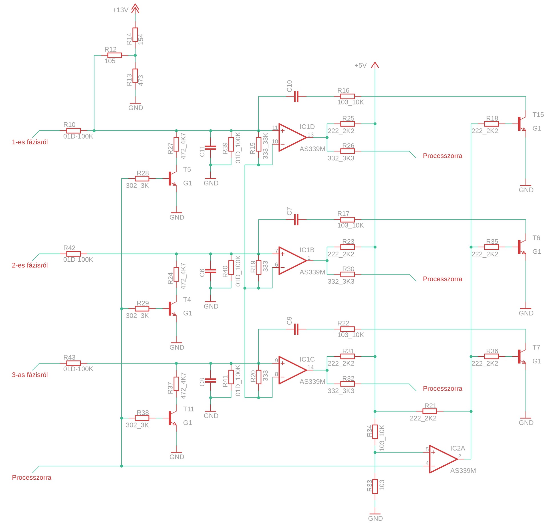
Kemény dió, természetesen az is lehet, a BEMF vonalát is végigellenőrizheted nincs e valami szakadás vagy zárlat. Ott a komparátor IC a BEMF szinusz hullámot alakítja négyszögre.
Mindenesetre én abból indultam ki, hogy a vezérlőnek legalább három ciklusra van szüksége ahhoz, hogy el tudja dönteni melyik irányba indult a forgórész. Ezt két ciklusból nem lehet. Ehhez pedig az szükséges, hogy az alsó oldalon legalább két fázis vezérelve legyen egymástól függetlenül. Ha csak egy van (nálad úgy néz ki) ezért gondoltam, hogy először az alsó oldali vezérlést kellene végigjárni, mert úgy tűnik, mintha hiányozna ebből kettő. Tehát a programozott koncepció olyasmi, hogy az A fázist testeli, aztán a B és C fázisra egymás után tápfeszt ad, ekkor mozdul valamerre a rotor (csak ebből még nem tudni, hogy merre). Ekkor kellene a polaritás váltásnak megtörténni, az pedig csak úgy lehet, ha az A fázisról megszünteti a testelést, és a következő fázist testeli, tegyük fel a B-t. És az ábráidról úgy tűnik, hogy ez a második alsó oldali vezérlés nem megy ki a motorra. A CPU ugyan kiadja, de nem jut el a tekercsekre. (Gondolom a motor tekercseket megnézted már nem szakadt e valamelyik, esetleg a hozzá vezető kábelek...) Éppen ezért feltételezem, hogy a rotor az legfeljebb két állapot közt billeg jobbra balra, ami tűnhet úgy, mintha motorfék lenne, persze nem az. Kézzel túl tudod forgatni, de ismét behúzza a rotort a működő fázis. A csavar nálad az, hogy igazából még a második tekercs felső oldali tápfeszre kapcsolása sem történik meg rendesen az ábráid alapján. Tehát magyarán nálad úgy tűnik, hogy egy pozícióban fixen áll a rotor. A motort is leellenőrizheted, ha rákeresel youtube -on az "Ellenállás mérés labortápegységgel" szövegre, megmérheted a tekercsek ellenállását elég pontosan, kb azonosnak kell lenni. Ha feltűnő eltérés van, az utalhat menetzárlatra. Ez után szkóppal is meg lehet vizsgálni azonos szintű szinuszt mérsz e a motor fázisokon csak simán forgatás hatására, generátorként. Mérd meg az AB BC és CA között a jelalakot, hogy nincs rákötve a motorra a vezérlő, csak a szkóp. A három mérésnek szintén egyeznie kell, ha valamelyik állapotban feltűnően eltérő feszszint van, szintén tekercszárlatra utal. Itt természetesen lényeges, hogy a forgórész azonos fordulaton legyen forgatva, mert aszerint változik a feszültségérték, tehát ha lehetséges, akkus fúróval meghajtani, ami azonos fordulatot tart végig. Egyébként az előző már bemutatott méréseket is érdemes lehet végigjátszani úgy, hogy közben felcserélsz két fázist. Ha a hibahelyek állandók, akkor a vezérlő a rossz, ha a hibahelyek változnak, akkor a motor hibás. A letiltásról csak annyit, hogy az programozás kérdése, egy bizonyos ideig mindenképp próbálkozni kellene. tehát amíg a motoron van valami feszültség, addig nincs tiltva. Ha letilt, akkor mindhárom fázisnak feszültségmentesnek kell lennie. Ilyen esetben motorfék sem szokott üzemelni, mi értelme volna? A hozzászólás módosítva: Jún 13, 2022
Ha ez így van, akkor meg kellene ismételni a csütörtök 23:10-kori hozzászólásodhoz tartozó méréseket. A lebegő (+oldali) fetek meghajtó jelei közül, amelyik éppen üzemel, annak a gate jelének kb. 12V-tal nagyobbnak kell lennie, mint a hozzá tartozó fázisfeszültség. Ha továbbra is azonosak a fázisfeszültséggel, akkor valami oknál fogva nagyon gyorsan kisülnek a kondik, vagy legalábbis a folymatos töltésük nem biztosított, vagy valami más hiba van a meghajtó áramkörben. Amíg ezeknek a feteknek nem jó a meghajtásuk, nem várható, hogy elinduljon a motor.
A 2-es és 3-as fázis felső oldali hiba már nekem is feltűnt, de még nem folytam bele.
Annyi látszik, hogy elvileg csak az 1-es fázis felső oldali jele elfogadható. A kettes fázison ugyan van valami, de nem az igazi, a hármas fázison meg abszolút nincs semmi. Tehát elvileg, még a hiba sem azonos a két fázis felső oldali ágában... Minderre még rátesz egy lapáttal, hogy az egyes (működőnek hitt) fázis AT pontján van valami rejtélyes szinusz hullám is... Misi93 azt a három 47µF kondikat nem ártana kicserélni. A hozzászólás módosítva: Jún 13, 2022
Mai nap csak a kapcsolási rajz vissza rajzolásával ügyködtem, ez fért ma bele. A méréseket, majd megpróbálom valamelyik nap megcsinálni. legkorábban csak szerdán fogom tudni folytatni a dolgot.
Elvileg most már mindennek van neve így lehet hivatkozni rá. Majd még le fogom ellenőrizni nyilván, csak hátha addig is egy kis segítség. A 47µF kondikat kicseréltem.
Épp kérdezni is akartam, hogy az első rajzon az R5 ellenállás biztos 511 mert az nem smakkol...
Mindenesetre agyaltam kicsit a felső oldali vezérlésen is, és szöget ütött a fejembe Peter65 által "csizmahúzogató" -nak nevezett táplálás. Nem hallottam még ezt a fogalmat, és megpróbáltam körbe járni, hogy is működik. Tehát a következőekben leírtak elméleti feltételezésem, ha esetleg tévúton járok, Peter65 kijavít majd. Abból kell kiindulni, hogy a Q1 Q2 fetek három állapota lehetséges, ezek a következőek: Alapesetben Q1 Q2 nyitott. Második állapot, mikor Q2 zárt Q1 nyitott. És utolsó állapot ennek a fordítottja, miszerint Q2 nyitott Q1 zárt. (Természetesen Q2 és Q1 nem lehet egyszerre zárt.) Ennek alapján lekövetve a C3 töltöttségét a következőkre jutottam. Alap állapotban ugye Q1 Q2 nyitott, tehát a C3 negatív lába "lóg" nincs sem GND sem +Táp potenciálon, viszont a pozitív lába a D2 -n keresztül +13-D2 nyitófesz, azaz kb 12.4V környékén van. Ekkor még töltőáram nem folyhat, tehát tekinthetjük kb feszültségmentes állapotnak. Következő körben a Q2 vezérlést kap, ezáltal DS lábai zárnak, és a GND potenciálra húzza a fázis vezetéket, ennek következtében a C3 kondenzátor negatív lába is GND -re kerül, és gyorsan fel is töltődik D2 -őn keresztül az említett kb 12.4V -ra. Majd a Q2 -nek nyitni kell, így megszűnik a fázisvezeték testelése, viszont a C3 a töltését még tárolja, de közben a Q1 kis késleltetéssel már kapja a vezérlést D2 T8 -on keresztül, és DS lábain keresztül a fázis vezetéket +24V tápfeszültség re kapcsolja. Ekkor a fázisvezeték potenciálja megemelkedik, és a C3 kondenzátor negatív lába is ezzel egyenlő potenciálon van, és mivel fel van töltve a pozitív láb potenciálja is megnő olyannyira, hogy az már a 12.4V -os töltő feszültségénél magasabbra kerül, éppen ezért a D2 lezár. A Q1 további zárva tartáshoz, már csak a C3 adja a T8 -on keresztül a Q1 G feszültségét. Aztán ha T8 kinyit, nem kap tovább feszültséget a Q1 G lába sem, így az is kinyit. Eztán a következő szekvenciánál kezdődik elölről. Na és akkor most azt nézzük meg, hogy "szivároghat el" C3 feszültsége, ami miatt nem tud kinyitni a felső oldali FET. Ha jól gondolkodom, ezt a hibát D2 meghibásodása okozhatja kétféleképp is. (Ne feledjük, hogy nálad két fázis felső oldali hibájára is gyanakodtam már). A D2 lehet szakadt, vagy zárlatos is. Vizsgáljuk az első opciót, az könnyebben érthető. Ha szakadt, a C3 sohasem kap töltést, ezért nem is tud feszültséget szolgáltatni a hozzá tartozó G lábra, ezért a Q1 nem tud zárni, tehát a hozzá tartozó fázis sem kapja meg a +24V tápot. Ez az eset épp rá is illik a 3-as fázisodra, (szkóp ábrán úgy néz ki, nincs G feszültség sem). A másik eset, mikor a D2 zárlatos, ekkor ugyan van tápfesz a Q1 G lábán, de ahogy a fázisvezeték potenciálja emelkedni kezd a leírtak szerint, a C3 pozitív lábán nem tud kialakulni a tápfesz 13V -jánál nagyobb feszültség, mert a kondenzátor pozitív lába a D2 zárlata miatt egyfolytában azonos potenciálon van. Ekkor pedig feltételezésem szerint előállhat az az eset, hogy a Q1 ugyan bekapcsol nagyon minimális időre, de ahogy az S lábán (és a fázisvezetéken) megjelenik a +24V feszültség, a GS feszültségkülönbsége csökken, ezáltal nem tud tovább vezetni, és kikapcsol. Ennek pedig ha jól sejtem, lehet olyan hatása, hogy a fázis vezetéken csökkentett feszültség jelenik meg, mint ahogy azt a 2 fázisod szkóp ábrája is mutatja.
Hmm kezdem érteni a működését ezeknek a BLDC motoroknak ("asszem").
Igen a motort megmértem nem volt zárlat, labortáppal kimértem a motort kb mindhárom tekercse egyforma kb 0.75-0.78 ohm, oszcilloszkóppal mérve is egyformának tűnik mindhárom tekercs jelalakja és feszültsége. A "motorfék"-et arra értettem,hogy mikor bekapcsolom a vezérlőt (összezárom a kapcsoló szálat) akkor egy pillanatra mintha próbálna elindulni, de csak ugrik egy kicsit, néha semmit... Majd mikor még így vezérlés alatt van elkezdem mozgatni a tengelyt és akkor befog a motorfék, mindhárom fázis alsó FET-je kap vezérlést. A motor fázisokat próbálgattam cserélgetni, de nem ment át a hiba, maradt ugyan azon a fázison.
Megmértem, és igazából lehet én voltam balf@sz, mert megmértem most az előbb és megvan a 13V addig amíg be van kapcsolva.
Ezt a mérést ismételtem meg.
Párszor át kellett rágnom magam az írásodon.
nem azért mert értelmetlenül fogalmaztál, vagy ilyesmi egyszerűen csak lassú a felfogásom... Tehát ha jól értem, akkor a C3 miatt lehet a tápfeszültségnél (24v-26V) nagyobb feszültség a plusz oldali GATE lábon(kb (36v-38v). Továbbá, ha például fixen megvezérlem a T8-at, akkor mivel fel van töltve a kondi, ezért nagyobb feszültséget ad a Q1-nek ezáltal teljesen kinyit, mivel fixen vezérlem a T8-at, ezáltal kisül a kondi, és visszaesik a kimeneti feszültségem. (ezt nem terhelve néztem, nem volt rákötve semmi). Viszont, most, hogy olvasom vissza amit írtam nem jó a felvetésem, hogyan töltődik fel a kondi (C3), ha nincs terhelés. Én akkor próbáltam ezt ki amikor előtte be volt kapcsolva motorral az egész és nem sült ki teljesen a kondi, gondolom ezért volt az, hogy egy pillanatra felugrott a kimeneti feszültség 24V-ra, majd leeset 10V környékére. (ez ugye fixen megvezérelt T8 esetén). Ezt a "tesztet" azért végeztem, el mert nem hiszem el, hogy nem működik ez a ..... vezérlő, mindhárom fázisnál egyforma volt a kimenet... lehet maga a vezérlő IC a kuka? Idézet: „Na és akkor most azt nézzük meg, hogy "szivároghat el" C3 feszültsége” Hmm én voltam a ...béna, nem mértem meg rendesen. Ma viszont meglestem ezt a C3-as dolgot, és szépen tartja a feszültséget, ha be van kapcsolva, oszcilloszkóppal néztem. A T9-D1-C2 jól értem, azért kell, mert ha kisebb a feszültség a Q1 GATE-én, mint a fázison (source) akkor lehúzza a GATE lábát a Fázis "szintjére"? Köszönöm eddigi fáradozásaitokat!!
Azért, hogy a bekapcsolt FET gét kapacitásából minél gyorsabban és kisebb ellenállással kiüritse az elektronokat, hogy hamarabb kikapcsoljon.
A CH 1 el szinkronizáld be a 3.ág minus GATE lábat. Ezt ne tedd át sehova utána! A CH 2 vel mérj az 1-es, 2-es csatorna - FET lábakra és a + FET lábakra, majd ezeket a képeket tedd már fel. Üdv. M. A hozzászólás módosítva: Jún 16, 2022
A 47µF -os "tápkondi" csak úgy tud rendesen feltöltődni az elmondottak szerint, ha a hozzá tartozó alsó oldali fet(ek) rendesen kapcsol(nak). Nálad úgy néz ki, mint már írtam, két alsó oldali fet nem kapcsol, ezért nem vennék mérget rá, hogy a hozzá tartozó kondi feltöltődik e. Valamennyi töltést ugyan kap az R7-R10-R4 útvonalon, de az az ellenállások áramkorlátozása miatt nagyon lassan töltődne, és szerintem el sem érné a szükséges feszültségszintet.
A másik útvonal egy másik fázishoz tartozó alsó oldali fet, ami sorban a motor tekercseken keresztül "letesteli" a fázisvezetéket, így juttatva a "tápkondiba" feszültséget, ami akár még elég is lehet, mivel ezen tekercsek ohmos ellenállása elhanyagolhatóan kicsi. Persze ha nincs motor rákötve, akkor ez az utolsó lehetőség sem áll fent. A másik amit most észrevettem még és eddig átsiklottunk felette, hogy a kettes fázison a felső fet G és S lábán hajszálnyira ugyan az a jel és feszültségszint van (új méréssel képernyőméretnyire nagyítva ezt igazolhatod), ami azt jelenti, hogy a két áramköri rész azonos potenciálon van. Valami zárlatnak kellene ott lenni vagy a hozzá tartozó alkatrészeknél, hozzá tartozó tranzisztor, ellenállás, kondenzátor. ![]() Aztán javasolnám a pontról pontra való jelkövetést, a testcsipeszeket a GND -re, A csatorna mérőcsúcs a processzor AB vezérlő kimenetre fixen és ehhez viszonyítani. B csatorna csúcsával a jelutat végigkövetni ugyanazon a fázison T2 bázisán, T2 kollektorán. Ezt mindhárom fázison, és valahol megszűnik a kiadott jel, az a félvezető hibás lesz. Ugyanígy a T3-T10 félvezetőket is ellenőrizd. Ha kész az alsó oldal, mehetsz a felső oldalra. Persze ahogy említed az is elképzelhető, hogy a CPU halt be, de hogy mind a kettő ugyanúgy? A hozzászólás módosítva: Jún 16, 2022
Amíg a motor áll, bármelyik alsó fet zárása feltölti az összes bootstap kondit. Mivel láthatóan el akar indulni a motor, kézzel forgatva viszont letilt (vagy már előtte letilt?), én rámérnék az árammérő söntre is, és ellenőrizném az áramkörét.
Időközben kiforrasztottam próbaképp a 2-es fázis T9-ét nem-e azzal van baj, hogy ugyan akkora a feszültség a Gate lábon mint a source lábon. Leteszteltem, és majdnem fixen bekapcsolva maradt a Q1, gondolom amit mondtál, nem volt mivel lezárni a Q1-et "gyorsan".
Lesz egy h..lye kérdésem, hogyan szinkronizáljak?, az nem automatikus? (Siglent SDS 1072CML oszcilloszkópom van).
Igen az útvonalat sikerült lekövetnem, illetve már valamelyik hozzászólásban volt róla szó.
Próbáltam motor nélkül, úgy, hogy egyesével minden fázis T8 bázisát letesteltem 2K2-es ellenállással, és egy pillanatra kiadta a 24V-ot, majd beállt olyan 10-11V környékére, most nem emlékszem pontosan. Viszont már kezdtem feladni vagy nem is tudom... mondom csak rámérek a processzor lábaira. Ugye azt néztük, hogy az egyes fázis "AT" pontján kimegy valamilyen impulzus, ezt leköveti a fázis kimenet is, viszont csináltam pár mérést és igazából csak ez adja ki a többi nem, illetve a 2-es fázisnál néha talán egy kis tüske mintha lenne rajta de kb ennyi. Amit még észrevettem ezzel a "BEMF" visszacsatoló áramkörrel kapcsolatban, a második kapcsolási rajzot nézve, az IC 13-as lábán 5V jelenik meg, szinte fixen, néha van benne egy kis tüske mintha próbálná lehúzni földre az IC a kimenetét, de kb ennyi. (ez a néha kb 5 6 alkalommal indítom, és akkor egy pillanatra 0V jelenik meg. (mindenesetre rendeltem ilyen IC-t csájnízból..) Meglestem a másik vezérlőt is, kicsit másabbak a jelalakok, de pl. ott is a jelenség az az, hogy a 2. fázis csak kb 5v megy ki, illetve a 3. fázisnál pedig semmi. Az ic-nél (AS339) pedig a 13-as lábnál ott volt az 5V.
Értem, igen, az 1-es fázis plusz oldali FET, illetve a 3-as fázis föld felőli FET kap "vezérlést", így töltődhet fel mindhárom kondi, amit Régi motoros írt.
Visszarajzoltam a sönt ellenállást és környékét, itt mit kellene mérnem? Annyira kicsi a feszültség szint kb, szinte elhanyagolható, amikor próbál indulni, akkor egy kicsit megugrik a feszültség. Ennyit tudtam mérni. A hozzászólás módosítva: Jún 18, 2022
Hello! Két lehetőséged is van.
- Az egyik működő csatornát a CH1-re teszed és arra választod a szinkront. Ekkor ehhez a fázishoz képest vizsgálhatod a CH2 csatornával a többi fázist. A CH1-hez képest látod a fáziseltolást is. - A külső szinkron bemenetre teszed a működő fázist, arra szinkronizálsz és két bemeneti csatornával vizsgálhatod a fázisokat.
A söntellenálláson kicsi feszültségnek kell esni, jellemzően 1-100 mV, és szkóppal kell mérni,
a DMM -et azt itt felejtsd el. Az adott áramkörben minden feszültséget és jelalakot szkóppal mérünk. A DMM -et akkor vesszük elő, ha tudatosan szakadást, vezetést, vagy tápfeszültséget kell mérni (ez utóbbit is csak úgy, ha nincs ráülve valami jelalak vagy vezérlés.). A BMF részt úgy vizsgáld, hogy fúróval forgatod a tengelyt, amíg nem forog a rotor rendesen (nincs meg bizonyos fordulatszám) addig a BMF is kétséges. Testcsipeszeket a GND -re, A csatorna R38 és a proc lába közé, az valami engedélyező / tiltó, vagy szinteltoló jel lesz. Amíg ott magas szint (5V) van, addig a BMF érzékelés vagy tiltva van, vagy a magas fordulatszám miatti BMF jel szintjét húzza lentebb a T4-5-11 és 4.7k ellenállásokkal. Ha itt megjelenik az alacsony szint, az érzékelés akkor aktív, vagy (a kisebb rotor fordulat miatt) T6-7-11 és 10k ellenállásokon keresztül magasabb szintre engedi a BMF jelet. (Tesztelheted a fordulatszám változásával.) IC2A 5 lábán fixen kb 2.5V ot kell mérni. Kimenetén (2 láb) a 4 lábán lévő jelalak invertált változatát kell látni. Hozzá tartozó tranzisztorok ennek megfelelően kapcsolnak. Eztán a B csatornával szépen végigvizsgálni a műveletik +- bemenetét, és kimenetét is. Aztán a jelvezetéket ami a procira megy, itt már elvileg négyszögnek kell lenni. Tehát szintén jelalak végigkövetés a feladat. Legvégső esetben tudnám még ajánlani a CPU kiforrasztását (ha van SMD forrasztód) és az AB és AT vezetékek direkt vezérlését. Ezzel leellenőrizheted, hogy valóban működnek e a fázisok. A kiforrasztás azért tartom szükségesnek, mert nem szeretnél bekapcsolni olyan fetet, aminek a másik párja épp be van kapcsolva a CPU által (ha ez történik, kuka mindkét fet). Ekkor az AB és AT jeleket GND -re, és +5V -ra kapcsolva tesztelheted. Fontos, hogy mindig két külön fázist vezérelj, azonosat soha. valamint, ha egy fetet sikerült bekapcsolni, utána a GS lábainak rövidre zárásával kapcsold is ki (mert rövidebb hosszabb ideig bekapcsolva is maradhat), nehogy következő lépésben rávezérelj a másik oldali párjára, így rövidzárlatot okozva a tápvezetéken... Ez az utolsó bekezdés persze kellőképp bonyolult feladat, azért is hagytam utójára. Ha ügyes vagy és a megfelelő szekvenciával vezérelsz, még a rotort is forgathatod... A hozzászólás módosítva: Jún 18, 2022
Az a sönt kizárolag a kimeneti fokozat áramkorlátja illetve annak a kezelésére ( a proci által) van és ott lehet korlátozni a kimeneti áramot. Semmi köze a BMFhez, az oda a FETeken keresztül nem juthat el.
Sziasztok!
BLDC motorvezérlőt szeretnék 2000W-os motorhoz. Hosszasan kerestem ESC vezérlő kapcsolást, de nem találtam nagy teljesítményben. Sajnos a Youtub-on lévő elektronikákat kis motorokkal szemléltetik. Ezt a két kapcsolást találtam. Ebből ki lehetne indulni. Szeretném minél olcsóbban megoldani. Az elektronikához nem értek, ezért lenne pár kérdésem. 36 (esetleg 48) Voltos lenne az akkupakk. Néztem kapcsolásokat. IRLZ44 Mosfet mekkora teljesítményt tud szolgáltatni? Esetleg cserélhető lenne a kapcsolásban IRF3205-re? Az mekkora teljesítményt bírna leadni? Meghajtó IR2101 és IR2104 van a kapcsolásban. Helyettesíthetők egymással? Nekem IR2104 van. Az EG2131 szintén jó lenne? Mivel ez még olcsóbb. A Mosfettel párhuzamosan lévő dióda ekkor mekkora kellene legyen? Arduino Nanot használnék vezérlésnek. Abban kérnék segítséget, hogy egy jól működő, a feszültség, teljesítmény idényeknek megfelelő kapcsolást tudnátok javasolni, ami tudja a 2000-3000 Wattot. Köszönöm.
Hali! Azt láttad hogy a rajz, meg az ültetés nem azonos? 2101 és 2104 nem egyforma vezérlés oldalról, így nyilván más sw kell hozzá
Nem említetted, hogy mindenképp arduino vezérlést akarsz, vagy az nem feltétel...
Ha utóbbi eset áll fenn, tudok neked mutatni célhardverrel elkészültet komplett rajzzal panellal. A teljesítmény a kapcsoló fetek párhuzamosításával választható. Programozni nem kell, nálam első összerakásra működik, igaz HALL szenzoros, nem BEMF -es... De legközelebb csak holnap délután, ha otthon vagyok... Egyébként ha "elektronikához nem értesz", miért nem veszed meg inkább készen??? Gyanítom, összerakva (és a tanulópénzt megfizetve) se fogsz olcsóbban kijönni. A hozzászólás módosítva: Jún 19, 2022
Eddig nem találtam teljesítményben, feszültségben megfelelő ESC-t. Ha van ilyen, örömmel veszem az infót. A motor Hall szenzoros.
Annak ellenére, hogy nem értek hozzá, szívesen "bütykölök". Alkatrészeim is megvannak a mutatott kapcsoláshoz.
Közkívánatra a működő BLDC elektronikám. Sajnos nincs hozzá "nagy" motorom, így a "nagy" terhelést nem tudtam szimulálni, ezért kipróbálni sem. Kis motort (átalakított autógenerátor) viszi szépen, de mivel még nincs beépítve kerékpárba, csak szabadonfutó módon tudtam tesztelni.
A vezérlő (controller) panel tartalmazza az elektronikához szükséges DCDC konvertert, így 36-72V -ról direktben üzemeltethető. Ha kisebb feszültségről kellene, akkor a DCDC konverter elhagyható, ekkor egyénileg kell megoldani az elektronika táplálását ami CSAK 12-13V lehet, a meghajtó (driver) panelen található DCDC miatt. Azt lehet cserélni 15V verzióra is, akkor értelemszerűen ez a tápfeszültség igény. A meghajtó panelen jelenleg 12db felületszerelt FET található. Hogy ezekkel és maga a panel mit bír, még nem volt alkalmam kipróbálni. A motor feszültség 12-72V -ig választható ha jól emlékszem, ezt az alkalmazott FET -ek határozzák meg. De ha valakinek úgy tetszik, készíthet hozzá panelt TO220 tokozással is. Jelenleg van még itthon 3 nyers vezérlő panelem és nyolc meghajtó panelem. Valamint a rajzon szereplő FET -ből is két panelra való. ha valakit érdekel privátban érdeklődhet.
A nyers panelek...
A problémám az az, hogy hol van ez a szinkronizáció, vagy hol kell keresnem? Valamiféle trigger pont lenne?
Szkóppal mértem a sönt áramkörön.
Ezt a fúrós dolgot kipróbálom. jó ötlet. A BEMF visszacsatolást még meg fogom nézni, rendeltem már AS339 IC-t. Igen sikerült kiforrasztanom az IC-t, szívem szerint ki is vágnám a kukába ![]() Most ott tartok, hogy arduino-hoz néztem valami BLDC motor vezérlő programot, de mindegyikhez van valamiféle vezérlő, Gate meghajtó IC ( mint a te kapcsolásodban is IR2103), ami gondolom vezérli a 2 FET-et illetve ha helytelen vezérlés jön akkor nem engedi egybenyitni... (Na nekem ilyen nincs), helyette szimplán feltöltöttem a programot, tettem rá egy potit majd próba. Úgy egybenyitotta a FET-eket, hogy öröm volt nézni ![]() (szerencsére erre készültem, ezért a labortáp áramkorlátját levettem). Oszcilloszkóppal megnézve szép volt a négyszög jelalak az arduino-n. Azzal viszont nem számoltam, hogy ez a motorvezérlő amivel mókolok(lunk), az "AT" pontjára 5V-ot vár akkor lesz aktív, az "AB" pontjára pedig 0V-ot. (de mire rájöttem, hogy ez a hiba... ) Mondom nem baj, megnegáltam arduinoban a megfelelő kimeneteket, majd ismét próba. Jobb a helyzet, nincs zárlat látszólag nem nyitnak egybe a FET-ek. Ekkor rákötöttem próbából a motort, háááát próbálkozik elindulni, akadozik. addig addig szórakoztam vele, hogy kézzel sikerült elindítanom, de ahogy emeltem a fordulatot ismét megállt és csak remegett a motor, illetve erőtlen. ( Hozzátartozik, hogy olyan programot találtam aminek nincs BEMF visszacsatolása, gondolom ez a baj, de akkor miért írnak ilyen programot). Következő lépésként próbálok kicsikarni valami értelmezhető szkóp ábrát a 3 fázisról, de kb esélytelen, mert nagy áramot vesz fel a művelet közben, nem is merem engedni rá a delejt nagyon, ezért nyilván le is esik a feszültség 6-8V-ra. Másik lehetőség, keresek egy BEMF visszacsatolású arduino-s programot. A segítségeteket köszönöm, bocsánat a késői válaszért! Szerk.: A linkek: Arduino kód NO EMF Arduino BLDC projekt A hozzászólás módosítva: Jún 23, 2022
|
Bejelentkezés
Hirdetés |





























