Fórum témák
» Több friss téma |
Mielőtt kérdezel, a következő két dolgot ellenőrizd!
I. A helyes tápfeszültségek megléte.
II. A kimeneten van-e egyenfeszültség.
Élesztés.
Szia!
Köszönöm!
Nekem biztosra kellene menjek, nem tudnád akkor majd meg nézni a tiédet, hogy biztosak legyenek a típus szamok?
Megnéztem mielőtt leírtam . A meghajtókon lévő kódból jött a 2sa/sc pár, a többi kis tranzisztoron CF kód van az meg a 2sa1366. De estefelé körbefényképezem neked a két nyákot.
A hozzászólás módosítva: Júl 17, 2022
Na az jó lenne!
Köszönöm előre is!
Sziasztok!
Le fotóztam az erősítőben levő SMD tranzisztorokat. A meghajtó tranzisztorokon amit ír a következő: BH P93 , AK P86, a többi négy kis smd tranzisztoron pedig a következőket írja: BD p 05, K2 p 79, AC p 05 Teszek fel kepéket is a tranzisztorokról hogy jól látható legyen a kód. Aki be tudja azonosítani a kódok alapján a tranzisztorok típusát az nagyon sokat segítene!. Köszönöm!
Ki mértem a termisztorokat is hogy hő hatására hogy viselkednek.
A 15K termisztor NTC típusú, a 47K NTC típusú még a 75 ohmos termisztor PTC típusú.
Sziasztok!
Újra segítség kellene. Nagyon nem akartam, de csinálnom kell a JLH-be egy hangszínszabályzót. A hangsugárzóm nagyon erős magasba/középbe, így mély alig van. Nem akarok hozzányúlni a hangváltójához, így marad a hangszínszabályzó. Amit építeni akarok Hood bácsi kapcsolása elvileg. Az eredeti rajzon nincs megadva az ic típusa. Rajzoltam egyet NE5532-vel. Nézzen már rá valaki jó lesz e így. Fog ez valamit erősíteni? Csak mert összeraktam egy passzív hangszínszabályzót és az nagyot halkított, azután találtam ezt. Ha nem erősít semmit úgy is jó, csak ne halkítson. A hozzászólás módosítva: Júl 18, 2022
Sziasztok!
Tudna valaki egy jól bevált kapcsolást (nyáktervnek is örülnék) küldeni hangszínszabályzóhoz és előerősítőhöz, Quad 405 mellé?
Nekem például ez remekül bevált. NYÁK terv a hivatkozott RT-ben.
Szia,
az 1k és a 100ohm osztója felesleges, ha egyszeres erősítés is jó. A 8,2k és a 4.7n közös pontját egyszerűen kösd a kimenetre. Az IC +bemenetét 2db 10k-s osztóval emeld fel féltápra, érdemes még 47-100µF-al hidegíteni a föld felé. A bemenetre kevés az 1nF csatoló, én 10µF-ot tennék, és kell tenni a kimenetre is mert az is +6V-on lesz. Érdemes a kimeneti csatoló után egy 100k-t tenni a föld felé.
Megvannak az alkatrészek. A kapcsolásban egy 12V-os zéner van ahelyett 15Voltos is jó nem?
Csatoltam a kapcsolást. Megépítem és este írok hogy mi a helyzet vele.
Jó. Valahogy így kell neki kinézni a gyakorlatban is ha 130mA körül van a terhelés. A VF1 a kimenet, kb. 25s alatt éri el a teljes tápfeszt. A szkópon meg a 100Hz-es búgófesz van ami 50uV nagyságendű szóval ezzel egyáltalán nem búghat.
Köszi a segítséget. Átrajzoltam ahogy mondtad.
Az osztót jó helyre tettem?
Az osztó nem jó. A kondenzátornak párhuzamosan kell lennie az alsó ellenállással, nem sorban.
Van hangszínszabályozós topik, lapozz vissza benne, találsz rajzot szimulációval együtt. Az egész elé egyébként kell még a buffer fokozat is, szóval dual OPA kell és mindkét felét fel kell használni.
De úgy összességében sokkal jobban járnál egy olyan dobozzal aminek mélye is van, és akkor nem kell a hangszínszabályozó. Illetve ha PC a forrásod akkor ott eleve rendelkezésre áll a szoftveres hangszínszabályozás.
Hidd el az első gondolatom nekem a doboz csere volt az első gondolatom. De 60ezerig én nem találtam olyat ami tetszik. Kb úgy vagyok vele mint te, hogy legalább 20cm legyen a mély. Meg sajnalom is a mostanit. Nagyon jó részletező hangú, de túl sok a közép meg a magas. A mély hangszórója egyébként 20as vifa, szóval valami a váltójával nem oké.
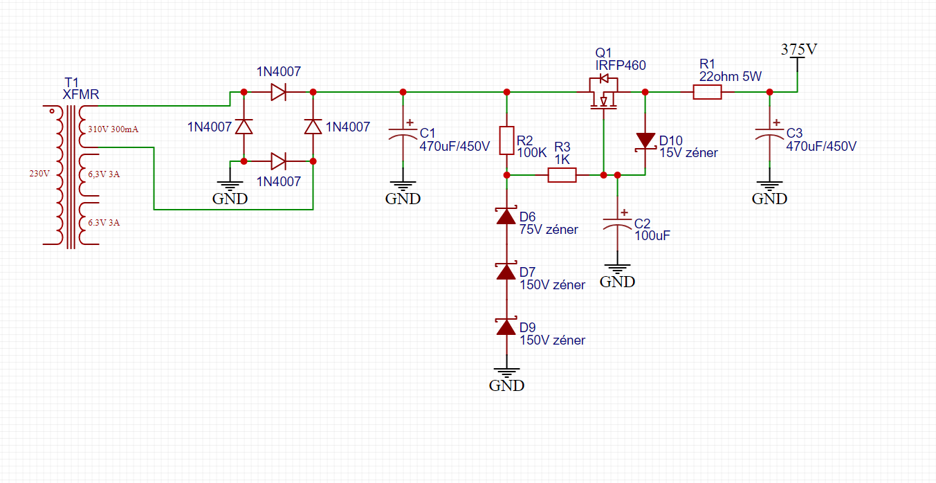
A C2-es kondi 450V-os, ugye? (50Voltossal indítottam
)A kisülése tönkreteheti a mosfetet? (felrobbant ) A hozzászólás módosítva: Júl 19, 2022
Valószínüleg tönkrette mert minden lábára sípol a műszerem rövidzár mérés állásban...
![]() Van másik szerencsére.
Annak legalább 400V-osnak kell lenni. Az R3 lehet nagyobb is, 10k.
Vissztérve a JLH-hoz, nem azért nincs nekem elég mély mert a becsatoló kondija csak 1uF?
A HTA-ba 10µF-ot tettem.
Hát cseréld ki. Egy 10µF-os kondi nem egy vagyon.
Melyik a jó, milyen ellenállásokkal, és miért?
https://www.quora.com/How-do-I-make-the-output-of-a-stereo-audio-am...signal https://hu.pinterest.com/pin/632052128947415378/ https://www.instructables.com/Simple-Way-to-Convert-Stereo-to-Mono/ https://electronics.stackexchange.com/questions/549289/why-are-two-...ion-fo https://qscprod.force.com/selfhelpportal/s/article/How-to-Connectin...-input |
Bejelentkezés
Hirdetés |
















)
) 




