Fórum témák
» Több friss téma |
LiFePo4 akkukról keresek olyasmi technikai információkat, mint mennyire hatékonyak tárolható maximális töltés / térfogat szempontjából?
Például itt egy tényleges termék: Bővebben: Link, ami 3.2V x 280 mAh energiát tárol 10.5 mm átmérő X 44.4 mm hosszú hengeres térfogatban. Létezik akku típus, ami sokkal kisebb térfogatban tud ennyi energiát tárolni, vagy ekkora térfogatban sokkal több energiát tárolhat? A gyakorlatban legyártott termékek külső burkolata meg olyasmi tényezők nyilván roncsolnak valamennyit a térfogat hatékonyságán, talán 10-15% elveszhet, azon nem kívánok rugózni. Ami érdekel, hogy közel 50% vagy még nagyobb hatékonysági különbség létezni tud-e? A gyakorlatban azzal a problémával kerültem össze, hogy egy picire gyártandó készüléknek akkuból kell tápot adni, és kérdéses, hogy mekkora térfogatban mennyi működési időtartamot lehet biztosítani? Ha valaki ismer blogokat a témában, linknek örülnék. A tippeket előre is köszönöm. A hozzászólás módosítva: Aug 18, 2022
Ha pici a készülék, akkor nem a LiFePO4 az, amit keress.
Bővebben: Link Kis méretben csak elem alakúakat találtam.
Köszönöm a linket. Közben kotorásztam elérhető termékek után, számolgattam térfogatot és energia tárolást, és amit a matek mutat, nincs jellemzően jobb a kicsomagolt LiFePO4 telepeknél, a mai polimer akkuk kb egy kaptafa mind, azzal kell beérni, ami van, és abba beletörődtem.
Sziasztok,
Négy darab sorba kötött 18650-es cellát (természetesen a cella figyelő panelján keresztül) tölthetek egy "mezei" 18-20V-os laptop töltőről? Elvégre egy laptopban a saját akku pakkja is ilyesmi kell legyen. Köszönöm. A hozzászólás módosítva: Aug 22, 2022
Ha teszel utána egy 16.8V-+os stabilizátort, ami áramkorlátos is...
A hozzászólás módosítva: Aug 22, 2022
Elvileg igen, de mivel a bms NEM toltesvezerlo, ezert nem. Aramkorlatot, toltesi jelleggorbet nem tud csak veszfek funkciot.
Értem. Létezik olyan panel ami egyben mindent tud?
Szia! Szerintem használhatod a laptop töltőt. Nézd meg ezt a linket, lapozz a 4s modulhoz,ott van a leírás.Bővebben: Link.Balanszálni viszont nem tud.
Mi nem látjuk mit olvasol ott...Az 5S 15A-nál ez olvasható: Charging voltage: 21 V
Másrészt a laptop röltő az nem "töltő", hanem inkább tápegység (Max. áram korláttal). A "töltőáramkör" pedig a laptop alaplapján van kiépítve! 2018-ban már tárgyalva volt: Bővebben: Link A hozzászólás módosítva: Aug 23, 2022
Nem tudok olyat, akassz elé egy ilyet, a linken mazsolázhatsz.
Bővebben: Link Azért nem konkrét modult ajánlok mert nem tudom a töltési áramigényedet. 1C mehet a cellákra, ezzel kb. 2,5-3 óra alatt lesz teljesen kész. de nem árt adatlapot sem előtte böngészni. Ha pl. 2A elég, LM2596S-LEDD modul, sose használd ki a max. áramot, 70-75% akkor nem tűzforró a modul. Beállítod a kívánt töltési végfeszültséget, én 4,15V/cellára szoktam, nem kell agyonpumpálni a pakkot. Így lesz 2-3% kapacitásvesztésed. Az áramot beállítod a kellőre, pl 2 amperre és kész is van a CC-CV akkutöltőd ami bár nem követi az ideális töltési görbét de nagyon közel jár hozzá. Ha van hangulatod a töltés kész potit is beállítod, akkor kezdjen világítani mikor a töltés vége felé 0,1-0,15C körülire csökken az áram. Én ennek a nagytesóját használom a keringetőszivattyúm szünetmentes akkujának a töltésére, 3 év megy egyfolytába. 13,8V/4,5A és egy 12V/45Ah ólomakkut tölt.
4S 30A 16,8 V
Modul: 4S Li-Ion Lithium-Batterie Schutz Bord Hol látod Te a 4S leírásba hogy 19 vagy 21V? A penel fényképén is rajta van a hátulján 16,8V. Amit linkeltél azok annyit csinálnak hogy cellánkénti 4,2V felett és cellánkénti 2,75V alatt leválasztják a cellát(kat). Nem töltésvezérlő hanem akkuvédelem, így nem lehet tölteni hogy Te erre ráb@szod a 19-21 voltot. Először is leülteted a laptoptápot, át fog menni vagy burst módba és ki-be kapcsolgat vagy simán letilt mert egy lemerült pakk ilyen mérvű túlfeszültségre akár 40-60 ampert is felvehet, már ha tudja a táp. Másodszor ha menne is, hol a töltésgörbe, 4,2voltig tölti szerencsétlen 2Ah pakkot 5-10-akármennyi amperrel ami kinyírja, aztán lekapcsol.
Oké vettem az adást, alapvető fogalom zavar.
Beszerzek egy töltés vezérlőt az akkuvédő panel elé. Köszönöm a segítséget!
Szia! Lemodelleztem a kapcsolást tényleg sok volt az áram (4-5A). de beiktattam sorosan egy 24V 70W-os áramkorlátozó izzót( ilyen volt itthon) a laptoptöltő kimenetére, így a képen is látszik kb.700mA-re állt be az áram, igy már nyugodtan rá lehet kötni a BMS-re.( Ez a zöld panel hasonló a piroshoz csak kevesebb ampert tud.) A feszültséget is elbírja (19-21V), az adatlap szerint a piros panel P FET-jei 30V 70A terhelhetőségüek. Amikor elérte az egyik cella a 4.2V-ot szépen lekapcsolta a töltést. Így már biztonságosan ráköthető a 19-21V-os laptop tápja.
Uram Ön feltalálta az izzólámpás áramgenerátort
![]() Erről egy árva szó nem volt az előző írásodba csak a laptoptáp direktbe.
Lehagytad a kérdőjelet a mondat végéről.
Van az a közismert USB-s töltőmodul . Az a kérdés merült fel , hogy ha ez a modul nem kap tápot sehonnan akkor önmagába meríti a rákötött aksit?
Igen. A feszültség detektálásához, méréséhez kell egy minimális áram. A TP4056 esetén ez 2,5..6 µA
Köszi.
Teljesen fölösleges foglalkozni vele. Nekem egy év alatt sem okoz észrevehető feszültségesést, pedig legtöbb készülékemben használt telefonakku van, plusz ilyen töltő modul.
A hozzászólás módosítva: Szept 17, 2022
Ok , ok de gondolom neked nagy aksi van rákötve. Nekem csak 110 mAh (azt könnyebb lemeriteni)
Ha a teljes kapacitás fele megy el rá, akkor is 1000 óra kell a durván 50% kisütéshez. Most nem feszegetem a terhelés, és a kapacitás viszonyát.
A hozzászólás módosítva: Szept 17, 2022
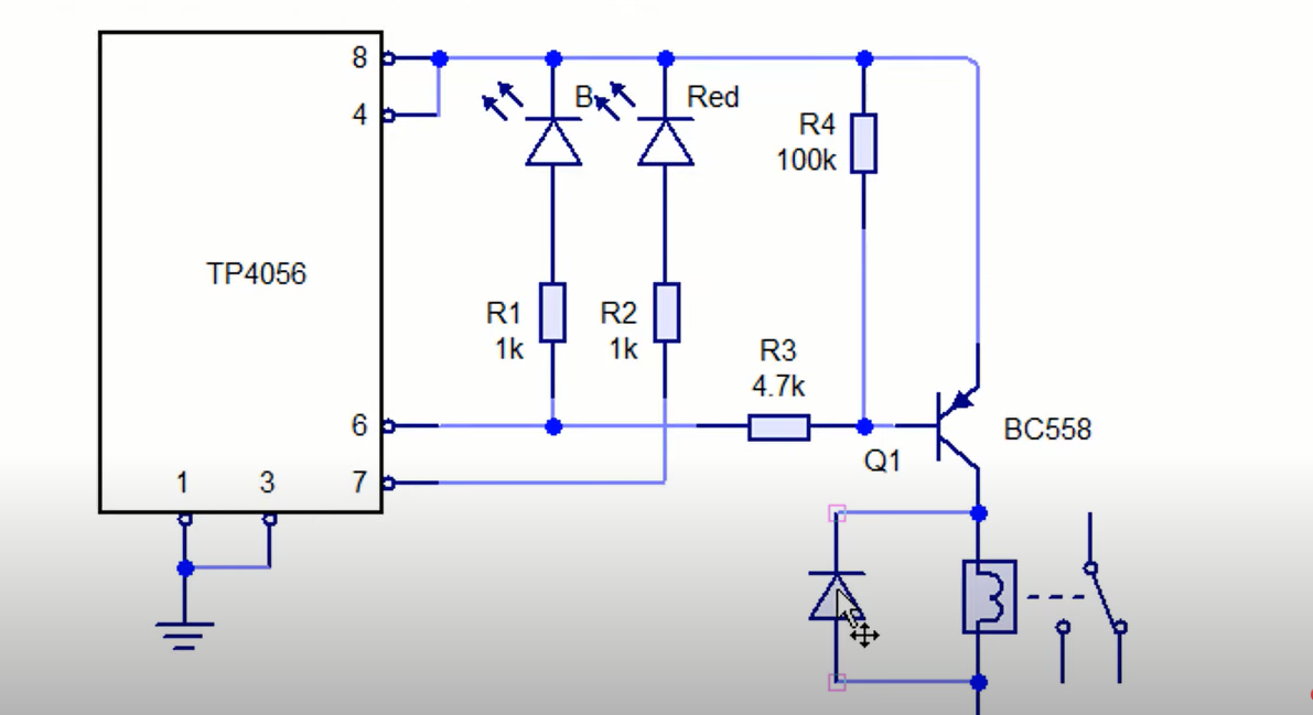
Sziasztok!
Amatőrként kérdezem, hogy a csatolt kapcsolásnál mi szerepe van a relének?
Az adatlap úgy fogalmaz, hogy:
Idézet: „STDBY (Pin6): Open Drain Charge Status Output When the battery Charge Termination, the STDBY pin is pulled low by an internal switch, otherwise STDBY pin is in high impedance state.” Ami annyit tesz kb (a google translate szerint) hogy: Idézet: „STDBY (Pin6): Nyitott leeresztő töltési állapot kimenet Az akkumulátor töltés befejezésekor az STDBY érintkezőt egy belső kapcsoló alacsonyra húzza, ellenkező esetben az STDBY érintkező nagy impedanciájú állapotban van.” Tehát ha befejeződött a töltés, a hozzá tartozó zöld led világít, és a Q1 PNP tranzisztor is vezérlést kap, amin keresztül a relé is állapotot vált. Hogy ezt mire használja fel az áramkör tervezője, tőle kellene megtudni (talán az akku lekapcsolására)... A hozzászólás módosítva: Szept 18, 2022
Az lehetséges, hogy a relé azt szolgálja, hogy ha a töltés befejeződött, és az akkut töltőn hagyom, az elektronika ne merítse az akkut?
Persze a kapcsolás szerint nem a relén keresztül tölt.
Az imént a zárójelben épp arra céloztam. Ha az akku pozitív érintkezője, és az 5 -ös láb közé sorosan bekötöd a relé nyugalomban zárt érintkezőjét, akkor megindul a töltés. Amikor a töltés befejeződik,
a 6 láb alacsonyra vált, ezáltal világít a B LED, vezérlést kap a Q1 tranzisztor, és így a relé is behúz, ezzel leválasztva az akku + pólusát az 5-ös lábról. A töltés magától nem fog megindulni, mivel az akku le van választva, a relé állandóan be van húzva. A töltés akkor fog megindulni, ha a relé nyugalomban zárt érintkezőit rövidre zárod egy rövid időre, mondjuk egy nyomógombbal. Ekkor az 5 lábon az áramkör érzékeli, hogy akkut kapcsoltak rá, a zöld LED kialszik, a Q1 tranzisztor vezérlése megszűnik, és a relé elenged, így a nyugalomban zárt érintkezőn keresztül újra töltődik addig, míg újra le nem kapcsol. (Véleményem szerint.) Ui.: De az érintkező rövidre zárása helyett van egy sokkal jobb módszer az indításra, mégpedig ha a relé tekercsel sorba van kötve egy nyugalomban zárt nyomógomb. Ha azt megnyomod, a relé tartóárama megszakad, és így azonnal elenged, evvel pedig az akkut az áramkörre kapcsolja. Tehát így nem a nyomógombon keresztül megy a töltés egy ideig amíg kisöntölnéd a relé érintkezőit. Kisebb nyomógomb is elég, mondjuk egy 5x5mm -es PCB nyomógomb. A lényeg, hogy nyugalomban zárt legyen, tehát megnyomásra szakítson. A hozzászólás módosítva: Szept 18, 2022
Gafly translate szerint "A STDBY kimenet a töltés végén alacsony szintre vált, egyébként nagy impedanciás (lebeg/nyitott, ki hogyan szokta meg).".
A relé jó lehet mondjuk például egy GSM modulhoz, ami küld egy SMS-t, hogy: Én az akkumulátor vagyok, és feltöltődtem." |
Bejelentkezés
Hirdetés |













