Fórum témák

» Több friss téma
Fórum » Erősítő mindig és mindig
Mielőtt kérdezel, a következő két dolgot ellenőrizd! I. A helyes tápfeszültségek megléte. II. A kimeneten van-e egyenfeszültség. Élesztés.
Lapozás: OK   2410 / 2572
(#) Massawa hozzászólása Szept 5, 2022 /
 
22 év után valamitöl kipurcant a félig aktiv hangszoroim egyikében a mély erösitö. Nagy keserven sikerült szétszednem és egy kicsit meglepödtem. Az egész erösitö (kb 30-350 Hz/300W), egyenesen a 230V-s hálozatrol van meghajtva, azaz még mérecsgélni is veszélyes, hiszen a testre - hütöborda - akár 230 V is kerülhet. Nemes egyszerüséggel a bemenetet választották le egy kis trafoval.
Még nem tudom mi a hiba, de valoszinü a kimeneti MOSFETek közül unta meg valamelyik az életet.
Az este csak elkezdett hangosan pattogni, azonnal kikapcsoltam ( a hangra automatikusan kapcsolodik, de az erösitö ki volt kapcsolva, azaz nem volt semmi a bemeneten. De van rajta kapcsolo is). Az ujra bekapcsolás csak egy puffanás volt. Igy szétszedtem. Majd holnap mérecsgélek. A végfok 320 V DC-t kap.
(#) Beringer 600 hozzászólása Szept 6, 2022 /
 
Üdv!
Valaki feltudna tenni egy üzembiztos kapcsolási,s nyáktervet stk4050v hez?
Köszönöm.
A hozzászólás módosítva: Szept 6, 2022
(#) tothbela válasza Massawa hozzászólására (») Szept 7, 2022 /
 
Szia!
Még szabad kérdezni melyik márka csinál ilyet?
Ez valóban életveszélyes.
(#) Massawa válasza tothbela hozzászólására (») Szept 7, 2022 /
 
Infinity.

Életveszélyes szervizelni, de összépitve megfelel minden szabványnak, csak nem szabad semmihez hozzanyulni.
(#) tothbela válasza Massawa hozzászólására (») Szept 7, 2022 /
 
Felizgatott a dolog. Direkt tápról (most nem foglalkozunk a galvanikus leválasztatlanságról), 300W úgy vehető le, hogy félhidas végfok dolgozik 32 Ohmra, de akkor a virtuális GND féltápon van, vagy kicsatoló kondit használnak. Teljes hidat nem feltételezek, mert ott 100 Ohm nagyságú hangszóró kellene.
Azt is tudom feltételezni, hogy 8 Ohmos a hangszóró, félhidas az erősítő, de csak 50%-ig vezérlik ki. Érdekes. Végül is "D" osztály esetén nem okoz nagy veszteséget ez a megoldás sem.
(#) teddysnow hozzászólása Szept 7, 2022 /
 
Sziasztok,
tervezem már régóta lecserélni az 50 éves, fadobozos, Akai erősítőmet egy LM1875-el építettre. Trimmer poti hangszín szabályzóval, mert az egyszer be van állítva és kész és invertáló módban működne, mert miért is ne. De minél többet olvasok az invertáló és nem invertáló összehasonlításokról, annál inkább elbizonytalanít.
Van valakinek tapasztalata az invertáló módban épített erősítők hangjáról?
(#) dB_Thunder válasza teddysnow hozzászólására (») Szept 7, 2022 /
 
Idézet:
„Van valakinek tapasztalata az invertáló módban épített erősítők hangjáról?”

Ha te meghallod a különbséget... pontosabban ennek mi köze a hangjához??
Biiiiztos lesz olyan aki azt fogja állítani hogy igen, ő hallja, de nekik az se mindegy milyen színű a szoba a zenehallgatáshoz!

TDA vég ic-nél jártam úgy, hogy invertálóban menthetetlenül gerjedt! Alapból is szeretett makacskodni, meg ocsmányul szólni, de invertálóban (hidkapcsolás miatt) használhatatlan volt.
(#) teddysnow válasza dB_Thunder hozzászólására (») Szept 7, 2022 /
 
Sok helyen hivatkoznak arra, hogy invertálóban a kis bemeneti ellenállás miatt nagyobb soros ellenállást kell használni ami "húzza" magával fel felé a visszacsatoló ellenállás értékét. Nagyobb visszacsatoló ellenállás nagyobb termikus zajt eredményez. Ebben az egy dologban találtam igazságot.
(#) dB_Thunder válasza teddysnow hozzászólására (») Szept 7, 2022 /
 
Nah ez lehet hogy igaz, de egy ilyen monolit vég ic esetében nem ez lesz a legnagyobb akadályozó tényező a hangzásban!
(#) Gafly válasza teddysnow hozzászólására (») Szept 7, 2022 /
 
Én nem vagyok már annyira rácuppanva hifizmusra, de ebben az "abszolút fázisban" még szerintem is lehet valami.
Csak arra gondolok, hogyha belerúgnak a lábdobba élőben a pódiumon, akkor megérzem a testemen. Fordítva már nem ugyanaz az érzés.
Gyertyát is könnyebb elfújni, mint elszívni.
Persze ha már ki van írva CD-re, stb., akkor szerintem nagyjából mindegy...
(#) teddysnow válasza Gafly hozzászólására (») Szept 7, 2022 /
 
A láncban lesz egy fázisfordító, tehát ahogy bemegy, úgy jön ki.
(#) dB_Thunder válasza teddysnow hozzászólására (») Szept 7, 2022 /
 
Egy fordítva bekötött hangszóró (hangfal) is megoldja!
(#) dB_Thunder válasza Gafly hozzászólására (») Szept 7, 2022 /
 
Idézet:
„Persze ha már ki van írva CD-re, stb., akkor szerintem nagyjából mindegy..”

Igazad van!

Én merem azt állítani, hogy az élőzene vs. otthoni zenehallgatás átmenete nem megoldott dolog!!
Nesze neked "hányend"!
Annyi sebből vérző dolog, hogy gyakorlatilag lehetetlenség reprodukálni felvételről egy koncertélményt!
(#) mek-elek válasza dB_Thunder hozzászólására (») Szept 7, 2022 /
 
Nem kötekedni akarok, csak az érdekelne, melyik koncert, milyen élményére gondolsz?
A többi stimmel!
(#) dB_Thunder válasza mek-elek hozzászólására (») Szept 7, 2022 / 2
 
Nem szűkíteném a kört! Gyakorlatilag bármely koncert, bármilyen élménye!
Persze a koncertet is el lehet rontani... még felvétel előtt
Magyarul úgy sem tudod hazavinni a koncertet! Aztán a stúdiófelvétel megint más... itt már van esély, ha csekély is...

Pl: nekem a Queen koncert felvételei jobban bejönnek a stúdió felvételeinél.
(#) reloop válasza teddysnow hozzászólására (») Szept 7, 2022 /
 
Szia! A trimmer potis hangszín alatt passzív, lepkeszabályzót értsünk? Ahhoz a nem invertáló kapcsolás illik jobban, mert azzal könnyebb nagy bementi impedanciát előállítani amit ez a hangszínszabályzó megkíván.
Az invertáló kapcsolásnál arra is ügyelni kell, hogy nyitott bemenetnél se legyen kisebb az erősítés 20 dB-nél, mert az gerjedést okoz.
Az LM1875 sarkalatos pontja, hogy egyik-másika TDA2050-et tartalmaz, ami végül is nem gáz, de nem arra vettünk jegyet A bemenetek egymáshoz és a táphoz való viszonya diódavizsgálóval megmutatja milyen IC-d van valójában.
(#) tothbela válasza dB_Thunder hozzászólására (») Szept 7, 2022 /
 
Nos, nem elrontva a topikot, a Queen koncert felvételeit oktatni kellene. Beleég a csontjaimba.
(#) mek-elek válasza tothbela hozzászólására (») Szept 7, 2022 /
 
Melyikre gondolsz?
(#) mek-elek válasza dB_Thunder hozzászólására (») Szept 7, 2022 /
 
Mennék privátba, mert ez itt csak ricsaj.
(#) teddysnow válasza reloop hozzászólására (») Szept 7, 2022 /
 
Valami ilyesmit képzeltem el, egyenlőre.

egy.gif
    
(#) Massawa válasza tothbela hozzászólására (») Szept 7, 2022 /
 
Itt az erölködö meg a rajza. Még semmit nem tudtam csinálni vele, mert a bolt ahonnan az alkatrészeket venném csak hétfön nyit ki, meg mással vagyok most elfoglalva.
A NYÁKon a jobboldali rész az táp ( oda megy a hálozat). Ott van egy LM 317-s csinálja az alacsony feszt az elöerösitönek, meg a hangszenzornak, ami a hangszorokat kapcsolja a kimenetre. Azaz elvben az egész áramkör mindig max. feszt kap. ( 320 V).
Ha jol számolom 4 basszushangszoro van a ládában.
A hozzászólás módosítva: Szept 7, 2022
(#) reloop válasza teddysnow hozzászólására (») Szept 7, 2022 /
 
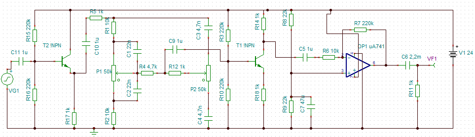
A T1 és az invertáló kapcsolás helyett, az adatlapi egytápos kapcsolást ajánlom. A bemeneti ellenállást (R3 22k) 220k-ra cserélheted.
A passzív hangszín más méretezésű mint amit rajzoltál és valahol vissza kell pótolni a veszteségét, ha kevés a bemenő jeled.
(#) tothbela válasza Massawa hozzászólására (») Szept 8, 2022 /
 
"D" osztályt feltételeztem, de ez "AB". Itt nem érné meg félig kivezérelni, tehát valóban 32 Ohm lehet a terhelés.
A biztonság kedvéért a javítás alatt elválasztó trafó indokolt. De nem kell nagyon nagy, mert kivezérlés nélkül, vagy kis hangerőn nem vehet fel sokat. Akár két darab egyforma szembefordított legalább 50VA teljesítményű trafó is elég. Vagy valami ami éppen van kéznél. Nem látom az egész kapcsolást, de ha nem tartalmaz a táp része mást, egyen feszültséggel is el kell induljon. Kapcsitápok javításánál szoktam DC-ről táplálni a primer oldalt. Mindig van itthon valami trafó, kétszerező, háromszorozó kapcsolást alkalmazva lehet 2-300V körüli DC-t alkotni, az meg elég.
(#) teddysnow válasza reloop hozzászólására (») Szept 8, 2022 /
 
Ezt a kapcsolást alakítottam volna át, de akkor hagyom. Felütöm két bufferrel a hangszínszabályzóját, mert így, ahogy a rajzon van nekem nem tetszik és marad nem invertálóban.

lm1875.jpg
    
(#) tothbela válasza teddysnow hozzászólására (») Szept 8, 2022 /
 
Ha tudnánk hogy milyen lenne a kívánt átviteli karakterisztika, be lehetne tervezni a végfok IC visszacsatoló körébe.
(#) teddysnow válasza tothbela hozzászólására (») Szept 8, 2022 /
 
Csináltam már olyat, szimulátorral beállítottam a karakterisztikát, hibátlan lett.
Azért ragaszkodom ehhez a passzív kör, végfok IC elrendezéshez, mert van egy kis méretű, 2x éves, gyári, aktív monitor hangfalam, amit nagyon szeretek. És ilyesmit szeretnék csinálni csak "nagyobban".
(#) Massawa válasza tothbela hozzászólására (») Szept 8, 2022 /
 
100 VA-s leválaszto trafom van. A lapon van minden kivéve a szüröt, azaz más elektronika nincs.
Sajnos tarnyokat leghamarabba jövöhéten tudom beszerezni, addig pihennie kell mindennek.
Az egyenfeszültséghez is 320 V kell, akkor már mindegy, hogy a hálozatrol vagy más táprol.
Az a nagy kondi a jobb oldalon a tápegység szürökondija 220 µF/400V.
(#) tothbela válasza Massawa hozzászólására (») Szept 8, 2022 /
 
Biztos hogy a fetek szálltak el? Ha mértél valamit, ne titkold.
(#) reloop válasza teddysnow hozzászólására (») Szept 8, 2022 /
 
Az általad felvetett problémára ezt a megoldást találtam. Bő félév használat után sem találtam hibát a hangjában, azaz nem untam rá, ezért bátran ajánlom.
(#) Massawa válasza tothbela hozzászólására (») Szept 8, 2022 /
 
Nem tudom, nincs összehasonlitási alap, a másikat még nem akartam szétszedni.
Ezért akarok venni uj FETeket , hogy legyen összehasonlitási alap. Beforrasztva, minden láb között a diodamérésben 400-500 mV-t mér a müszer, ellenkezö irányban meg 2 V alatt.
De a hangbol meg a pukkanásokbol szinte biztos, hogy a végfok dobta be a törülközöt.
Következő: »»   2410 / 2572
Bejelentkezés

Belépés

Hirdetés
XDT.hu
Az oldalon sütiket használunk a helyes működéshez. Bővebb információt az adatvédelmi szabályzatban olvashatsz. Megértettem