Fórum témák
» Több friss téma |
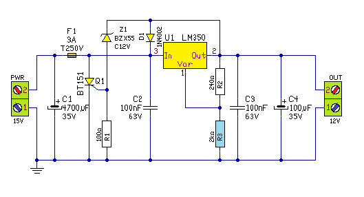
Hello! Kb. így kellene elkövetni. A kimenetre felesleges ekkora kondi, egyébként is van abban amit megtáplálnál.
Köszönöm szépen!
A DC 22-23V mehet erre a kapcsolásra?
Szevasztok!
Kérdésem. Minden egyes thirisztor kapcsolás után biztosítékot is fogsz cserélni? Üdv. M.
Mehet, csak nagyon fog fűteni. Mert ez soros disszipatív szabályzó, ami a ki és bemeneti különbséget elfűti. A 10V különbség és 3A az 30W hő. Ahhoz már egy 1,2K/W-os borda kell.
Egy picivel 2A alatt fogyaszt a Dac, de azért lehet letekerek pár menetet a trafórol, hogy minél kevesebbet fűtsön el. User1914 szerint, ki fogja csapkodni a biztosítékot a tirisztor kapcsolatára, tényleg lehetséges? Amúgy a tirisztor egyfajta lagyinditokent is működik?
A hozzászólás módosítva: Szept 7, 2022
Szia! Nem tudom, ebbéli tudásom hiányos, akkora áramlöket keletkezik a tirisztor kapcsolásakor?
Az a tirisztor csak akkor fog kinyitni (és kiégetni a biztosítékot), ha az LM350 elromlik.
A tirisztornak kell hűtőborda, ha kell is elég csak egy kicsi neki? Ne haragudj, ha néha bárgyú kérdéseket teszek fel, de sok lyuk van a tudásomban, és inkább kérdezek, mint hogy füstölőt csináljak egy egy áramkörből.
A tirisztoron csak egy pillanatra folyik áram, ha a stabilizátor éppen elromlott és túlfeszültséget akarna kiadni, és az olvadóbiztosító még nem olvadt ki. Addig nincs ideje felmelegedni.
Igy már érthető, hogy csak a kimenetre kijutó túlfeszültség esetében kapcsol be, és a fogyasztót védi a túlfeszültségtől. Így még a hűtőborda sem kell rá, mert az esetleges meghibásodáskor fog csak bekapcsolni, és azzal védi az utána kötött áramkört, hogy kiolvassza a biztosítékot.
Üdv. M.
Szia! Légy szíves nézd át nekem a paneltervet, mert csak tanulgatom még a tervezést. Jól vezettem az áramköri vonalakat? Azért lett benne 2x4700µF mert pont kettő van belőle, a 10A dióda híd meg azért mert olyan van itthon.
Hello!
- Hiányzik egy vezetősáv az 1N katód-100n-BT anódja között. - A 2k nem jó helyről van lecsatlakoztatva. Annak a kimenet - pontjáról kell jönni. (Az egyenirányító és puffer között hatalmas áramok vannak és a 2k bevezetné a brummot a szabályzókörbe.) - Mondtam hogy Ne tegyél ekkora kondit a kimenetre. Részben mert felesleges, részben pedig legyilkolja az 1N4002-üt és a tirisztort is ha begyújtana. Dióda pedig kell a kimenet-bemenet közé, mert ha a tirisztor begyújt áram folyna vissza a szabályzó LM-en keresztül visszafelé és azt az LM nem veszi jónéven.. (Bár akkor elvileg úgy is döglött az LM. De tudom ki fogod próbálni és akkor beledöglik.) - Célszerű a 2k-val sorba tenni még egy ellenállást, mert azzal lehet pontosítani a 12V feszültséget. (Azért kék a rajzon) Mert jelenleg kb. 11,7V lesz a kimenet. Bár szerintem az is elég kell hogy legyen.
Dehogy próbálom ki, hallgatok az okosabbra!
Bekötöttem, amit kihagytam vezetősávot, meg kivettem a nagy kondit, légyszi ellenőrizd le. A 2k részét nem értem, a kapcsolásból azt vettem ki, hogy a kimenet után 240ohm aztán a 2kohm és a kettő közül csatlakozik az ADJ pontra. Néha értetlen vagyok, belinkelem a lay fájlt, légyszi igazítsd ki, ahogy be kéne kötni. A hozzászólás módosítva: Szept 8, 2022
Hello!
- Nem kell a 100nF lábai között átvezetni a sávot, mert rá kellene kötni a 100nF felső lábára is. - A 2K baloldali lába nem jó helyre csatlakozik. Mert hiába a két pont hogy azonos feszültségen van, mivel az egyenirányító és a puffer között nagyáram folyik, még sincsenek azonos ponton. Azt a kimeneti pont negatív pontjára kell átkötni! - A kiegészítő 56 ohm. az jó. (Én csak megnézni tudom a nyákot, kijavítani nem, mert Demo programom van csak.)
Szia!
A 100nF-ot a levegőben hagytam tényleg...,az a durva akkor sem vettem észre mikor áthúztam a lábai között a vezetősávot... Így most jó akkor ahogy bekötöttem?Átkötöttem a kimeneti pont negatív pontjára a 2k lábát, ez a megoldás jó, vagy tervezzem át? A 2k, az 56ohm és a 240ohm-os ellenállásnak elég a 0.6W-os teljesítményű?
Hello!
Most már jó, csak a felesleges kurflikat kell kivenni. De a két soros ellenállással is át lehetett volna ugrálni az útban lévő két sávot.
A kurfli a felesleges vezetősávok?
Átrajzoltam, így megfelelő?
Oké, de a 2K lába között is át lehetett volna menni, akkor az 56 ohm-nak nem jut 3 sáv.
Szia! Össze állítottam a táp panelt, de van egy probléma sajnos. Mikor üresjáratban megy nincs gond, meg egy dupla 20cm-es ventillátort is jol kapcsolt, aztan mikor a dack-ra kötöttem, bekapcsoltam a tápot szepen felvillant a standby led a DAC-on, de mikor benyomtam a bekapcsoló gombot eltünt a táp feszültség. Az LM350T kimenete es bemenete rovidzárba ment, és már 2db Ic-r lőtt igy el.
Mi lehet a baj?? Az esetleg, hogy a 12V-os ledje a kapcsolónak elötét ellenállás nélkül van rákötve a kimenetre kozvetlenül? Vagy esetleg mert a 240ohm-mal nincs párhuzamosan egy védő dioda? Ilyesmiről irogat a datashet -je.Ezt írja; Ha külső kondenzátorokat használnak bármilyen IC szabályozóval, néha szükség van védődiódák hozzáadására, hogy megakadályozzák a kondenzátorok kisáramú pontokon keresztül történő kisülését a szabályozóba. A legtöbb 10 μF-os kondenzátor elég alacsony belső soros ellenállással rendelkezik ahhoz, hogy rövidzárlat esetén 20 A-es tüskéket adjon ki. Bár a túlfeszültség rövid, elegendő energia áll rendelkezésre az IC egyes részei károsodásához. Ha egy kimeneti kondenzátort egy szabályozóhoz csatlakoztatunk, és a bemenet rövidre záródik, a kimeneti kondenzátor kisül a szabályozó kimenetébe. A kisülési áram a kondenzátor értékétől, a szabályozó kimeneti feszültségétől és a VIN csökkenésének mértékétől függ. Az LM150-ben ez a kisülési út egy nagy csomóponton keresztül vezet, amely probléma nélkül képes fenntartani a 25 A-es túlfeszültséget. Ez nem igaz más típusú pozitív szabályozókra. 25 μF vagy kisebb kimeneti kondenzátorok esetén nincs szükség diódák használatára. A beállító terminálon lévő bypass kondenzátor kisáramú csomóponton keresztül kisüthet. Kisülés akkor következik be, ha a bemenet vagy a kimenet rövidre záródik. Az LM150 belsejében van egy 50 Ω-os ellenállás, amely korlátozza a csúcskisülési áramot. Nincs szükség védelemre 25 V vagy annál kisebb kimeneti feszültség és 10 μF kapacitás esetén. A 17. ábra egy LM150-et mutat be védődiódákkal 25 V-nál nagyobb kimenetekhez és nagy kimeneti kapacitásokhoz. Szerinted mi lehet a baj? Elfogyott a 350T-m A hozzászólás módosítva: Szept 23, 2022
Szia!
Arra kell ügyelni, hogy a stabilizátor bemenetén jóval nagyobb puffer legyen, mint a kimenetén. Ezen kívül ajánlott az általad mutatott diódás védelem beépítése is. Bővebben: Link
Szia! 4700µF van a bemeneten, 100µF a kimeneten. Linkelem a kapcsolást. Vennem kell még LM350T -t jövő héten, mert anélkül nem tudok kísérletezni. A ki és bemenet ossze van kötve egy diodával, csak a 240ohm-on nincs párhuzamosan. Esetleg annak hiánya okozhatja?
Szerintem ebben a Cambridge Audio DacMagic Plus-ban van még egy vagon puffer, tehát annál a 100µF-nál több lóg a kimeneten.
Akkor elvileg az a dióda kell párhuzamosan a 240ohm-ra, és megoldódik ez a probléma?
A dióda a 240ohmra akkor kell, ha a 2kohmmal párhuzamosan is teszel zajcsökkentő kondit.
Az LM és a kütyü közé rakj be egy soros diódát nyitóirányban, és akkor csak a hangcuccba folyhat áram, visszafelé nem.
Bármilyen 3A-t bíródiódát? Mondjuk egy 30DF4-et?
|
Bejelentkezés
Hirdetés |





A DC 22-23V mehet erre a kapcsolásra? 


Így most jó akkor ahogy bekötöttem?












