Fórum témák
» Több friss téma |
Most hogy mondod, nekem is feltűnt.
Az eredeti kivitelben a skálaosztások a tengelyhez képest "irányban" álltak, és nem volt skálaív. Mellesleg az eredeti (gyári) meglehetősen zavaros volt. Ez már sokat tisztult, de mivel került rá körszegmens skálaív, aminek a középpontja lentebb van mint a műszer forgástengelye, és a skálaosztások is erre merőlegesek, ezért kelt "csámpás" hatást. Én még a + és - jelet is levenném, mert többlet információt nem ad.
Az elmondottakhoz annyit még, hogy valahogy kombinálni kéne a kettőt. Nagyon sután hat az a sárga háttér telibe, a feketénél, meg elvész a mutató, csak a vékony sárga sávban követhető. Vagy a mutatót kéne valahogy pl. világosítani...
Az tényleg nagyon zavaró, hogy nem sugárirányban vannak a vonalak...
Nem haragszom, nekem is a sárga tetszik jobban. Amúgy meg a piros, nem is eléggé piros, majd újból csináltatom. A vonalakat behúztam sugárirányba, hogy egybeessen a mutatóval, nem lett szép valamiért.
Nem kitolásból, meg, hogy elölről kezd a rajzolást... de hátha megihlet valamelyik.
Nagyon nehéz kenyér a formatervezés és kevesen tudnak szépet csinálni. És persze mindenkinek különböző elképzelése van arról, hogy mi a szép, mi az ízléses, mert nem vagyunk egyformák.
Nem toltál ki velem. Eléggé letisztultak, nézegetem, köszönöm. Meg nézegettem gyári skálákat is. Még nem végleges, de valahogy a sárga tetszik. Tudtok valakit, aki olcsón szitáz előlapot?
Sziasztok!
Megrajzolódtam a Dinamic2-őt. ![]() Köszönöm a Tanár-úrnak! Most nézem, kéne még egy GND a 12V mellé. A hozzászólás módosítva: Márc 11, 2023
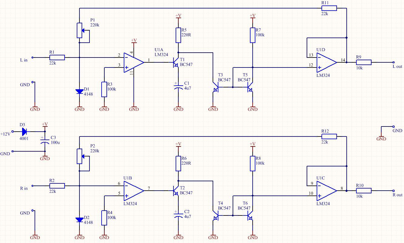
Hello! Én ezt nem látom jónak.. A T1 tranyó kollektor-emittere, az áramtükör, az OPA bemenete, teljes káosz.. Nézd át alaposan! Gondolom ez a Eagle, de ha az, akkor miért nem rajzolod be az elvi rajzot és akkor az összekötés lista segít hibátlanra készíteni..
A hozzászólás módosítva: Márc 11, 2023
Szia!
Elvileg a Te elhelyezésedet követtem. De ránézek, köszönöm.
Ez sem jó. A C1 tranyó emitterében van és ugyan ide van bekötve az OPA bemenete is.
Elvileg megjavult, ha jól nézem.
Nem tudom, hogy sikerült elrontani. Életemben még semmit sem rontottam el (csak ami a kezembe került).
Akkor ez lett az új.
Köszönöm szééépen.
Köszönöm.
![]() Működés szempontjából biztos jobb lesz, mint volt. ![]() Vállalok rajzolást, magabiztosan csinálok hülyeségeket. Valakinek megrajzoltam a ledes hőmérőkből kettőt. Legyártatta és működik. Néha nekem is lehet szerencsém. Hihihihi.
Szia Tanár-úr!
A nyák örvendetesen kompaktra sikerült, ahogy mondaná az Elektor. Altiumban rajzolok, eagle-t messze kerülöm, de, ha hülyeséget viszek be, nem ellenkezik. Két gépen dolgoztam, aztán rosszul néztem. Volt már ilyen. ![]() Köszönöm a kapcsolásirajzot.
Sziasztok!
Lehet nem a lejobb helyen teszem fel a kérdést de hátha... Szeretnék építeni egy "sokcsöves" spektrum kijelzőt IN-13 csövekből. Azért írtam, hogy "sokcsöves" mert ez még nem teljesen tisztázott, hogy mennyi lesz. Sajnos egyáltalán nem vagyok jártas a témában, ezért több helyről "ollóztam" össze a csatolt kapcsolást, amiről szeretnék véleményt kérni. A csatolt képen a szaggatottal keretezett részből építenék megfelelő számút, de addig nem lépnék tovább amíg ezt hozzáértő nem véleményezte, hogy nem totál hibás-e az egész. Az R6, R7, R8, C2, C3 alkatrészek értékeinek változtatásával érném el a megfelelő frekvenciát. VFD kivezérlésjelző meghajtásSziasztok!Van egy kivezérlésjelző panelem, melyen lakik egy AN6870N driver. Vissza rajzoltam (remélem jól) a kapcsolást és van egy kérdésem: hogyan tudom meghajtani? A PC kimenő jelétől alig mozdul meg. Tápfeszültség DC22,5V (ennyi jön ki a 7824-ből), a fűtő feszültség 2,3V.
Hello! Nem véletlen, az adatlapon az olvasható, hogy a bemeneti feszültség 0..8Vdc. Tehát ez hangszóró kimenetre való, nem a PC-hez. Vagy készítesz hozzá előerősítőt. Pld.
Szia!
Köszönöm a gyors választ! Meg is tervezem a panelt, gondolom elég dupláznom egy stereo egységhez.
Szia!
A dinamic2-nél, a trimmer lehet csak 200k? Ilyet lehet kapni. Vagy növelni kell akkor a soros 22k-t, 47k-ra?
Hello! Az hogy 220k vagy 200k nem sok vizet zavar. Az erősítés lesz kicsivel kisebb.
Szia proli007!
Na összeállt valamennyire. A műszerkére az van írva, hogy 1000uA és valami 50, kínaiul. Akkor csak az R11/12-őt kell számolni? R11 = ( 5 V - Um) / Im Mi lesz az Um? Összeraktam a poti+1k-t a műszerhez. A poti 50k. Most akkor 5V-ot, vagy 12V-ot kell ráadni? Az áramkorlát 10mA, ha jó olvastam. Légyszi segíts.
Hello!
12V-ot kell a panelra adni, az 5V a fokozat kimeneti feszültsége, erre számoljuk a műszer előtét ellenállását. Az Um a műszer kapocsfeszültsége (mivel 1mA-es a műszer, ez nem lesz sok.) De úgy lehet megmérni, hogy mondjuk egy 4,7k ellenálláson keresztül a műszerre adsz feszültséget (ez kb. 5V lesz) és mikor végkitérésben van, megméred a műszer kapcsain a kapocsfeszültséget. Ezt vonod le a kimeneti 5V feszültségből, és levonod a műszer kapocsfeszültségét. De mivel a műszer 1mA-es, így kicsi a belsőellenállása, vagy is a 4,7k szerintem pont megfelelő. Ha sorba kötöd a 4,7k-t a műszerrel, akkor 5V-ról közel végkitérésbe fog kerülni és már kész is vagy..
Rendben, köszönöm.
Akkor ez a 4k7 lesz az R11? Vagy még számolgatnom kell?
Nem visszakérdezni kell, hanem próbálni. Rossz szokás!
Igen, csak biztosra akarok menni, mert 10ezer a műszer.
Kipróbáltam, kicsit túl megy.
Beraktam egy potit és 4.9k-nál lett +3dB.
A műszeren, 51.4mV-ot mértem. Akkor (5-0.0514)/0.1 lesz az R11. 49.5R Jól gondolom?
Bocsánat, nem 0.1-el kell osztani, hanem 0.01-el, így 495R.
|
Bejelentkezés
Hirdetés |































