Fórum témák
» Több friss téma |
Fórum » Erősítőhöz való hangsugárzó védelem (koppanásgátló)
Témaindító: Thom, idő: Márc 14, 2006
Témakörök:
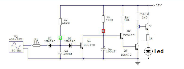
Hello! A piros akkor jelez, ha a hangszóró ki van kapcsolva. Védelem aktív, vagy még nem telt le a bekapcsolási késleltetési idő.
A zöld mikor be van kapcsolva. A sárga, mikor a hálózat be van kapcsolva. (trafón szekunder feszültség).
Idézet: „Szóval építek egy 2*18W TDA2030 erősítőt,” Ez sem egy ajánlott dolog! Én kb. 25 éve építettem ezzel az ic-vel, de annak örültem mikor elkerült a háztól! Igencsak vacaknak értékelem a TDA-k hangját! Inkább valami jobb LM xxxx, hamár ic...
Szia Tanár-úr!
Köszönöm. ![]() Hallottam olyasmit, hogy némely aszimmetrikus tápú erősítőnél a hangszórót, nem illik kihúzni az erősítőből, mert az, ilyen kollektor izé/akármi/nemolyanjó. ![]() Bunkóság lenne, a relé alaphelyzetében egy 8R2 Ohm-os ellenállással a Gnd-re tenni a végfokot, ennél a no-bang hogyishívjáknál?
Aszimmetrikus tápú erősítő kimenetén van egy nagy értékű kondenzátor, ezért ahhoz nem kell DC védelem.
Ha ellenállást akarsz tenni a kimenetre, akkor annak értéke lehet sokkal nagyobb, mondjuk 220R-470R, és így sokkal kisebb teljesítményű típus kell, az meg aligha probléma, hogy a kondi lassabban sül ki.
Ez elvileg csak koppanásgátló, nincs benne DC védelem.
Csak arra gondoltam, míg nem kapcsolja rá a hangszórót, ne lógjon a levegőben az erősítő. Tudom, hogy nem kell a kimenőkondi miatt, de mintha némely erősítőre rá lett volna írva annakidején, hogy csak csatlakoztatott hangfallal lehet bekapcsolni. Akkor meg jött a koppanás. Aztán, hogy az miféle erősítő lehetett...
Tényleg..
Van benne DC figyelés? Cleopatra-hoz használnám.
Gondolom van, mert két 100k megy a rengetegbe a kimenetről.
Szia! A Cleo visszacsatoló köre kialakításának köszönhetően a kimeneti csatoló kondenzátor akkor is feltöltődik az üzemi feszültségére, ha nincs rákötve hangszóró. Amíg a kondi töltése zajlik, addig a DC védelem úgysem engedi a relé behúzását. Ha sokallod a feléledés idejét, beköthetsz még egy 1k körüli ellenállást a kimeneti csatoló negatív lába és a test közé.
Szia!
Köszönöm. Nem sokallom az időt, mert nincs Cleopátrám, de, ha lenne, raknék bele valami koppanásgátlót. Gondoltam, hogy a no-bang jó lehet.
Akkor ezt a bejegyzésed félreértettem.
Nem értetted félre, ahhoz használnám, ha lenne. Mivel gyártatok, gondoltam ezt is leadom, hátha lesz egyszer olyanom. Akkor nem jó a DC figyelés a kimenőkondi miatt? És ott nem érdemes terhelés nélkül a végfokot GND-re tenni, míg lejár a relé ideje?
Az igazi gond akkor lenne, ha kizárólag az egyenfeszültség-figyelő 100 k ellenállásai töltenék üzemi feszültségre a kimeneti csatoló kondenzátort. Ebbe beleőszülnél
![]() A Cleo-ban van erre 8,6 k ellenállás, az már egy nagyságrenddel haladósabb. Az 1k pedig az általánosan bevált érték. Amúgy az erősítőt nem érdekli van-e rajta terhelés.
Ide is beköszönök.
Sziasztok! Köszönöm Proli007 Tanár-úrnak a kapcsolásokat. ![]() Mottóm: minek venni olcsón, ha megcsinálhatom drágán is. ![]() Amúgy, tök olcsó volt. A hozzászólás módosítva: Ápr 21, 2023
Elkészülte magát.
megcsináltam a pótlást be tetem a tranzisztort a led -el és most világit a led de nem húz be a relé lett egy ilyen hiba.
A hozzászólás módosítva: Máj 21, 2023
Hello! Nézd át a kapcsolást, mert valamit elkövettél ellene. A tranzisztor pont elválasztja a Led terhelőáramát a relétől. (Azért, hogy a relé ne hogy húzva maradjon a Led áramától, ha túl érzékeny lenne a relé.)
De ilyen hiba csak akkor fordulhatna elő, ha a tranyó hibás, esetleg rosszul van bekötve vagy zárlatos. Ekkor a Q3 nem tudná lehúzni a relé + tranyó áramát. De mivel ez egy darlington kapcsolás jó nagy erősítéssel, ekkor várhatóan meg is pusztulna a Q3. De a megoldás, hogy át kell nézni a kapcsolást, nincs-e elrontva valami és főleg mérni kell. pld megmérni a tranzisztorok bázis és kollektor feszültségét a GND-hez képest és akkor abból lehet "okosodni" mi is történt.
Az csinálhat olyan hibát hogy még a IC még nincsenek be kötve azoknak a GND szála nincs kapcsolatba a 12V GND vel
Sziasztok!
Dual mono kialakítású végfokhoz tudtok ajánlani megfelelő védelmet, ami mikrovezérlővel monitorozható (DC hiba, AC hiba)? Az uPC1237 nem vált be, egy idő után ellövi az optocsatolót. Ha tudtok segíteni, azt megköszönöm.
Szia! Hogyan kötötted be az optocsatolót?
DC-t és AC-t mikrovezérlővel is mérhetsz. Esetleg azt szeretnéd, hogy analóg áramkör hajtsa meg az optocsatolót DC hiba és AC kimaradás esetén?
Én úgy oldottam meg, hogy tranzisztorok kapcsolgatják egy PIC bemeneteit és időalapú a DC hiba jelzés. Külön van figyelve a pozitív és negatív félperiódus, ha bármelyik 500ms-nél tovább van nyitva, akkor működésbe lép a DC védelem. +2V és -2.5V DC től működik.
Szia. Ebben a kapcsolásban a hangszóró GND-je közös a PIC gndjével, nem okoz ez problémát? Pláne ha 2 mono blokk van egy házban?
Mivel a DC-t az erősítő GND-hez viszonyítva szokás mérni, elkerülhetetlen a közös GND. Amúgy mi problémát okozna? Nálam is mono végfokozatok vannak és mindegyiknek saját vezérlése van.
Nem elkerülhetetlen. Nekem közös védelmem van egy dual mono erősítő párhoz, amiknek független a földje. A DC detektálást oldalanként 1-1 AC bemenetű (kettős antiparallel leddel rendelkezô) optocsatoló végzi. Sok éve kitalált tesztelt kapcsolás.
Én csak az áramfigyelést csináltam optocsatolóval, mivel máshogy nem lehetett és nem gondolom, hogy bármiféle hatása lenne egy PIC-nek az erősítő hangjára a közös GND miatt. Oké, a dualmono blokkokat nem kötném össze vele, azokhoz csinálnék slave kontrollereket, amik leválasztva kommunikálnának egy masterrel.
A hozzászólás módosítva: Jún 29, 2023
Megoszthatom, de 3 panelen van. Egy a védelem, és a bekapcsolási áramlökés gátló.
A hangszórót kapcsoló relék a végfok panelen vannak. Ha lesz este időm, akkor összerajzolom egy képre.
Nem kell szakítanod az uPC1237-tel, az optót kösd a relé tekerccsel párhuzamosan a megfelelő előtét-ellenálláson keresztül. Annak a tranzisztoros kiegészítésnek lehetnek buktatói.
Szia!
Magával a védelemmel nincs bajom, csak ne vinné el az optókat. Kell mind két állapot, hogy működjön a tervem. |
Bejelentkezés
Hirdetés |






















