Fórum témák

» Több friss téma
Fórum » Kapcsolóüzemű táp 230V-ról
 
Témaindító: cimopata, idő: Szept 13, 2006
Témakörök:
Lapozás: OK   776 / 789
(#) Alkotó válasza Ge Lee hozzászólására (») Márc 23, 2023 /
 
Köszönöm, tanulmányozom.
(#) Ktulu hozzászólása Jún 12, 2023 /
 
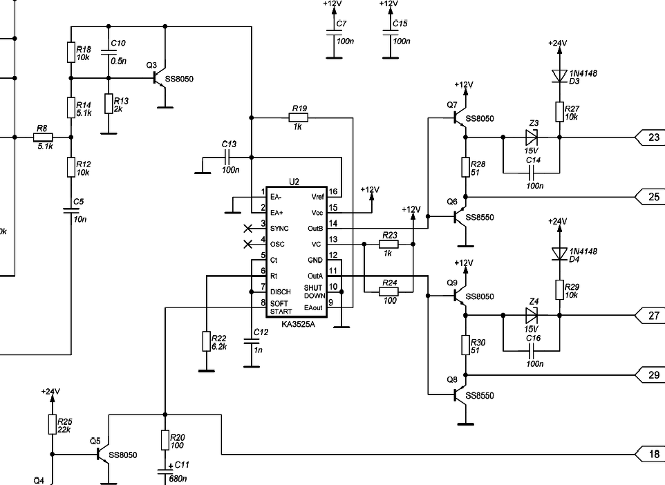
Egy 3525A pwm szabályzó köré épített áramkört próbálok értelmezni.
Hibás a rajz, vagy mit szeretnének a referencia lábbal csinálni a visszacsatolásban?
Nem teljesen világos.

SG3525a.PNG
    
(#) Ge Lee válasza Ktulu hozzászólására (») Jún 12, 2023 /
 
Azzal semmit, ellenben a hibaerősítő nem invertáló lábát felkötötték a referenciára, a nem invertálót pedig lekötötték a földre, megelőzve így bármiféle nem kívánt működését a hibaerősítőnek (kivonták őt a forgalomból).
(#) Ktulu válasza Ge Lee hozzászólására (») Jún 12, 2023 /
 
Igazad lehet.
Viszont a rajz ígyis hibás.
Gondolom Q3 táplálását akarták megoldani a referenciával, és a hibaerősítőt kikerülve, annak a kimenetét vezérelni.
Csakhogy R19 el van kötve a rajzon.
(#) erbe válasza Ktulu hozzászólására (») Jún 12, 2023 /
 
Idézet:
„Gondolom Q3 táplálását akarták megoldani a referenciával,”

A Q3, ha vezérlést kap, testre zárja a referenciát. Azaz mindent leállít, ami a referenciától függ.
Ettől függetlenül azt én sem értem, miért megy egy kimenet a Vref-re?
(#) Lac364 válasza szemlélő hozzászólására (») Júl 23, 2023 /
 
(#) nosmo king válasza Ktulu hozzászólására (») Júl 26, 2023 /
 
sg3525 re jo rajz. autohifis táp
(#) nosmo king hozzászólása Júl 26, 2023 /
 
Kis teljesitményü 220/ valamire a viper12, 22, 32 smps ic t tudom javasolni. Egyszerü. Bolondbiztos. Nekem bevált
(#) Daneeeee hozzászólása Júl 29, 2023 /
 
Sziasztok!

Forward félhíd topológiájú tápegységhez szeretnék transzformátort készíteni és azt szeretném kérdezni, hogy a két ábra közül melyik a szabályos/elfogadott/ajánlott tekercselési metódus? A tervek szerint csak 1 primer és 2 nagyobb áramú (5A) szekunder tekercsre lesz szükségem. Esetleg tudnátok ajánlani hasznos forrásokat a témában? Előre is köszönöm!

Winding.png
    
(#) gulyi88 válasza Daneeeee hozzászólására (») Júl 29, 2023 /
 
Ha forward, akkor mindenképpen a bal oldali, az szorosabb csatolást ad a Primer-Szekunderek között. Forwardnak meg muszáj a szoros csatolás Sőt a primert kettéosztva fele menetszámot alulra, fele menetszámot meg az egész tetejére tekerve még szorosabb csatolás érhető el, cserébe nyűglődés rendesen megcsinálni (csévén belülről kifelé természetesen megfelelő szigetelésekkel pri.a|sec1|sec2|pri.b).

Miért a forward topológiát választottad?
Milyen kimenőfesz és áramok kellenek? Mennyire számít a szekunder feszültségek egymáshoz való elcsúszása a terhelés függvényében?
Miért nem egy gyári kész tápegységben vagy egy gyári átalakításában gondolkozol?
(ha nem tanulás a cél, akkor szerintem nem kifizetődő sajátot csinálni nulláról)
(#) Geri86 válasza Daneeeee hozzászólására (») Júl 30, 2023 /
 
Szia, a képeded első ábrájánál ami nem osztott csévés nem kellenek az alábbi képeken látható tisztázási távolságok? Plusz ha igen milyen távolságra?

tisztazas.jpg
    
(#) Daneeeee válasza gulyi88 hozzászólására (») Júl 30, 2023 /
 
A végső cél egy 2 független csatornás labortáp lenne 30V 5A kimeneti feszültségekkel, áramokkal.
A félhidas táp (főtáp) állítaná elő a leválasztott, független feszültségeket (2x 35-40VDC) és ez után jönne még két szabályzó modul a 2 csatornának (árammódú buck). Sulis dolog, sajnos nem nagyon tudok eltérni a megbeszéltektől. Én inkább szoftveres oldalról szerettem volna kihegyezni (LCD kijelző, PC-vel való kommunikáció, egyéb hasznos funkciók, stb.), de a hardvert is mellé kell tennem, hogy mindenki örüljön. Az elmélet megvan, de építésben egyenlőre nem rendelkezem megfelelő mélységű tapasztalatokkal a témában (első AC/DC tápom lenne). Esetleg összeírom, hogy eddig hová sikerült eljutnom hátha láttok benne olyan hibákat, melyek javítása már most hatalmas segítség lenne.

Egymáshoz való elcsúszás egyáltalán nem számít. Csak arra kellene figyelnem, hogy max. terhelés mellett még legyen akkora feszültség a főtáp kimenetén, hogy a szabályzó modulokat ki lehessen vezérelni 30-32V -ig.
(#) Daneeeee válasza Geri86 hozzászólására (») Júl 30, 2023 /
 
Jó a felvetés, sajnos nem tudom. Nem igazán találtam még egzakt leírást magáról a tekercselésről. Youtubeon van sok videó, de fene tudja, hogy amit ott látok az mennyire "szabályos".
Egyébként nem lehet, hogy a fotón lévő esetekben csupán a menetszám nem volt elegendő ahhoz, hogy a cséve teljes felületét bevonja a réz és emiatt hagytak távolságot a cséve két szélétől?
(#) Geri86 válasza Daneeeee hozzászólására (») Júl 30, 2023 /
 
Többen írták már itt, hogy mint a nyáklapon mint a trafónál hagyni kell talán minimum 7 mm tisztázási távolságot. Osztott csévénél nem tudom biztosan, mert ott ha kellően vastag az anyag amivel elosztjuk a csévét talán nem kell. Viszont az osztott cséve az nagyon laza csatolású lesz, forwardhoz szoros kell. De majd a többiek kijavítanak ha hülyeséget írtam.
A hozzászólás módosítva: Júl 30, 2023
(#) SzilCsong hozzászólása Júl 30, 2023 /
 
sziasztok
Tudna valaki segíteni a beazonosításba?

Van egy 8 lábú vezérlő ic ami elpukkant és vitte a tipusazonosítót is, szerencsére az 1. láb jele megmaradt.
1-2 lábra jön az optokapu.
3x
4-re a (+)primer kondi -primer tekercs (+) felőli ága
5-8-ig (-)

létezhet, hogy nincs neki a saját működési feszültséghez szükséges kisfeszültségű áramkör? áramkör?

táp.jpg
    
(#) szendi001 válasza SzilCsong hozzászólására (») Júl 30, 2023 /
 
Szia! Valami típus a nyákról, miben volt, mi van a környéken, sokat segítene.
(#) Peter65 válasza Daneeeee hozzászólására (») Júl 30, 2023 /
 
Szia!
Csatlakozom a többiekhez, a tekercselésnél is kell kúszóáramutat hagyni.
Régen az MSZ8870 szerint dolgoztunk, most nem tudom mi az aktuális szabvány.
Itt is van egy leírás, ami iránymutató lehet. Nem könnyű a szabványokban, ajánlásokban eligazodni, az anyagok jellemzőit, a környezet szennyezettségét meghatározni. Az is segíthet, ha a tanárodat megkérdezed, mekkora próbafeszültséget kell kibírnia. Feltehetőleg 2,5 vagy 4kV-ot fog mondani, ami szintén segíthet abban, hogy tudjad mekkora kúszóáramutat kell kialakítanod.
Tekercselésnél nem egyszerű az elvárt kúszóáramutat gazdaságosan kialakítani. Ha a Geri86 képeit követed, az jó, általában ezt a kialakítást követik, de nagyon helypazarló. Lehet egymásba csúsztatható csévetestekre tenni a primert és a szekundert, de a kapcsoló üzemű készülékeknél lévő ferritmagokra nem nagyon találsz ilyen csévetesteket, egyedileg gyártani meg szintén nem olcsó.
A tápegység működésében, használatában további problémákat okozhat a tekercsek kapacitív csatoltsága, ami a gyors kapcsolási éleket szépen átviszi, és nem könnyű ezek hatásától megszabadulni.
Ha a félhidas topológia lehet rezonáns tápegység, akkor ehhez könnyebben elérhető csévetest, ami a korábbi képed második rajzához hasonló, de cserében lényegesen bonyolultabb lesz a tápegységed tervezése.
(#) Peter65 válasza SzilCsong hozzászólására (») Júl 30, 2023 /
 
Szia!
Ez az oldal segíthet. Nekem a következő típusok jöttek ki: LNK302/304-306,LNK362-364,LNK603-606/613-616,LNK603-606/613-616,PKS603-606, TDA16831, TDA16832, TDA16833, TDA16834, TNY274-280, TNY375-380
(#) gulyi88 válasza Daneeeee hozzászólására (») Júl 30, 2023 /
 
Ez esetben jobb választás lenne szerintem egy félhidas rezonáns (ZCS).
Ajánlom átolvasásra az itteni témába vágó cikkeket.
Bővebben: Link cimopata a cikkben részletesen elmagyarázza az alapokat, sok még fel sem tett kérdésedre kapsz benne választ. Mellesleg a vázolt kapcsolás megfelel az céljaidnak.
Bővebben: Link
Bővebben: Link ha elkap a gépszíj, akkor ezt is ajánlom tanulmányozásra.
És ha bírod még szusszal nézz körül Skorinál is tápegység témában!
(#) SzilCsong válasza Peter65 hozzászólására (») Júl 31, 2023 /
 
Szia

milyen oldal?
(#) SzilCsong válasza szendi001 hozzászólására (») Júl 31, 2023 /
 
Szia

Ez egy V2 tipusú garázskapunyitó kisteljesítményű tápja, van benne egy nagy trafó, de gondolom, hogy ne fűtsön egyfolytában, az csak akkor kapcsol be ha megy a motor.
Simán kiváltanám egy másik táppal, de még egyenlőre a szekunder feszültség is kérdéses és egyben homály.
35V-os elko van a szekunder kimeneten, tehát logikus lenne egy 24V-os kimeneti feszültség, viszont innen közvetlen megy egy vezetősáv a processzor 3,3V-os kis smd stab ic-jéhez.
amin viszont egy 16V-os kondi van a bemeneten.
A relék amik kapcsolnak, azok 24V-osak, van viszont benne 2db dcdc konverter a panel másik végébe, kétlem, hogy step up akar lenni.
Ha adok 5v-ot a szekundernak, akkor éled a processzor, de a dcdc konverterek kimenetén nincs effektus.
mondjuk a stab 3V-os ic-t elcsesztem, a magasabb feszültséggel, de a processzor megúszta, az is lehet, hogy eleve rossz volt, mert pár ohm-ot mértem a szekunder körön már az elején.
(#) lorylaci válasza Geri86 hozzászólására (») Júl 31, 2023 /
 
Tisztázási távolságok nélkül ne készítsd el, ugyanis a huzal zománc szigetelése nem elegendő, hogy a működés során jelenlévő, elsősorban hálózatból származó túlfeszültségeknél megbízható védelmet adjon. Ez egy hálózati táp, az életeddel játszol.
Két dolgora kell méretezned:
- kúszóút: a primer és szekunder között bármilyen folytonos felületen vett távolság. Amennyiben 230VAC a bemenet, a szekunder olalt egyik pólúsát védőföldre kötöd, és a védőföld megléte mindig feltételezhető, úgy 6-7 mm elég lehet. Amennyiben a védőföldet nem használod, úgy 8-10 mm is szükséges lehet. Fontos: hiába van meg legtöbb helyen akár 10mm, ha van egy felületrész (huzal bevezetése, nyák), ahol ez nincs meg, akkor az egész nem ér semmit. Úgy kell szemléltetni, hogy megpróbálod egy filccel képzeletben vonalaat húzni felületeken a primer és szekunder között.
- átütési távolság: primer és zekunder oldal között bármilyen egyenes vonalú távolság. Itt kisebb érték is elég feltéve, hogy a levegő tiszta a nyákot és a cuccot szépen letakarítod, és nem lesz beszennyezve. Úgy kell szemléltetni, hogy egy cérnaszálat feszítesz a két pont közé.
Akkor nem kell a kúszóúttal bajlódnod, ha a trafót többszörös extrudált szigetelésű huzalból csinálod, pl TEX-E és TEX-Etz. Ennek van olyan erős szigetelése, amit megfelelő védelmet nyújt.
A távolságok mellett figyeljél megfelelő (ilyen frekvenciára is alkalmas) szigetelő anyag használatára.
Olyan tápoknál (pl rezonáns félhidas konverterek), ahol lehet osztott csévét használni, az osztott cséve nagymértékben csökkenti a biztonsági követelményeket, mert a elgtöbb esetben alapból ad egy jó kúszóutat és átütési távolságot.
(#) kovacsj76 válasza Daneeeee hozzászólására (») Júl 31, 2023 /
 
Szerintem érdemesebb az osztott csévéjű tekercset használni mert a másikat eléggé nehéz házilag elkészíteni. nálam az összes próbálkozás sikertelen volt, mindig a Fett tranyok zárlatossá váltak. és eléggé drágák manapság.
(#) Peter65 válasza SzilCsong hozzászólására (») Júl 31, 2023 / 1
 
Ha a korábbi hozzászólásban az "Ez" szóra ráklikkelsz, betölti a linket.
A hozzászólás módosítva: Júl 31, 2023
(#) SzilCsong válasza Peter65 hozzászólására (») Aug 2, 2023 /
 
Köszi!
(#) Laci66 hozzászólása Aug 10, 2023 /
 
Sziasztok!
Egy probléma megoldásához kérném a segítségeteket! Vettem néhány 60W-os halogén izzó tápegységet amivel TPA3110-ss erősítőt és BT modult szerettem volna megtáplálni.
A SET60K adatlapján az áll hogy 11,5V max.4,9A váltó a kimenet. Egyenirányítva, pufferelve 16V egyen pont megfelelt volna a célnak. A fórumot olvasva valaki azt írta hogy a normál diódahidak nem bírják a nagyfrekvenciát. Na ez az ami a megrendeléskor meg se fordult a fejemben hogy ezek nagyfrekisek. Most feleslegesen vettem 6db tápot, vagy megoldható az egyenirányításuk?
Ehhez kérnék segítséget, addig is olvasgatok a fórumban hátha valaki korábban már megoldotta a problémát...
(#) Ge Lee válasza Laci66 hozzászólására (») Aug 10, 2023 /
 
Léteznek nagyfrekire is diódahidak, mondjuk nem túl gyakori (leginkább autós erősítőben vannak) meg nem is olcsó, de legrosszabb esetben veszel 4db gyorsdiódát.
(#) Gafly válasza Ge Lee hozzászólására (») Aug 10, 2023 /
 
Számomra még nem derült ki, hogy mennyire "nagy" az a frekvencia?
(#) Skori válasza Laci66 hozzászólására (») Aug 10, 2023 / 2
 
A "halogén trafó" a lehető legrosszabb választás volt. Szinte bármilyen 50Hz-es trafóval , és bármely más kapcsolóüzemű táppal jobban jártál volna. Ezek az elektronikus trafók a primer oldalon lényegében puffer nélkül egyenirányítanak, majd egy 50...100kHz-es oszcillátorral meghajt egy kicsi gyűrűvasmagot. A kimeneti feszültsége egy n x 10kHz-es négyszögjel szerűség, de 100Hz-es félszinuszokból álló burkológörbével (mint egy elnyomott vivőjű AM jel, csak böszme nagy felharmonikus tartalommal). Némelyik még fázishasítással is kombinálva van, mert az oszcillátora nem indul be közvetlenül a nullaátmenet után, csak később. Egyszerűbben fogalmazva: egy borzalmas katyvasz jön ki belőle, amiről az izzószál jól tud működni a halogén lámpában, de másra nem is nagyon alkalmas - csak a szenvedés van vele. Ezért lett volna érdemes még megrendelés előtt kérdezni... Szerintem a legjobb amit tehetsz, hogy nézel más tápot (legalábbis ha el akarsz kerülni egy adag további szívást ezzel).
A hozzászólás módosítva: Aug 10, 2023
(#) Zsarka válasza Laci66 hozzászólására (») Aug 10, 2023 /
 
Igaz hogy csak kisèrlet szinten de pc tàpból bontott diódàkkal működött a cucc . Kb 6 óràn àt szólt a Vf 2. Ez, az a fajta tàp amelyben nincs àramkorlàt. A legprimitîvebb 2 tranzisztoros. A kísèrlet.
Következő: »»   776 / 789
Bejelentkezés

Belépés

Hirdetés
XDT.hu
Az oldalon sütiket használunk a helyes működéshez. Bővebb információt az adatvédelmi szabályzatban olvashatsz. Megértettem