Fórum témák
» Több friss téma |
Ez kell neked: Bővebben: Link
Lehet félre érthetően fogalmaztam. A 60W -os égő a 230V -on van sorba, áramkorlát gyanánt. A csatlakoztatás pillanatában keletkezik valami áram lökés amitől kimegy az IC, ha az izzót kiveszem. Ha benne van akkor rendesen elindul a táp. Az után érdeklődöm, vajon melyik alkatrész hibája okozhatja ezt a jelenséget. Én a gyengélkedő szűrő kondira tippelnék az kapcsolás elején.
Előre is köszönöm a hozzászólásokat.
Szia!
Ha van kapacitásmérőd, akkor könnyen megmérheted az elkókat.
Mérés szerint a kapacitások rendben vannak. Bár az egyenirányítás után 2db 47µF van párhuzamosan, mérve 87 µF de ez szerintem a tűrés miatt belefér. Nincs valami ötletetek, mi okozhatja bekapcsoláskor azt az áram lökést, amitől kimegy a vezérlő ?
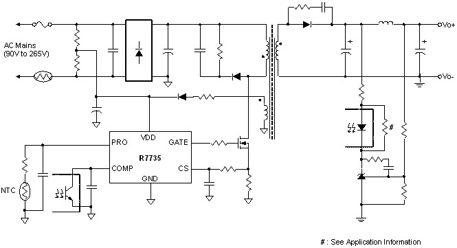
Az első képen lévő kapcsolás van a tápban, azzal a különbséggel hogy az induláshoz a tápot a második kapcsolás szerint kapja. A ellenállások és a kondenzátorok értékei a feliratnak megfelelőek, diódák jók. Ha izzóval sorba kapcsolva kapja a 230V -ot, rendben elindul a táp, egy pillanata világít csak az izzó, gondolom amíg feltöltődnek a nagyfesz. kondik. Ha viszont kiveszem az izzót, az IC - nek vége. A táp tipusa : 40-hwt420-pwf1g-ss Az EMI filter az utolsó képen látható. A hozzászólás módosítva: Júl 3, 2023
ENNÉL a konveretenél a középső poti mit állit? Egyik állásba a panelen a ch kék led világit a másik állásba az ok piros. Ha jól tudom az egyik szélső az áramerősség, a másik szélső meg a feszültség...
Hello! Itt megtalálod.
Tulajdonképpen egyik a "feszültség korlát". másik az "áramkorlát", a középső pedig az áramcsökkenés jelzése. Mikor egy akksit töltesz vele, akkor kezdetben az áramkorlát működik (CC üzemmód), majd mikor eléri a töltési végfeszültséget, akkor a "feszültségkorlát" nem engedi tovább emelkedni az kapocsfeszültséget (CV üzemmód). Ezt követően a feszültség állandó értékű lesz és a töltőáram csökkenni kezd. Amikor az a középső trimerrel beállított érték alá csökken, jön a jelzés, hogy az akksi fel van töltve. Ezt kb. az akksi töltőáram értékének 3..5%-ára szokás beállítani.
Köszi
. Akkor ha nem akarok aksit tölteni csak egy stabil szabályzott PL 5V 200mA ra lenne szükségem akkor a két szélsővel beállitom ezt, és a középső jó úgy ha csak a piros (ok) világit? Arra gondolok a középsőt is feltekerhetem max-ra
A trafó primerén a snubber kör jó? Kondi, ellenállás, dióda. Izzós indításkor mekkora feszültség van a bemeneti puffereken (2x47uF)?
A snbber kör jó, bár az smd kondit nem mértem, a pufferen 300V fölött van, pontosan most nem tudom megmondani.
Az a NTC biztos jó ?? (R501)
Mert ez jut róla az eszembe:Bővebben: Link A hozzászólás módosítva: Júl 3, 2023
Köszönöm, 111 Ohmot mérek rajta, beforrasztott állapotban.
Mindjárt kiszedem, megnézem mi van ráírva.
Kiszerelve, bár éppen csak de mindkét oldalon jól láthatóak kisebb repedések, szóval azt hiszem jár a piros pont
![]() Nagyon szépen köszönöm. 5D208 látható rajta, szóval ha jól sejtem, 5 Ohm. A hozzászólás módosítva: Júl 4, 2023
Ez az NTC a szenvedő alany és nem az okozó.
Villámcsapás martalékává vált, sok minden más is kiengedte a működtető füstöt.
Ez esetleg jó lehet helyette? Ilyen van most kéznél.
Az NTC nélkül is működnie kell a tápegységednek, nem attól durran el.
Akkor ez a hibajelenség nem lehet az NTC hibájából ?
Mert az adatlap utal ilyen funkcióra…
Köszönöm a sok tanulságos, segítő hozzászólást, a táp köszöni szépen, működik
Örülök hogy sikerült megcsinálni.
Nem a vezérlő IC-t védi, hanem a diódahidat, a pufferkondenzátort és a biztosítékot.
A jelenség: Wanptek gyártmányú NPS3010W típusú, 30V 10A labortáp DC oldala csíp. Rámérve a védőföld és akármelyik DC műszercsavarra, a kéziműszeren piros kijelző és AC 190V jelenik meg. Kikapcsolva eltűnik. Kikapcsolt állapotban rámérve nem mutatható ki Ohmikus ellenállás a két oldal között. Ki mire tippel, mi lehet a jelenség oka? Én valami zavarszűrő kondenzátor átvezetésre gondolok.
Földelt aljzatba van dugva a hálózati vezeték?
Ebben a topicban hasonló gondot sikerült megoldani.
Üdv mindenkinek!
Szétszedtem egy hibás Hyudai TV-t, mert csíkos volt a képe, utána megadta magát teljesen. Kép nincs, csak háttérvilágítás volt. Nem fontos, ki nem dobtam, inkább belenéztem. Szóval 1 tápból, egy alaplapból és a kijelzőt hajtó másik panelből áll az egész TV. Olvasgattam, hogy 3.3V-ot előállít a prociknak. A többit nem tudom, hogy mekkora feszt állít még pluszban elő. Rámérhetek, de előtte inkább kérdezek. Valaki jártas ezekben a tápokban? Mekkora fesz-re számíthatok még? (LED-eket is meghajt) illetve mennyire terhelhetőek ezek? +/- szimmetrikus fesz nincs rajtuk véletlenül, például a hangszórók meghajtása miatt? Nagyon rendben vannak ezek, hátha jó lenne még tápnak próbálgatni ezt/azt. Tegyek fel képet? Köszi!
Bocs az elgépelésekért!
Tetettem fel képet is. Az alaplaphoz a kép jobb alján lévő sok pin-ből álló csatlakozón keresztül kapcsolódik. Az alaplapból kap a háttérvilágítás is tápot, illetve a hang erősítéséhez is innen kap delejt. No meg a SCART, HDMI ami megint lehet más fesz is. Bár ezeket tuti nem lehet komolyabban meghajtani, de mikrokontrollerekhez műveleti erősítőkhöz lehet még jó. Legalábbis ez volna a terv, hátha. Ha nem, akkor kuka.
Találtam rajzot, de nem túl jó minőségűt. +24V,+12V,+5V stand by. Nem túl sok. Az egyiken 5W 24 volt felirat van, az ok. A többit nem tudom, mert még a tranzisztor típusát sem tudom leolvasni a kapcsolási rajzról.
Hát ez nem sok infó eddig, de ez nem az amire gondoltam. A hozzászólás módosítva: Aug 19, 2023
Viszont a LED vezérlését biztosító IC nem is rossz szerintem, bár írják, hogy bénán kötik be sokszor.
A hozzászólás módosítva: Aug 19, 2023
Jó minőségű PDF-ben már látszik, hogy nem 5W, hanem SW....
PC monitorok csatlakozóin minden lábhoz oda van szitázva feszültség, funkcióra utaló jelölés. Talán a tiéden is alul. 3.3 V-ot általában a felhasználás helyszínén szokták előállítani. A táp FET típusa akár többször is változhat a gyártás során.
A hozzászólás módosítva: Aug 19, 2023
Megnéztem, sajnos nem tüntetik fel sehol, legalbbis én nem találtam meg. A csatolt kapcsolási rajz lehet kiindulás valakinek, aki jobban érti ezt mint én, de szerintem nem túl acélos a teljesítménye. A trafó teljesítményét sem találtam meg, nem hogy a tranzisztorok max áramát. Azért csatolom a rajzot, hátha valaki tudja melyik pin mennyire terhelhető. Amúgy egy rajzon nem kellene a teljesítményeket feltüntetni, ha már tápegység?
A legfontosabb része ennek a tápnak a LED driver lesz szerintem, meg némi erő a hangnak, nem hiszem, hogy túl erős lenne ez. Mondjuk az ára pár ezer forint, lehet eladom, ha tudom, de kinek kellene épp egy ilyen?
Hiszen ez egy nagyon részletes rajz. Tudod, hányan örülnénk ilyennek, mikor javítani kell? Minden lényeges fel van tüntetve rajta. Ez céltápegység, nem úgy, mint a PC táp, ahol a konfiguráció változtatása esetén túlterhelhetik. Aki tervezi, tudja mire kell és kész.
|
Bejelentkezés
Hirdetés |








. Akkor ha nem akarok aksit tölteni csak egy stabil szabályzott PL 5V 200mA ra lenne szükségem akkor a két szélsővel beállitom ezt, és a középső jó úgy ha csak a piros (ok) világit? Arra gondolok a középsőt is feltekerhetem max-ra 



