Fórum témák
» Több friss téma |
Szia!
Azóta volt leállás, megnéztem infrás hőmérővel és bizony a kimeneti ágon 110°C-ot mutatott. Azóta valamivel kevesebb van. Lejjebb vettem a beállított vízhőfokot 50-re. Így már 3napja nem volt leállás. Egyre nagyobb a gyanúm, hogy igazad van és tényleg túl lassú az áramlás és túlmelegszik a hőcserélőben a víz. Esetleg lehet valami áramlásmérőt beiktatni, hogy ezt tudjam mérni is? Viszont ezt nézd mit találtam a neten. A panelnek egy sokkal részletesebb leíírását. Ez a combinak a panelja, de 99%-ban megegyezik. Hátha hasznos lehet másnak, Honeywell S4562DM Honeywell vezérlőpanel
Még mindig értetlen vagyok a vezérlőddel kapcsolatban, hogy miért nem kötöd be a kazánvezérlőbe az opcionális dolgokat és próbálod ki, hogy akkor lesz e leállás. Minél lentebb veszed az előremenő hőmérsékletet annál rosszabb lesz a hőfoklépcső ami a kazán hőcserélőjére rossz hatással van, mert az nem kondenzációs. Erre figyelj oda, hogy ilyen ne forduljon elő.
A hozzászólás módosítva: Dec 11, 2023
Nem tudja véleltlenül valaki, hogy az Ariston Genus One 24 panelnél a 306-os hibakód (belső panelhiba) okát mely panelrészen kellene keresni?
Megnézem mégegyszer, hogy ezt a fajta szelepet tudja-e vezérelni. Mert elvileg igen,de még 5éve aki itt volt szerelő ő állította hogy ez nem jó szelep hozzá (csak akkor nem működött a szelep, félúton volt beszorulva). Hamarosan szabadságon leszek, akkor lesz több időm kisérletezni vele.
Ez a zöldes trutyi a gond vagy a sok lerakódás a lamellák közt? Tavaly kitakarítottam, akkor nem ennyire de volt ilyen zöldes trutyi. Ez mitől alakul ki? Most tiszták a lamellák. A kezelőpanelen a hőfok beállításnál úgy van, hogy 50-60közt van egy fekete sáv, 60 felett hópihe. Most a fekete sáv alján van.
Szia! ITT találsz egy utalást erre a probléma felvetésre de kövesd nyomon a linkeket, talán segítenek, hogy mit (miket) kell kicserélni a panelen.
Mégvalami. A vezérlés része 2-3évig jól működött és nem volt vele bajom. Ez azóta is hibátlan, ezért vagyok szkeptikus, hogy ezzel lenne a probléma.
ESBE VZD162 a szelep.
Beépítési link Itt 3vezeték megy be a szelepbe, és nincs közte földelés. 2 fázis 1 nullavezető. Ezek alapján tényleg nem tudja a kazán vezérelni. Fogalmam sincs, hogy előttem ki és miért rakott ilyet. Lehet, hogy nem is volt a szelep beszorulva, csak valaki középállásba rakta, miután rájött, hogy nem jó hozzá. Én meg vettem egy ugyanilyen szelepet, mondván ez kell hozzá. A fűtésszerelő aki kicserélte, ő mondta, hogy a bekötéshez nem ért. Most már emlékszem, hogy akkor bennem fel sem merült már, hogy a kazán vezérelje. Viszont elég drága is volt a szelep ahhoz, hogy ezt most kicseréljem másikra. Illetve fixen vannak a csövek, más méretű szelep elhelyezése kurvasok melóval járna.
Nem akarom erőltetni a dolgot de nekem az a meglátásom, hogy amit építettél az független a kazán vezérlőjétől és "fiatalabb korában" nem is volt vele probléma de a csövekben már lehet olyan áramlási és vízköves akadály ami már ennyi idő után jelentkezhet. Minden esetre a túlmelegedés erre enged következtetni de ezt nem a hőmérséklet leszabályozásával kellene megoldani.
Teljesen igazad van és nagyon hálás vagyok egyébként, hogy ennyire belementél a probléma részleteibe, szóval gigariszpekt érte
![]() És igen, nem ezzel kell megoldani, a padlófűtési kört idén átmosattam, akkor mondta a szaki, hogy a fűtési körre nincs csatlakozási pont, először ezt kéne orvosolni, de most fűtési szezonban nincs erre kapacitása. Szóval ezt a telet kihúzzuk így, aztán addig gyűjtök rá lóvét és betervezem a felújítást meg lehet egy iszapleválasztót is vagy bármi modernebb dolgot, ami hosszú távon segítheti a karbantartást.
Én csak annyit próbálok meg, hogy a beszélgetésből kiderüljön az is amire eddig nem gondoltál vagy elkerülte a figyelmedet, pláne annak fényében, hogy ezt "megörökölten" vetted. Ehhez a kazánhoz ez a készlet való. Nem tudom, hogy a két szelepmozgató motor között milyen eltérések lehetnek (áramerősség) de mindkettő 230 voltos de a váltást a 150-es sorozatú motor hajtaná végre jól az 1-4-5 pontjain, mert a kazánhoz rendszeresített motor is ilyen kapcsolással van működtetve. A csőbekötésekről még nem mutattál képet pedig biztosan beszédes volna.
Hátha másnak is segítség, ha lángőr hiba van én ezeket szoktam levenni és újraforrasztani, kondikat kicserélem mindig és relé tesztelése, ha nem jó cserélem azt is. Ezek az ellenállások melegednek és repedés keletkezik magában a forrasztásban.
Köszi! Anno kicseréltem a relét, de az újraforrasztás segített.
Üdv!
Adott egy junkers ZW18-as kazánvezérlő aminek az ionizátor-gyújtás részén nagyon melegszik egy pár ellenállás és egy Q-val jelölt 3 lábú alkatrész. 75-100 C fok a hőkamera szerint. A műanyag fedél lába ráolvadt a panelre. Mennyire normális a magas hőfok? Akkor is meleg ha nem megy a kazán. Honeywell S4962AM . A kazán már 15 éves és még soha nem volt semmi hibája. Cseréljem ki a kondenzátorokat, mert ennyi idő alatt már kiszáradhattak? Vagy az elektróda hibás? Amúgy a kazán teljesen normálisan működik. Előre is köszi a válaszokat.
Azokon az ellenállásokon nem kellene ennyi teljesítménynek disszipálódnia, szokott ezekkel sorban lenni egy kondi, azt kellene megkeresni és kicserélni. De ha jót akarsz akkor szőnyegbombázás jelleggel kicserélsz minden elkót illetve fólia kondit.
Sziasztok!
Szeretném megosztani a tapasztalatomat egy gázkazán vezérlőpanel javításával kapcsolatban. A gázkazán típusa: Immergas Victrix 26 kombi gázkazán Hiba: E37 hibakód megjelent a kijelzőn, és a gázkazán nem indult el. Kikapcsolás-várás-újraindítási procedúra -„szerencsepillanatok” és a kazán újból elindult, de nem sokáig. Az E37 hibakód megjelent ismét. Külföldi fórumról kapott infó alapján a C58-as 1µF-os elektrolit kondenzátor elhalálozása a felelős a jelenségért. (nem mindig, de a legtöbb esetben) A kondenzátort kicseréltem, és a kazán megjavult. A képeken látható, hogy a kondenzátort egy meleg hűtőborda mellé tervezték így az élettartalma lecsökkent. Érdemes kicserélni a kondenzátort, mert az új panel ára kb. 90.000 Ft + szerelési díj, ha szerelőt kell hívni. A kondenzátor cseréléshez pár jó tanács: A panelt nem kell kicsavarozni és megfordítani. A kondenzátor lábait egy csípőfogóval könnyen el lehet vágni (fentről) mivel nincsen tövig belenyomva a panelbe. A régi kondenzátor lábainak kiálló csonkjaira az új kondenzátort könnyebben rá lehet forrasztani. Érdemes jó minőségű 105C°-os hosszabb élettartalmú kondenzátort beletenni, mivel a panel egység melegszik és a hűtőborda pont mellette van. Szerelés előtt természetesen megfelelően áramtalanítani kell a berendezést!!! A következő gázkazán típusoknál használják ezt a vezérlőpanelt: Immergas Victrix 26 Immergas Victrix X 26 Immergas Victrix X 24 Immergas Victrix X 12 Immergas Victrix Exa 24 X1 ERP Immergas Victrix Exa 28 1 ERP Remélem tudtam segíteni azoknak, akik hasonló problémával találkoztak. A hozzászólás módosítva: Jan 18, 2024
Sziasztok!
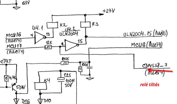
Egy Demrad BKA 123 vezérlőpanelt javítanék (sima LED-es kijelzővel). Hibája: láng LED villog. Van a DIMS-01 panel az is Bertelli hasonlóan épül fel, a kapcsrajz egy része azonos, azt rajzolgattam át. Kiszedtem a kazánból asztalon indítva (perifériák NTC, hőkorlátozók, termosztát szimulálva) a következőeket tapaszalom: Van benne egy venti relé (a turbóshoz, ez nem az, de azzal kezdődne az egész gyújtás, hogy azt meghúzza és ez ad 230-at a gázszelepet kapcsoló reléhez). Nos ez a relé sosem húz meg. Az oka: egy ULN hajtja amit egyrészt hajt az MCU egy 12K-s ellenálláson keresztül, de van egy "tapír" monostabil multivibrátoros áramkör ami ezt tudja tiltani. Bekapcsolás után szépen látszik, hogy ad egy impulzust a relére, de ez nem érvényesül mert a monostabilis cucc letiltja (kimenete alacsonyban van). A monostabilos cucc működik, mert miután a fő szelep kikapcsolt az MCu elkezdi etetni, így a kimenete átvált magasba ami mellett már nyithatna a fő szelep, de nem nyit mert már hibán áll. https://imgur.com/a/YIwC4Xh Találkozott esetleg valaki ilyennel? Már az összes elkót kicseréltem, forrasztások jók, mást nem nagyon találtam. A hozzászólás módosítva: Jan 21, 2024
Üdv Mindenkinek!
Tettem fel egy érdekes jelenséget kombi gázkazánnal kapcsolatban a westen 240fi témában, csak nem tudom mennyire nézi azt bárki is. Emiatt szeretném megkérni a Fórumtársakat, hogy ha van idejük, akkor nézzenek már rá a topikra, nem akartam több helyen is érdeklődni. Előre is Köszönöm!
Sziasztok!
Beretta ciao green 25 csi kazanrol erdeklodnek. Jelensegek: 1, surun eldobja az uzemi nyomast (Eddig nem tette(fel 1 evben 1szer) mostansag 1 2 hetente (2-3 naponta) kell ranyitni a szelepet es beallitani 1-1,5 bar korulre a mutatot.) 2. Hmv hasznalati melegviz nem nagyon melegszik fel kb 20 30 fok kozott marad, pedig feljebb van tekerve eddig volt normalis. Mintha akkor nem csinalna hasznalatit ha alacsony lenne a nyomas . Futesi melegviz van radiatorok futenek. Most legutobb feltoltam kb 1.5 bar koze ... eltelt fel ora futes is megy , a nyomas mero 3ason all es "tulfolyojan" meg csopog.(kozel 0 allt a nyomas mero mikor ra nyitottam alul) .(persze tagul no a nyomas mert melegitve van ) Elegge fura jelensegek ezek hogy folyamatosan elereszti a 1-1,5 bar uzemi nyomasat. A hozzászólás módosítva: Jan 23, 2024
Szia! Szerintem első körben a HMV NTC-t kellene kimérni, hogy megfelelő e az értéke az adott hőmérsékleten. A másik dolog a szelepváltó motorja csinálja e a váltást vagy nem tudja átváltani az üzemállapotot ezáltal nem jut megfelelő teljesítmény a másodlagos hőcserélő primer oldalába amit amúgy is túlhűt a téli 8-10fokos hálózati víz. A harmadik, hogy milyen redszeren üzemel a kazán, mert ha vasiszapos hordalék kerül a lemezes hőcserélőbe akkor ugyan ez a helyzet, hogy nem lesz kellően meleg a HMV. A tágulási tartály nyomásbeállítás ITT van leírva. Csak a leeresztő csapot használd ne a biztonsági szelepet, azt csak én odaírtam ha valaki nem találná a leeresztőt vagy az nincs a készüléken. Nekem az a meglátásom, hogy a tágulási tartályod lyukas a ballonnál ami magába ereszti (a légterébe) a rendszer vizét és ahogy kiegyenlítődik a nyomás és hűlik majd a víz leesik a nyomás is. Ezt addig lehet folytatni amíg meg nem telik a tágulási ahonnan már nincs hová tágukjon a rendszer vize így a biztonsági szelep kinyit. Ha a tágulásit cserélni kell nem muszáj belevalót venni de legalább olyan térfogatút hozzá azt igen, amit el lehet helyezni a kazán mellett flexibilis bekötővel bekötve.
A hozzászólás módosítva: Jan 23, 2024
Hello. A tágulási tartály vagy kiereszti a levegőt, vagy a membrán átszakadt benne, és a levegőtérbe kerül a víz. Ahogy melegszik a víz, nem tud hová tágulni, megnő a belső nyomás. Először egy felpumpálással kezdj. A nyomást a vízkörből engedd ki, a leeresztő szelepet hagyd is nyitva. A tágulási tartályon van egy feltöltőszelep, legtöbbször egy sima autószelep. Kezdd el felpumpálni. Ahogy nő benne a nyomás, a tartályban lévő "felesleges" víz elkezd majd kifolyni. Ezt addig csináld, ameddig a tartályban a levegő nyomása kb 1bar lesz. Ha ez már stabil, akkor a víz szelepet zárd el, és töltsd fel üzemi nyomásra vízzel.
Ha ez megoldja akkor ennyi baja volt csak. Ha rövid időn belül megint lesz ilyen jelenség, akkor a levegőszelepben szeleptűt is cserélhetsz majd.
Beszéltem vele, van egy optos "visszacsatolás" az MCU-hoz a gázszelep kapcsolási állapotáról, ami ugye csak akkor mehet ha a ventillátor relé is be van húzva. Azt kell még megnéznem, hogy nem-e az a helyzet, hogy az aktív még mielőtt a gázt nyitná.
Sziasztok!
Bár ez itt inkább elektronikai fórum, mint fűtéstechnikai, de nagyon kompetens és konstruktív beszélgetéseket olvastam itt végig az elmúlt 3 évből, ezért felteszem itt is a kérdésemet. Mi a következménye annak, ha Ariston Genus One System 30-as kazánt a 24-eshez való beállításokkal üzemeltetem? Konkrétan az történt, hogy az automatikus kalibráció 4x 5P6 majd 801-es hibakóddal megszakadt. Odáig jutott, hogy 5. próbálkozásra már ment maximum teljesítményen a kalibrálás, égett a láng, de félbeszakította. Minthogy nem akartam fűtés nélkül maradni, nyomtam egy "gyári beállítások" funkciót. Ez után bár volt pár 5P6 az automatikus kalibráció elején, sikerült neki végigfutni. Ennek most az az ára hogy a 229-es menüpontban 24 áll, pedig 30-as a kazán, és a 220 + 231-234 pontok pedig a 24-eshez való értékeken vannak (220: 44, 231-234: 65/83/1/70) a 30-ashaz valók helyett (220: 42, 231-234: 65/88/1/82). Oké, kettő egyezik, de a lassú gyújtás, és a maximális fűtési/melegvíz fordulatszám értékek eltérnek. Ilyenkor most mi működik szuboptimálisan? A kérdésem első sorban arra irányul, hogy mi a következménye az esetlegesen megváltozott gázszelep / ventilátorfordulat aránynak. A tél közepén nem állnék neki a panel javíttatásának, mert amúgy stabilan ment a gép, csak ez a kalibráció hozta elő a lappangó problémát. De azért szeretném érteni, hogy addig is mi van most másképp. Magamtól annyit látok, hogy adott delta T mellett kábé ugyanolyan fordulatszámon üzemel a készülék, mint amilyeneket korábban megfigyeltem, csak közben azt hiszi, hogy 20%-al alacsonyabb teljesítményen dolgozik, mint valójában, mert ennyivel kisebb gázteljesítményt mutat a 828-as menüpontban. Amit még el tudok képzelni, hogy a beüzemeléskor beállított CO2 hangolások is visszaálltak alapba.
Sziasztok.
Adott egy Viessmann Vitodens 100W 35kw falu kondenzációs kazán. Egyik reggelre F4 hibakód fogadott a kijelzőn, reset után ismét. Az már biztos, hogy nincs szikra. Első körben gyújtó elektródára gondoltam, ki is cseréltem, de továbbra sincs szikra. A gyújtó kábelt mérve 4,7 kohm értéket mérek, ami a gyári értéknek megfelel. Nincs kondenz dugulás. Ötlet, tipp valakinek? Remélem panel hiba
Sziasztok
Van egy hibás Ariston GAL-EVO2 HE MED vezérlő panelom. A TA1 termosztát bementre direkben 230V-ot kötöttek be. A panel működik, de az FT4 alkatrész meghibásodott (kékkel nyilaztam a fotón). Van-e esetleg valakinek kapcsolási rajza ehhez a laphoz? Ez milyen alkatrész lehet? Elgondolásom szerint valamilyen leválasztást végez az áramkör többi részéről. A D29,31 diódák, kondik ellenállások rendben vannak körülötte. Előre is köszönöm a válaszokat
Szia!
Nem ismerem ezt a panelt, de szerintem egy biztosíték volt. Hasonlók védik a többi bemenetet is (FT1, FT2, FT3). Amelyik nincs használatban, arról át teheted ennek a helyére.
4 pinesnek tűnnek. Talán dupla zavarszűrő induktivitás lehetne....vagy nem?
Én is jártam így, de nem jutottam eredményre. Az említett alkatrészen én is fennakadtam, továbbra is érdekel, hogy mi is az...de nem azzal van baj, mert átad, nem szakadt meg.
Ez egy dupla induktivitás. Túlterhelésre képes megszakadni. "Hosszirányban" mérve tudod ellenőrizni. Zavarszűrő szerepe van.
|
Bejelentkezés
Hirdetés |



















