Fórum témák
» Több friss téma |
Fórum » Akkumulátor töltő
"Innét" az melyik lenne, mert az én linken "nagyjából 99300" helyre mutat...
![]() Ha netről (Hu)...akkor visszaküldöd, és visszakéred az árát (és megrendeled más korrekt helyről). A hozzászólás módosítva: Jan 30, 2024
Nem tudom visszaküldeni mert csak egy weblap van nincs postacím sem telefonszám. Egy luxemburgi címről küldték.
Így jár, aki nem olvassa el mind a 296 oldalt vásárlás előtt!
Bővebben: Link ![]() Azóta vettem egy "8" Ampereset is. Ugyan akkora trafó van benne, mint a "6" Amperesben. ![]() Annyi haszna van, hogy a totálisan lemerült akkumulátort fel lehet vele húzni annyira, hogy egy normális automata töltő elkezdje tölteni. Ugyanis a "nagyon okos" töltők, egy bizonyos feszültségszint alatt, el sem kezdik a töltést, hanem kijelzik, hogy "az akkumulátor rossz, cseréld ki".
Szóval te vagy az aki felvásárolja a bolt vacak aksitöltő készletét..
A hozzászólás módosítva: Feb 1, 2024
Csinálj hozzá okosító elektronikát.
Tök felesleges ehhez bármit is csinálni. A benne lévő trafó kb. 2 Amperrel tölt. Nem nehéz kitalálni, hogy egy 12V/55 Ah akkumulátort mennyi idő alatt tölt fel.
Van egy saját készítésű tirisztoros akkutöltőm, csak az meghibásodott, és kellett azonnal valami. Még a webshop-ok kínálatából sem tudtam választani, mert mire kiszállították volna, már késő lett volna. A másodikat meg azért vettem meg, mert az elsőt oda adtam valakinek, és megint vészhelyzet állt elő.
Egy ilyen limiter/védő ák-t célszerű építeni hozzá hogy ne 20V-ra töltse az aksidat..
Köszönöm szépen. Ennyi munkát talán megér, ha már egyszer megvan.
Köszönm szépen, de ennyit nem ér az egész. Közben megjavítottam a tirisztoros (egyszerű), saját építésű töltőmet, ami 10 Ampernél többet is tud, ha kell. Van benne 3 izzó, melyek kapcsolgatásával a töltőáramot is tudom változtatni 3 lépcsőben, ráadásul valami áramgenerátor szerű karakterisztikája is van az izzók miatt, és a tirisztor fázishasításos szabályzása miatt.
Szóval ebbe a primitív szerkentyűbe maximum a Doky586 féle kapcsolást tudom elképzelni. A hozzászólás módosítva: Feb 2, 2024
Természetesen azt a megoldást válaszd, amitől az elvárt eredményt reméled.
Az én tollamból nem fog bölcsen hangzani, de éppen Proli007 mondta nekem régen -saját szavaimmal megfogalmazva-, hogy attól mert egy áramkörben néhány alkatrésszel több van, még nem biztos, hogy az rosszabb, vagy kevésbé korrekt.
Bocsánat, lehet, hogy félreérthetően fogalmaztam. Én nem minősítettem a két kapcsolás közül egyiket sem. Amit mínősítettem, az a gyári, hulladék, akumulátortöltőnek nevezett szemét, amit megvásároltam. Igazából, attól semmit nem várok el, mert semmire sem jó. (Illetve amire esetleg jó lehet, azt már korábban leírtam.) Ha elkészítek hozzá bármilyen elektronikát, akkor sem fog 2 Ampernél többel tölteni, mert csak akkora trafó van benne.
Viszont, ha sajnálom kidobni és valamit módosítanék rajta, akkor (a jelenlegi szemléletemmel) már nem azt nézném, hogy melyik a jobb, a tökéletesebb (ahogy régen tettem volna), hanem az elkészítés idejét nézném, és hogy hány alkatrészt kell beforrasztani. Az egyikbe 10-et a másikba kb. 30-at. Nagyjából ismerem a munkáidat, amit itt megosztottál az évek alatt. Mind profi munka, rengeteg idő ráfordítással. Nekem már nincs türelmem komoly dolgokat csinálni. Sőt, már komolytalanokat sincs. Ami nincs kész 1 óra alatt, ahhoz már hozzá sem fogok. Tele van a pince annak idején nagyon fontosnak vélt áramkörökkel, készülékekkel, amit talán sosem használtam, csak elkészítettem, mert élveztem a tervezést, a kivitelezést. Mire elkészült, már nem is kellett. ![]() Mostanában nézegetem, hogy erre, meg arra, mennyi időt fecséreltem el az életemből. Minek?
"Mire elkészült, már nem is kellett." Amikor kiad a főnök valami értelmetlen munkát nekünk és a kollégáim háborognak a háta mögött. Azt szoktam mondani. Nem kell elkapkodni. Várjuk meg amíg nem lesz szükség rá.
Ismerős, ez a Kossuth Lajos technika. "Ha még egyszer azt üzeni.."
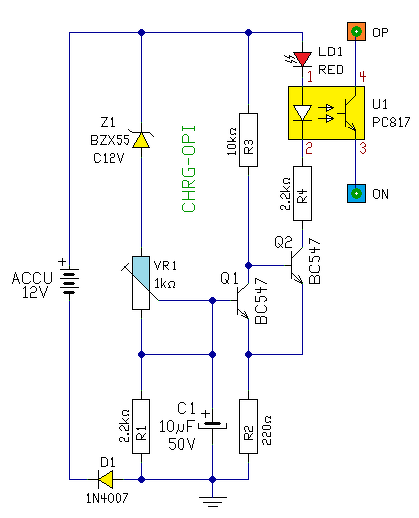
Hello! Ha ezzel a kis kapcsolással kiegészíted a töltődet, akkor komfortossá tudod tenni. A bemenetét rá kell kötni az akksira, a kimenetét pedig a szabályzó potival sorba kötöd (ügyelve hogy az ON kimenet az UJT felé menjen). A Led jelzi, mikor tölt a töltő és a töltés végén lekapcsolja a tirisztorokat. A lekapcsolási pont a trimmerrel beállítható.
Sziasztok!
Ismeri valaki ezt a fajta töltőt,vagy javított már valaki ilyet? Elhozták hogy nézzem meg,mert nem működik. Ami azt jelentette,hogy áram alá téve tök kukaságot mutatott. A szekunder oldalon volt egy zárlatos kettős dióda, amit kicseréltem és elindult a töltő. 12 és 24 v között lehet választani, akkutól függően. Ha nincs rajta aksi, akkor a Full Charge lámpa zölden világít és a táp olyan cak-cak-cak féle hangot ad. Ha ráteszem akkura, akkor a Full Charge lámpa pirosra vált,a cak-cak hang eltűnik,elindul a hűtő ventilátor, majd ha az akku feltöltődött, akkor át vált(ana) zöldre. Na ez elmaradt, műszerrel mérve már 15,6v fölött járt a feszültség és az akkuból is hallottam hogy pezseg. Mi lehet még a gondja? Kínomban már az összes alkatrészt kiforrasztottam és megmértem, de nem találtam olyat ami hibás lenne. Esetleg valakinek valami ötlet?
A 12-24V közti választógomb biztosan átkapcsol?
Mert ha 24V-on maradt, akkor csak 28V körül világít a zöld.
Átkapcsol. 12v-on 15,7v, 24v-on pedig 29v körül mérek a kimeneten. Van az áramkörben 2 db 1N4744A zener,ezek elvileg 15v-os zenerek. Még megpróbálom 14v körülire cserélni őket,hátha ezek szórása okozza a hibát.
Megpróbálok, de van benne 3 kétoldalas nyák lap SMD-vel. Bonyolítja a helyzetet
Üdv a csapatnak! Ezt a töltőt szeretném megépíteni. Ebből szeretnék átvenni. Az elképzelésem az lenne, hogy a dióda hidat elhagynám és a szabályzó áramkört független kis trafóról járatnám. Mivel így nagy lesz a feszültség egy erős zener-re gondoltam ami levágja 14,2V környékén. Az Re kisütő ellenállást is szeretném beleépíteni. Szerintetek életképes az elgondolás? A rajzokat innen a HE-ről szedtem az első '14. nov. 5. csongore hsz-e. A 166. oldalon. A második dokidoki Hsz-e '10 Feb. 3. 35. oldal. (nem tudom be hashtag-olni, nem tudom, hogyan kell. Kérem ezért ne rójatok meg. Válaszaitokat előre is köszönöm. Szép estét!
A hozzászólás módosítva: Feb 19, 2024
Az első rajzott nem engedi a rendszer.
Hello! Nem tudom jól értem-e.. Az első töltőt építenéd meg, csak mint a regeneráló töltőnél egy tirisztorral? De ezt a 14,2Voltos zénert nem tudom hogy gondoltad, meg minek?
A "kisütő ellenállásnak", köze nincs az egészhez, az csak egy ellenállás meg egy kapcsoló az akksin. Szerintem azért nem válaszoltak, mert nem értik a kérést/kérdést, mint ahogy én sem. Mondjuk kérdőjel, nem is volt a hozzászólásodban..
Helló! Igen a cél az lenne, amit leírtál. Egy tirisztoros félutas egyenirányítás. A zénert vagy valami mást azért gondoltam bele, hogy a trafót úgy tekerni meg, hogy az effektív értéknél levágná a sinusz kalapját így egy trapéz forma jönne ki, ami jobban zaklatná az aksit. A plusz trafót csak a galvanikus leválasztásért kérdeztem, ha egyáltalán kell? (igyekszek érthetően fogalmazni, de mindig bele bonyolódom) Tudom az ellenállás a töltés szünetben(- félperiódus) kisütöget. Egy 680VA-os 220V/24V trafót akarok átalakítani. A két rajz szekundere között van eltérés. Köszönöm a segítséget. Szép napot!
Ez a zéner meg levágás halott ötlet. Egy trafót nem lehet trapézosítni, meg az akksi ezt megteszi.
Egy tirisztor, ha begyújt, akkor olyan mint egy dióda. "Összeköti" az akksit a trafóval, aztán folyik az áram, ami csövön kifér, amíg a trafó pillanatnyi feszültsége magasabb az akksinál. Tapasztalatom szerint a 18..20V a jó választás, a 24V már sok szokott lenni. A rajzon van egy Re ellenállás, azzal kellene belőni, hogy ne folyjon túl nagy áram, ami kinyírja a tirisztort. De ennek értéke gondolom azért nincs megadva, mert függ trafótól meg a belsőelleállásoktól. Nem kell külön trafó, a stabi majd stabilizálja a tápot a 20V-ból, viszont a gyújtóáramkör elé, is kell egy dióda, hogy az csak félhullámot adjon. A trafó nem nagyon fog örülni a félperiódusos terhelésnek, a vas felmágneseződik és rendesen melegedni fog. Meg esetleg a maradandó remanencia lelöki a kismegszakítót ha úgy kapja el a dolgot. Persze minél nagyobb a trafó, annál nagyobb a gond.
Helló! Köszönöm a vállaszt! Kissé elszomorít. A trafó 680VA-es 220V/24V. Azért választottam ilyen nagyot mert egy átkapcsolással szeretném bikának is használni. A dokidoki féle kapcsolás is ezt a félutas megoldást ajánlja. Lehet két kapcsolást külön kell megépíteni és egy trafórol járatni. A doboz amiben szeretném megépíteni elbírja, van hely bőven. De jobb szeretem volna, ha egy kapcsolással megoldható. A gyújtó trafónak milyen vastagságú vezetéket ajánlsz.? A vasmag mindegy milyen gyűrű, egy PC tápból kioperált is megteszi? Tirisztornak használhatom ezt ?
A hozzászólás módosítva: Feb 21, 2024
Hello! Itt találsz az impulzustrafóra adatokat. Célszerű olyan vastag vezetékkel tekerni, ami ráfér a vasra, és kezelhető a vezeték, nem szakad el könnyen. Én egy kompakt fénycsőben található kis gyűrűtrafót is kipróbáltam, az UTP kábelben található vezetékkel tekerve. Az is működött. Nem ismerem ezt a tirisztort, de jó lehet. De nagyobb orosz tirisztoroknak, nagyobb a gyújtóárama is. Ha nem gyújt be, akkor segédtirisztort érdemes használni.
A hozzászólás módosítva: Feb 21, 2024
|
Bejelentkezés
Hirdetés |








Ami nincs kész 1 óra alatt, ahhoz már hozzá sem fogok. Tele van a pince annak idején nagyon fontosnak vélt áramkörökkel, készülékekkel, amit talán sosem használtam, csak elkészítettem, mert élveztem a tervezést, a kivitelezést. Mire elkészült, már nem is kellett. 









