Fórum témák
» Több friss téma |
- Ez a felület kizárólag, az elektronikában kezdők kérdéseinek van fenntartva és nem elfelejtve, hogy hobbielektronika a fórumunk!
- Ami tehát azt jelenti, hogy a nagymama bevásárlását nem itt beszéljük meg, ill. ez nem üzenőfal! - Kerülendő az olyan kérdés, amit egy másik meglévő (több mint 17000 van), témában kellene kitárgyalni! - És végül büntetés terhe mellett kerülendő az MSN és egyéb szleng, a magyar helyesírás mellőzése, beleértve a mondateleji nagybetűket is!
Köszi mindkettőtöknek kendre256, Bakman. üdv
7 szegmenses led kijelző halványSziasztokAdott egy kapunyitó vezérlés, ami jól működik, de van egy 2 digites 7szegmenses led-es kijelzője, ami nagyon halvány, alig lehet látni. Multiplexelve van. Az 5 volt rendbe van, nincs kondi hiba és ellenállás hiba se. Mi lehet az oka ennek? Kb 20 éves lehet és nem gondolnám, hogy gyárilag ilyen.
Hello! Pedig 20 évvel ezelőtt, még nem voltak túl fényesek a Led kijelzők. Ráadásul a kapunyitót nappal kellene látni. A multiplexer vezérlés, is rontja a fényerőt. (Persze növelhető az áram.)
Ha zavar, én kicserélném. De mivel ezt alapvetően nem kell nézegetni, beállítod és csákó.
Az Ariston bojleremen fél év alatt fakultak ki a magas minőségű kék LED-ek... (Ugyanitt bojler eladó.) : -)
Ugyanakkor 35 évig működött egyfolytában egy piros LED-kijelzős hálózati ébresztőórám, viszonylag jól látható maradt, csak aztán végleg félreraktam. A hozzászólás módosítva: Ápr 22, 2025
Csak az én véleményem...
Rendszerváltás után sokan azt hittük, hogy most már minden jobb lesz. Aztán kiderült, hogy a pénz szeretete lett az úr. Szóval a minőség maradt az ablakban. De mért is...Azt a kapunyitó kijelzőt is meglehetett volna csinálni változó fényerősre, meg árnyékolás is kaphatott volna szegény kijelző, meg a felszerelése sem érdekli nagyon a mestereket. Szóval gazdátlan szegény, ami a beüzemelést illeti. Persze, mint mindenben tisztelet a kivételnek. Az üzemidő mindig megmutatja a részletek gondosságát. Egy kijelző csere ez esetben csak egy szervizelési esemény.
Oké, de mit cseréljek ki?
Azok a szegmensek is halványak, amik amúgy all time nem világítanak. Tehát nem tudom hibáztatni a kijelzőt. MM74HC ic vel van meghajtva 2db 7 szegmenses led. Engem nem zavarna, de ez konkrétan a kiolvashatatlan kategória, esetleg tök sötétbe látszik.
Hello!
Én az új cuccokat nem ismerem. A régiek ugyan nem voltak fényesek, de nem emlékszem hogy idővel halványodtak volna. Még az is lehet, hogy túl vannak hajtva ezek a Led-ek. (Mármint hogy a gyártó túlparaméterezi, hogy kedvezőbb eredmény legyen.) Én amúgy nem vagyok híve ezeknek a szemkiszúró kék Led-eknek. Mint ahogy ezeket a színváltós világításokat sem szerelnék fel sosem.. A Kínaiak imádják ezeket a csili-csári világításokat.
MM74HC164M a pontos tipusa, csak nagyon nehezen tudtam kiolvasni, 680 ohmos ellenállásokon keresztül hajtja meg a led kijelzőt.
A AI szerint érdemes lehet az IC-t kicserélni. Idézet: „1. Az IC öregedhetett, belső degradációval CMOS IC-knél előfordulhat, hogy a kimeneti MOSFET-ek gyengülnek idővel (pl. hő vagy sok kapcsolás miatt).” Mert egyébként minden oké körülötte, szépen megkapja az 5V-ot
Jogos, nem szabad, hogy a lényegről elterelődjön a figyelem. Viszont fel van adva a lecke. Műszer és némi próbálgatás nélkül, távolról én nem tudom megmondani, mi a baj.
Van három piros LED-kijelzős háztartási gépem is - évek alatt nem látom, hogy változott volna a fényerejük, pedig a mikrón óra is van, a kukta meg elég sokat áll úgy, hogy van rajta felirat. Ki tudja, mikor mit sikerül kifogni.
Idézet: „AI szerint érdemes lehet az IC-t kicserélni.” Internet szerint meg az összes kondenzátort. ![]() Az igazság ott van, hogy régen minden jobb volt.
Ha jól sejtem, a 2 digitet egy-egy IC hajtja a katódok felől (?), és a multiplexálás az anódok felől van megoldva. Ha az összes szegmens egyformán gyenge, ezt az ágat ellenőrizném első lépésként.
Ha ideiglenesen le lehet(ne) állítani a multiplex meghajtást, akkor pedig próbaként egy kiválasztott szegmenst közvetlenül gyújtanék ki 680 ohmon keresztül (táp-test között). A hozzászólás módosítva: Ápr 22, 2025
Az 5V-os kondit cseréltem, semmi változás, egyébként az áramkör jól működik.
AZ lled meghajtó áramkörbe nem látok kondit
Az ellenállások is tudnak öregedni, főleg ha olyan széria.
Első körben kikapcsolt állapotban megmérném, hogy mekkora előtét-ellenállások vannak a szegmensekhez bekötve. Ezután bekapcsolt állapotban megmérném feszültségmérővel, hogy mekkora feszültség marad egy-egy ellenálláson. Nyilván csak azokon az ellenállásokon lesz feszültség, amelyhez tartozó szegmens világít. A multiplexelés miatt pedig, vagy fele akkora feszültséget mér - ha csak az egyik kijelzőn világít az adott szegmens, vagy ha mindkettőn akkor kb. valós értéket. A mérések alapján a feszültség és az ellenállás alapján meglesz a kijelzők árama is, ebből eldönthető, hogy a kijelző elegendő áramot kap-e, vagy sem. Ha elegendő áramot kap, de halvány, akkor egyértelmű, hogy kijelző csere a megoldás. Ha kicsi az áram, azt is megoldhatja kijelző csere, egy jobb típusra, vagy az ellenállások cseréje ,de ez ugye attól függ, hogy mitől kicsi az áram. A jó hír az, hogy ezt sem túl nehéz kinyomozni egy multiméter birtokában.
Szerintem, nincs napon, és nem éri nagy hőfokváltozás (tél, nyár).
Egy lényegi kérdés kimaradt. Ez a vezérlő már így került hozzád, vagy régóta van vele dolgod?
Évekkel ezelőtt azok a szegmensek még rendesen világítottak? És csak mostanában érzed azt, hogy gyengébben világítanak, mint mondjuk öt éve? Vagy simán csak érzetre gondolod hogy gyengék, de mindig ilyenek voltak? Ugyanis a ledeknek, ha nincsenek radikálisan túlterhelve, nem nagyon csökken látványosan a fényerejük, nem úgy mint mondjuk a vákuum fluorescent kijelzőknek, amik tényleg hajlamosak a pusztulásra. 40-50 éves készülékeimen vannak LED kijelzők, sima ledek, meg 7 szegmenses modulok is. A mai napig azonos a fényerejük, legalább is szemmel nem érzékelhető csökkenés.
Szia! Én kicserélném a 680 ohmot kisebbre. 5V-on a 330 Ohm, de akár még a 270 Ohm is jó. A kijelzőt nem tudom, az IC bírja.
EM 04 konektoros fogyasztásmérő kalibrálásaSziasztok!Rendelkezem egy EM 04 tipusú konektorba dugható fogyasztásmérővel. A kérdésem, hogyan lehet kalibrálni? Meglehetősen pontatlan. Próbálkozott már valaki ilyennel?
Miből gondolod, hogy pontatlan?
Szia!
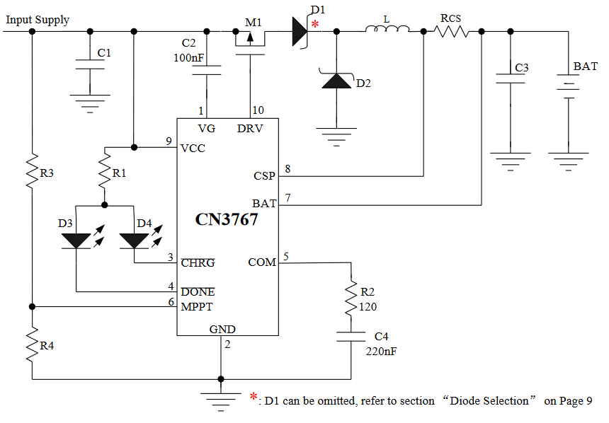
Van három fogyasztásmérőm ami egy két százalék eltérést mutat ,ugyanazon fogyasztónál. Ez a negyedik pedig közel harminc százalékkal mér kevesebbet mint a másik három. Napelemes töltésvezérlőSziasztok!Van ez a napelemes töltésvezérlő, amivel kapcsolatban lenne pár kérdésem, hátha tudtok segíteni. 1. A 6-os lábon van két ellenállás, ami az MPPT-t állítja, de nem tudom értelmezni, hogy mit? Elméleti síkon a napelem optimális teljesítménypontját, de azt eddig csak az R2-vel sikerült!?!? 2. Van bármi módja, hogy a 13,55v fenntartó feszt átállítsam 13,75v-ra? Azon kívül, hogy a 7-es lábra sorba kötök egy schottky diódát, hogy alacsonyabb feszültséget érzékeljen, ezáltal magasabbra engedje az akkun a feszt.
A feszültség növelését én a 7-es lábra kötött feszültségosztóval próbálnám inkább. Az a baj, hogy ugyanez a láb az áram érzékelésben is szerepet kap, és akár a schottkyval, akár a feszültségosztóval változtatnál, nőne a 8-7 lábak közötti feszültség, ami csökkentené az áramot. Ezért valószínűleg az RCS értékét meg növelni kellene. Mivel nincs az IC-nek legalább egy sematikus rajza a doksijában, csak találgatni lehet, hogy mi fog történni. Az szinte biztos, hogy ezekkel a változtatásokkal nem csak a fenntartó feszt változtatnád (ami a az akkufeszültség 91,57%-a), hanem a túltöltési feszültséget is, amit nem biztos, hogy kellene...
Eléggé speciális ez az IC, jó pár feszültség "be van vasalva" rajta, nem sok mindent lehet állítani. Zajos tranzisztor, vagy más alkatrész kereséseSziasztok! Egy erősitőben, honnan tudom megállapítani melyik tranzisztor zajos? A jobboldal elvileg csendes, a baloldal viszont zajos. Egy amolyan furcsa sustorgás hallatszik elég erősen, és állandóan. Magnó erősitőjéről van szó.
Az a zajforrás inkább egy rossz elektrolit kondenzátor lesz.
Hello! Minél kisebb a jel, annál "hatékonyabb" a zaj. Tehát legnagyobb eséllyel az első fokozat a zajos. Egyébként az egész láncot több részre lehet bontani. Így kideríthető, melyik fokozat a hunyó. Tehát a fokozatok bemeneteit jobb híján GND-re teszed és összehasonlítod.
A próba azért sántít, mert a zaj a bemenetre csatolódik. Tehát ha lezárod a bemenetet, akkor az söntöli a zajt és jobb eredményt kapsz, mint a valóság. Összehasonlításhoz viszont megfelelő lehet.
Gondoltam, hogy mindent bezavarna egy változtatás...
És mi a helyzet ezzel a CN3795-el? Leírás szerint Lítium akkukhoz van, de ahogy elnézem, ennek állítható a kimeneti feszültsége, és az mppt feszültsége is, így szerintem jó lehet AGM savas akkuhoz is, ha beállítom 13,7V-ra, nem?
Úgy látom, hogy beállíthatod a feszültséget ólom akkuhoz is, csak ennek a töltési profilja a lítium akkukhoz van tervezve. Ez nem állít be magasabb feszültséget, és utána lejjebb veszi fenntartó feszültségre, hanem csak egy maximális feszültséget állít be, és azt tartja a töltés végéig. Azt viszont a doksiból nem teljesen értem, hogy mikor lép vissza töltési üzemmódba (a bemenő feszültség megszűnte és újra megjelenésén kívül).
Mihez akarod egyébként használni ezt az akkut, töltőt, napelemet? Azért kérdezem, mert én egy riasztóhoz sokkal egyszerűbb megoldást csináltam egy LM317-el, és az évek óta télen-nyáron jól működik 12V-os, 7Ah-s akkuval. Ez nyilván nem jó hatásfokú, de egy riasztónál a megbízhatóság és a téli biztos működés fontosabb.
A töltési profilt én is néztem, valóban egy kicsit más, de az akku PDF-e szerint 13,5V-al töltve eléri a maximális töltését lehet, hogy kell neki 24 óra, de feltölt. (tegnap próbáltam 13,8V-al, és épp most merült le 20 óra alatt 102%-os kapacitást mértem, szóval működött)
Az akkut egyébként mindenfélére használom: laptop, NiMh akkuk, telefon töltése, lámpa stb. Szóval inkább kísérleti jelleggel használom, és egy 10+6W-os napelemek töltenék (most épp ez van) csak keresem a megfelelő töltésvezérlőt. A hozzászólás módosítva: Ápr 27, 2025
Köszönöm .Sikerrel jártam.
NYÁK bevonatSziasztok!Nyomtatott áramköri kis lapot mivel lenne érdemes bevonni, hogy fröccsenő víz ellen védve legyen? Egy lidl elektromos permetezőben a vezérlő panelre került víz, amitől megadta magát, szerencsére csak átmenetileg, de szeretném véglegesen megoldani a problémát! Volt hasonló problémám szintén lidl szájzuhannyal, ott az elsőben el is égett a panel, de ott elasztikus uv lakkal sikerült megoldani a problémát! Sajnos ilyenhez már nem tudok hozzájutni, és nem is látok hasonló anyagot sehol. |
Bejelentkezés
Hirdetés |












