Fórum témák
» Több friss téma |
Ha van több 9 V-os tápegységed, miért nem használsz két darabot? Egyből megoldódna minden problémád.
Hello! Némi ellentmondás van.
- Ha 9V a tápfesz, akkor hogy lenne 12pp a kimeneti feszültség. - Az OPA kimenete nem tud a táptól-tápig menni. Van maradék feszültség a TL81-nél mind két oldalon. - Ha az OPA munkapontját az "egy-tápfeszültségű" táplálás felére állítod be, akkor felerősíteni lehet a jelet, de annak be kell férni a táp+maradékba. De a kimeneti jel "nullpontja", a féltápfeszültséghez képest lesz. - Ha egy Leválasztó RC tagot teszünk a kimenetre, akkor a GND-hez képest megkapjuk a +- kimeneti jelet, de ez frekvenciafüggő lesz. Tehát csak addig jó, míg R*C >> T (T=1/f). - Az egyenáramú táppal nem köthetsz sorba kondit, Mert a kondi feltöltődése után, már nem folyik áram, amiből az OPA működik. Idézet: „hogy +/- 2V-os amplitúdójú jelet szeretnék erősíteni” Ha a bemenet is +/-, akkor gyanítom szükség lesz a kettős tápra A hozzászólás módosítva: Ápr 27, 2025
Igen, igazad van 9V csak akkor elégséges, ha egypólusú a táplálás, kétpólusú táplálás esetén természetesen 2x9V-ot akartam írni. A kondenzátor valóban rossz helyen volt ott, egyenáramnál a töltődés befejeztével szakadásként viselkedik. Azt látom a kapcsolásodnál, hogy a kimenet nem szimmetrikus. Ezt mely alkatrészek befolyásolják, hogy a szimmetria hogyan tolható el? A jelalak tetejének levágása a nem elégséges tápfesz. miatt van? Kondenzátorokat az AI javasolt, hogy a tápzajt csökkentsük. Azok elhelyezése indokolt?
Ha megnézted a szimulációt, amit felraktam, láthatod, hogy az OPA kimenete kb. 1,5V-ra közelíti meg a tápot mint a pozitív tápot, mint a negatívat. De ez műveleti erősítő függő is. Nem biztos hogy szimmetrikus. Egyébként meg mindig az adatlap a mérvadó! A jelszó: "output voltage swing"
Ez kimenet terhelésétől is függő adat, meg szinte biztos, hogy nem annál a tápfesznél van megadva, amit használsz. De pld. itt, +-12V táp mellett 2k terhelés esetén, átlagosan +-12V. Tehát ez 3V-al kisebb mint a táp. Tehát ha -+9V a táp, akkor a kimenet maximum +-6V lehet. Remélem érthető. A szimmetriát nemigazán tudod eltolni, mert ebben az esetben a szinusz nullpontja nem esne a GND-re. Tehát maximum annyit tehetsz, hogy nem vezéreled ki a vágáspontig az erősítőt. Másik megoldás lehet, ha Rail-to Rail erősítőt választasz. Azzal a kimenettel 50mV-ra megközelíthető a táp. Harmadik megoldás lehet, hogy nem szimmetrikus tápot használsz.Tehát amelyik oldalon kisebb a jel, ott növeled a tápot. Egyébként pedig nem illik a vágásig kivezérelni. Mert ezzel a visszacsatolási hurok megszakad és az OPA belül túlvezérlődik. Ez mindenféle torzítás növekedésével jár, esetleg gerjedékeny lesz és instabil az erősítő. A tápot illik szűrni, célszerűen a legközelebb az OPA-hoz. Tehát a szűrt táp esetén, két 100nF-ot célszerű tenni +táp-GND és a -táp-GND közé. De mindig az a kérdés, hogy mit erősítesz és az erősítővel szemben. milyen követelmények vannak. Egyébiránt az OPA-nak van tápelnyomása a tápfelől érkező zavarokra. Itt pld. a "Supply-voltage rejection ratio" itt 86dB. Ha komolyan szeretnél OPA-val foglalkozni, akkor alaposan meg kell ismerkedni vele és az adatlap paramétereivel. Nem oly egyszerű, mert egy egész könyvet írnak róla.
Szia!
Összeállítottam a kapcsolást. A 100n kondenzátorokat bekötöttem, ahogy írtad. A kondik nélkül a jelalak helyes, de a kondikkal torzul. Egy ismerősöm szerint az OPA egyenáramú kétpólusú tápellátás esetén nem kell kondenzátor sem a rajz szerinti helyekre és kicsatoló kondi ( az out és az OPA 6-os lába lözé) sem. Másik kérdésem az, hogy az OUT egy BNC aljzatot reprezentál. A BNC egyik lába az OPA kimenetére megy, a másik kimenetét hová kötöm? Közös földre kötve a jelalak hibás lesz. köszi.
Hello!
Nálad az a gond, hogy alapvető áramköri ismeret hiányaid vannak. A kondenzátor nem "vezeti át" az egyenáramot. Áram, csak addig folyik át rajta, míg feltöltődik. Tehát egyenárammal sorban, sosem kötünk kondit! Ominózus kondikat a tápfeszültséggel párhuzamosan szoktuk bekötni. A kondi, tárolja az energiát és azért szoktuk a táppal párhuzamosan kötni, hogy amikor az áramkör a terhelésével ránt egyet a tápból, akkor ne a tápot rántsa meg, hanem a szükséges energiát ilyenkor a kondiból nyeri. Így a hirtelen áramváltozás nem hat át egy másik fokozatra. Az áramköri szimulációban egyáltalán nem kell kondit tenni, ennek oka, hogy az, ideális tápfeszültséget generál. Avagy azt hiába terheled, nem fog a feszültség esni és váltakozóáramilag is a belsőellenállása nulla. (Kivét ha beállítasz Neki, vagy külső taggal azt is szimulálod.) A kondi, a váltóáramot látszólagosan átvezeti. Mert mint írtam a töltése és kisütése alatt, mérhető áram folyik a kivezetésén. Felhalmozódik a töltés, majd kiürül. Mivel a váltakozóáram iránya folytonosan változik, a töltés-kisütés is folyamatos, tehát látszólag áram folyik rajta át. A kondi látszólagos ellenállása, Xc=1/ω*C. Az omega, a kőrfrekvencia ω=2*Pi*f A "Pi" a 3,14 az "f" pedig a frekvencia. Tehát a látszólagos ellenállás, frekvencia függő. Minél nagyobb a frekvencia (töltés-kisütés gyorsasága), annál kisebb lesz a a kondi látszólagos ellenállása. Nos, ez azért fontos, mert egy ideális tápegység, belső ellenállása nulla. Mint egyenáramú, mint váltóáramú szempontból is. Az, hogy nulla a belsőellenállás, azt jelenti, hogy terhelés hatására a feszültség nem változik. Hogy a valóságban is közel legyen ehhez, a tápot stabilizálni szokták, hogy egyenáramú terhelésre ne változzon, és kondit tesznek a kimenettel párhuzamosan, hogy váltóáramú szempontból is nulla legyen. A váltóáram kifejezés megtévesztő lehet egy egyenáramú tápnál, de itt arról van szó, hogy feszültség változás ne legyen, akkor sem, ha "rángatjuk a terheléssel a tápot". Mert amikor az OPA-t terheli valami és váltakozó jel van a bemenetén, a kimenetének meghajtásához szükséges áramot a tápból nyeri. Tehát "húzogatja" a tápot. Egy egyenáramú táp két pontja, váltakozóáramú szempontból ekvipotenciális két pontnak tekinthető. Tehát egyenáramú szempontból a két pontja között van feszültség különbség, de váltóáramú szempontból nincs. Mert hiba rángatod, nem változik a feszültség. Ha két pont között nincs potenciál különbség, akkor számításoknál a két pont összekötöttnek tekinthető. Ezt elsőre biztos nehéz megérteni, de ez bizony így van. A tápegységeknél mindig van egy GND. Ez a grund szóból származik. Ez egy alap-potenciális viszonyítási pont, amihez képest vezéreljük az áramkört és amihez képest kinyerjük belőle. Tehát a BNC csatlakozó házát mindig ide kötjük. Ha valaki meg akar ismerkedni az elektronikával, akkor van mit aprítani a teába. Ez nem a pillanatok műve, de nem is lehetetlen. Csak sok mindent el kell sajátítani hozzá. És minél részletesebben szeretnénk látni, annál jobban bővül az információ. De a világban ez mindennel így van. Nem csoda, hogy szakosodnak az emberek. Remélem el is olvasod amit írtam, és meg is érted.
"A kondi a váltóáramot látszólagosan átvezeti. Mert mint írtam, a töltése és kisütése alatt mérhető áram folyik a kivezetésén. Felhalmozódik a töltés majd kiürül. Mivel a váltakozóáram iránya folytonosan változik, a töltés-kisütés is folyamatos, tehát látszólag áram folyik rajta át."
Nekem egyébként általános iskolás koromban, mikor már jártam a könyvtárba elektronikai könyvekért is, ez mindig gondot okozott, hogy hogyan képzeljem el, hogy a váltóáram mégiscsak "átfolyik" egy kiválóan szigetelő alkatrészen. Aztán találkoztam egy ilyen képpel. : -)
A váltakozóáram oda-vissza folyik, tölti-kisüti a kondenzátort.
Én annó úgy tanítottam, hogy folyik áram, de nem ugyanazok az elektronok mennek tovább.
Szia! Köszi a kimerítő választ. Elolvastam és érthető is. Egyébként először a kondit én is párhuzamosan kötöttem be, de megzavart egy korábbi magyarázat, mindegy is, az az én hibám, hogy a szakzsargont még nem megfelelően értelmezem.
Idézet: „Nálad az a gond, hogy alapvető áramköri ismeret hiányaid vannak.” Ha nem is alapvető, de vannak hiányosságaim, azért vagyok itt és merek is kérdezni. Amiket leírtál, sok mindent tanítottak is felnőttképzés keretében, de kérdés, hogy kik tanítottak és hogyan "kötötték össze" az egyes elméleti részeket, hogy az a gyakorlatban is megálljon. Lehet, fogok írni majd egy hosszabb bejegyzést az odavágó topikba. Még egyszer köszi a részletes leírást.
Igen, ezt nekünk is felrajzolták. De már abba beletört a bicska, amikor a részletekbe is belekérdeztünk. Nem raktunk össze breadboardon egy egyszerű kapcsolást sem, így ki sem mértük szkóppal sem. Pedig ott porosodik a milliós berendezés...
"az OPA egyenáramú kétpólusú tápellátás esetén nem kell kondenzátor sem a rajz szerinti helyekre és kicsatoló kondi ( az out és az OPA 6-os lába lözé) sem."
A kimeneti csatolókondi nemcsak a következő áramkört védi ennek a feszültségétől, hanem ezt az áramkört is egy másik egyenfeszültségeitől. Ha ez olyan műszererősítő-féleség, ahogy értettem, és nem egy konkrét áramkörhöz készül, szerintem nem lesz jó így. Vagy többet ismert nálam ennek a kapcsolásnak a felhasználásából, aki a tanácsot adta, vagy nem volt alapja annak, amit mondott...
Azt mondta, azért nem kell kicsatoló, mert akkor nem megy át a DC jel. Ahogy többen is írtátok ez így logikus is, mert egyenáramon a kondi feltöltők és lezár, kvázi szakadást jelent.
És az egyenirányító diódát ismered?
Bocsánat a kavarásért, valamilyen oszcillátorra emlékeztem, aminek a jelét erősíteni kell (még a rajzon is az van).
A hozzászólás módosítva: Ápr 29, 2025
Mondjuk ennek fényében kíváncsi lennék a műveleti erősítő ábrájára
Ez inkább a tortahab, vagy krém kinyomó jele.
Semmi gond, csak olvass vissza... Ez egy jelgenerátor (PicoScope 2000 series jelgenerátora), ami +/-2V jelet ad maximum. A cél az lenne, hogy +/-6V-ra erősítse a jelet.
Ja, hogy egy DC..100 kHz-es generátor jelét kell erősíteni, ami az adatlapja alapján +/-20 V-ig védett. Sosem volt ilyen generátorom, csak AC-csatolt, de akkor elvileg a te áramkörödnek is ki kellene bírnia valamennyi egyenfeszültséget, ami a mért áramkörből jön vissza. Nem láttam, hogy erről szó esett volna eddig - remélem, nem értem félre az egészet.
Mindenesetre a műveleti erősítők általában csupán tized voltokat képesek "visszafelé" elviselni, ezért minimum egy ellenállás szükséges a kimenetével sorban áramkorlátozásként, hogy legalább ne azonnal menjen tönkre, ha sikerül valamekkora DC feszültségű pontra kötni ezt a kapcsolást. Egy műszererősítő azért komolyabb szokott lenni egy műveleti erősítős alapkapcsolásnál. Én, főleg tapasztalatlanság esetén, simán lemondanék a nagyon alacsony frekvenciákról, és inkább csatolókondenzátorral használnám. Kérdés, hogy miket szeretnél mérni. Ez a kondenzátor a mért áramkör bemenőellenállásával együtt egy felüláteresztő RC-szűrőt alkot, így nagyjából be lehet tájolni (mármint egyetlen szorzással kiszámolni), hogy mi lesz a minimális frekvencia, ami alatt lényegesen csökken a fokozat erősítése. Lehet csupán néhány Hz, de lehet több is. Mivel mérni akarsz ezzel az erősítővel, legalább egyszer úgyis ellenőrizni kell a frekvenciaátvitelét és lehetőleg dokumentálni. Igaz, a 100 kHz nem túl nagy frekvencia, de egy rosszul kialakított elrendezés, nem megfelelő táplálás vagy akár árnyékolás még így is bele tud szólni. De ezek csak ötletek.
Igen, a szkóp jelgenerátora minimum 1kHz-es vezérlőjelet adna ki a mérendő egység táplálásához, annál alacsonyabb amplitúdójú jelet egyelőre nem használnék. Ezt a szkóp+jelgenerátor kombót tesztelésképpen kaptam meg, így egyszerűbb kapcsolásokat mérnék vele. Ahogy Proli007 szaktárs is mondta, még sokat kell gyakorolni a rutin megszerzéséhez, ezért addig nem akarnék egy profibb szkópot és jelgenerátort vásárolni. A felnőttképzésen többször nem is használtunk a méréshez a beépített jelgenerátort, mert kevés volt a +/-2V-os jel, külön jelgenerátor adta ki a megfelelő amplitúdójú (általában +/-5-6V-os) jelet.
Idézet: (kiemelés tőlem...)„Igen, a szkóp jelgenerátora minimum 1kHz-es vezérlőjelet adna ki a mérendő egység táplálásához, annál alacsonyabb amplitúdójú jelet egyelőre nem használnék.” Az amplitúdó és a frekvencia egy jel két legfontosabb paramétere (a harmadik meg a jelalak...) ne keverd őket!!! Az egyiket V-ban, a másikat Hz-ben mérik...
Csatlakozva az előttem szólóhoz a fogalmak keveréséhez:
Idézet: „mert kevés volt a +/-2V-os jel” Ebből nem derül ki, hogy +/- 2 V -os jel az micsoda. Földhöz képest szimmetrikus egyen, vagy váltakozó feszültség csúcstól csúcsig (Vpp) mért feszültsége, vagy impulzus feszültség milyen feszültség értékei. A szkóp jelgenerátora általában 1 V, 1 kHz -es, (1 ms periódusidejű, nagyjából 50 % kitöltésű tényezőjű) négyszögjelet ad ki.
Jogos, frekvenciát akartam írni, természetesem sajtóhiba volt. Köszi a javítást. Jelalak többnyire szinusz, vagy nlgyszögjel.
Szia! A szkóp beépített jelgenerátora ad ki max. +/-2V-ot, azaz Vpp=4V-ot. A Pico szoftverével állítható az amplitúdó 0,2V ugrásokkal, és 4-féle jelalak választható. Váltakozó jelet ad a kimenetén, illetve egy offszet gombbal állítható eltolás is, kivlve ha elértük a max. amplitúdót. 1kHz-es jelet használnék általában, de az adatlap szerint 100kHz a maximum jel, amit be lehet állítani (ezt még nem próbáltam ki). A szkóp útban van felém, szóval még nem tudom kipróbálni sem.
Szia!
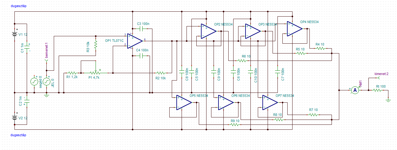
gondolkodtam a kapcsoláson, illetve kaptam ötleteket is, így továbbgondoltam a kapcsolást. Az ötletet Skori kolléga egy kapcsolása adta. - a P1 potmétert azért adtam a kapcsoláshoz, hogy az erősítést lehessen állítani, mert kiderült hogy igény lenne az is, hogy a Pico szoftveres offszet állításával a kimenő jelet lehessen "mozgatni" y tengely mentén (aszimmetria) - R1 gondoskodik arról, hogy a P1 közel nullára tekert értékénél se legyen az OP1 túlvezérelt, illetve a P1 mechanikai hibája esetén ne menjen tönkre OP1 - egy sima alapkapcsolás valóban gondot jelentett volna, ha a kimenetet terheljük és az ott folyó áram tönkreteszi az op amp-ot. Így lehet olyan áramkört tesztelni amelyen 100mA-ig folyik áram. Ez az oktatásra szánt áramkörökhöz elegendő. - a kettős táp használatát sokan javasolták, így ez maradna a végső megoldás, két dugasztáp segítségével. Remélem sikerült a végső megoldáshoz közeli kapcsolást összeállítani.
Ajaj, az OP3-as és OP5-ös OP-AMP-ok áramellátását a C8,C10 kondik megakadályozzák!
|
Bejelentkezés
Hirdetés |












