Fórum témák
» Több friss téma |
- Ez a felület kizárólag, az elektronikában kezdők kérdéseinek van fenntartva és nem elfelejtve, hogy hobbielektronika a fórumunk!
- Ami tehát azt jelenti, hogy a nagymama bevásárlását nem itt beszéljük meg, ill. ez nem üzenőfal! - Kerülendő az olyan kérdés, amit egy másik meglévő (több mint 17000 van), témában kellene kitárgyalni! - És végül büntetés terhe mellett kerülendő az MSN és egyéb szleng, a magyar helyesírás mellőzése, beleértve a mondateleji nagybetűket is! SEVCON MOS90Sziasztok!A segítségeteket szeretném kérni. Van egy SevconMOS90 motorvezérlőm egy önjáró emelőn, ami néha megindítja a motort, de utána azonnal megfogja a fékkel. Ilyen motorvezérlőt javíthat valaki? Köszönettel: Varga Tibor
Én azt hittem, valami motor alkatrész...
De ha lassú mozgást kell figyelni, akkor valóban lehet reed relé is. Mérjél már rajta valamit. Szakadást ellenállást induktivitást vagy zárlatot mutat nyugalomban? Ha mágnes É vagy D pólussal közelítesz hozzá milyen paraméter változik? A reed relét pofon egyszerű kimérni szakadásmérővel, feltéve ha nem hibás. Induktivitást is viszonylag egyszerű, mert akkor a mágnes mozgásra feszültséget indukál 10-100mV de akár még többet is. Ha az ellenállása változik, akkor meg valóban lehet valami HALL szenzor is. Utóbbi esetben nem feltételezném, hogy ON/OFF állása lenne, mert akkor kéne bele már valami nyitott kollektoros tranzisztor is, ahhoz meg megint csak kevés a két vezeték. Tehát ha mégis HALL szenzor, akkor analóg szenzort feltételeznék, és ellenállása változik.
Köszi, ezt megpróbálom, de az agyam most nemigen fog, azon gondolkodokk hogy kössem be a 12Vos motort, aminek ide-oda forognia kell.
Két relé oké ezt megoldja, de az nem világos, akkor a motort hova kössem, hol legyen ez az áramfigyelő.
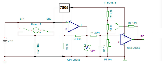
Ilyesmire gondoltam, persze a 7805 előtte-utánna kondizva.
Ez a bekötés így helyes? Most nézem, ha az LM358 dupla erősítő, nem lehet használni az OP2 helyett az OP1 5-6-7 ágát? A hozzászólás módosítva: Júl 26, 2025
Az OPA bemenetét az Rs söntre kell kötni, nem a tápra. 5V-nak meg ott van a PIC tápja.
Persze az LM358-ban benne van a két OPA, csak aTINA "nem tudja" (vagy én, hogy kell kiválasztani..). Persze kondik kellenek a tápra.
Köszönöm a részletes leírást!
Már egy hete megvettem a monokristályost, és szinte minden tekintetben jobban teljesít, mint a poly. Ahogy leírtad. Egyetlen dolog ügyében vagyok értetlen az az, hogy a munkaponti feszültsége a gyártó által meghatározott 18,6V az inkább 16,5-17V körül mértem ebben a nyári melegben, szóval kb. 55C fokig melegedett panel mellett mértem. A monokristályos hatásfoka úgy néz ki annyira jó, hogy szórt fényt is jobban hasznosítja, mint a poly (+30-50%), ami számszerűsítve annyit tesz, hogy 80-82%-át adja le a mono, míg 68-70%-át a poly a gyári teljesítménynek (egymás mellett, felmelegedve 55 fokig), szóval minden téren jobb, csak valamiért nagyon leesik a munkaponti feszültsége. Egyébként ez a monokristályos volt az első, ami hidegen (25 fokon) le tudta adni a ráírt 20W teljesítményt. Felmelegedve inkább 16-17W. Szóval innentől már csak a mono! Pioneer biasolásSziasztok. Ismét hozzátok fordulok segítségért. Hozzám került egy pioneer sx-450 erősítő azzal a hibával hogy nem egyformán szól a két oldal. Nem találtam hibás alkatrészt. Letöltve az S.M.-lt és rámérve a két oldal munkaontjaira igen nagy eltérést mértem. Az egyik oldalán 23mV a másikon 85mV-ot mértem. Mindezt a manuálban meghatározottak szerint. Sajnos nem nagyon megy az angol csak valami olyasmit tudtam kiolvasni belőle hogy ha 15mV alá megy a mért feszültség vágjam át a jumpert. Gyárilag nincs benne trimmer poti és sajnos nem tudom hogyan lehet beállítani a munkapontját. Tudnátok ebben segíteni?Köszönöm!
Ha átvágod (ha még nincsen), akkor nagyobb lészen.
Cserébe jobban melegszik...
Még nincsen átvágva. A 85mV-os oldalon már így is nagyon melegszik. ( Pontosan ezért hozták el hozzám).
Az STV3H dióda már beszerezhetetlen. Ki lehet helyettesíteni 3db valamilyen tip. diodával? Amit fel tudok valahogyan aplukálni a hűtőbordára?
Üdv! A hangjára nem lesz hatással, viszont a melegedést megfoghatod ha csökkented az R221/222, csatornának megfelelő 82 Ω ellenállás értékét. Praktikusan rácsíptetsz párhuzamosan egy kb. 1k-s trimmert. Azzal beállítod a 23 mV-ot, majd a trimmer aktuális értékét visszamérve annak megfelelő fix ellenállást forrasztasz be. ±10 % eltérés simán belefér.
Reloop. Köszönöm! Kipróbálom. Mérve a különbség 2kohm a két oldal között a rosz oldal javára.
A hozzászólás módosítva: Júl 28, 2025
T4X markingSziasztok!A T4X jelölésű dióda valójában milyen típusú? A másik kérdésem hogy a vezetősávon a B15 micsoda? Idézet: „Hol méred ezt az ellenállást?” Még beforrasztott állapotban a bal és a jobb oldalon. Közben megcsináltam amit tanácsoltál. Telitalálat. Óriási gratula érte. ( Én feszt az R232-es ellenállást cserélgettem de érdemben nem változott semmi). Kiforrasztba az R222- es ellenállást újra összeforrasztottam a már beállított trimmerrel kijött 52,7 ohm. Addig válogattam míg 2 ellenállás eredője adta ezt az értéket. Tized pontosan beállt a két oldal 28mV körül. Nagy vagy! Köszönöm!
Így helyes? Ha a PICen kb 4,7K lehúzóellenállást használok, ez ad neki elég feszültséget?
Igen, helyes.
Már mint ha 4,7k-val felhúzod a PIC bemenetet? Azt megteheted, de nem változik semmi. Mert az OPA kimenete, nem nyitott kollektoros, az 3,6V fölé nem fog menni. De nincs is rá szükség. Mert ha megnézed az adatlapot, ez bőven elég a PIC bemenet H szintjéhez.
Akkor nem kell használni se fel-lehúzó ellenállást, csak így a PIC lábára kötni, ahogy a képen van?
Így van. Az OPA fel és le is tudja húzni a kimenetét. Csak ez az Ic 5V táp mellett, csak 3,6V-ra tud felmenni.
Mikrokapcsoló státusz detektálásHelló! van 10 mikrokapcsolóm. Ezek beállítás alapján 2 féle jelet továbbítanak (értelemszerűen nem egyszerre, vagy ezt, vagy azt), de lehet olyan eset is, hogy csak lebegnek, vagyis nincs továbbítandó jel rajtuk. Bármelyik kapcsoló megnyomásakor visszajelző ledet akarok felvillantani. Azoknál nincs is gond, amik jelet továbbítanak, de nem találok megoldást a lebegőkre. Odáig eljutottam, hogy hogyan szűrjem ki a lebegő kapcsolókat, sima NOR kapu. Viszont elképzelésem sincs, hogy ezeknél hogyan észleljem a zárt állapotot anélkül, hogy bármilyen jel is rákerülne bármelyik lábára. Lehetséges ez egyáltalán? Amilyen megoldás biztosan nem érdekel jelenleg, az bármilyen mikrovezérlős módszer, ezt mindenképp kerülni akarom.
Hello! Számomra nem egészen érthető, mit is szeretnél.
Valamint egy egy mikrokapcsolónak két kontaktusa van. Valamelyik mindig zár, csak az átváltás állapotában "lebeg" a két kontaktus. Vagy arra gondolsz, hogy csak egy záró kontaktus van és az nyitott vagy zárt? És a nyitott állapotot hívod "lebegésnek? És mi az amit szeretnél kijelezni? Mert alapból, ha nincs zárva akkor nyitott. De hogy mi a megoldás, azt maximum a feladat és a jelzés igényeid tisztázása után lehetséges egyáltalán megválaszolni!
Anélkül nem fog menni, hogy bármilyen jelet rá ne ültetnél a kapcsolódra. Ezt a ráültetést úgy kell kitalálnod, hogy a megjelenő jeledet ki lehessen szűrni belőle. Pl. 5V egyenfesz megy rá, ekkor ráültetsz egy szinuszhullámot, és azt figyeled megjelenik-e a túlvégen.
Sajnos egy nyitott/zárt (0/1) állapotból csak úgy tudsz kihozni bármit is, ha több, szétválasztható jelet küldesz át rajta. Már csak matematikailag se jön ki máshogy: (A+B)*C = A*C+B*C, ahol A és B a két jeled, C az állapot. Ha A, vagy B 1, akkor van mit átvinni és ha C 1 (zárt a kapcsoló), akkor át is megy, van mit érzékelni.
Lebegőnek azt hívom (de lehet, hogy helytelen a fogalomhasználat), amelyik kapcsolónak egyik lábán sincs továbbítandó jel. De ennél érthetőbben nem tudom leírni. A feladat, hogy bármelyik gomb megnyomásakor világítson egy led. Amelyik jelet továbbít azzal nincs gond, csak azzal, amelyik nem. ezeknél kellene valahogy érzékelni bármilyen külön ráküldött kontroljel nélkül, ha megnyomom. Hogy ezután azt hogyan kezelem tovább, hogy végül a visszajelző led világítson, már egy másik történet.
Idézet: „Anélkül nem fog menni, hogy bármilyen jelet rá ne ültetnél a kapcsolódra.” Röviden akkor ez a lényegi válasz, ettől féltem. Köszönöm!
Van 10 nyomogombod és mindig ugyanazt a ledet kell bekapcsolni vagy mindig más és mást?
Elég ködös a dolog ez a "nincs továbbítandó jel".
De Te úgy szeretnél egy kontaktus nyitott vagy zárt állapotát megállapítani, hogy nincs rajra feszültség? Az vicces, mert ellenállást mérni, csak árammal lehetséges. Esetleg a mikrókapcsolón egy független másik kontaktus, ami csak a jelzést szolgálja.
Érdekes a mondókád...
A mikrokapcsolókat pont azért találták ki, hogy "ne lebegjen".Vagy ON vagy OFF állapot van, vagy a harmadik eset, hogy valóban nem jól fogalmaztad meg a fennálló tényállást és feladatot. Digitális technikában meg azért van a LE vagy FEL húzó ellenállás, hogy a logikai kapuk bemenete ne lebegjen, tehát egyértelműen valóban vagy LOW vagy HIGH állapotban legyen. Tehát ha valami olyasmi a gondod, hogy ha a kapcsoló be van kapcsolva, akkor jön rajta valamilyen analóg jel, vagy digitális impulzus, az egyértelműen érzékelhető. Ha viszont ki van kapcsolva, akkor a mögöttes áramkörön egyértelműen meghatározható legyen, hogy a kapcsoló ki van kapcsolva, és ezért nincs jel, azt lehúzó vagy felhúzó ellenállásokkal biztosítani lehet. Akár még úgy is, hogy bizonyos feszültségszintet állítunk be a kikapcsolás idején, ha a feldolgozó áramkör analóg jelet képes fogadni. A másik lehetőség pedig amit már említett előttem proli007, hogy két áramkörös kapcsolót használsz. Az egyik ágával kapcsolgatod a "jeledet", a másik ágával pedig ellenőrzöd a kapcsoló KI vagy BE kapcsolt állapotát. De mindenesetre első körben én a feladat konkretizálásával kezdenék a helyedben... A hozzászólás módosítva: Aug 3, 2025
Idézet: „De Te úgy szeretnél egy kontaktus nyitott vagy zárt állapotát megállapítani, hogy nincs rajra feszültség?” Úgy szeretnék, ha lehetséges lenne, de mivel elég korlátozottak a tapasztalataim, így nem tudom, hoy van-e bármilyen megoldás erre az elképzelésre? Programozásban is és elektronikában is találkoztam már olyan megoldásokkal, amin kikerekedett a szemem, hogy ilyen létezik? Ebből kiindulva tettem fel a kérdést, ami se nem vicces, se nem nem vicces, hanem csak egy kérdés, amit azért tettem fel, mert nincs rá válaszom... De a működés, csak hogy mindenki értse, és ennél világosabban tényleg nem tudom megfogalmazni, aki nem érti, ne szóljon hozzá, mert a nem értem válaszokkal nem tudok mit kezdeni innentől. Tehát... van 10 kapcsoló. Ezek 2 különfále forrásjelet tudnak fogadni és továbbítani a megfelelő helyre, ha az adott kapcsolót megnyomom. Minden kapcsoló előzetesen jumperrel beállítható, hogy melyik típusú jelet tudja kezelni. Az egyik egy folyamatos 12 volt. Itt nincs nagy varázslat, amelyek ennek a fogadására vannak állítva, azok mindig kapnak forrásjelet. A másik típusú forrásjel egy 4017-ből jön. Több olyan kapcsoló is lehet, amelyik ilyen 4017 forrádjelet fogadhat, de egyszerre mindig csak 1 kapcsolóra jut ilyen forrásjel. Tehát az összes többi kapcsolón nem lesz semmilyen forrásjel, amit továbbítani tudna, se 12V, se 4017 kimeneti jel. Erre értettem én a lebegő állapotot (most hagyjuk, hogy ez helyes megfogalmazás vagy nem, aki akarja értelmezni tudja, magában konvertálja át a helyes megfogalmazásra). A gombnyomást visszajelző led mindig ugyan az, függetlenül attól, hogy mi a forrásjel. Ezzel a forrásjellel vezérlem azt, hogy a visszajelző led világítson, ha a kapcsoló be van kapcsolva. És azért nem szeretnék egyéb zárást nyitást detektálni képes jelet felhasználni, mert az bezavarhat ebbe a működésbe, ha egy forrásjel nélküli kapcsolóval kázi továbbküldök egy ilyen jelet oda, ahova nem kéne. Ennyi, aki érti, érti, aki nem, nem. |
Bejelentkezés
Hirdetés |










A mikrokapcsolókat pont azért találták ki, hogy "ne lebegjen".



