Fórum témák

» Több friss téma
Fórum » Elektronikában kezdők kérdései
- Ez a felület kizárólag, az elektronikában kezdők kérdéseinek van fenntartva és nem elfelejtve, hogy hobbielektronika a fórumunk!
- Ami tehát azt jelenti, hogy a nagymama bevásárlását nem itt beszéljük meg, ill. ez nem üzenőfal!
- Kerülendő az olyan kérdés, amit egy másik meglévő (több mint 17000 van), témában kellene kitárgyalni!
- És végül büntetés terhe mellett kerülendő az MSN és egyéb szleng, a magyar helyesírás mellőzése, beleértve a mondateleji nagybetűket is!
Lapozás: OK   4028 / 4051
(#) Bakman válasza david87 hozzászólására (») Aug 9, 2025 /
 
Mekkkora áramra van szükséged?
(#) david87 válasza Bakman hozzászólására (») Aug 9, 2025 /
 
5A van szükségem.
(#) Régi motoros válasza david87 hozzászólására (») Aug 9, 2025 /
 
Pedig egyszerűbb, meg pláne olcsóbb megoldás nem nagyon lesz rá, főleg ilyen V és A igénynél.
A 0-40V AC inverter az nem szabványos... Az AC-t szabályozni nehezebb mint a DC-t.

Ui.: Persze egyedileg is lehet tervezni félvezetős szinuszos invertert de az drágább lesz,
+ nem ártana érteni is hozzá kicsit.
Gyakorlatilag hálózati AC -ból DC-t kell előállítani mondjuk egy sima trafóval,
aztán DC -ből szinuszos jelet kell létrehozni PWM vezérléssel. Arduinoval elvileg megoldható.
(De ez utóbbi lépés nem az a kategória, hogy LM317 -et megfejelünk power tranyóval...)
Meg biztos van rá cél IC is, csak azt keresni kell.
A hozzászólás módosítva: Aug 9, 2025
(#) Skori válasza david87 hozzászólására (») Aug 9, 2025 /
 
40V, 5A -> kb 8Ω terhelést jelent. Fogsz egy legalább 200W-os erősítőt, a bemenetére rákötsz egy 50Hz-es jelet, a hangerőpotival meg tudod szabályozni... Kínai cuccokkal talán (de nem biztos) olcsóbb mint a szabályozható toroid-os megoldás....

Amúgy meg a reális és egyszerű megoldás: 230V-os szabályozható toroid + 230V/40V-os transzformátor.
(#) david87 válasza Skori hozzászólására (») Aug 9, 2025 / 1
 
Lehet keresek majd egy szabályozható toroidot valaki árult itt az oldalon egyet de már nem találom.
Köszönöm a segítséget ez ügyben is.
(#) Adumble válasza majkimester hozzászólására (») Aug 10, 2025 /
 
Köszönöm mindenkinek a válaszát!
Ezek szerint marad a 3x400V-os kimenetű frekvenciaváltó.
Azt helyesen szűrtem le a válaszokból, hogy Dahlander rendszerű motor egyáltalán nem működtethető 1 fázisról a kondenzátorral létrehozott segédfázisos módszerrel?
(#) tufatofu hozzászólása Aug 10, 2025 /
 

Weller csúcs

Üdv! Eddig nem találkoztam 17-es számozású Weller magnastat csúccsal. Milyen hőfokot képviselhet ezen számozású hegy?
(#) Gafly válasza Adumble hozzászólására (») Aug 10, 2025 /
 
Én meg azt szűrtem le az eddigi válaszokból, hogy harmatgyenge lészen, de forog.
(#) SKY válasza jimitek hozzászólására (») Aug 10, 2025 /
 
A kétszeres teljesítményeltérés kicsit fura. Én mérés közben rátettem 1-2 autóizzót az akkura, hogy legyen helye az ampereknek és egyben az akku pufferként is szolgáljon.

Én kerestem nagyobb áramú áramkört, de csak az 1A-est találtam meg, valamint egy olyat ami 5A-es és egy jókora tekercs van a panelen. Utóbbival nem voltam megelégedve, mert üresjárásban nem lehet stabil kimeneti feszültséget beállítani és villogtak a ledek, kattogott a tekercs, amiatt megbízhatatlannak minősítettem.

Nem lehet hogy rosszul vannak beállítva a vezérlők, túl alacsonyra vetted a bemeneti osztót? Nem teljesen értem a működését, úgy kellene beállítani a bemeneti osztót, hogy a napelemek munkaponti feszültségénél kicsit nagyobb legyen és akkor hozza létre az 1,205V-ot? Vagy pont az adatlapban megadott munkaponti feszültségre?

Az áramokat a legjobb a töltésvezérlő kimenete és az akku között mérni, mert a bemenetén túl gyorsan változik a feszültség és áramérték. A kimeneten legalább puffereli az akku, nagyon lassan nő vagy csökken töltéstől/kisütéstől függően, ezért csak az áram fog arányosan változni a napelem teljesítménnyel.

Nem értem a töltésvezérlők bemenetén a soros diódát. Magát a napelemet nem kell megvédeni, mert rövidzárásban áramgenerátorrá válik, képtelenség a munkapontinál sokkal nagyobb rövidzárási áramot létrehozni. A visszáramtól meg általában akkor sem kell védeni, ha két napelem teljesen párhuzamosan van kötve, a másik ellenáramát többnyire elviselik.
Szerintem a töltésvezérlők kimenetei párhuzamosíthatók, amíg áramgenerátorként tolják az akkuba a maximális áramot, addig egymást sem tudják nagyon bezavarni a kapocsfeszültség változással.

Ilyesmi műszerre gondoltam, ami energiamennyiséget is tud összegezni:
6.5-100V PZEM-031/051, 0-200V PZEM-013/015 LCD
PZEM-031 Digital Wattmeter Voltmeter Ammeter
(#) jdani válasza proli007 hozzászólására (») Aug 10, 2025 /
 
Szia, összedobtam egy próbapanelen, működik. Ami kicsit talán túl van lőve, az az 5A határ. Bar eddig csak kézzel szorítottam le a motort kipróbálásra. Alapjáraton kb 400mA, ahogy bírom lefogva 600mA, tehát a potit ilyenkor nagyon érzékenyen kell állítani. (persze gyakorlatban biztos a többszöröse lesz, nem emlékszem már mennyi A volt.) Ha változtati szeretnék a felső max határon, hogy a potival is könnyebben tudjam állítani, melyik alkatrészt kellene változtatni?
(#) proli007 válasza jdani hozzászólására (») Aug 10, 2025 /
 
Hello! A 0,1 ohm-ot cseréld nagyobbra, ahogy a kívánt áram aránylik az 5A-hez. Pld. ha kb. 1A végértéket szeretnél, akkor 0,47 ohm-ra.
(#) Fats Domino hozzászólása Aug 11, 2025 /
 

CDS fénymérő

Jó reggelt! Fotós fénymérő CDS érzékelővel ami egy fotodióda, gyárilag 1,35 V elem kell,ami már nem kapható . Értékelhető változást okoz-e a pontosságában ha a most szabvány 1,5 V-os gombelemet használom? Van-e egyszerű módszer a kalibrálásra,ha egyáltalán szükséges??
A hozzászólás módosítva: Aug 11, 2025
(#) proli007 válasza Fats Domino hozzászólására (») Aug 11, 2025 /
 
Hello!
Nem tudok válaszolni, de ha el sem árulod, hogy milyen fénymérőd van, akkor mire vársz választ?
De a CDS az Cadmium Sulfide-ot jelent és nem fotódióda, hanem fotoellenállás.
Ha kezedben a készülék, ki kell próbálni egy tápegységgel, de lehet hogy egy 1,5V-os elem és egy kisellenállású poti is elégséges, hogy kipróbáld, változik-e a mért érték, ha a tápfesz változik.
Állítólag van fénymérő applikáció telefonra, feltéve hogy olyan telefonod van. (Nekem nincs ilyen.)
(#) jimitek válasza SKY hozzászólására (») Aug 11, 2025 /
 
Idézet:
„A kétszeres teljesítményeltérés kicsit fura.”

Persze, mert a polykristályos 10w, a mono 20w.
Amúgy én is terheltem az aksit vagy 20w-al, lámpával, hogy stabil feszültségen töltődjön.

Idézet:
„Nem lehet hogy rosszul vannak beállítva a vezérlők, túl alacsonyra vetted a bemeneti osztót? Nem teljesen értem a működését...”

Én se értem, legalább is azt az 1,205V-ot, de szemezek egy ideje vele.
Az optimális munkapontot most már mindig úgy állítom be, hogy mérem a kimeneti áramot, és amikor a legmagasabb, akkor egy picit alacsonyabbra tekerem a feszt, hogy kis teljesítménynél a beesett feszültség miatt is tudjon termelni, de ez inkább a polykristályosra érvényes, a mono eleve nagyon alacsonyra csúszik, akár süt, akár nem a nap.

Idézet:
„Az áramokat a legjobb a töltésvezérlő kimenete és az akku között mérni, mert a bemenetén túl gyorsan változik a feszültség és áramérték.”

Stabil az a bemeneten is, csak ha túl alacsonyra tekerem a napelem feszültségét, akkor csak a kimeneten kezd esni az áram erőssége, a bemeneten nem változik, (addig esik a kimeneti áram, amíg el nem éri a bemenetit) így nem lehet megtalálni a munkapontot.

Idézet:
„Nem értem a töltésvezérlők bemenetén a soros diódát.”

Egyszerű. Mivel ezt még kísérletezésre, ismerkedésre használom, már 3x volt, hogy egy pillanatra zárlatot okoztam a napelemeken, ami a napelemeket max egy cellán túlforrósítja pár perc után, de azonnal több tíz amper átfolyik a vezérlő áramkörön, és megsül, hiába van elvileg ott egy 5A-es schottky dióda az adatlapon!

Amúgy szerintem is beköthetők a töltésvezérlők párhuzamosan. Az én esetemben a polykristályosat lenne értelme külön bekötnöm, így nyernék 10% teljesítményt, mintha párhuzamosan kötve a monoval túl alacsony feszültségen hasznosítom, de úgy vagyok vele, hogy inkább elengedem, majd egyszer lecserélem monora, csak a Cellevia-nak nincs 10w-os monokristályos panele. :/
Pedig 3x10w párhuzamosan optimális lenne. (mivel nincsen cellánként bypass dióda, ezért ha csak egy cellát kitakar valami árnyék, akkor 10% alá esik a teljes panel termelése, így szétharmadolva egy picit jobb a helyzet, de rászokhatnának a gyártók, hogy cellánként diódázzanak...)

Idézet:
„Ilyesmi műszerre gondoltam, ami energiamennyiséget is tud összegezni:
6.5-100V PZEM-031/051, 0-200V PZEM-013/015 LCD
PZEM-031 Digital Wattmeter Voltmeter Ammeter”

Szuper, már csak pénz kellene!
Hestore-on is elvileg ugyan ez van, bár a másikat nem találtam.
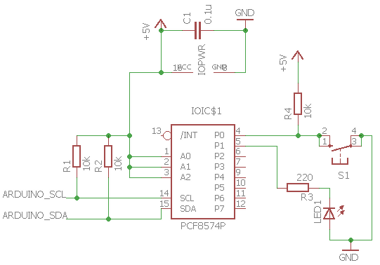
(#) tki hozzászólása Aug 11, 2025 /
 

Mik a hibák a képen?

Mik a hibák a képen?

Azért tettem ebbe a topikba, mert annak célközönsége is könnyen találkozhat vele, hátha kíváncsi rá valaki. Bár az eredeti weboldal már nincs meg, a Google valószínűleg még sokáig fel fogja hozni; a PCF8574-re rákeresve ez a kép jön szembe elsőre...
(#) majkimester válasza tki hozzászólására (») Aug 11, 2025 / 1
 
A LED anódját a +5V-ra kellene kötni a GND helyett, mert open drain a kimenet, csak lehuzni tud.
R4 nem kell a belső week pull up miatt.
(#) Fats Domino válasza proli007 hozzászólására (») Aug 11, 2025 /
 
Nekem sincs! a kérdésem nem egy konkrét tipusra vonatkozott, bocsi, hanem arra,hogy a nem fotodióda hanem fotóellenállás mennyire érzékeny 0,15 V -al nagyobb feszültségre, van-e értelme ezzel kalkulálni, vagy az érzékenysége elhanyagolható. Nincs a kezemben a fénymérő ezért nem is tudok kisérletezni véle, a kérdésem is elméleti válszra várt !
(#) Régi motoros válasza Fats Domino hozzászólására (») Aug 11, 2025 /
 
Attól függ milyen kapcsolási elrendezésben üzemel. Ha pl egy kisebb stabilizált 1.1V referencia feszültségről megy, nem befolyásolja a tápfesz kis eltérése amíg a megfelelő határokon belül van.
Ha direkt a tápfeszről van meghajtva, akkor az nem lesz pontos, feltéve, hacsak nem valami procis áramkör, ahol a tápfesz mérve van, és kompenzálják szoftverben az eltérést. De ha már valami proci van, logikusabb referencia feszt is biztosítani.
A hozzászólás módosítva: Aug 11, 2025
(#) pipi válasza Fats Domino hozzászólására (») Aug 11, 2025 /
 
Nem hinném, hogy direktben az elemre lenne kötve, hisz az elem feszültsége is változik az élettartama alatt, illetve lehet valami módon kompenzálnak, pl híd kapcsolás, akármi.
(#) Régi motoros válasza pipi hozzászólására (») Aug 11, 2025 /
 
Pont ez az. Egy fénymérő azért precízebb annál, minthogy ne használjanak valamilyen kalibrációt.
Inkább az a kérdés milyen műszerről van szó, és milyen az az 1.35V-os elem?
(#) Fats Domino válasza Régi motoros hozzászólására (») Aug 11, 2025 /
 
Szia! pl. egy Leningrad 6 fénymérő
(#) proli007 válasza Fats Domino hozzászólására (») Aug 11, 2025 /
 
Itt a rajza, nyugodtan használhatsz másik elemet. De kalibrálni, azt kell, mint látható a trimmerekkel.
(#) Fats Domino válasza proli007 hozzászólására (») Aug 11, 2025 /
 
Köszi a válaszodat, de bocsi, ez Lunasix
(#) wbt hozzászólása Aug 11, 2025 /
 

Magnóbejárat

Sziasztok!
Régi midi-sequencer adatmagnó bemenete. Ugyan mit csinálhat az U4+diódás feszültségosztó (ami egy inverternek kötött 74HC00) a bemeneten? A meghajtása egy 8xD-tároló 1 kimenete (uC ezen keresztül bizergálja a gombokat, nem érdekes, csak az, hogy a uC kapcsolhatja, ha akarja). Utána alap LM339 komparátor=> uC.

tape_in.jpg
    
(#) proli007 válasza Fats Domino hozzászólására (») Aug 11, 2025 /
 
Szerintem meg ugyan az..
(#) Gafly válasza wbt hozzászólására (») Aug 11, 2025 / 1
 
Szerintem ha alacsony szintet kap, akkor olyan mintha a két dióda és a két 4k7 ott sem lenne. Ha meg magasat akkor a két diódán keresztül párhuzamosan kapcsolódik a két ellenállás. Azaz például lecsökken a jelszint. De mindez frekvencia és meghajtásfüggő mértékben...
(#) Régi motoros válasza Fats Domino hozzászólására (») Aug 11, 2025 /
 
Ezen nincs mit tovább ragozni.
A kérdésed elméletben megválaszolva. Ha van kalibrációs lehetőség, változhat az elem tápfesz is.
Gyakorlatilag meg bele kell nézni az áramkörbe, ha valóban létezik, nem pedig csak elméleti szinten létezik.
(#) Fats Domino válasza Régi motoros hozzászólására (») Aug 11, 2025 /
 
Természetesen nem a ragozás érdekel, hanem a válasz a kérdésemre, köszi
(#) proli007 válasza Fats Domino hozzászólására (») Aug 11, 2025 /
 
Azért próbálj meg már megérteni minket is és olvasd már vissza miket írtál..

"a kérdésem nem egy konkrét tipusra vonatkozott,"
"Nincs a kezemben a fénymérő ezért nem is tudok kisérletezni véle, a kérdésem is elméleti válszra várt !"
"pl. egy Leningrad 6 fénymérő"
"Köszi a válaszodat, de bocsi, ez Lunasix"

Higanyelem..
A hozzászólás módosítva: Aug 11, 2025
(#) pipi válasza Fats Domino hozzászólására (») Aug 11, 2025 / 1
 
Én biza betennék egy li-ion akksit, ami ugye 3-4V-ot ad, utána meg egy (kis önfogyasztású) stepdownt, vagy stepup-stepdownt(sepic) beállítva 2.7V-ra, amennyiben 2 soros elem volt...
Legcsúnyább/gyorsabb esetben mint a Sokol korszakban a hátára , vagy keresnék olyan lapos "tégla" akksit ami belefér valahogy...
Következő: »»   4028 / 4051
Bejelentkezés

Belépés

Hirdetés
XDT.hu
Az oldalon sütiket használunk a helyes működéshez. Bővebb információt az adatvédelmi szabályzatban olvashatsz. Megértettem