Fórum témák
» Több friss téma |
Hello! Ezt így nemigazán lehet megmondani, feltehetően valami terheli a tranyókat. De mivel mind kettőt, így arra lehet gyanakodni ami közös. Esetleg a diódák után.
Amúgy a két tekercs az maga a gyújtótrafó lenne? (Mellesleg az a tekercs aminek mind két lába a testre van csatlakoztatva, nem lehet tekercs.)
Nekem az UMX1N dual tranzisztor a gyanús, mert az kapcsolgatja a bázist.
Megpróbálom az asztalon bekapcsolni, hátha pár méréssel közelebb leszünk a problémához. Igen, azok a gyújtótrafók lennének. A gyári kapcsolási rajzból nyúltam a rajzjelet. A két nyíl között a gyújtógyertya található.
Ja, én földelésjelnek láttam..
Meg kell mérni, hogy a trafó 12V-ról mennyi áramot vesz fel. Majd azon az áramon mennyire tud kinyitni a tranyó. Avagy, mekkora a kollektor-emitter maradék feszültsége, mikor a végtranyó nyitva van. Ezt büntetlenül meg lehet tenni, ha az UMX1N bázis-emitterét rövidrezárod. Ekkor a 470 ohm-on keresztül be kell hogy a bázisáram folyjon a végtranyóba és kb. 1..1,5V-ra ki kell hogy nyisson a tranyó. És ekkor már számolható a teljesítmény, ha a trafó áramát összeszorzod a maradék feszültséggel.
A 2sa1213 utáni kondenzátoron hány volt van? Lehet már ha akarna sem kapna elég bázisáramot....
tranzisztorral led kikapcsolásaSziasztok! Egyszerűnek tűnő kérdésem lenne, kérlek segítsetek (ha tudtok). Arról lenne szó, hogy egy műszer visszajelző ledje úgy működik, hogy mikor egy másik funkció is aktiválódik, akkor a power led mellé (közös anódos, három lábas led) felkapcsolja a másik funkciót is, de a power led bekapcsolva marad! Sajnos napfénynél van hogy alig látszik, hogy melyik funkció aktív, oda kell tennem a kezemet sokszor, és beárnyékolni a ledet, hogy lássam melyik szín aktív. A megoldásként azt találtam ki, hogy beépítek egy tranzisztoros megoldást, és egy pnp vagy npn tranzisztorral kikapcsolnám az első ledet, amíg a második aktív. Tudtok ebben segíteni, hogy hogyan tudnám a legügyesebben ezt megoldani? Már próbálgattam, de nem sikerült megépíteni asztalon, az első (a power) leden, mindig maradt egy kis fesz, és halványan így is világított. Azt szeretném hogy teljesen kapcsolódjon ki, míg a második aktív. Hely sajnos nincs túl sok a műanyag burkolat alatt, de azért befér ez-az... Köszönöm szépen, ha valaki segíteni tud.
Én beraknék a mostani helyére két külön ledet, ha van hely. Valami nagyobb fényerejűt.
Szia! Nem tudom mi a tápfesz, a ledekkel vannak-e sorban előtétellenállások? Én betennék egy optocsatolót. A ledje sorban a második leddel (vagy párhuzamosan, külön ellenállással ha a tápfesz kicsi) a tranzisztora meg zárja rövidre a power lehet. Persze látni kellene azért az áramkört.
A hozzászólás módosítva: Szept 8, 2025
Nagyon tetszene az optós megoldás, viszont nem tudom mennyire jó ötlet a power ledet rövidre zárni, hogy ne adjon ki fényt... Nem okozhat bajt a mikrokontrollernél? Megmértem közben: mikorkontroller után kb 2,3V jön ki, és 1-1 1k ohm os ellenállással van rákötve mindkettő led katódja 1-1 lábára. Tudnál esetleg segíteni egy skiccel hogy el tudjak indulni? Akkor meg tudnám rajzolni és ki lehetne próbálni. Nagyon köszi a tippeket!
Hello! Amíg nem skicceled le mi hogy is van kialakítva, addig nem lehet értelmes választ adni.
Mert azt írtad, hogy a kétszínű Led,közös anódos. Ezek szerint az anód a tápon van és 1k-1k-val a katód egy-egy portára. Ez talán érthető, ha így van. De hogy van bekötve a power Led? És mind két szín felkapcsolásakor oltanád ki a power Led-et?
Most így olvasgatva, ha a power ledet kikapcsolod is, ugyan úgy nem fogod látni a színeltérést, ( mert továbbra is csak az lesz) csak azt hogy világít valami. Legjobb amit javasoltak, két led egymástól messze, az legalább látszik. Vagy kell rá power led egyáltalán, nem elég a bekapcsológomb helyzete?
A hozzászólás módosítva: Szept 9, 2025
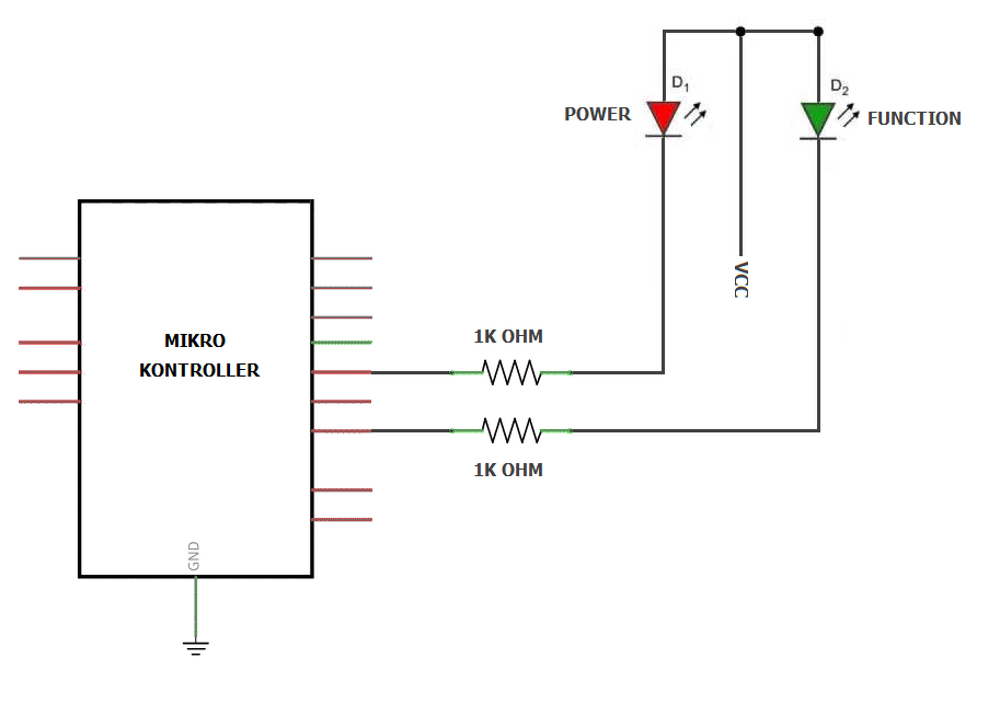
Csináltam egy egyszerű rajzot. Összesen van két led! Alapesetben power led folyamatosan világít, és mellé gyújtja fel a másikat (function), és így együtt kevésbé látszik napfényben hogy mot mi is van! Viszont a power ledre is szükség van, mert lassú villogásba kezd, ha merül a készülék. Az lenne a jó, hogy amikor a function aktív, addig kapcsoljon le a power led! Nem szívesen furkálom meg a burkolatot, inkább építenék pár alkatrészből egy kis áramkört, hogy komfortosan működjön. Erre keresek megoldást, de nem feltétlen a legegyszerűbbet! Köszi ha segítesz.
Látod, eddig teljesen félreértelmeztem a dolgot, azt hittem hogy valami teljesítmény Led-et jelent a Power Led. De így egyszerűen meg tudod oldani egy N-Fet-el. (Csak kis Gate feszültségű kell hozzá.)
Így a lassú villogás is elveszik...
Köszönöm a rajzot! Nem is gondoltam volna, hogy ezzel ilyen egyszerűen meg lehet oldani, én tranzisztorban gondolkodtam! Tegnap késő estig feltúrtam mindent, de nem találtam ilyen (vagy hasonló) fet-et pedig ismerős a tipusa, mintha lett volna ilyen a kezem között régebben! Sebaj rendelek, ha megjött kipróbálom asztalon és mindenképpen visszajelzek mi lett a végeredmény! Még egyszer köszi!!
ui: Nem baj ha oda a villogás, a funkció gomb csak néha, és rövid ideig aktív, nem lesz így zavaró!
Azért célszerűbb a Fet, mert annak csak a Gate feszültségre van szüksége, áramra nem. Ha tranzisztort használnál, akkor soros ellenállás is kell a bázisáram hoz. A bázisáram viszont átfolyik a Led-en is és ha az "nagy fényerejű" látszik is rajta. Ekkor söntellenállás is kell a Fet-re, akkora, hogy a bázisáram hatására ne tudjon a Led nyitófeszültsége kialakulni. Akkor nem világít a bázisáram hatására. Meg lehet oldani, hogy a villogás is megmaradjon, de ahhoz sokkal több alkatrészre lenne szükség. (Még egy P-Fet, plusz két ellenállás és egy kondi.)
Ha befér, használhatsz TO92-es Fet-et is pld, BS170-et. (Lehet a hosszú lábai jól is jönnek.)
Megjött a BSS138, megépítettem a héten "levegőben" drótokkal és teszteltem is! Remekül működik, leszámítva hogy sajnos az 1K ellenállás leveszi kicsit a fényerőt. Alapból 3V megy a mikrokontrollerből a led-re, így sajnos nagyon látszik, hogy alacsonyabb a fényereje, mint előtte. Megnéztem az fet adatlapját, és nem hogy kisebb ellenállást nem lehet tenni elé, inkább nagyobbat ajánlanak, bár tény hogy így viszont gyorsabban kapcsol 1K-val (ha jól értelmezem). Ha van még ötleted esetleg, hogy a fényerőt hogyan lehetne megtartani, annak örülnék, de a kapcsolás rendben működik, teszi a dolgát, köszönöm mégegyszer a segítséget!!
Hello! Én az 1k-t csak hasra-ütve tettem az áramkörbe, hogy látszódjon a szimulációba, hogyan is működik a dolog. Mert nem tudtam mi volt eredetileg a panelen. Ha kisebb volt, akkor kisebbet teszel. De én úgy gondoltam, minden marad a panelen az eredetiben, mindössze megszakítod a Power Led ellenállása és a kontroller közötti vezetéket és közbe iktatod a Fet-et. Mert azt mondtad, hogy ez egy kétszínű, közös anódos Led van benne. Ott nem hiszem hogy a Fet RDSon kb. 1..6ohm ellenállása számítana.
A fenti rajzomat nézd meg kérlek, nincs a mikrokontroller és a led között alapból semmilyen ellenállás, direktben van rákötve a közös anóddal! Az eredetiben piros/kék led volt, de a piros alig volt látható (a kék is amúgy ilyen furi kék volt, nem a high brightness féle), szóval a végső kialakításban le fogom cserélni valami nagy fényerejűre az biztos, az meg igényli a 3 - 3,2V-ot, hogy tényleg jól látható, fényes legyen. A fet-nek nem lesz baja, ha csökkentem vagy akár teljesen elhagyom a két ellenállást?
Ellenállás nélkül nem túl szép műszaki megoldás. De baj nem lesz belőle, mert a mikrokontroller kimeneti Fet-nek is van csatorna ellenállása. Ha kihagyod az ellenállást, a BSS biztos tud akkora áramot, amit a kontroller kiad.
|
Bejelentkezés
Hirdetés |




A gyári kapcsolási rajzból nyúltam a rajzjelet. A két nyíl között a gyújtógyertya található. 









