Fórum témák
» Több friss téma |
R8/9 -re párhuzamos kis kapacitás jelentősen megnöveli a határfrekvenciát!
Ne viccelj már..., az LMH6626-os 10V-os tápfeszt simán bír..., már a szimmetrikus +-5V-ba is beleférne a max 3,3V kimeneti szint..., de ki mondta azt, hogy szimmetrikus tápfesz kell??! Adhatsz neki +6/-4V-ot is. Vagy +7/-3V.... negatív tápfeszre kevéssé van szükséged úgyis...
Két fokozat, az pont egy tok....
Igen már egy 10pF-os is nagyon felhúzta. Igyekszem is hogy minél rövidebb legyen a huzalozás a nyákon. Nagyon félremehetnek a dolgok.
Az asszimetrikus táp nem jutott eszembe. Jó ötlet. A hozzászólás módosítva: Nov 1, 2025
LMH6626 verzió.
Azoknak a 150R-es ellenállásoknak mi a szerepük a táplábakon??
Áramkorlát. Elég sok minden hiányzik még erről a sémáról. (hidegítő kondenzátorok, frekvencia kompenzáló kondenzátorok, diódás bemenet védelem, offset áramkör)
A hozzászólás módosítva: Nov 1, 2025
Vigyázz, el ne füstöljön a modell...
![]() Viccet félretéve, az ilyeneket inkább mellőzd! Sokkal több problémát behozhat, semmint hasznot!
A legutolsó séma szerinti szimulációnál már elég háromszöges a jelforma 40MHz-nél. Ez még elég vázlatos kapcsolás. Mondtam még jelentősen módosul. Arra is kell gondolnom hogy lehetőség szerint kompenzálni lehessen a nyákon. Elég gyanús az hogy ez a kapcsolás átmegy oszcillációba 100MHz-en.
A szkópodon a 20MHz-es sin is csak két pontból fog állni, tehát négyszög technikailag )
R7/10 -re tegyél kis kapacitásokat, amennyiben szükséges! De az előzőekben ajánlott kapacitásokat nem látom sehol se a rajzon. Ha azokat túlzásba viszed, szintén begerjedhet... Lapos frekvenciamenetet kell beállítanod, minél későbbi töréssel, de a túllövést 1-2db-nél nagyobbra nem ajánlatos állítani! Nálad úgysem kell a végletekig kihasználni a sávszélességet..., ahogy korábban taglaltam(nem ment át...), 15MHz felett csillapítanod kellene!
Raktam mind a négy visszacsatoló ellenálláshoz egy-egy 2pF-os kondenzátor. Ijesztően nagy a hatásuk.
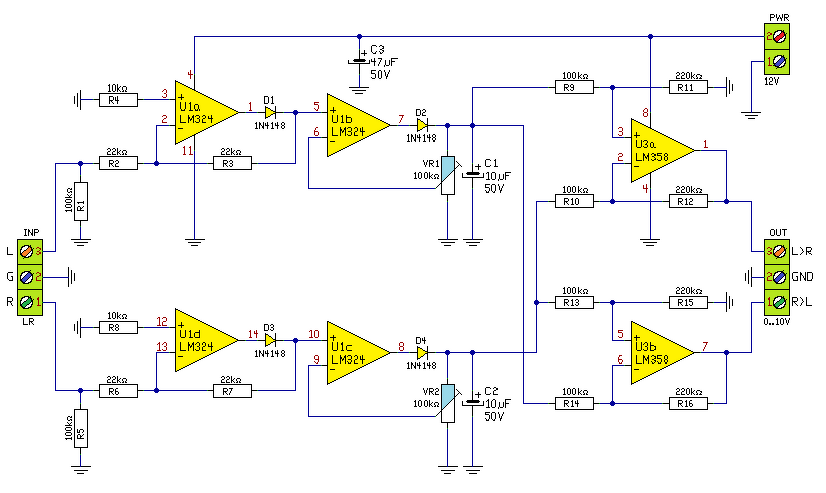
Balansz kijelzőSziasztok!Olyan kapcsolásra lenne szükségem ami L és R audio jelek szintjeit figyelik. HA egyik több, mint a másik akkor az egyik led arányosan világít a másik led nem, vagy fordítva. A lényeg, a két oldalt szeretném kiegyenlíteni és a led egy vactrol szerűen állítja csökkenti majd az erősítést. ez a vca része most nem lényeg. Egyszerűen sehol nem találok olyan kapcsolást ami ezt tudná. alaphelyzetben nem világíthat semmi, csak ha különbség van.
Hello! Mivel itt tetted fel a kérdést..
Így tudom elképzelni a kapcsolást. Az LM324 két kétutas csúcsegyenirányítót alkot. Az LM358 pedig összehasonlítja a két jelet, és a kimeneten 0..10V-ban adja a különbséget, amelyik oldal feszültsége a magasabb.. A kimenetre lehet tenni pld. két AN6884-et, akkor kétszer 5 Led-el mutatja a különbséget. Az, hogy aztán számodra ez megfelelő vagy sem, azt csak Te fogod tudni, ha kipróbálod. Mert mivel a jelforrás Sztereó, simán elképzelhető, hogy csak az egyik oldal fog szólni. (Azt utólag olvastam, hogy csak két Led-et szerettél volna működtetni.) A bemenet vonal szintű jellel dolgozik. Az érzékenységet és a kiegyenlítettséget a két trimmerrel lehet beállítani. |
Bejelentkezés
Hirdetés |


















