Fórum témák

» Több friss téma
Fórum » Elektronikában kezdők kérdései
- Ez a felület kizárólag, az elektronikában kezdők kérdéseinek van fenntartva és nem elfelejtve, hogy hobbielektronika a fórumunk!
- Ami tehát azt jelenti, hogy a nagymama bevásárlását nem itt beszéljük meg, ill. ez nem üzenőfal!
- Kerülendő az olyan kérdés, amit egy másik meglévő (több mint 17000 van), témában kellene kitárgyalni!
- És végül büntetés terhe mellett kerülendő az MSN és egyéb szleng, a magyar helyesírás mellőzése, beleértve a mondateleji nagybetűket is!
Lapozás: OK   4039 / 4047
(#) Bakman válasza jdani hozzászólására (») Okt 30, 2025 /
 
Volt nálam javításon egy prémium kategóriás hajszárító is, abban BLDC motor volt, eleve 230 V-os tekercsekkel (kb.). Gama IQ valami, lásd mellékletek.

A többi úgy működik mint ahogy leírtad, hideg beállításnál is fúj némi meleget.
(#) proli007 válasza jdani hozzászólására (») Okt 30, 2025 /
 
Hello! Mert van olyan hajszárító, amiben két cekasz van egy kis-teljesítményű a motor számára és egy másik, ami fűt. De a tiedben láthatóan csak egy fűtőtest van. (Az viszont jól néz ki.)
De ha szabad érdeklődni, minek egy hideg levegőt fújó hajszárító? Mi a cél?
Alapszabály: "Ami jó, azt nem kell megjavítani!"
(#) jdani válasza proli007 hozzászólására (») Okt 31, 2025 /
 
Kaptam feladatként, gondolom bizonyára nem hajat akar már vele szárítani. De valószínű az lesz belőle, hogy külső DC táppal lesz meghajtva.
(#) Gafly válasza jdani hozzászólására (») Okt 31, 2025 /
 
De ha külső csatlakozót szerelsz rá a motornak, és mégis eredeti célra használja (mert miért is ne), akkor vizes kézzel használva nem egy életbiztosítás...
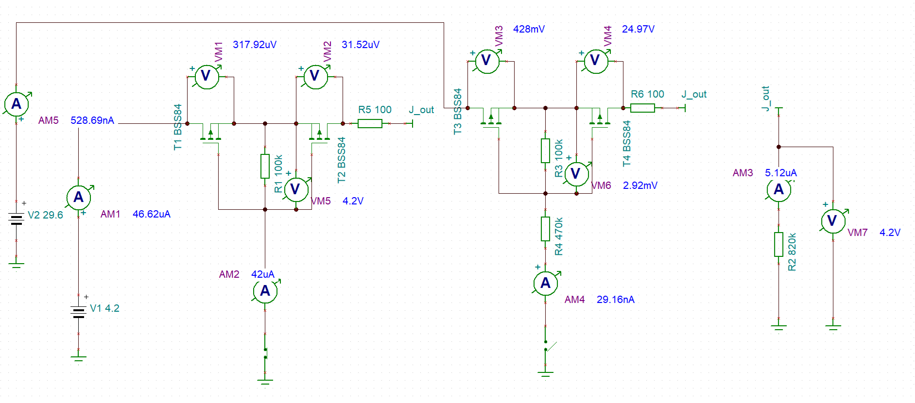
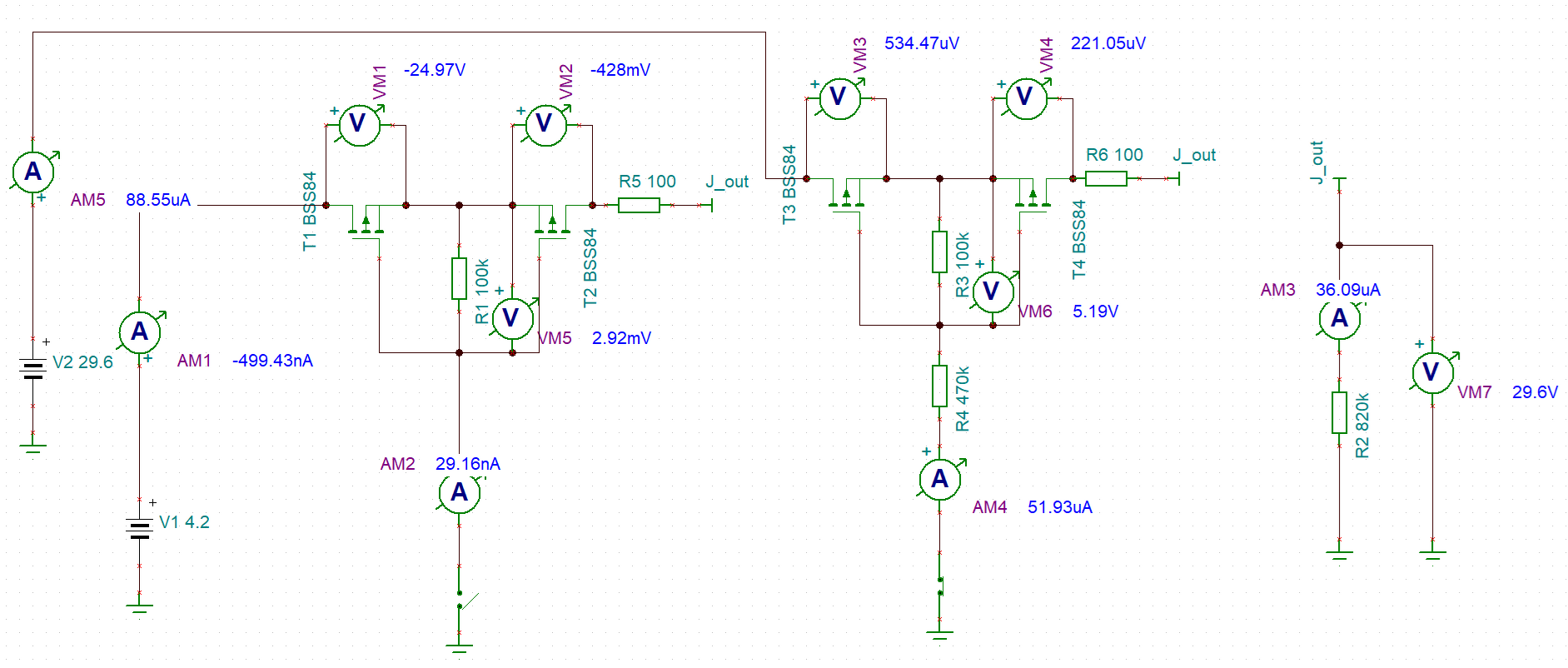
(#) Logeen hozzászólása Nov 5, 2025 /
 

analog mux

Sziasztok! Több soros feszültségszintet szeretnék mérni 1db ADC-vel ami 0..40V-ot fogad közvetlenül.
A feszültségek kapcsolgatására alkalmas lenne a csatolt kapcsolási rajz?
A filléres bss84 elvileg 50V-ig jó, a gate 20Vig. Köszi.
(#) kaqkk válasza Logeen hozzászólására (») Nov 5, 2025 /
 
Miért nem használsz CD4066 os analóg kapcsolót ?
(#) gyulank hozzászólása Nov 5, 2025 /
 

Hogy kell tüskesort forrasztani 2 oldalas NYÁK-ba?

Ezt hogy célszerű beforrasztani? Mert nem működik. Vagy túlmelegedett, vagy nem érintkezik. Én felülre forrasztottam a tüskéket. De az SCL az mondjuk felül van, és alulról forrasztottam. Gondolom először valahogy a lyukakba kellett volna ónt tenni, aztán átdugni a tüskesort.
(#) Logeen válasza kaqkk hozzászólására (») Nov 5, 2025 /
 
Mert 29,6V-ra nem jó, valamint nem rail-to-rail. Ami mindezeket tudná az indokolatlanul drága és nincs is a fiókomba. Valamint érdekelne hogyan lehet discrete alaktrészekből összedobni hasonlót.
(#) Logeen válasza gyulank hozzászólására (») Nov 5, 2025 /
 
Ezek galvanizált furatok, mindegy merre néz a tüske. Az átdugott tüskét forraszd mindig egyesével.
Valamint általában mindent körbevesz elég közel a közös GND a nyákon. Van bevonat rajta amit alapesetben nem tudsz forrasztani, de ha elég sokat melegíted elképzelhető hogy zárlatot okozol. Ezt mindenképpen mérd ki.
(#) kadarist válasza gyulank hozzászólására (») Nov 5, 2025 /
 
Szia! Ez furatgalvanizált nyák, úgyhogy elég a túloldalon normálisan megforrasztani.
(#) gyulank válasza Logeen hozzászólására (») Nov 5, 2025 /
 
Az egymás mellettieket megnéztem, nem sípoltak.
(#) Logeen válasza gyulank hozzászólására (») Nov 5, 2025 /
 
A GND lábhoz képest méregesd végig az összes pint.
(#) Udvari Zsombor hozzászólása Nov 5, 2025 /
 

Video norma kérdés

Tegnap vettem egy ilyen 8-bit TV játék konzolt (az enyémen USB dugósak a kontrollerek) és itthon szembesültem vele, hogy sajnos nem PAL video jön belőle, hanem valami más ‒ ami sehol sincs feltüntetve ‒ és a tévémen csak szürkeárnyalatos kép van, más rendes eszközöm pedig nem is tudja kezelni.
Milyen lehetőségeim vannak / mit tehetnék, hogy használható legyen?
(Nem vihetem vissza oda, ahol vettem, mert a beépített kábeleit már szétválasztottam egymástól.)
(#) SzervízMacska válasza Udvari Zsombor hozzászólására (») Nov 5, 2025 / 1
 
Ígérték, hogy szines lesz a képe?
(#) Udvari Zsombor válasza SzervízMacska hozzászólására (») Nov 5, 2025 /
 
Rendes színes képpel kellene rendelkeznie. A csatlakozásán és a játékok számán kívül semmi nincs feltüntetve, magára az eszközre sincs írva semmi.
(#) Suba53 válasza Udvari Zsombor hozzászólására (») Nov 5, 2025 /
 
Kicsit többet is írhatnál róla. Koax antenna kimenete van, ami egy TV csatornára keveri a jelet, vagy alapsávi videó, ami rendszerint RCA csatlakozón közlekedik?
Semmi papír, leírás nincs hozzá? Ha már buheráltad, lefotózhatnád a belsejét, meg a csatlakozóit.
(#) Laja1 hozzászólása Nov 5, 2025 /
 

Betápok kialakítása

Sziasztok!

Készítek egy olyan NYÁK-ot, ahol van egy PIC, DS3231 RTC, nRF rádió és rezisztív érintőképernyő. A betáplálás 3,7 V-os Li-ion cella 5 V-os USB-C töltővel. A cella után lesz egy SDWUP‑33 modul, ami fix 3,3 V-os csinál. Ez lesz a betápja a PIC-nek, rádiónak, kijelzőnek, órának. Ennek az SDWUP-33 modulnak a bemenetére és a kimenetére is tennék egy 0,1 µF kerámia és egy 10 µF elektrolit kondenzátort (tehát mindkét oldalára mindkettőt). E mellé még minden elem betápjára (PIC, rádió, kijelző, óra) szintén odatenném mindkét kondenzátort. Szerintetek ez a sok kondenzátor szükséges, vagy elég lenne csak a 3,3 V-os modul bemenetére és kimenetére a 2-2 kondi?

Köszönöm a válaszokat!
(#) Jonni válasza Laja1 hozzászólására (») Nov 5, 2025 /
 
Szia!

Ha a pic tápját akarod szűrni akkor rakd minél közelebb a pic táplábaihoz. És az elkó jobb ha low ESR de ha nem az is müködik.
(#) tki válasza Suba53 hozzászólására (») Nov 5, 2025 /
 
A legvalószínűbb, hogy NTSC verziót vásárolt, és nem hiszem, hogy átkapcsolható lenne.
(#) Udvari Zsombor válasza Suba53 hozzászólására (») Nov 5, 2025 /
 
Két RCA dugó van a fixre kötött kábel végén, video és mono hang és tápnak egy USB dugó van rajta (dugasztápot is adtak hozzá). Teljességgel nincs hozzá semmiféle leírás. Egy kicsi zöld panel van középen, ezen memória chip, "paca IC", néhány porszemnyi alkatrész és egy quartz van, a kábel is ehhez csatlakozik. Ez össze van vezetékezve az előlapi panellel, ahol csak két USB (csak fizikailag az) a kontrollereknek, power LED, power kapcsoló és a reset gomb van.
(#) Udvari Zsombor válasza tki hozzászólására (») Nov 5, 2025 /
 
Sajnos se én se az eladó nem tudtuk, hogy milyen video normát szolgáltat, mivel sehol nincs ráírva.
(#) tki válasza Udvari Zsombor hozzászólására (») Nov 5, 2025 /
 
Azt hittem, az Internetről származik. Akkor azért mással is lehet baj, de nincs konkrét ötletem.
(#) Udvari Zsombor válasza tki hozzászólására (») Nov 5, 2025 /
 
Nem netről van, "offline" vásároltam bontatlan állapotban.
(#) tki válasza Udvari Zsombor hozzászólására (») Nov 5, 2025 /
 
Ja, hát más se hiszem, hogy többet tudna mondani egy RCA dugót látván (sőt csak hallva róla), így a szokásos lehetőségeid vannak: megnézed más TV-n is, kínlódsz egy kicsit a beállításokkal, megnézed az Interneten, hátha írnak erről valamit, aztán elhatározod magad, hogy ez szerinted nem működik megfelelően, és vagy visszaviszed, mert biztosítottál magadnak visszavonulási lehetőséget, vagy eldugod a szekrény mélyére, hogy ne is lásd, mert nem biztosítottál magadnak visszavonulási lehetőséget. Mindenesetre azt írták róla egy szép, kerek mondatban, hogy minden CRT-hez és LDC TV-készülékhez alkalmas. : -)
A hozzászólás módosítva: Nov 5, 2025
(#) Udvari Zsombor válasza tki hozzászólására (») Nov 5, 2025 /
 
Idézet:
„Mindenesetre azt írták róla egy szép, kerek mondatban, hogy minden CRT-hez és LDC TV-készülékhez alkalmas.”
Ahhoz képest az én Sony CRT tévémhez alkalmatlan, mert ugyan megjelenik, de szürkeárnyalatos a kép. De legalább ezzel működik, hangot pedig alternatív módon teremtek a kép mellé ‒ bár jobb lenne, ha a TV-n is működne.
(#) Laja1 válasza Jonni hozzászólására (») Nov 5, 2025 /
 
Minden eszközt szeretnék szűrni. De nem tudom, hogy eszközönként kell-e betenni, vagy elég oda, ahol előállítom a stabil 3,3 V-t.
(#) Suba53 válasza Udvari Zsombor hozzászólására (») Nov 5, 2025 /
 
Lehet hogy meg is van a megoldás. Ez a kis kijelző NTSC/PAL szabványú jeleket fogad, automatikusan érzékelve, hogy mit kap. A tévéd meg csak PAL jelet tud feldolgozni, mint az Európában forgalmazott tévék általában.
Vagyis a kis játék kimenete NTSC szabványú.
(#) Régi motoros válasza Udvari Zsombor hozzászólására (») Nov 5, 2025 /
 
Az AV videó kimenetben sok választás nincs. PAL vagy NTSC ahogy tki is írta előzőleg.
Először is nézd meg a kijelződ dokumentációjában, hogy milyen normát támogat,
és nem lehet e váltani PAL és NTSC képformátum között a menüben.
Ha menüből nem váltható, próbálj keríteni olyan kijelzőt, ami a jelenleg használt normával ellentétes.
A hozzászólás módosítva: Nov 5, 2025
(#) Bakman válasza Laja1 hozzászólására (») Nov 5, 2025 /
 
PIC: 4,7 µF és 100 nF, utóbbi közelebb, a kettő pedig a lehető legközelebb a táplábaihoz.
DS3231: mint a PIC.
nRF: 10 µF és 100 nF.
Kijelző: mint a PIC.

A rendszerben az RF modul érdekesebb, az hajlamos "rángatni" a tápvonalat erősen. A modul bementén és kimenetén vannak kondenzátorok, nem szükséges több. A sok kondenzátorral óvatosan kell bánni, instabilitást/hibát idézhet elő a tápegységben de ha jól értelmezem az adatlapot, ezzel nem lesz probléma.

Ami viszont gond lehet, az a tápegység IC kimeneti árama, ami max. 150 mA adatlap szerint. Az RF modul időnkénti hirtelen felindulásból többet is kérhet. Én alapesetben egy 1 A-es tápegységet raknék a rendszerbe.
A hozzászólás módosítva: Nov 5, 2025
(#) Laja1 válasza Bakman hozzászólására (») Nov 5, 2025 /
 
Köszönöm szépen, így fogok eljárni!
Még annyi, hogy a tápegységhez jó az, amit gondoltam?
Amit írtál, azok közül a nagyobb legyen elektrolit, a kisebb pedig kerámia?
A hozzászólás módosítva: Nov 5, 2025
Következő: »»   4039 / 4047
Bejelentkezés

Belépés

Hirdetés
XDT.hu
Az oldalon sütiket használunk a helyes működéshez. Bővebb információt az adatvédelmi szabályzatban olvashatsz. Megértettem