Fórum témák

» Több friss téma
Fórum » Alacsony költségű digitális oszcilloszkóp
Lapozás: OK   8 / 118
(#) bbatka válasza MaSTeRFoXX hozzászólására (») Máj 15, 2006 /
 
Mindig gondban vagyok ha valamit fejből kell felidéznen, mert sok progit használok. Holnapra megnézem, mert ezen a gépen nincs fent.
Egyébként az egyszerűsített szkóp nyákját hétvégén megterveztem. A pic-re is megírtam a programot. Aztán közben egy ICD2-őt is építettem hogy áramkörben tudjak picet programozni.
Szóval haladok vele. Sajnos kétrétegű nyákja lett és pokolian nehéz lesz beforrasztani az alkatrészeket. Főleg a kondenzátorokat lesz nehéz beforrasztani.
(#) MaSTeRFoXX válasza bbatka hozzászólására (») Máj 15, 2006 /
 
Én még az analóg részt tervezem nyákra, Sajnos vagy 2 rétegű lesz vagy átkötéseket kell beforrasztani.

Felrakom a jelenlegi állapotot...
persze még sokat kell rajta csiszolni
(#) bbatka válasza MaSTeRFoXX hozzászólására (») Máj 15, 2006 /
 
Ez elég jól néz ki. Ma már nem viszem el haza. Majd holnap. Aztán átvizslatom. Elég komoly, szép munka.
(#) MaSTeRFoXX válasza bbatka hozzászólására (») Máj 15, 2006 /
 
Az alul/felülcsordulást is kivezettem, arra gondolva hogy majd amikor kész lesz, akkor a mikrovezérlő tud majd állítani az erősítésen ha véletlen túl nagy a jel, amíg meg nem lesz benne ez a funkció, addig meg nekem ad tájékoztatást az élesztés során.

Még a Te kapcsolásodban lehet hogy találtam egy hibát: Nálad a MC14051 -es IC INH lába -5V-ra megy. A katalógus adatai szerint az a VSS-re vagyis GND-re. Tehát ez is egy digitális vezérlőláb.
(#) (Felhasználó 1542) válasza MaSTeRFoXX hozzászólására (») Máj 15, 2006 /
 
(#) bbatka válasza MaSTeRFoXX hozzászólására (») Máj 16, 2006 /
 
Ezt az INH dolgot még át kell gondolnom. Köszi az észrevételt.

A szimuláció menete a következő:
1, Simulate/Run billenő kapcsoló ki (jobbra fent)
2, View/Grapher
(#) Gory válasza bbatka hozzászólására (») Jún 4, 2006 /
 
Hello!

Újra elővettem az oszciloszkóp projectet Ti hogy álltok vele? Én módosítottam kicsit a kezdeti tervemet, mert az 1-2Mhz-es kapcsolás túl nagy falat a tudásomhoz képest. Inkább egy nagyon egyszerű amatőr USB szkópot csinálok a meglevő kezdeményből, aminek az elsődleges szemptonjta az lesz hogy olcsó és gyorsabb a sorosporti barátainál.
Ennek megfelelően át kéne terveznem az analóg részt. Mivel USB-ről megy és a tápot is onnan szedem, ezért az analóg rész műveleti erősítőit valami szimpla tápos 5V-os verzióra kell cserélnem az LF356-osom helyett.
Találtam is egy jófajta műveleti erősítőt a céljaimhoz. Microchip gyártmányú MCP6022-es 10Mhz-es sávszéllel. Kicsi 8 lábú, kettő van egy tokba és 5V-ról elmegy lazán. Nem akarok csak legfeljebb 2-t egymás után tenni belőle, mert itt is biztos nagyon csökken az átvitel sávszélessége 3 fokozatnál.
A gondom az vele hogy nemigazán tudom első olvasásra az adatlapjából, hogy milyen alkatrészeket kell köré építenem, de majd kisíérletezek valami szimuláló programban. Találtam a microchip honlapján valami spice macro model szimulációs fájlt hozzá. Remélem az EWB tudja használni.

Ezenkívül a bemenet kapcsolására se tudok multiplexert használni mert nem találtam olyan tipust, ami szimpla 5V-os táppal elmenne. Ha esetleg tudtok ilyet akkor segítsetek légyszi Ha nem találok, akkor egy digitális potmétert fogok használni valószinűleg az erősítő előtt.
(#) MaSTeRFoXX válasza Gory hozzászólására (») Jún 4, 2006 /
 
Szia!
Hát az enyém folyamatban van továbbra is... (várom már a nyári szünetet hogy dolgozni tudjak rajta).
Jelnleg még mindig az analóg rész nyáktervével szórakozok. Már szereztem 2x12V os puskástrafót a tápegységhez, meg lassan rendelni kéne a ch**cad-től kijelzőt. A breadboardon össze akarom dobni a digitális részt a memórikezeléshez, hogy kísérletezzek vele.
Sajna az analóg részhez nem tudok igazán hozzátennni mert ahhoz kevés a tudásom
(#) bbatka válasza MaSTeRFoXX hozzászólására (») Jún 6, 2006 /
 
Tegnap készült el az egyszerűsített verziójú szkópom. Először TL071-es használtam műverősítőnek. Csupa nullákat küldözgetett a soros porton. Rámértem a TL071 kimenetére -0,64V Aztán betettem egy LF357-est +3,55V Ekkor 255-ös értékeket küldözgetett. Hiába tekergettem a potikat az offset-re hatástalan maradt. Délután csak az analóg részt összerakom egy próbapanelon. Pedig a szimulátorban minden okés volt. Korai még bármit mondani a kapcsolásról, de legalább már részbem müködik. Úgy saccolom kb. 3 perc lesz mire a 32kbyte adatot átküldi a memóriából a PC-re. Szoftveres soros küldést kellett használnom (9600 b/s) mert a hardveres sorosporti lábat másra kellett felhasználnom.
Az analóg multiplexerek minusz tartományban is átviszik a jelet, de csak kis szintig. Úgy emlékszem -0.6V. Ha +egyenszintel még elötte eltolod a jelet már nincs is ilyen problémád.
(#) Gory válasza bbatka hozzászólására (») Jún 6, 2006 /
 
Az a baj hogy a jel eltoláshoz az én kevés tudásommal minden bemenetre (minden feszültségtartományra) külön kéne még egy műveleti erősítő. És ezek után tehetném be a multiplexert, ráadásul az utolsó erősítő fokozat nekem egy sima invertáló egyszeres erősíésű fokozat, tehát akkor az egész analóg rész át kéne alakítanom. A Multiplexert keresek topicban pont ezzel a dologgal vesződök Lehet hogy berakok egy max232-t és annak a lábairől leveszem a +10 és -10V-ot és azzal fogom táplálni a multiplexert, aztán kész.
(#) bbatka válasza Gory hozzászólására (») Jún 6, 2006 /
 
Ez nem egy rossz ötlet. Csak az áramfelvételeket is kalkuláld bele. Nemtom egy Max232 mennyit bír áramban. Lehet hogy többet kell belőle használnod. Bár hogyha csak a multiplexerhez használod, ahhoz elég lesz.
(#) bbatka válasza bbatka hozzászólására (») Jún 7, 2006 /
 
Kidobtam a kapcsolásomból az LF357 1-5 lába közé betett offset potit, így már betudtam állítani a TLC5510-nek a középérték 1,6 feszültséget. Azonban nem a várt 120-130 értékeket küldözgeti a kapcsolás a PC-re hanem 0-255-ig mindenféle értéket. Gerjedésre gyanakszom. Csak remélni tudom hogy nem a TLC5510 gerjed.
(#) MaSTeRFoXX válasza bbatka hozzászólására (») Jún 7, 2006 /
 
Én most azt találtam ki, hogy majd az egész szkópot összedobom csupalyuk próbapanelon (nem breadboardon..). Így ha valamit változtatni kell akkor nem kell a kész NYÁK lemezt gányolni, meg újracsinálni. A minőségi jellemzői biztos hogy rosszabbak lesznek, de legalább működni fog. Ha jó akkor majd készül a nyák
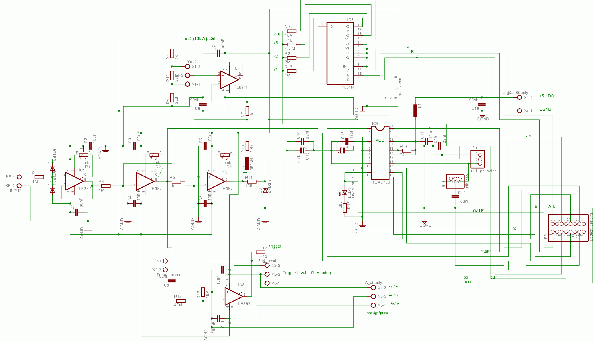
(#) Gory válasza MaSTeRFoXX hozzászólására (») Jún 7, 2006 /
 
Hi!
Felteszem én is az analóg rész első verzióját. A műveleti erősítők utolsó fokozatát elhagyhatnám ha -5V-ot előállítanék a multiplexernek. Akkor csak egy erősítő kéne az összes helyett. Mondjuk az pont páratlan számú a DIP tokban meg 2 vagy 4 van. Az erősítő tipus lehet hogy nem ez lesz, hanem a már említett MCP6022 10Mhz sávszélességgel. Bár ezzel a MAX494-gyel (500KHz sávszél) lehet hogy az átlapolódásgátlás is egyből meg lenne oldva, mert a szimuláció szerint a mintavételi frekvenciám felénél már elég jól csillapít a második fokozat után.

analog1.JPG
    
(#) bbatka válasza MaSTeRFoXX hozzászólására (») Jún 8, 2006 /
 
Jó ötlet a próbapanel. Már csak azért is mert a műveleti erősítők között elég nagy a különbség offset állítási szempontból. Az LF357 elég gerjedékeny a széles sávszélessége miatt. Az egyszerűsített szkópomba a helyére TL071-et tettem és most 1,566V bemenő feszültség mellett 115-119 értéket küldözget a PC-re. Szóval az LF357 gerjedt. Ez az eltérés meg a tápfeszültség viszonylagos stabilizálatlanságából ered, mert a tápegységem 7805/7905-ből készült. Néha átlibben a 120-as tartományba. Ez meg abból ered hogy nem tettem fémdobozba, meg nem árnyékolt kábelel tettem a bemenetre.
Korántsincs kész még a kapcsolás, de azért megosztom veletek. Most kezdek neki a PC-s program megírásának. Ezt a kapcsolást tulajdonképpen 3 okból készítettem.
1, A PC-s program megírásához ez is elég
2, Memória kezelés vizsgálata
3, 286-os alaplapból bontott RAM-ok jóságának vizsgálata.
(#) bbatka válasza bbatka hozzászólására (») Jún 8, 2006 /
 
2. rész
(#) bbatka válasza Gory hozzászólására (») Jún 8, 2006 /
 
Szerintem így elég költséges módon oldod meg a jelbevitelt és a szabványos 1Mohm /25pf illesztés sincs biztosítva.
(#) Gory válasza bbatka hozzászólására (») Jún 8, 2006 /
 
Hello!
Tudom hogy költséges, ha csak egy vagy két csatorna lesz akkor is, ezért kutatok még a megoldások után. Ez a szingli táp megnehezíti a dolgomat. Igazából én a digitális részhez értek, az analóghoz kevésbé, ezért nemigazán tudom hogy az 1Mohm/25pF illesztést hogyan kéne kiviteleznem. Keresgéltem a neten leírások után de nem találtam egyelőre. Közben rájöttem hogy más hibája is van a kapcsolásnak, de ez még csak az első verzió, valahogy majdcsak kialakul.
(#) bbatka válasza Gory hozzászólására (») Jún 8, 2006 /
 
A RT2000 évk-ben , amit elküldtem neked korrektul van megoldva ellenállásosztóval. Egyébként én is azt vettem át. Utánna egy neminvertálos műveleti erősítős fokozatnak kell következnie mindenképp, mert ennek jóval nagyobb a bemeneti ellenállása mintha invertálos lenne. Lehetőleg 1-2V feszültségekkel dolgozz, mert kicsi a tápfesz. Ezért célszerű inkább visszacsatoló ágba tenni a multiplexert. Már akartam írni neked tegnap is hogy régebben én találkoztam olyan kapcsolással ami egy szimpla tápból duplát csinál. Lényege hogy 30khz-en pufferkondikat töltöget felváltva. Igyekszem megkeresni a kapcsirajzát. Úgyemlékszem meg is építettem anno. Egy gáz volt vele. A hangfrekis tartományban üzemelt csak. Nem tudtam feljebb vinni a frekit. Az erősítő amit üzemeltettem róla az meg gerjedt mint állat. Szóval még egy aluláteresztő szűrő kellett volna utánna.
(#) Gory válasza bbatka hozzászólására (») Jún 8, 2006 /
 
Van egy pár 555 IC-s megoldás is invertálásra. Csak 5V-os táppal -4V-ot lehet csak előállítani azt hiszem.
(#) bbatka válasza Gory hozzászólására (») Jún 8, 2006 /
 
Mindenáron az USB-ről akarod levenni a tápfeszt? Egyébként induktívitás használatával kapcsolóüzemben még utánna felnyomható a tápfesz. pl. Az ICD2-ömben a fejlesztő úgy oldotta meg a 12V előállítását 5V-ból hogy egy PIC12C508a négyszögjelet pumpál egy induktívitásra. Ezt a 12V-ot utólag ketté lehetne osztani egy teljesítmény műveleti erősítővel pl.TDA2030. Ez a műveleti erősítő létrehozna egy virtuális testpontot. De nemakarok a levegőbe beszélni. Délután feltúrok mindent mert ezek a kapcsolások valahol megvannak nekem.
(#) Gory válasza bbatka hozzászólására (») Jún 8, 2006 /
 
Igen USB-ről szeretném a tápot venni, kivéve ha egyáltalán nincs más lehetőség. Nem nagyon akarok trafót beletenni, ilyen kis hordozható és végtelenül egyszerű felépítésű szkópot akarok csinálni, lelkes kezdőknek mint én Átfutom majd az RT évkönyv cikket amit küldtél mégegyszer, és újra nekifutok a programból állítható vertikális felbontásnak. Lehet hogy bénának hangzik de csak egy szkóp bemenetet akarok neki (talán még egy külső trigger bemenet), meg négy logikai analizátor bemenetet. Nem lesz benne memória, hanem az adatot egyből küldi a PC-re. Mintavételi frekvencia 100Khz a PIC saját ADC-vel, vagy ha sikerül hozzáillesztenem végre az MCP3002-est akkor 200KHz lesz. Ehhez még ki kell kisérleteznem mennyi USB-vel a max sebesség ezzel a firmwarevel amit használok. Analizátor módban a maximális freki az USB sebességétől fog majd függeni.

Ma vettem próbának két darab MCP6022-es erősítőt. Szingle táppal megy, kíváncsi vagyok mit tud. Ha vége lesz a vizsgaidőszaknak majd lesz időm jobban bütykölni.
(#) MaSTeRFoXX válasza Gory hozzászólására (») Jún 8, 2006 /
 
Sziasztok
Találtam a neten ITT egy digitális szkóp rajzot. Ez is 40MSPS-et tud, az analóg része viszont gyanúsan egyszerű
(#) Tomee válasza Gory hozzászólására (») Jún 8, 2006 /
 
(#) bbatka válasza bbatka hozzászólására (») Jún 9, 2006 /
 
Gory!
Felteszek ide néhány megoldást. Ezekből aztán már igazán tudsz válogatni.
(#) bbatka válasza bbatka hozzászólására (») Jún 9, 2006 /
 
2. rész
(#) Gory válasza bbatka hozzászólására (») Jún 10, 2006 /
 
Hi!

Találtam a neten egy megoldást a TLC5510-hez amivel ki tudod küszöbölni a tápfesz ingadozása miatti eltéréseket a konvertálásban. Az az ellenálás nem tudom hogy feltétlen kell-e oda, mert egy összetettebb kapcsolásból emeltem ki.

TLCstab.JPG
    
(#) Gory válasza bbatka hozzászólására (») Jún 11, 2006 /
 
Te hogy tervezed a PC-n futó programnak a horizontális felosztását? Hány mintát akarsz megjeleníteni egy osztáson belül. Én 50-re vagy 100-ra gondoltam kb. Lehet hogy a 100 már kicsit sok is, mert 10 osztásom lesz és 500 vagy 512 pixel lesz ez a 10 osztás. Ezek szerint 50 vagy 51,2 jutna egyre. 50-nel valószinüleg könnyebb lenne a kirajzolás, kerek számok jönnének ki minden horizontális felbontásra, 100 meg már feleslegesen sok mert egy pixelre 2 mérési eredmény jutna. Furcsa módon ahogy nézem csomó szkópnál 512-t használnak, de akkor szerintem a képernyőről való leolvasás pontatlanabb. Szóval szerintem én egy 500*256-os területet fogok használni 10*8-as osztással. Osztásonként 32 pixel vertikális és 50 pixel horizontális felbontás. Holnap majd felrakom a legújabb analóg szekció szüleményem, meg lehet hogy a digitális rész blokkvázlata is meglesz.
(#) bbatka válasza Gory hozzászólására (») Jún 12, 2006 /
 
Köszi a jpg.-et.
Azthiszem én fokozatmentes vízszintes felbontást fogok használni. Egy csúszkával lehet majd állítani a vízszintes felbontás szorzójának értékét.
Nézegettem MASTERFOXX a talált szkópot. Tetszik benne hogy az órajel IC generátorral van megoldva meg a Mikrovezérlős kezelés is. Ami nem tetszik benne az a 10kohmos bemenőellenállás meg az 512byte buffer tár.
(#) MaSTeRFoXX válasza bbatka hozzászólására (») Jún 12, 2006 /
 
Én most ott tartok, hogy összeraktam a tápegységet próbapanelon. A chipcadtől meg rendeltem kijelzőt. Ha megjön akkor majd veszek ATmega64-et, és elkezdek kísérletezni a kijelzővel, memóriával, meg az AD konverterrel.
Annál a szkópnál ami belinkeltem annál az órajelet egy 40MHz es órajelgenerátor adja, és egy CPLDvel van osztva a frekvecia
Következő: »»   8 / 118
Bejelentkezés

Belépés

Hirdetés
XDT.hu
Az oldalon sütiket használunk a helyes működéshez. Bővebb információt az adatvédelmi szabályzatban olvashatsz. Megértettem