Fórum témák

» Több friss téma
Fórum » Erősítő mindig és mindig
Mielőtt kérdezel, a következő két dolgot ellenőrizd! I. A helyes tápfeszültségek megléte. II. A kimeneten van-e egyenfeszültség. Élesztés.
Lapozás: OK   2579 / 2582
(#) tomi1990120 válasza reloop hozzászólására (») Ápr 3, 2026 /
 
Diódákat lemértem mind a 4 jó.Kondi kapacitást meg nem tudok mérni sajnos.Esetleg ha raknék rá ket darab 50v 2200uf kondit sorba kötve hogy bírja a feszültséget?
(#) tomi1990120 válasza tothbela hozzászólására (») Ápr 3, 2026 /
 
Mint előbb írtam 50hz-es a búgás fülre.Lehet a hangszóró végett is jobban hallani mivel 40cm-es papír hangsugárzó van benne gondolom elég érzékeny.
(#) reloop válasza tomi1990120 hozzászólására (») Ápr 3, 2026 /
 
Az eredőben 1100 µF kapacitás párhuzamos hozzáadása nagy valószínűséggel megmutatja, hogy ebbe az irányba érdemes-e tovább vizsgálódnunk. A kondiknak ajánlott 63 V feszültségtűrés és egy-egy párhuzamos ellenállás, hogy a 100 V-ra fele-fele arányban töltődjenek. Az ellenállást 10-100k tartományban javaslom, mindkettő természetesen legyen azonos értékű.
(#) tomi1990120 válasza reloop hozzászólására (») Ápr 3, 2026 /
 
Ellenállások teljesítménye mekkora legyen?Elég 0,6w-os?
(#) reloop válasza tomi1990120 hozzászólására (») Ápr 3, 2026 /
 
Igen elegendő. Fontos a minél rövidebb és vastagabb bekötővezeték.
(#) tomi1990120 válasza reloop hozzászólására (») Ápr 3, 2026 /
 
Itt van egy hangminta a búgásról.Most hogy újra meghallgattam izzóval halkabb mint nélküle.Felvétel nélküle készült.Többit majd holnap mert nemrég jöttem haza melóból.
A hozzászólás módosítva: Ápr 3, 2026
(#) wrxtr válasza wrxtr hozzászólására (») Ápr 3, 2026 /
 
Na most volt időm méregetni, az egyik pufferkondi teljesen halott, szóval ez, inkább mindkettő csere lesz, viszont gyárilag be vannak felülről ragasztva, érdekes lesz ennyi idő után a megkeményedett ragasztót szépen elválasztani a nyáktól.
(#) mek-elek válasza tomi1990120 hozzászólására (») Ápr 3, 2026 /
 
A felvétel készítésekor a poti minimumon volt?
(#) tomi1990120 válasza mek-elek hozzászólására (») Ápr 3, 2026 /
 
A felvétel készitésekor a végfok bemenete rövidre volt zárva
(#) mek-elek válasza tomi1990120 hozzászólására (») Ápr 3, 2026 /
 
Akkor én azt mondanám a hangminta alapján, ha a felvétel akusztikailag nem ver át, hogy számomra ez ha nem is a végfokon, de túláram hatására emlékeztető hang. Nem néztem, mennyi a nyugalmija?
(#) mek-elek válasza mek-elek hozzászólására (») Ápr 3, 2026 /
 
Én nem értek hozzá, így partizán mód javítanám, ha nekem kellene. Amint mondták első a ház leválasztása, utána átnézném nagyítóval, hogy nincs e panelhiba, majd fokozatonként lebontanám, amíg a búgás megszűnik. Persze előtte az összes elektrolit kondit lecserélném benne. Lemaradt, az is lehet probléma, ha nem megfelelő a földhálózata. Ez nem egy olyan kapcsolás, aminek a javításával sokat kellene vacakolni. Persze lehet tudományosan is hozzáállni...
(#) tomi1990120 válasza mek-elek hozzászólására (») Ápr 3, 2026 /
 
A nyugalmija olyan 89mA lehet mert a két 270ohm-os ellenálláson 23,5v esik persze ha jól számoltam.
A hozzászólás módosítva: Ápr 3, 2026
(#) Massawa válasza reloop hozzászólására (») Ápr 3, 2026 /
 
Azerintem olyan végerösitöt senki nem ad ki a kezéböl ami jel és terhelés nélkül brummogna, persze ki tudja ki csinálta ezt.
(#) tomi1990120 válasza tomi1990120 hozzászólására (») Ápr 4, 2026 /
 
Kivettem a biztit a végfokból és csak a trafót bróbáltam elindítani izzóról,na már most a trafó magában vesz annIt hogy az izzó közepesen izzik.Lehet már a végét járja.
(#) CHZ válasza tomi1990120 hozzászólására (») Ápr 4, 2026 /
 
Idézet:
„Mint előbb írtam 50hz-es a búgás fülre.Lehet a hangszóró végett is jobban hallani mivel 40cm-es papír hangsugárzó van benne gondolom elég érzékeny.”

Ebből még az is következhet, hogy a hangszórót szórja meg az erősítő trafója (főként ha alul van méretezve.)
Könnyen ellenőrizhető, külső hangszóró, vagy lekötöd a végfokról a hangszórót.
(#) reloop válasza tomi1990120 hozzászólására (») Ápr 4, 2026 /
 
A felhasznált alkatrészekből következtettem arra, hogy ez a készülék még a 220 V-os hálózati feszültséghez készült. A trafó viselkedése is ezt támasztja alá.
(#) tothbela válasza tomi1990120 hozzászólására (») Ápr 4, 2026 /
 
A trafó túlgerjeszése ellen van egy bevált kapcsolás. A te esetedben egy 10W körüli kis trafó kell, aminek 15-20V körüli a szekundere. Ezt kell bekötni mint 235/220V-os autotrafót.
(#) tomi1990120 válasza tothbela hozzászólására (») Ápr 4, 2026 /
 
Na ilyet még nem csináltam.A kis trafó szekunderét a 230v-os körbe kössem be mint az izzót?
(#) tothbela válasza tomi1990120 hozzászólására (») Ápr 4, 2026 / 2
 
Valahogy így. A lényeg, hogy a szekundert kell a primerrel fázishelyesen sorbakötni. Először mindenképpen izzón keresztül teszteld, mert ha nem fázishelyes a sorbakötés, akkor nem csökkenti a feszültséget, hanem növeli. Az a jó benne, hogy a csökkentéssel arányos a kis trafó teljesítmény igénye. Mondjuk ha egy 15V szekunderű kis traffancsunk van, az durván 7%-os csökkentést jelent, így ha 100W terhelést kell hajtania, akkor a trafónak csak 7W-osnak kell lennie.
(#) tothbela válasza tothbela hozzászólására (») Ápr 4, 2026 /
 
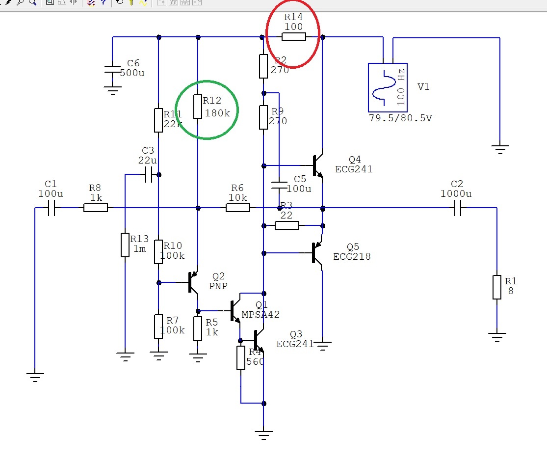
Tegnap csináltam egy szimulációt.
Alap esetben az erősítő kimenetén 10mV brumm marad. Ez a 2500µF-nyi kondenzátor és 90mA áram esetében értendő. Ez a 10mV egy érzékeny hangszóró esetén nagyon hangos tud lenni.
Ha a tápelnyomást javító zöld körben lévő ellenállást beiktatjuk, akkor a kimeneti brum 2,5mV-ra csökken. Az ellenállás értékét ki kell kísérletezni, vagy 1M pot+47k lehet a tesztek alatt.
Ha további módosítást hajtunk végre, azaz az 5 darab 500µF-os elkót szétbontjuk 2000+500µF-ra, akkor az NPN végtranzisztor kollektora megy a 2000µF-ra, a többi áramkör viszont az 500µF-ra. A kettő közé egy 100 Ohm/1W ellenállást betéve a brum 60uV, azaz 0,06mV-ra csökken a szimulációban.

mod.jpg
    
(#) tomi1990120 válasza tothbela hozzászólására (») Ápr 4, 2026 /
 
Kihagytam a kis trafós műveletet mert találtam itthon egy 55v szekunderű trafót és beraktam a régi helyére a búgás még a hangfalhoz közel hajolva is alig hallható.Szóval az lenne a kérdésem hogy nem e baj ha kisebb feszültséget kap mind az eredeti trafóról?Az izzó sem izzik már teljesen kialszik a pufferek feltöltése után.
A hozzászólás módosítva: Ápr 4, 2026
(#) tothbela válasza tomi1990120 hozzászólására (») Ápr 4, 2026 /
 
Ha a féltáp nagyjából megvan a kimeneten, akkor nem baj. A kapcsolásból adódóan voszont et bőven teljesül, így teljesen jó a másik trafó.
Ha néhány adatot még megosztasz, annak örülünk.
Az új tápfeszültség.
Az új féltáp (például a középső hűtött tranzisztor tokozásán, vagy a kicsatoló 1000µF/63V kondenzátor pozitív kivezetésén mérhető feszültség a földhöz képest)
Az új trafó primer tekercsének ellenállása.
Örülünk hogy most már használható az erősítő.
(#) tomi1990120 válasza tothbela hozzászólására (») Ápr 4, 2026 / 1
 
Mellékeltem a kért adatokat.Meg két kép a régi és új trafóról.Csak még nem tettem be az újat a helyére.Felül az új.
A hozzászólás módosítva: Ápr 4, 2026
(#) tomi1990120 válasza tomi1990120 hozzászólására (») Ápr 4, 2026 /
 
Meg van a régi tápnak egy 2.5v-os kivezetése amiről az erősítő elején lévő led megy egy ellenállással sorba kötve azt,hogy tudnám megoldani az új trafóval hogy a led is menjen?Ennek is van több kivezetése de 2,5v-os nincs.
(#) szs válasza tomi1990120 hozzászólására (») Ápr 4, 2026 /
 
Az a LED mindig világít, ha be van kapcsolva a szerkentyű?
Akkor csak az ellenállast kell kicserélni megfelelőre.
Ha eddig 2,5V-ot kapott, utana egy ellenállással, akkor balószínűen piros LED lehet -ami kb 1,7V-ot ejt. Jól gonolom, hogy eddig 47Ω-os ellenállas volt előtte?
Mas tápfeszültségnél kicsit nagyobbat teszel bele.
Pl: 12V-1,7V=10,3V. Ha 17mA-t szeretnél, akkor 10,3V/0,017A=606Ω (nagyjából)
620 vagy 660Ω-os ellenállás. (En ennél is nagyobbat tennék, ne legyen zavaróan nagy fenye. Meg persze más tápfeszültségnél másik kellhet)
A hozzászólás módosítva: Ápr 4, 2026
(#) tomi1990120 válasza szs hozzászólására (») Ápr 4, 2026 /
 
Igen mindig világít és zöld színű az ellenállas ami most rajta van olyan 128 ohmos előbb mertem le.
(#) szs válasza tomi1990120 hozzászólására (») Ápr 4, 2026 /
 
Akkor 12V-nál (az eddigi 2,5V-ot figyelembeveve) még egy 2kΩ sem lenne tán nagy túlzás. Nagyobb feszültségnél nagyobb.
A hozzászólás módosítva: Ápr 4, 2026
(#) tomi1990120 válasza szs hozzászólására (») Ápr 4, 2026 /
 
Lemértem a legkisebb feszültség amit találtam 5,6v.
(#) reloop válasza tomi1990120 hozzászólására (») Ápr 4, 2026 /
 
A LED záró irányú feszültségtűrése 5 V környékén van. Ha a váltakozó feszültség csúcsértéke ettől magasabb, akkor köss sorba a LED-del egy diódát, például 1N4148, de más típus is megfelel.
(#) tomi1990120 válasza tomi1990120 hozzászólására (») Ápr 4, 2026 /
 
Lemértem a leden van 2,3v az ellenálláson meg 1,4v nemtudom ez segít e.
Következő: »»   2579 / 2582
Bejelentkezés

Belépés

Hirdetés
XDT.hu
Az oldalon sütiket használunk a helyes működéshez. Bővebb információt az adatvédelmi szabályzatban olvashatsz. Megértettem