Fórum témák
» Több friss téma |
Fórum » Csöves erősítő készítése
Ne feledd betartani a fórum viselkedési szabályait, és a topik megmaradásának feltételeit. [link]
A téma átmenetileg fagyasztva lett, hozzászólni nem tudsz!
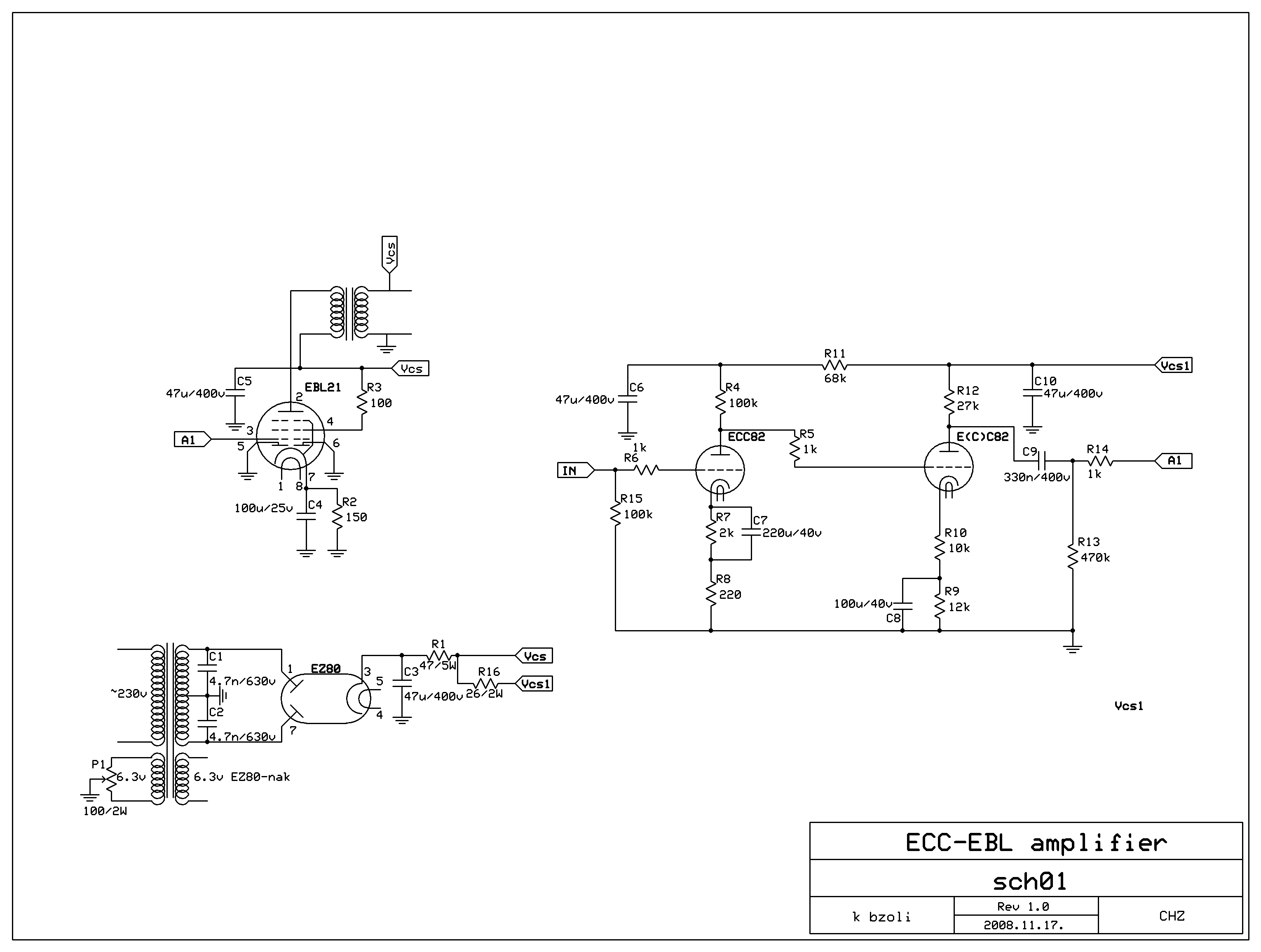
Első csőfél katódnál (ahol 0V van) R7-C7-R8 van testre kötve.
Berajzoltam amit mondasz igy gondoltad?
Na ezt rendesen félreértettem
Tehát akkor így?
Hú megint elírtam Az előfoknál A1 van Vcs helyett a Vcs meg a R7 és R8 között van
Készül a GU50 doboza.
Előre kivágtam minden nyílást foglalatot. Nem akarom utólag festeni. Felülre még fekete trafó burkoló kerül.
Na bekötöttem úgy ahogy mondod de ugyanúgy nem szól, katódon még mindig 0V.
én mindenesetre cserélném az ECC -t, a katódján +2 V körül kell lennie
Na itt vannak a képeka "tekercselő"-mről.Ajánlom figyelmébe mindenkinek a hegesztéseket....én csináltam :yes:.
Sikerült egy 9,5cm2-es(kicsit több,de nincs 10) EI vasat is vennem,három volt az "bácsinak",de későn keltem,és nekem már csak egy maradt.Már csak pár ezer menet kell rá,és kész is a PCL86 PP kimenő.Remélem szép mélyei lesznek ekkora vassal. Trafóméretezés....hogy kell...Ezt kimentettem magamnak: Idézet: „Most nézem az adatlapot, 750 Voltnál 12kOhm az Raa, és 72 Wattot "tud" a primer oldalon Na akkor számoljunk! Először is keressük meg a voltonkénti menetszámot! Nv=10000 / (4,44*B*qvas*fa) Nem tudom, hogy milyen vasad van, én most "sima" szilíciumos vasra számolok, ennél kimenőnél 0,6 T gerjesztést engednek meg (hiperszilnél 0,8-1T). Nem tudom, hogy mihez szeretnéd, hifihez, gitárhoz, ezért nem ismerem az álalad igényelt "fa"-t, de számoljuk ki 40 watthoz : qvas=10...20*ngyök(P/fa) 18cm2=20*ngyök(40W/fa) ->fa ~ 25 Hz ha nem tévedek, de azért legyen csak inkább 30 Nv=10000 / (4,44*0,6*18*30) a voltonkénti menetszám tehát 6,95 Most kiszámoljuk a váltófeszültséget anódtól anódig Uaa=ngyök(P*Raa) Uaa=ngyök(40W*12000Ohm) Uaa=692 Volt A primer menetszám Np=Nv*Uaa = 6,96*692V = 4816 ~4900 számoljuk ki az áttételt á=ngyök(Zp/Zs) = ngyök(12000Ohm/4ohm) =55 Ebből a secunder menetszám á=Np/Ns -> Ns=Np/á = 4900/55 =89 ”
cserélve 2 van egyikel se mukkan meg csak egy alap búgás van.
Elég ötletes!
Látom mindent felhasználtál ami a kezedbe került.
na végre megszólalt
az volt a gond hogy az egyik trióda nem fűtött már akartam is kérdezni hogy olyan mindha abban 2 fűtőszál lenne de csak az egyik megy a 4-5 lábat roszul kötöttem össze és nem érintkezett amikor méregettem véletlen rövidrezártam viszont elég halk ezen hol lehetne segíteni? nem akartam még elküldeni,mostmár mindegy.Na szóval ez alapján kéne valahogy kiszámolni a PCL86 PP kimenőmet is,csak hogyan Idézet: „Na akkor számoljunk! Először is keressük meg a voltonkénti menetszámot! Nv=10000 / (4,44*B*qvas*fa) ” Akkor Nv=10000/(4,44*B*qvas*fa)=10000/(4,44*0,6*9,8*35)=10000/913,752=10,94 qvas=20*ngyök(P/fa)=20*ngyök(8,5/35)=9,85cm2,mondjuk jó lesz 9,8-nak ![]() Na eddig jutottam,de hogy innen hogyan továb Lehet,még a fentiek se jók.Esetleg,ha nagyon szépen kérem,valaki tudna segíteni,hogyan tovább?
Tudom
.Bosch ablaktörlőmotor,reedrelés számláló,levegős sarokcsiszóló korongja(cséveösszefogó),a felső gumikerék meg valami építőkészletből van. Agyagköltség:0ft,mindent a garázsból bugáztam ,ja,a hegesztőtrafó 2000ft,vastelepes,újra lakkoztam a cekászt és megyen ezerrel(igaz kicsit meg van pörkölődve...),Ehinel cen,vagy micsoda,bútorlapból csináltam neki dobozt .
a második trióda csak 2.5 szerest erősit. ha a maximumot akarod kcsiholni belőle, akkor az R10-et is át kell hidalni egy elkóval,50-200mikró /60V
Ha sok így, akkor majd mesélek
nem tettem rá ellenállást, a 100 k-t kicserélem majd de most nincs itthon. elkóm 220u-s van az még rámehet besi?
Ne a 100k-t cseréld !
CD-ről elegendő így is , ha nagyobb erősítés kellene , akkor az R9 20K R10 2,2K-ra cserélendő . Az ellenállások arányaival játszadozhatsz az erősítés beállításánál , lényeg , hogy az eredő kb. 22K legyen. Ezt már régebben említettem .
mehet, sok lesz az erősítés, de a neg vcs. nincs is bekötve. Ha gerjedne, akkor vissza kell venni, da a
kollega már leírta a tennivalókat
kicseréltem R9-et és R10-et de nagyából semmi változás ugyan olyan halk
Csak halk , de nem torz ?
Mennyire halk , kicsit pontosabban is leírhatnád . Miről hajtod ?
hát monjuk az 50W-os tranyós az 3-4%on ad le ennyit torznak nem torz de háttérbúgás az van de az csak a ronda szerelés miatt van.
Ez 3W körül fog teljesíteni , többet ne is nagyon várj .
Hangerő feltekert állásában sem torz ? Mert akkor valóban kicsi a fesz. erősítése .
feltekerve sem torz semmi torzítása nincs. de az 50k-s hangerőpoti elég kevés mert félhangerőre se veszi le ha letekerem.
Nade a VT rádiómban amiben ugyan ez a végcső van csak az előfok más abban negyed hangerőn 10x ekkora hangerő van vagy ez az ECC nem bír többet torzítás nélkül?
Akor ott valami elkötés lesz .
Potinak teljesen halkítania kell .
ECC82 is meghajtja kellően , ha jól van összerakva .
Mérd végig ismét a feszültségeket . Poti bekötését ellenőrizd . Miről hajtod ???
Azt neked kellene látni , hogyan kötötted be .
Egy sony kazis deckről elvileg a 0.7Vos jelet adja. megnéztem a potit rendesen van bekötve. Mindjárt végigmérem ismét.
besi te biztosan jól ismered az APX 100 vonalerősítő végfokot.Már a másodikat alakítom át gitárerősítőnek.
Kérdésem az lenne, hogy a kimenő védelmére a hangfalhoz milyen ellenállást vagy valamit tegyek. ? Visszük kipróbálni buliba, és nem szertném ha véletlen kihúznák a csatlakozót a hangfalnál. Sokat dolgoztam a trafóval
hát ez egy ravasz kérdés, kiszedted a védelmet, és védeni akarod a 100V-os kimenetet?!?!
Én alantas módon - műterhelés gyanánt - közvetlenül az erősítő outra rátennék egy-( ha találsz 120v 15-40 wattos izzót, - mutatós kivezérlésjelző!)- ha nincs 230V 60w-ost) |
Bejelentkezés
Hirdetés |





Trafóméretezés....hogy kell...


az volt a gond hogy az egyik trióda nem fűtött már akartam is kérdezni hogy olyan mindha abban 2 fűtőszál lenne de csak az egyik megy
