Fórum témák

» Több friss téma
Fórum » Csöves erősítő készítése
 
Témaindító: seedz, idő: Márc 31, 2006
Témakörök:
Ne feledd betartani a fórum viselkedési szabályait, és a topik megmaradásának feltételeit. [link]
A téma átmenetileg fagyasztva lett, hozzászólni nem tudsz!
Lapozás: OK   368 / 2208
(#) Ricsi1992 válasza Mate78 hozzászólására (») Jan 15, 2009
Köszi!Egyenlőre még nem tudom mi lesz....a fő probláma,hogy nem férne el a másik csatorna az asztalomon .
(#) oregtamas0202 válasza llaci56 hozzászólására (») Jan 15, 2009
Üdv Laci. nemúgggy. Viszont igen körülményesen de tudok scannelni. Köszönöm. Amiko türele van vázolom.
(#) llaci56 válasza Ricsi1992 hozzászólására (») Jan 15, 2009
Ezt a problémádat valamelyik asztalos topicban tudnád megoldani.
(#) Ricsi1992 hozzászólása Jan 15, 2009
Jelentem kész a remekmű,a PL500 PP drótkupac.Tegnap írtam,hogy zúgott,gerjedt egy kicsit,már tele raktam kondikkal,de még mindíg gerjedt...rákötöttem az mp3 helyett a gép CD-lejátszóját,és ha leveszem a hangot,azt se hallani,hogy be van kapcsolva az erősítő...persze ha szabadon lóg a bemenet,akkor iszonyatosan gerjed,de mivel zenehallgatáskor nincs szabadon,egy deka brumm,gerjedés sincs .
A hangja...szerintem gyönyörű,és az a kb. 15W...óriásit szól,a GU50 SE,PCL86 SE csak motyorog mögötte.

Iminekem is megpörkölte a két PL500 a faalátétet...már feltámasztottamegy-egy csőfoglalatról leszedett lemezzel a csöviket.

Na itt van pár kép:
(#) Müszi válasza (Felhasználó 13571) hozzászólására (») Jan 15, 2009
Én 6P3SZ-E PP-t készítek, monoblockot.
Kiváncsi leszek a hangjára...


üdv
(#) llaci56 válasza Ricsi1992 hozzászólására (») Jan 15, 2009
Ennek elég nagy a PH értéke!
(#) Imi65 válasza Ricsi1992 hozzászólására (») Jan 15, 2009
Ugye-ugye, csak eljutottál erre a szintre... Tudtuk ám, már az elején, hogy sikerülni fog.
(#) fulop lajos válasza Action2K hozzászólására (») Jan 15, 2009
Tetszik a készülék, de ez már túl modern hiszen nem deszkamodell hanem "pozdorjamodell". Az alkatrészek is korabeliek (bár a fénycső fojtó helyett jobban nézne ki egy külsőgerjesztésű hangszóró), nagyon jó.
Üdv! Lajos
(#) Ricsi1992 válasza Imi65 hozzászólására (») Jan 15, 2009

Szuper trafókat tallálltam a tápnak...a segédrács 113V-ot kap,az előfesz is szabályozható -40V-ig.A PL-ek 29V-ot kapnak fűtésnek.Csak az anódfesz kevéske egy kicsit,300V.
Mekkora áramot bír max. a PL500?Ha jól tudom 20W lehet a max anóddisszipációja.Úgy állítottam be,hogy max hangerőn 60mA folyik a katódellenálláson,ez 300V-nál nincs 20W,akkor ez jó,nem?És akkor elvileg max 70mA-t lehetne állítani,úgy 21W lenne(az anóddisszipáció).
és GU50-el nem tudna többet?40W a max anóddisszipációja.
(#) djhans válasza Ricsi1992 hozzászólására (») Jan 15, 2009
Katalógus szerint 12W a max anóddisszipáció. De a hasonló anóddisszipációjú EL84-hez képest PP-ben sokkal komolyabbat tud, persze a nagyobb anódlemez miatt.
(#) EcoPityu válasza rockersrac hozzászólására (») Jan 15, 2009
Szólni fogok időben!
Lenne számodra néhány használt 6P14P, próbára, jelképes valamiért!!!
(#) EcoPityu válasza kocos hozzászólására (») Jan 15, 2009
Nagyon szépen köszönöm! Megkaptam!
Már azt is tudom, hogy hajszárító fűtőszál spirálból lesz...
Jól fényképez a valamid...
(#) Ricsi1992 válasza djhans hozzászólására (») Jan 15, 2009
upsz,tényleg csak 12W,jó tudni,én 21-ig feltekertem.
(#) Ricsi1992 válasza (Felhasználó 13571) hozzászólására (») Jan 15, 2009
PL500.
de akkor hogy jöhet ki pp-ben a 30W,ha egy PL anóddisszipációja 12W,kettőé is csak 24.
Vagy hogy is van ez?Nem értem...
(#) Imi65 válasza Ricsi1992 hozzászólására (») Jan 15, 2009
30mA-re állítsd be a nyugalmi áramot csövenként.
(#) Ricsi1992 válasza Imi65 hozzászólására (») Jan 15, 2009
De hogy jöhet ki PP-ben a 30W,ha nem folyhat át annyi a két csövön?
(#) Imi65 válasza Ricsi1992 hozzászólására (») Jan 15, 2009
Úgy, hogy 250mA áramot bír. Az EL84 meg csak 75mA-t. A vezérelt áram jóval nagyobb értéket vehet fel, ráadásul a tápfesz is lehet magasabb. Ez együttesen nagyobb teljesítményt eredményez (a primerteljesítmény a trafón fellépő fesz. és áramváltozások eredője)
(#) EcoPityu válasza Ricsi1992 hozzászólására (») Jan 15, 2009
Mi Attila barátommal, 2db PL504-ből 50w-ot hoztunk ki, 550v-os anódfesszel... Én sem tudtam, hogy csinálja, egyébként a grafikon a PL500-504-nek nem egyértelműen határozza meg a disszipációs teljesítményét, a TELEFUNKEN csőkatalógusomban, ráadásul a kapcsolóüzemű teljesítménydisszipációt 25w-nak mutatja...
Amúgy van akkora az anódja mint egy EL34, akkor miért ne tudna annyit, szerintem a csőnek ott van a max teljesítménye, ahol felizzik az anód.
Az EAG-ok ban is sokszor felizzott a 807!!!fullhangerőn!
(#) EcoPityu válasza Imi65 hozzászólására (») Jan 15, 2009
Bizony-bizony!
Ez külömbözteti meg a csöveket a vacak tranzisztoroktól!!!
Két db 40w-os csővel akár 120w-is elérhető, míg 120w tranzisztorral 2db minimum100w-os tranyót igényel!
(#) fleta hozzászólása Jan 15, 2009
Már csak a kimenőt kell megtekernem, és lehet éleszteni

Fotó0025.jpg
    
(#) Imi65 válasza EcoPityu hozzászólására (») Jan 15, 2009
Így igaz, jóval robosztusabb cső egy EL84-esnél. Az anódlemez mérete nincs messze az EL34-sétől, ami 25W-os. Tehát, biztos, hogy több van a csőben, mint az a 12W. A felizzzás szerintem akkor megy igazán, ha a meghajtó rácsáramos meghajtást is tud. Ez ilyen "nagyimpedanciás" meghajtók nem nagyon tudják nyitásba vezérelni a rács-katód diódát.
(#) llaci56 válasza (Felhasználó 13571) hozzászólására (») Jan 15, 2009
Kell tartalék is!
(#) kocos válasza fleta hozzászólására (») Jan 15, 2009
APX sasszi? frankó lesz!

köbzolinak : egy kondi "megy" az egyenirányítóra, 1 a segédrács feszt szűri a végcsöveknek, aztán egy RC tag a fázisfordítóhoz, egy RC tag az azt megelőző fokozathoz (EQ), egy RC tag választja el az előző fokozatot, meg mégegy az azt megelőzőt. Ez így 6 db elkót jelent
(#) llaci56 válasza kocos hozzászólására (») Jan 15, 2009
Tévedtem.
(#) fleta válasza (Felhasználó 13571) hozzászólására (») Jan 15, 2009
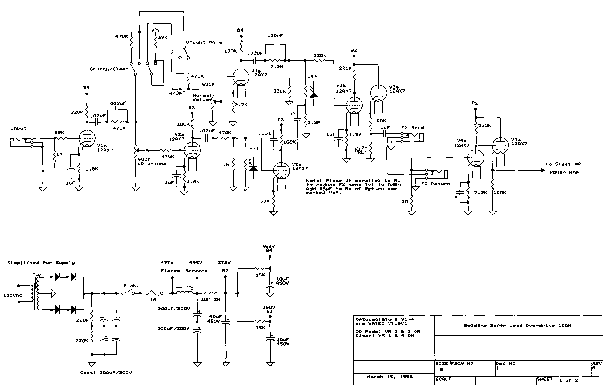
Ez 50 w 6l6gc lessz.itt a rajz. Az első képen a végfok van, ez előfokot másmilyenre csinálom.
A második képen van a táp. Ez a táp már bizonyított.
(#) fleta válasza kocos hozzászólására (») Jan 15, 2009
Olyan kalappal köszönünk amilyen van!
(#) fleta válasza fleta hozzászólására (») Jan 15, 2009
Bocsi felcseréltem a képeket
(#) Mate78 válasza kocos hozzászólására (») Jan 15, 2009
Mivelhogy Ricsinek nem kellett, elküldöm.Csak a kerámia kell?
Privátban add meg a címed mert már elkevertem,és küldöm.

üdv
(#) rockersrac válasza EcoPityu hozzászólására (») Jan 15, 2009
jólvan! örömmel fogadom a dolgot! írj privire,hogy mire gondoltál jelképesre!
(#) kocos válasza Mate78 hozzászólására (») Jan 15, 2009
Következő: »»   368 / 2208
Bejelentkezés

Belépés

Hirdetés
XDT.hu
Az oldalon sütiket használunk a helyes működéshez. Bővebb információt az adatvédelmi szabályzatban olvashatsz. Megértettem