Fórum témák
» Több friss téma |
Fórum » Csöves erősítő készítése
Ne feledd betartani a fórum viselkedési szabályait, és a topik megmaradásának feltételeit. [link]
A téma átmenetileg fagyasztva lett, hozzászólni nem tudsz!
Még ott nem tartok, de ha akkor is meg lesz még... :yes:
Két kérdésem lenne gu50 ügyben.
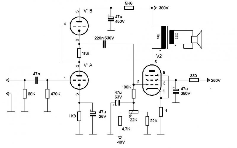
Ezt a kapcsolást akarom megépíteni, a 250 voltot levehetem-e az anódfeszről? A másik kérdés:Mennyi lehet az anódfesz maximum, mert a tápegység 470 voltot mutat terhelés nélkül.
Tudom tárolni, és ha neked útban van. Amúgy sem gyűjtöttem eddig a csöveket, (már igen!)- és ha nem vagy nagyon elérhetetlen, (a lapodon nincs lakhely feltüntetve,) akkor szívesen veszem.
Nekem van Ganzuniv 3-asom.
Ha tehetem ezt használom a digitáli multiméter helyett.
Persze-persze hogy van 45 percre a suliban mérési gyakorlaton
Na jó csak irigyellek!
Persze , több módon is leveheted a 250V-ot a tápból .
Akár stabilizáltan is , vagy nagyob W-os ellenállással . Terhelten biztos kevesebb lesz .., trafód belsőellenállása ha nagy akkor sokat eshet , de csöves egyenirányítás esetén is sokat fog csökkenni .
A héten hangsugárzót építettem.
-Mert az is kell ám a cső mögé annak, aki az angyalokkal szeretne nektárt kóstolgatni. Csak ajánlani tudom mindenkinek Varga Úr remekét a halomra vásárolt hangszórók és kersztváltók, állványok helyett.
Szerintem hangszóró csatlakozó
Hallgattad már ?
Kijön az egyutas erénye ,esetleg a hátránya is ? Érzékenysége kb . mennyi lehet ? Bocs a sok kérdésért .
Ez nem TL, hanem hátul terhelt tölcsér (a TL általában szűkülő vagy egyenes), a rezonátor falán az a panelszerű a hangszórócsatlakozó.
A láda is Sonido? Mármint azt is vetted l összerakva, vagy csak a hangszóró? egyébként már én is szemezgettem ezzel a hangszóróval, mert viszonylag elérhető árú, és sok jót hallottam a Sonidoról úgy alles!
Ma hallgattam először (még nincsen bejáratva, úgy egy hónap kell kb. egy szélessávúnak).
Elképesztően nyilt, gyors, részletező, dinamikus, a kis hangszóró ellenére erőteljes mélyei vannak. A zene a hangszóróktól független szól, a két hangszóró mögötti térből. Nagyon érzékeny, a háttérbren állványon látható 89 dB-es hi-end Prométeus-nál (reflex, háromutas) lényegesen érzékenyebb, én azt mondanám, van 92 dB is (azért nem mondom, csak mondanám, mert a hangszóró 92 dB-es). Hangra már most jobb a Prométheusnál, így emlék alapján az Atlantic mellet sem lenne kisebbségi komplexusa (legalábbis 20 m2-en), ami még memóriából sem piskóta szerintem. ![]()
Igen, végülis mindegy minek nevezzük a gyereket. Van aki haladóhullámúnak nevezi a tágulót is van aki tölcsérnek, van akinek csak az a tölcsér, amelyiknél exponenciális tölcsér kapcsolódik a membránhoz (elöl vagy hátul, régebben exponemciális tölcsér nélkül nem volt tölcsér a tölcsér).
Ha a tágulás nagyobb a TL-nél szokásosnál, azt ma inkább tölcséresnek nevezik. Kicsi a hangszóró, kell neki a horn rezonátor, azért van ott a penel, a tölcsér a rezonátor után indul.
A láda nem Sonido (a kész dobozoknak 200 e. körül van párja). Lapszabásszal lett levágatva (kivéve a rezonátor falát, azt nekem kellett legyalulni, mert nem tudtak 36 és 60 fokot vágni). Nem az enyém a cucc, én csak megcsináltam a készlethez adott rajz alapján. Összesen olyan 40 e. ft-ba van faanyaggal regasztóval, minden kacattal együtt.
Idézet: „A zene a hangszóróktól független szól,” Akkor minek neked az a hangszóró? Nekem is adhatnád! Azért a dobozról tehetnél fel egy rajzot! :yes:
Itt a rajza, látom egy előző verzió fent van a Sonido honlapján is.
köszi!
Csőre kötés nélkül hogyan tudom beállítani a megfelelő feszt?
A rajzot, a hangszóró befogatásához a csavarokat és füleket (nagyon profi) és a hangszórócsatlakozókat a hangszórókhoz adták a kit-be.
Ezek a dobozok nem mdf-ből készültek, bár abból lettek megrendelve, de az asztalos nem volt képes felfogni, hogy nem ugyanaz a kettő (ez átvételkor derült ki).
Arra gondoltam hogy gu 50 se-ndnél, a rácsfesz 250 V.
Külön nem csináltam neki a tápegységben 250 voltot, hanem az anódról akarom levenni, ehhez kellene megoldás, nem akarok a rácsnak véletlen nagyobb feszt adni mint 250 volt, félek tönkremegy
Sziasztok!
Ebbe a kapcsolásba hogyan tehetek be PCL86-ot? Csak simán vagy néhány ellenállást ki kell cserélni?
A pentódánál a katódellenállást (330) cseréld 150 ohmra. És a segédrács ellenállást (1,5) 220 ohmra. És a lábkiosztás is más.
Kösz!
Találtam egy rajzot E88CC-hez de van egy dolog ami nem világos. Az R6-os ellenállás alatt mi az hogy 5,6u 1W? Bővebben: Link
Azért az illem kedvéért egy trióda rácslevezetőt tegyél már oda. (820K táján)Esetleg egy leválasztó kondit?
about 47nf??
Azok nem lennének ide jók, mert azok 1mA-esek. Másmilyen is megfelelhet, de akkor egy kicsit át kell tervezni a mérő egyenirányítóhoz tartozó áramkört (meghajtás, visszacsatoló hálózat). Hitelesíteni meg az eredeti műszerhez is kell.
|
Bejelentkezés
Hirdetés |








