Fórum témák
» Több friss téma |
Fórum » Időzítő
Témaindító: Mekkmester, idő: Dec 25, 2005
Témakörök:
Tisztelt hozzáértők ! (nem merem írni,hogy kollégák,mert én csak nagyon korlátozottan konyítok az elektronikához,főleg az elméleti oldalához)
Szóval szükségem lenne nekem egy egyszerű időzítő kapcsolásra,ebben kérném a segítségeteket! A kapcsolásnak a következőt kellene tudnia: 24 V egyenáram tápfeszültségről ,( ill. mivel ez egy járművön lenne, menet közben a töltés miatt inkább 28 V ) működne, és a tápfesz bekapcsolásakor egy kb, 100 mA-es behúzó áramú relé kb. 30 másodpercig behúzva tart, utána kb.ugyanannyi ideig elejt, és ez folytatódna addig míg a tápfeszt ki nem kapcsoljuk! Tehát olyasmi mint egy villogó automata, csak hosszab kapcsolási idővel, aminek a pontossága nem lényeges szempont. Keresgéltem én ilyen kapcsolást ,de nem találtam, viszont a legtöbb hasonlóban 555-ös IC volt ,ami nekem is jó lenne,mert egyszerűen megépíthető -gondolom-. No ebben kéne segítség,konkrét kapcsolási rajz és egyéb adatok formájában , amit elöre is nagyon köszönök !!
Szia!
Bővebben: Link Ezzel a progival könnyedén megtervezheted! Ha valahol elakadsz szólj és segítek!
Majd elfelejtettem! Tápnak egy 7805 stabkocka még hűtés se kell rá! Az 555 ös 3 as lábáról pedig egy ellenálláson keresztül rákötöd egy megfelelő NPN tranzisztor bázisára, amivel pedig a mágneskapcsolód működését vezéreled! Megkérdezhetem hogy micélt fog szolgálni ez a szerkezet?
Köszi a tippet , megpróbálom kivitelezni!
Egyébként a következőre használnám: Egy autóbusz műszerfalán van egy digitális hőmérő, melyhez két szenzor tartozik,melyből az egyik az utastér hátulját ,másik az első harmadát méri ,és a kijelző mellett van egy kézi billenőkapcsoló amivel lehet váltani a két szenzor között. Na ezt szeretném automatizálni,hogy ne kelljen kézzel kapcsolgatni! Azért kell folyamatosan figyelni a két értéket ,mert a fűtőmotorokat külön tudom szabályozni elől-hátul ,és így egyenletes hőmérséklet tudok kialakítani. Nagyon megköszönném ,ha méreteznéd a kapcsolást,és kiegészítenéd a relémeghajtással ,nyugodtabban fognék az építésnek ha rutinos ember által jóváhagyott a dolog!
Hi!
R1 = 120K R2 = 47K C1=330uF C2=10nF
Itt a kapcsolási rajz! Az előbb emlíített 555-ös áramkörre ezt építsd rá!
Ha egy pici 5 V-os relét használnék, akkor a meghajtó tranzisztor el is maradhat, jól gondolom ? Az IC kimenete mit bír el mA-ban?
Talán 1-2 mA még elbír, de egy relével semmiképp se terheld be!
Az 555 nem 1-2 mA, hanem +/- 200 mA terhelhetőségű, egy hétköznapi 5 V-os relé tekercsének ellenállása 160 Ohm körüli, ami cca. 32 mA terhelést jelentene, vagyis bírja az időzítő.
A tranzisztoros rajzól egyébként lemaradt egy, a relével párhuzamosan, de záróirányban bekötött dióda (vagyis anódja a kollektoron, katódja Vcc-n). Induktív terhelésnél (mint pl. relé) ez erősen ajánlott, a kikapcsolási tranziesektől védi meg a tarnzisztort. Ha a relét az 555 hajtja meg, akkor is kell a dióda, a 3-as (kimeneti) láb és a Vcc közé, ugyancsak záróirányban. Érdemes egyébként minél nagyobb ellenállású relét választani, hogy jobban kiüljön az időzítő kimenete mindkét tápvonal felé, azaz határozottabban kapcsolhat.
Szia!
Először is, teljesen felesleges 5 V-ra stabilizálni, 12 V-ra is elegendő, ekkor a stab kocka nagyjából 1,6 W-t fog disszipálni, amihez már nem árt némi hűtés. Az 555 IC 200 mA-t bír el a kimenetén, úgyhogy képes meghajtani a relét. Viszont a relé tekercsére mindenképpen kell egy záróirányban előfeszített dióda az induktív feszültségek miatt, melyek tönkreteszik az 555-ös kimenetét. Relének használhatsz 9-10 V-osat, ugyanis 12 V mellett a kimeneten kb. 10 volt lesz. Marty Mcfly : szerinted a bc182-esnek van 1500-as bétája (költői kérdés volt) szerk.: Kobold megelőzött
Nagyon köszönöm mindenkinek !
Ha legközelebb olyan helyen járok,ahol be tudom szerezni az alkatrészeket, (sajnos Karcagon nincs ilyen ) megépítem és majd referálok !
Hali!
Csak kiegészítésnek: 12 V mellett a kimeneten kb. 10 volt lesz. ...ez akkor igaz, ha a kimenet és a GND között van a relé.. ha a táp felé tesszük be, akkor csak pár tized volt hiányzik a 12-ből.. niedziela: milyen igaz...
Szia!
Teljesen jogos, én alapjáraton arra gondoltam, hogy a kimenet és a GND között lesz a relé. Köszönöm a kiegészítésed. Üdv.
Hali!
Én a biztonság kedvéért nem hagynám ki a tranzisztort. Nem egy nagy összeg egy tranyó, de így legalább az IC tehermentesítve van. (Én nem ezen spórolnék.tapasztalat) Viszont ha 24V-os rendszerbe kötöd, akkor miért nem 24V-os relét használsz? Másrészt inkább 7812-es stabot használnék, mert az 5V-os stabnak így cirka 20V-nyi különbséget kell elfűteni, és ha 5V-os relét használsz, akkor a relé áramfelvétele is hozzáadódik ahoz, amit az IC-nek el kell fűtenie. Összedobok egy rajzot... Közben úgy látom elég sok hozzászólás érkezett, na mindegy, azért elküldöm....
Ez volt a másik ok amiért a tranzisztoros vezérlést ajánlottam! Bár elsősorban azért mert nem voltam tisztában ennek az IC-nek minden tulajdonságával, és nem hittem volna hogy 200mA is elbír! Valszeg mert még ilyen mértékben nem folytam bele az adatlapja tanulmányozásába! Köszönöm hogy kijavítottatok! A dióda is fontos, csak nagy kapkodásomban kifelejtettem! Nem is értem, pedig már nem először terveztem áramkört mágneskapcsolóra! Közülük jónéhány BC182 vel működik! 100mA az is bír, és ha valami baj van akkor csak egy tranzisztort kell cserélni nem pedig az 555-öst! Szóval szerintem is mindenképp építsd be a tranzisztort! Jah és utána néztem max 15V ig mehet fel a tápja az IC-nek, de a 7815 öst már nem kockáztatnám! Csatlakozom az előttem szólókhoz! 7812 a jó választás!
Ha gondolod építs be egy kis segítséget még pluszba magadnak! A mellékelt kapcsolási rajzon láthatod, hogy a reléhez betettem egy LED-et és egy ellenállást! Ez a LED jelezné, hogy a mágneskapcsolód mikor van behúzva! Ez azért lenne jó mert mindig tudnád hogy épen melyik szenzor van rákapcsolva, és így egyúttal azt is hogy melyik fűtőmotoron kell állítanod! Egy LED kb 20Ft az ellenállás meg legrosszabb esetben is max 5Ft, és szerintem nagyon nagy segítség lenne!
Sziasztok.
Lenne egy kérdésem nekem is, remélem tudtok segiteni. Fényképezőgéphez szeretnék időzitőt csinálni, a távezérlőre szeretném rákötni. A lényeg hogy 2 vezetéket zár össze a távvezérlő es akkor csinál a gép egy képet. Azt szeretném hogy egy olyan elektronikát kötnék rá ami állitható (10mp 20mp 30mp 1perc) időközönként zárná ezt a két vezetéket. Néztem az előző áramkört az 555 ossel es szerintem ezzel is meg lehetne oldani, több ellenállással, és kapcsolási lehetőséggel. De annyira nem ertek hozzá tudnátok segiteni hogy hogy tudnék egy olyan elektronikát csinálni ami állitható időközönként összeköt kb 1 mp re egy áramkört.
Sziasztok!
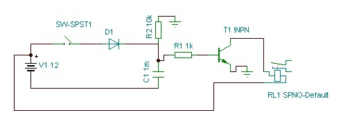
Gépkocsimba kéne nekem egy áramkör, mely egy 12 V-os, kis áramfelvételű relét vezérelne. A mellékelt képen nagyjából felvázoltam az elképzelésem. A működés, amire sükségem lenne: Gyújtás rákapcsolásakor, a relé meghúz, és úgy is marad. Amikor leveszem a gyújtást, vár kb 1-3 percet, és utána elenged. Ne fontos állítható idő, csak minimum tudjon egy percet. Ha tudnátok konkrét kapcsolást mutatni, az nagyon tuti lenne. Előre is köszönöm.
555-ös IC-s kapcsolások.Kereső majd enter. Rövid életü új témát nyitottál szerintem.
Nem rajzolom le, nem baj?
Kell egy tranzisztor, ami a relé névleges áramának sokszorosát tudja kapcsolni. Praktikusan BD139 lesz az . A tranzisztor DC áramerősítési tényezője viszonylag alacsonynak mondható (100-200 körül), így jelentős bázisáram fog folyni rajta. Ez lesz a kisütőáram, amivel egy nagyobb kapacitású kondit fogunk kisütni fokozatosan, míg a relé tartófeszét alul nem múlja a tranzisztor által kisebbített maradék. A kondi a tranyó B-E lába közé kerül és értéke 1000-3300µF lesz, minimum 16V, inkább 25V (a tranzisztor bázisa korlátozni fogja 0,7V körülre, de egyrészt a nagyobb fesz nagyobb tokot és hosszabb élettartamot jelent, másrészt a méretezéskor mindig "worst case" esetet veszünk alapul, mert nem szeretjük a gyorsan égő autót). Az E kerül a testre. A kondi töltését és üzemközben a tranzisztor tartását a gyújtáskapcsoló által kapcsolt 12V-ról egy 1k-s ellenállás végzi el. Mivel ezen keresztül ki is sül a kondi kikapcsolás után a járulékos fogyasztókon át, egy diódával az áramirányt egyértelművé tesszük az 1k-s ellenálláson. A relé a tranyó C-a és az állandó 12V-ra akaszkodik (célszerű biztosítékkal ellátni a komplexumot!). A relével párhuzamosan egy 1n4007 jellegű dióda kerül záró(!) irányban a tápellátáshoz képest és egy 47nF-os fóliakondi, 63V minimum feszültséggel. Ezek ketten nagyfeszültségű impulzusok szűrését és negatív impulzusok elnyomását végzik, amivel a tranzisztort védjük és a zajokat csökkentjük.Amennyiben a kikapcsolás ideje túl sok, a kondival párjuzamosan lehet kötni párszáz kOhm-os ellenállást, vagy a kapacitást lehet csökkenteni, ha esetleg túl rövidre adódna, akkor értelemszerűen növelhető a kondi. kapcsolást dobozba tedd bele, hűtés nem fog kelleni a tranzisztorra. Ja, a lényeg, a kapcsolás kigondolásakor egy Omron G2R jellegű relére gondoltam
Köszönöm, ez elég érthető és egyáltalán nem is bonyolult, csak még az a kérdésem, hogy bekapcsolásnál nem lesz semmilyen késés? Gyújtás ráadásakor egyből (tehát azonnal) kell kapcsolnia.
De, az 1k-s ellenállás miatt lesz valamekkora luk. egy-két másodperc körülbelül. Gond ekkora érték is?
Akkor a kondi mindenképpen minimum 25V-os legyen és a dióda "mögé" és a föld közé fog kerülni, az 1k-s ellenállás megy tovább a tranyó bázisára. Ekkor a kondi "azonnal" kész lesz (diódának célszerű nem 1n4148-at, hanem valami tökösebbet választani, 2-3A-es darabot!) és meghúz a relé bekapcsoláskor. kikapcsoláskor az 1k nem fog túlzottan beleszólni a folyamatba.
Szerintem meglehetne oldani egy tranzisztor/fet-el is. Arra gondolok, hogy amikor ráadod a gyújtást fetöltene neked egy kondenzátort is, amÍg a kondenzátorban van áram egy FET lezárna és az működtetné a RELÉT is. Ezt úgy kézeltem el, hogy: Egy diódán keresztül feltöltenél egy kondit (azért diódán keresztül, hogy ne süljön ki rögtön a kondi). A kondiról az áramot egy ellenálláson keresztül rávezetnéd a FET GATE lábára, és egy másik nagy ellenállással pedig szép lassan kisütnéd a kondit. Ameddig van a kondiban áram a FET zárva marad, szóval keresztül jut rajta az áram és a relé is meghúzva marad. Amint lemerül a kondi elenged a relé. Olcsóbb szerintem mint egy 555 + egyszerűbb.
Ugyanezt vázoltam fel én is. Eltérés annyi, hogy kisütésre a bázisáramot használjuk fel. Mínusz egy ellenállás.
Bocs, nem figyeltem, csak nekem is az eszembe jutott és leÍrtam.
Igazából tetszik ez az egyszerű tranyós dolog, de valami stabilabb és pontosabb kapcsolás kéne. Talán 555 össel kéne. Nagyon fontos, hogy a gyujtás ráadásakor egyből behúz a relé, és a gyujtás elvétele után pedig 1-2-3 perc mulva elengedjen.
Leírom hova kéne, hátha ez ösztözőleg hat. Egy gépkocsi motorvezérlő számítógépét kéne a gyujtás levétele után kikapcsolni (adott idő múlva), mivel az néha elfelejti kikapcsolni magát, mert valami meghibásodhatott benne.
Találtam egy ilyen kapcsolást egy másik topicban. Ez működhet nekem?
Nem. Mert az egy élindítású időzítő.
De talán ez a kapcsolás meg fog felelni. Viszont nem annyira egyszerű mint a sima tranzisztoros változat... |
Bejelentkezés
Hirdetés |









. A tranzisztor DC áramerősítési tényezője viszonylag alacsonynak mondható (100-200 körül), így jelentős bázisáram fog folyni rajta. Ez lesz a kisütőáram, amivel egy nagyobb kapacitású kondit fogunk kisütni fokozatosan, míg a relé tartófeszét alul nem múlja a tranzisztor által kisebbített maradék. A kondi a tranyó B-E lába közé kerül és értéke 1000-3300µF lesz, minimum 16V, inkább 25V (a tranzisztor bázisa korlátozni fogja 0,7V körülre, de egyrészt a nagyobb fesz nagyobb tokot és hosszabb élettartamot jelent, másrészt a méretezéskor mindig "worst case" esetet veszünk alapul, mert nem szeretjük a gyorsan égő autót). Az E kerül a testre. A kondi töltését és üzemközben a tranzisztor tartását a gyújtáskapcsoló által kapcsolt 12V-ról egy 1k-s ellenállás végzi el. Mivel ezen keresztül ki is sül a kondi kikapcsolás után a járulékos fogyasztókon át, egy diódával az áramirányt egyértelművé tesszük az 1k-s ellenálláson. A relé a tranyó C-a és az állandó 12V-ra akaszkodik (célszerű biztosítékkal ellátni a komplexumot!). A relével párhuzamosan egy 







