Fórum témák
» Több friss téma |
Urak,
köszönöm az eddigi válaszokat. Úgy néz ki, hogy nem mókolok tovább, a transzformátorokat megtartom, és csinálok melléjük EZ alapján kettő jó kis áramkört. Annyival mod-olni kellene viszont, hogy ne 9,35V gyüjjön ki, hanem kb. 10,5V. Ööö.. tudna nekem valaki ebben segíteni?
Szerintem, vedd a fáradtságot és olvasd el az ábra alatt lévő magyarázó szöveget.
Vagy, csak a képeket nézegeted?
Mea culpa!
A ződ írásokra nem hittem volna, hogy linkek...
Sziasztok!
Sima 12V-os tápot akarok építeni egy kapcsoláshoz, meg is csináltam Eagle-ben. Létszives nézzétek meg hogy ez működne-e. Kondinak 1000mikróF-ot gondoltam. Trafónak jó lesz a 12W-os kb? köszi!
A bekötés így jó . De a bemenet és a gnd illetve a kimenet és a gnd közé köss egy egy 100nf os kondit is
Szia!
Sajnos nem tudom megnyitni , mert nekem 4.16-os Eaglem van Nem tudod honnét tudnám megszerezni a 4.6-ot és mit változtattál?
Akkor itt van pdf ben a rajz (az eagle ha jól emlékszem Aderka oldaláról jött )
Helló!
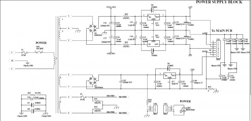
Építettem egy végfokot (2db TDA7294 hídban) ami Line és a beépített mikrofon előfok jelét erősítené, a táp készítéséhez szeretnék segítséget kérni. Mivel a Line-ba a gitárerősítő jele megy, szeretném elkerülni a földhurokból adódó búgást, illetve nem szeretném, hogy anyagi/személyi sérülés következzen be, a hiányos ismereteim miatt. Vettem egy 300VA 2x26V 1x14V toroid trafót, ő lenne a lelke az egész tápnak, az IC-k nek 2x26V, a mikrofon előfoknak 2x15 volt, a ventilátornak 1x12 volt kellene. Kérdéseim: 1. Milyen olvadóbiztosítékok kellenek, illetve hova kell rakni (hálózat-trafó, vagy trafó-táp) őket 2. Az érintésvédelmi földet hova kössem (fém házban van a cucc, erre vannak felfúrva a kapcsolók, illetve különféle csatlakozók) 3. Az egyenirányításhoz milyen diódákat rakjak, ha 3A tűrésűt veszek, az elég/sok/kevés 4. 2x26-ból a 2x 15-ötöt LM7815 & LM 7915 az megfelelő 5. Az erősítőm service manual-jában megtaláltam, a benne dolgozó táp kapcsolási rajzát, én ezt gondoltam megépíteni, de a földelést nem értem, az érintésvédelmi föld össze van kötve a trafó földjével? Milyen módosításokat kellene véghez vinnem?( a rajzon értelem szerűen a felső ill. a bal alsó képet néztem)
1: A betáp 230V os ágába feltétlen!
(Lengődudós csatlakozásnál célszerű a fázis és nullát is biztosítani.) 2: Az érintésvédelmi földelés a fém dobozra van kötve. S csak a bal alsó alkatrészeken keresztül és még néhány szűrőkondenzátoron át van csak összekötve a jelföldel. A szűrőkondenzátorokat a bemenetek GND-je és a dobozra kell kötni közvetlen a csatlakozóknál. ( Tápegység jobb fölső sarok. ) 3: A nagyobb jobb ésszerű határokon belül... 4: Eléggé ki lesznek élezve a stabilizátor IC-k... 5: A rajzból csak azokat használd fel amik a te célodnak kell. A Védelem és jelföld elrendezését szerintem egy az egyben alkalmazhatod...
Köszönöm a válaszodat!
A szűrőkondik (2.) mekkorák legyenek (1uF,?V), illetve miért kell összekötni az érintésvédelmi&jel földet?Ez nem okoz földhurkot?(a kérdés talán jobb lenne úgy, hogy miért nem okoz, mivel nyilván hallom, hogy nincs )A bemenetek Jack és Canon fém tokozásúak (a GND érintkezik közvetlen a házzal), ezeket el kell szigetelni, avagy nem probléma?
Sziasztok
Bocsi ha rossz topikban teszem fel a kérdésem, de végülis "tápegység problémám" van ![]() Vettem egy notebookot, és a töltőjét ha bedugom a fali aljzatba, olyat szikrázik, majd ... magam ![]() Ha úgy dugom be hogy a notiba már bekötöttem akkor is szikrázik, és csattan is. Majdnem hogy ívet is húz ![]() Ha jól tudom kapcsolóüzemű. Lehet ezért szikrázik, nem tudom... erősítsétek/cáfoljátok meg ![]() Nos, kérdezném hogy milyen problémát okozhat ez a notiban vagy magában a tápban? Haverom is használta a töltőjét nálunk, avval nincs ilyen baj. A noti típusa nem ugyan az, de a töltő szerintem igen, csak V/A-ban van különbség. Előre is köszi
Könnyen lehet a töltő "gazdaságos" kivitelezésének oka. Mivel kapcsolóüzemű, ezért egy vagy két kövér kondenzátor várja a 230at egy greatc-híd után. Ha neked sikerül pont csúcsfeszültségkor bedugnod, óriást képes rántani a hálózaton és így szikrázni is. Nem hizsem, hogy bármelyik elektros ki volna evvel békülve, minden normális elektros fél a szikrától, mivel az hibát jelent. Vagy ogyan aljzatba dugd be, ahol nem látod a szikrát, vagy kellene, beiktatni egy ellenállást a korlátozott indulásra. PC tápokban egy hőmérsékletfüggő ellenállást szoktat sorbakötni, ez a hirtelen indulásra gyorsan lekorlátozza az áramot, így nem ad akkora szikrát.
Az érintésvédelemnél mire kell nagyon ügyelni?
(fém házba raknék bele egy toroid trafót, (toroid em-tere bezavarhat az előfok/végfok működésébe?), mire kell nagyon ügyelni?)
A védőföldelés és a kettősszigetelés kialakítása első ránézésre nagyon hasonló...
De a két rendszer kialakítása, valójában teljesen más elvet követ. A védőföldelés kialakításakor olyan hálózati csatlakozót KELL alkalmazni ahol a védőérintkezőt is KÖTELEZŐ BEKÖTNI. Ez életvédelmi előírás! ÍGY a dogoz, mindég a hálózat földpotenciálján lóg és emiatt lehet csak egy helyen "fémesen" összekötni a jelföldel. A földhurkok csillapítását kondenzátorokkal oldják meg... Kettősszigetelés megvalósításakor a hálózati feszültség a fém doboztól egy járulékos szigeteléssel el van szigetelve. S így a hálózat semmilyen hiba esetén nem kerülhet kapcsolatba a fém dobozzal. Ezeket a készülékeket a két egymásban lévő kocka jelöli. A kettősszigetelt készülék hálózati csatlakozóján ninsc védőérintkező... S Itt csak árnyékoló szerepe van a fém dogoznak. DE a földhurkok elkerülése hasonló módon történik mint a védőföldeléses készüléknél. Ha nem vagy biztos a dolgodban akkor kérj segítséget vagy nézesd át a készüléket egy helyben lévő szakemberrel! :felkialtas: A tápegységrajzon kiemeltem a védőföldelést és a jelföldet. Talán kicsit jobban látszik hogy ki hova tartozik...
Köszönöm a rajzot, így már világos, hogy mi hova tartozik.
Ha jól gondolom, ha a rajz alapján valósítom meg a tápot&földelést, akkor én a védőföldeléses módszert alkalmazom? Melyik földelést érdemes alkalmazni (jelen esetben)?
A védőföldelésest szerintem egyszerűbb és biztonságosabb elkészíteni. ...
Helló!
Minden elkészült, csak sajnos a negativ stabilizátorral gondok vannak, a 2. L7915-t vettem meg, de csak nem akarja a -15V-t kiadni, jóval fölötte jön ki belőle mindig, a mért adatok.: BE...............KI -31V..........-23V -25.5V.......-23V -17V..........-15V A bekötést megnéztem bal GND, közép IN, jobbl out, a fekete tok felém néz. Nem volt terhelve, az érdkes, hogy a 7815-ös meg simán adja a 15 V-ot, a táp kapcsolása fentebb található. Már volt egy, az is pont ezt produkálta, a diódákat kivettem a negatív részből de semmi, 330Ohm-t cseréltem 1k semmi változás... A válaszokat nagyon megköszönném!
Szia! Megtudnál adni minden adatot az L7915-ről Ami csak rá van nyomtatva! Gyanítom, hogy más lesz a kivezetésének kiosztása... (Feltéve ha túlélte a 7915-ös...) Megnézném katalógusban gyártó szerint is...
Struktúrájában mit lehetne változtatni a tápon, (fentebb megtalálható a kapcs.rajz) hogy minden lehetséges hibát kiküszöböljük (minden alkatrészt bemértem beszerelés elött)
Jónak tűnik a lábkiosztás az adatlap szerint is...
Gondolom mind a két stabilizátor elszigetelted a hűtőfelülettől.
A vicc, hogy nem is hűtöttem őket, mert csak próba bekapcsolások voltak (feszültségmérésre), de egyik stabilizátor sem melegedett. Am. külön hűtőbordán lenne mindegyik+csillám.
Módosítanám, a fenti adatokat, -23V-tól kezdve ad -15V-ot, az adatlap szerint -35V a felső határ, akkor most tegyek be egy nagyobb ellenállást, hogy kis feszt kapjon a stabilizátor?
Vettem egy harmadik boltban egy harmadik stabilizátort, és ez is ugyanúgy -23V-ot produkál -31.8V bemenő esetén, ami szintén bőven a felső határ alatt van. Előfordulhat, hogy a valóságban csak -23V bemenő fesz hatására tud stabilizálni -15-re??
Ez esetben vegyek egy -20körülire stebilizálót, és azt stabilizáljam -15-re, vagy a 330Ohm-ot cseréljem ki egy nagyobb ellenállásra, habár nemhiszem hogy ilymódon tudnék 10V-ot nyerni....
A mérések alapján -23V bemeneti feszültségtől szabályoz -15V-ra a stabilizátor kérdésem.:
-ha berakok egy L7920-ast, meg egy L7915-öst, az mennyire jó megoldás (a 3 ágban, csak egy 7815-ös van) -milyen módon csökkenthetném még a -33V-ot -23V-ra?
Az adatlap szerint még ÉPP beleférne a bemeneti feszültség tartományba.
" ABSOLUTE MAXIMUM RATINGS Parameter Value Unit DC Input Voltage (forVO_=_5_to_18V)__-35V_ (forVO = 20, 24V) -40V " Köss a kimenetre egy 2Kohm körüli ellenállás és mérd meg a BE és KI lában közötti feszültségkülönbséget. Hány volt van? ( Mert mintha a be és a kimenet fel lenne cserélve. )
Helló!
Köszönöm a tippet, rákötöttem 4K-t, és úgy már -15V-ot adott le! Köszönöm a segítséget!
Hmm. Ezek szerint :szomoru2: nem szereti a 79xx-sorozat ha a kimenete szabadon lóg...
Sziasztok!
Kéne nekem egy olyan tápegység ami stabil 2,7V-ot ad. Tudna nekem valaki valamilyen kapcsolást vagy ötletet adni? LM317-re gondoltam, de hátha van valami egyszerűbb megoldás. Szóval? |
Bejelentkezés
Hirdetés |





)







