Fórum témák
» Több friss téma |
Fórum » Csöves erősítő készítése
Ne feledd betartani a fórum viselkedési szabályait, és a topik megmaradásának feltételeit. [link]
A téma átmenetileg fagyasztva lett, hozzászólni nem tudsz!
Sajnos nem tudom.
Ez valami szabályozó trafó vagy fojtó lehetett.
Még mindig a táptrafóval "bajlódok".
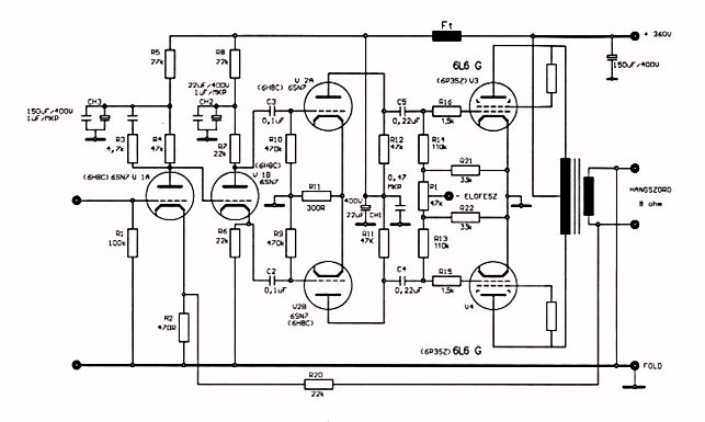
Ez így már rendelhető lenne? (Williamson 6l6G)
Zoli!
Már csak a fizikájából is kiindulva a középső oszlopon fut át az összes fluxus, innentől kezdve ez adja meg a max teljesítményt. Ennek kéne lennie a primernek. Én próbatekeréssel, 12v-ra állapítanám meg a még gazdaságos gerjesztés menetszámát. A két szélső oszlop fele olyan teljesítménnyel terhelherő mint a középső, így azok a primer teljesítményének a ketté osztását vonják maguk után. Az átvihető teljesítmény szerintem a középső oszlop keresztmetszete összehasonlítva egy azonos keresztmetszetű hipersil maggal.../csak sacc/ Vagy ha ezek szétszedhetők/a vasak/ akkor rakd egymás fölé a két síma hiperszil gyűrűt, alakítsd át a csévetesteket, és dupla vaskeresztmetszettel már elég jó kis trafót tekerhetsz belőle. Ilyen vasat még én sem láttam, 3 fázisúba igen, de ott tán a középső oszlop vastagabb... Remélem nem mondtam hülyeséget, de én így állnék neki! Jó munkát Zolikám
Jaj nem is láttam...
Idézet: „Tehát a három testre elosztva a primert,” Ne tedd! Asszem a suliban tanultuk, : a két szélső oszlopon 60°-al késik a színusz, így ha azokra is primert tekersz, biztos, hogy gebasz lesz! ASSZEM! Idézet: „mert nagyon sok menet van rajta,3-5 ezer minimum egy testen,nagyon vékony deróttal.” Akkor tuti 3 fázisú. Idézet: „ahogy látod nem szétszedhető,csak felső alsó részre” Nem szétszedhetőőőő!??? Nálad van ilyen mondat????
Az Ágoston Lajos féle könyvben van.
Csöves egyenirányítással akarom megoldani. (5U4G)
Szia!
Én nem azt mondom, hogy a ruszki hadsereg csak csupán VP minőségű cuccokat használt. Hanem csak azt, hogy a VP (vagy a csillag) a kiváló és megbízható termék jelzése volt. Azaz olyan cuccokban, amelytől nem függött a haza védelme (pl. tábori hangerősítők), vagy biztosan megfelelt más minőség is, símán beépítették az OTK jelzésű cuccokat. Azaz itt is igaz a: Minden bogár rovar, de nem minden rovar bogár elv. Én ugyan nem javítottam orosz cuccokat, de náluk tanultam 5 és fél évig. Amit pedig itt leírtam azt az orosz katonatiszt haverjaimtól ill. a saját tapasztalataimból tudom....
Sztereó. Egy trafóról akarom hajtani, de teljesen szétválasztva. Duálmono...
"A ruszki 6P14P-nek valóban szép a hangja,azonban teljesítmény szempontból igen gyengus."
Ez attól függ,mihez képest... A direktcsatolt PP-mben 30 éves 6p14p-k teljesítenek,van már bennük jó pár ezer üzemóra,névlegesen 2x10W,de 22nm-es lakószobában még a "brutális",2ohmos terhelést jelentő JBL-ládát is jól viszi...majdhogynem túl hangos is.Dupla csővel PP-ben már 30W is kivehető,ez pedig otthonra már több,mint sok(k)... A mullard valóban az egyik legjobb gyártmány csőben,szinte verhetetlen.
Ez így még kevés, mert az előfesznek is kell egy tekercs (oldalanként)
Nem 5 voltos a fűtőfesz? 5U4G-nél...
Két 300V-os tekercs egy-egy ágát összekötöm és mehet testre?
A túl nagy áramfelvétel miatt nem ajánlod?
Az általad tervezett áramköröket szimulálod valamilyen program segítségével.
Végülis azt hiszel, amit akarsz, nem vitatkozom, mert látom tényekkel sem lehet meggyőzni. Sajnálatos hogy rossz tapasztalatokra tettél szert az OTK pecsétes cuccokkal. Ha belenéznél egy orosz repülőgép, repirányító lokátor, rakétakomplexumok lokátorainak belsejébe (vagy magába a rakéta elektronikájába) meglepődnél mi mindenen ott az OTK pecsét a nagyfesztrafótól a csöveken keresztül az utolsó csatlakozóig, komplett készreszerelt paneleken is ott van, néha a zöld csillaggal együtt is (ha ezek tábori erősítő kategóriák, kiváncsi lennék, hogy mi a nem tábori erősítő kategória).
Igen, ez 3 fázisú trafó volt, egyforma a három oszlop keresztmetszete, a főfluxusoknak csilagpontja van a középső oszlop végeinél. Egy fázisra szerintem is úgy lehetne honosítani, hogy a középső járomra menne a teljes primer, és a külső járomokra a szekunderek.
Sturbi! Mi lenne, ha az egész tekercset a középső vasra tekerné? Úgy viszonylag nagy az ablak, és a középső oszlopon található vasak a szélső oszlopokon záródnak. A másik "kerületvas" meg nem csinálna semmit, mint ahogy a Te megoldásod szerint se. Talán így szorosabb lenne a csatolás a tekercsek között.
Úgy még jobb lenne szerintem, mert a külső járomok némi árnyékoló hatást is kifejtenének. Amúgy nyilván a külső járomokon csak fele fluxus haladna át.... na ez miatt nem is jó másképpen, csak ahogyan te mondtad.
A teljesítménye akkora lehet, amekkora egy olyan SU magé, aminek a keresztmetszete egyezik ennek a középső oszlop keresztmetszetével (és a fluxus hossz is).
Milyen (csöves) erősítők vannak a palettádon? Gondolom néhányon már túl vagy.
Sajnos nekem is az a gyanúm, hogy ez 3 fázisú volt valaha. Erre enged következtetni a vas szimmetrikus volta is(leszámítva a különböző hosszúságú mágneses utakat). 3 fázison biztos többet tud,mint így 230V-ról.
Szép munka!!!
Milyen a hangja?
Attól talán azért több lehet, inkább az SU 60 a környékén, az 75 W-os, én 60-70 W közé saccolom.
Mekkora a vas tömege ?
Az ilyen típusú háromfázisú trafónál normális a különböző mágneses út, ezért a középső tekercs nyugalmi árama kisebb is a szélsőknél, úgy 20-30%-al.
Való igaz, szépen muzsikálnak azok az öreg lámpások. Még nagyobb örömömre szolgált, hogy ez sztereó. Zoli saját gyártású dobozaival nagyon sok mini-Hifi "tanfolyamra" iratkozhatott volna be.
Hát akkor az csak max.30 W körüli lehet.
Ebben nem is kételkedem!
Bár már én is ott tartanék, hogy hallgathatom. Bár azt hiszem egy ilyen munkánál az út legalább olyan szép mint a cél.
Na ezek kicsi trafók (ez már vudu) autotrafók 1:2-esek. 100 Hz-100 kHz között zsinór egyenes a frekvenciamenetük (és tök egyforma a kettő), a 3dB-es pontja 30 Hz körül van.
Orosz persze (ezeken is van OTK jelzés). |
Bejelentkezés
Hirdetés |




